Introdução
Este documento é o resultado do trabalho conjunto do GT da Convenção – Interfaces, formado por integrantes da ABBC, ABCD, Abecs, ABFintechs, Abipag, Abranet, Camara e-net, OCB, BACEN e Febraban, baseado na proposta inicial apresentada pela Febraban (Federação Brasileira de Bancos) para implementação do Sistema Financeiro Aberto no Brasil (Open Banking). A documentação a seguir visa estabelecer padrões de desenvolvimento de APIs por parte das instituições financeiras, instituições de pagamento e demais instituições autorizadas pelo Banco Central do Brasil, além de conter informações adicionais para melhor entendimento do uso dos dados disponibilizados.
Nossa proposta tem como base o modelos do Open Banking do Reino Unido e Austrália, com as devidas adaptações ao cenário bancário brasileiro.
Padrões
Estes padrões representam a versão 1.0.0, a qual fornece uma visão alto nível dos padrões. Consulte a seção versionamento para obter mais informações sobre como as versões são gerenciadas com o padrão.
Observe que, nesta proposta, as palavras-chave DEVEM, NÃO DEVEM, NECESSÁRIAS, RECOMENDADO, PODE e OPCIONAL, devem ser interpretadas conforme descrito na RFC2119.
Princípios
Os seguintes princípios técnicos não exaustivos constituem a base para o desenvolvimento e implementação das APIs para o Open Banking no Brasil.
Princípio 1: Segurança
A adoção de mecanismos de segurança no design e implementação das APIs do Open Banking no Brasil deverá considerar os padrões aplicáveis a cada uma de suas fases, visando a proteção e a disponibilidade do ecossistema como um todo, considerando clientes, participantes e os dados específicos compartilhados em cada fase.
Princípio 2: RESTful APIs
A API irá aderir aos conceitos de RESTful API sempre que for possível e sensato.
Princípio 3: Padrões existentes
Os padrões existentes serão adotados sempre que sua aplicação for relevante/apropriada e desde que não violem nenhum dos demais princípios, com foco na experiência do desenvolvedor e do usuário, e ainda, prevendo a extensibilidade, resiliência e a evolução do Open Banking no Brasil.
Princípio 4: ISO 20022
Os payloads das APIs serão desenvolvidos utilizando como base os elementos e componentes de mensagem ISO 20022, que poderão ser modificados, caso necessário, para deixar o payload mais simples e/ou atender às características locais, tal como implementado em diferentes jurisdições.
Princípio 5: Extensibilidade
Os fluxos das APIs serão estendidos para atender a casos de uso mais complexos em futuros releases, e, portanto, esse princípio será mantido em mente durante o design, e os procedimentos serão detalhados durante a implementação.
Princípio 6: Códigos de Status
A API usará dois códigos de status que atendem a dois propósitos diferentes: (i) o HTTP status code reflete o resultado da chamada da API e (ii) um campo status em alguns resource payloads reflete o status dos resources nos casos de acesso write (p.ex. iniciação de pagamento).
Princípio 7: Identificadores únicos
Um recurso REST deverá ter um identificador exclusivo que possa ser usado para identificar o recurso, com formato e padrão a ser definido a partir da Fase 2 do Open Banking no Brasil.
Princípio 8: Categorização dos requisitos de implementação
Quando um requisito estiver sendo implementado por um transmissor e/ou um receptor, uma categorização diferente será aplicada. As funcionalidades, endpoints e campos em cada recurso serão categorizados como 'Obrigatório', 'Condicional' ou 'Opcional'.
Princípio 9: Agnósticas
As APIs serão agnósticas à implementação onde elas poderão ser consumidas independente das tecnologias adotadas no ecossistema, porém com aderência aos princípios contidos nesta documentação.
Versionamento
O controle de versão contemplará 4 tipos de lançamento (p.ex. major, minor, patch e release candidate) e terá prazos definidos para lançamento e implementação de novas versões major, bem como suporte de versões anteriores.
No link Anexo: Guia de Versionamento, integrante desta documentação, estão documentados os casos previstos em que uma nova versão de API poderá vir a quebrar o contrato estabelecido
O versionamento terá o seguinte formato contemplando 4 tipos de lançamentos de versões:
1.12.2.rc1 - significando versão major 1, versão minor 12 , aplicação de patchs versão 2 e release candidate 1
- Major: inclui novas características da implementação, mudanças, correções a serem incorporadas e que poderão vir a quebrar o contrato.
- P.ex. v1.0.0, v2.0.0.
- Minor: pequenas mudanças nos elementos já existentes, com manutenção da compatibilidade e sem quebra de contrato.
- P.ex. v1.1.0, v1.2.0
- Patch: esclarecimentos às especificações publicadas pelo diretório, não incluem alterações funcionais.
- P.ex. v1.1.1, v1.1.2
- Release candidate: versões de pré-lançamento de qualquer patch futuro, minor ou major.
- P.ex. v1.0.0-rc , v1.0.0-rc2
Será definido um cronograma de novas versões dos padrões para que os participantes consigam se planejar e desenvolver novas APIs, com cada um dos lançamentos tendo um prazo pré-estabelecido para ser implementado pelos participantes, mitigando, desta forma, o risco de múltiplas versões.
Não serão feitos mais do que um lançamento de versão major em um período de 6 meses. No entanto, serão previstas exceções para atender às alterações urgentes que não podem esperar até a próxima versão principal (major). Lançamentos de versões minor e patch podem ocorrer a qualquer momento.
Lançamentos minor não podem configurar em quebra de contrato, impactar significativamente endpoints e/ou exigir manutenção crítica.
Por fim, credenciais de acesso associadas às APIs deverão ser agnósticas à versão.
Estrutura da URI
A estrutura da URI para os endpoints deve ser implementada conforme abaixo:
<host> / open-banking / <api> / <versão> / <recurso>
Os componentes desta estrutura de URI estão descritos abaixo:
- Host: O host de API da entidade financeira implementadora é um endereço base definido pela entidade transmissora de dados.
- “open-banking”: Esta é uma string constante que representa a finalidade desta API.
- API: A API que será consumida (p.ex. channels).
- Versão: O número da versão da API. Na URI a versão deve ser precedida pela letra "v" seguida pelo número da versão a ser consumida (p.ex. v1, v2, v25).
- Recurso: O recurso a ser consumido dentro de uma API. Utilizando como exemplo a API
channels, a mesma possui 5 recursos:- branches
- banking-agents
- electronic-channels
- phone-channels
- shared-automated-teller-machines
A versão minor será repassada apenas no header do payload de resposta, orientando a instituição receptora sobre quais serão os dados no retorno.
Como exemplo, para realizar o consumo do método electronic-channels da API channels na versão 1, a URI ficaria com a seguinte estrutura:
<host>/open-banking/channels/v1/electronic-channels
Cabeçalhos HTTP
Cabeçalhos HTTP suportados e suas funções.
Cabeçalho de requisição
| Nome do cabeçalho | Descrição | Obrigatório |
|---|---|---|
| Content-Type | Representa o formato do payload de requisição, por padrão/default definido como application/json;charset UTF-8. Obrigatório para chamadas PUT e POST. Os transmissores poderão implementar tratamento para outros padrões, sendo obrigatório apenas o suporte ao padrão. | Não |
| Accept | Especifica o tipo de resposta. Se especificado, deve ser definido como application/json, a menos que o endpoint explicitamente suporte outro formato.Se for definido um valor não suportado pelo endpoint, será retornado o código HTTP 406. Se não especificado, o padrão será application/json. |
Não |
| Accept-Encoding | Especifica os tipos de encoding(geralmente algoritmo de compressão) que são suportados pelo cliente, com previsão de suporte ao gzip por parte dos transmissores, sendo que o padrão é a transmissão dos dados não compactados e esta orientação aplica-se aos Dados Abertos. | Não |
| If-Modified-Since | Condiciona o resultado da requisição para que o recurso só seja enviado caso tenha sido atualizado após a data fornecida. Utiliza o padrão da RFC 7232, sessão 3.3: If-Modified-Since do protocolo HTTP. | Não |
Cabeçalho de resposta
| Nome do cabeçalho | Descrição | Obrigatório |
|---|---|---|
| Content-Encoding | Cabeçalho que indica o tipo de encoding (geralmente algoritmo de compressão) que foi utilizado para envio da resposta. | Sim |
| Content-Type | Representa o formato do payload de resposta. Deverá ser application/json a menos que o endpoint requisitado suporte outro formato e este formato tenha sido solicitado através do cabeçalho Accept no momento da requisição. |
Sim |
| x-v | Cabeçalho que indica a versão implementada da API pela instituição financeira | Sim |
| Content-Encoding | Cabeçalho que indica o tipo de encoding (geralmente algoritmo de compressão) foi utilizado para envio da resposta | Não |
| Retry-After | Cabeçalho que indica o tempo (em segundos) que o cliente deverá aguardar para realizar uma nova tentativa de chamada. Este cabeçalho deverá estar presente quando o código HTTP de retorno for 429 Too many requests |
Não |
| Last-Modified | Informa a data e hora em que o recurso foi modificado pela última vez. Utiliza o padrão da RFC 7232, sessão 2.2: Last-Modified do protocolo HTTP. | Não |
Códigos de resposta HTTP
Os códigos de resposta HTTP devem ser utilizados conforme tabela abaixo.
Códigos
| Situação | Código HTTP | Notas | POST | GET | DELETE |
|---|---|---|---|---|---|
| Consulta concluída com sucesso. | 200 OK. | Sim | Sim | Não | |
| Execução normal. A solicitação foi bem sucedida. | 201 Created. | A operação resulta na criação de um novo recurso. | Sim | Não | Não |
| Operação de exclusão concluída com sucesso. | 204 No Content. | Não | Não | Sim | |
| A requisição foi malformada, omitindo atributos obrigatórios, seja no payload ou através de atributos na URL. | 400 Bad Request. | A operação solicitada não será realizada. | Sim | Sim | Sim |
| Cabeçalho de autenticação ausente/inválido ou token inválido. | 401 Unauthorized. | A operação foi recusada devido a um problema de autenticação. | Sim | Sim | Sim |
| O token tem escopo incorreto ou uma política de segurança foi violada. | 403 Forbidden. | A operação foi recusada devido a falta de permissão para execução. | Sim | Sim | Sim |
| O recurso solicitado não existe ou não foi implementado. | 404 Not Found. | Sim | Sim | Sim | |
| O consumidor tentou acessar o recurso com um método não suportado. | 405 Method Not Allowed. | Sim | Sim | Sim | |
| A solicitação continha um cabeçalho Accept diferente dos tipos de mídia permitidos ou um conjunto de caracteres diferente de UTF-8. | 406 Not Acceptable. | Sim | Sim | Sim | |
| Indica que o recurso não está mais disponível. | 410 Gone. | Sim | Sim | Sim | |
| A operação foi recusada porque o payload está em um formato não suportado pelo endpoint. | 415 Unsupported Media Type. | Sim | Não | Não | |
| A solicitação foi bem formada, mas não pôde ser processada devido à lógica de negócios específica da solicitação. | 422 Unprocessable Entity. | Se aplicável ao endpoint, espera-se que esse erro resulte em um payload de erro. | Sim | Sim | Não |
| A operação foi recusada, pois muitas solicitações foram feitas dentro de um determinado período ou o limite global de requisições concorrentes foi atingido. | 429 Too Many Requests. | A limitação é um Requisito Não Funcional. O titular dos dados deve incluir o cabeçalho Retry-After na resposta indicando quanto tempo o consumidor deve esperar antes de tentar novamente a operação. |
Sim | Sim | Sim |
| Ocorreu um erro no gateway da API ou no microsserviço. | 500 Internal Server Error. | A operação falhou. | Sim | Sim | Sim |
| O serviço está indisponível no momento. | 503 Service Unavailable. | Sim | Sim | Sim | |
| O servidor não pôde responder em tempo hábil. | 504 Gateway Timeout. | Retornado se ocorreu um tempo limite, mas um reenvio da solicitação original é viável (caso contrário, use 500 Internal Server Error). | Sim | Sim | Sim |
Convenções de payload
Esta seção do padrão descreve as estruturas padrões de requisição e resposta para todos os endpoints das APIs, assim como as convenções de nomenclatura para os atributos.
Estrutura de requisição
Estrutura da requisição
{
"data": {
"..."
}
}
Cada requisição deve ser um objeto JSON contendo um objeto data para armazenar os dados primários da requisição.
No mesmo nível do objeto data, poderá existir um objeto meta se assim for especificado pelo endpoint.
O objeto meta é usado para fornecer informações adicionais ao endpoint, como parâmetros de paginação, contagens de paginação ou outros propósitos complementares ao funcionamento da API.
A definição do conteúdo para o objeto data será definida separadamente para cada endpoint.
Estrutura de resposta
Estrutura de resposta
{
"data": {
"..."
},
"links":{
"..."
},
"meta": {
"..."
}
}
Cada endpoint retornará um objeto JSON contendo os atributos abaixo:
- Se a resposta for bem-sucedida (200 OK), o objeto JSON irá conter:
- obrigatóriamente um objeto
data - obrigatóriamente um objeto
links - opicionalmente um objeto
meta, se necessário pela definição do endpoint requisitado
- obrigatóriamente um objeto
- Se a resposta for malsucedida (não 200 OK), o objeto JSON poderá conter:
- um objeto
errors(conforme a definição específica do endpoint)
- um objeto
A definição do conteúdo para os objetos data e meta será definida separadamente para cada endpoint.
O objeto links irá conter hypermedia (referências para recursos relacionados) para outros recursos da API requisitada.
O objeto de links sempre irá conter o atributo self que irá apontar para a URI da solicitação atual.
Estrutura de resposta de erros
{
"errors": [
{
"code": "...",
"title": "...",
"detail": "..."
}
],
"meta":{
"..."
}
}
- O objeto
errorsserá um array de zero ou mais objetos. Os atributos deste objeto serão os descritos abaixo:- obrigatoriamente o atributo
codecontendo um código de erro específico do endpoint; - obrigatoriamente o atributo
titlecontendo um título legível por humanos do erro deste erro específico; - obrigatoriamente o atributo
detailcontendo uma descrição legível por humanos deste erro específico; - opcionalmente o objeto
metacontendo dados adicionais sobre o endpoint que seja relevante para o erro.
- obrigatoriamente o atributo
Convenções de nomenclatura de atributos
Caracteres válidos em nomes de atributos
Todos os nomes de objetos e atributos definidos nos objetos JSON de requisição e resposta devem ser nomeados seguindo o padrão camelCase, tendo seu nome composto apenas por letras (a-z, A-Z) e números (0-9).
Qualquer outro caractere não deve ser usado nos nomes dos objetos e atributos, com exceção do caractere - (hífen), que poderá ser utilizado apenas conforme descrito na seção Extensibilidade.
Estilo de nomeação de atributos
Os nomes dos objetos e atributos devem ser nomes significativos e em língua inglesa. Quando houver diferença entre inglês americano e inglês britânico no termo a ser utilizado, deverá ser utilizado o termo em inglês britânico. P.ex. Utilizar o termo Post Code (Reino Unido) ao invés de Zip Code (Estados Unidos).
Arrays devem ser nomeados no plural. Demais atributos deverão ser nomeados no singular.
Convenções de propriedade dos atributos
Tipos de dados dos atributos
Cada atributo deverá estar associado a um tipo de dado. A lista de tipos de dados válidos está definida na seção tipos de dados comuns. Se um tipo de dado personalizado é necessário para um atributo, o mesmo deverá ser classificado como uma string com uma descrição clara de como o valor da propriedade deve ser interpretado.
Atributos Obrigatórios / Opcionais
Segundo Instrução Normativa nº 34, BCB de 2020: ‘Todos os elementos que compõem as especificações das APIs (endpoints, operações, parâmetros, propriedades de respostas etc.) devem ser explicitamente declarados como “Obrigatório”, “Opcional” ou “Condicional”, caso sejam obrigatórios apenas em certas condições’.
Os atributos obrigatórios devem estar presentes e ter um valor não nulo, seja em uma requisição ou resposta, para que payload seja considerado válido.
Os atributos condicionais podem ter uma restrição vinculada a eles, tornando-os obrigatórios conforme a situação descrita na coluna 'restrição' do dicionário de dados.
Atributos vazios / nulos
Um atributo omitido (ou seja, um atributo que não está presente no payload) será considerado equivalente a um atributo que esteja presente com o valor null.
Uma string vazia (“”) não será considerada equivalente a null.
O valor booleano false não será considerado equivalente a null. Os atributos booleanos opcionais, por definição, possuirão três valores possíveis: verdadeiro (true), falso (false) e indeterminado (null).
Na situação onde o campo a ser informado no payload seja obrigatório e a Instituição, seja consumidora no envio ou transmissora no retorno, não a possuir, deve-se implementar o valor padronizado: “NA” - Não se Aplica, com exceção dos campos declarados como ENUM que deverão ser sempre preenchidos com os valores válidos para o ENUM correspondente.
Convenções de nomenclatura
Todos os nomes devem ser autoexplicativos, sem redundância de termos e sem ambiguidade de entendimento, além de seguir o padrão Lower Camel Case (primeira letra de cada termo maiúscula, com exceção do primeiro termo, que fica todo em minúsculas e sem espaços ou pontuações entre os termos). Ex: “areaCode”.
Os nomes das estruturas (composição de atributos sobre um assunto) que podem ter mais de uma ocorrência devem sempre estar no plural.
Os nomes dos atributos devem:
Sempre estar no singular
Nos casos em que o nome não ficar claro, devem ser incluídos mais termos para esclarecer o entendimento
Para garantir o entendimento e a padronização, nos casos de atributos que tratem dados específicos, sempre devem ser usados termos complementares no fim dos nomes. São esses:
- nomes = Name (p.ex. ownerName)
- datas = Date (p.ex. openingDate)
- horários = Time (p.ex. openingTime)
- quantidades = Quantity (p.ex. eventLimitQuantity)
- textos explicativos = Info* (p.ex. additionalInfo)
*Para textos explicativos de informações complementares, o nome completo do atributo é “additionalInfo”Em atributos que sejam indicadores binários (flags), o nome deve estar formatado como pergunta, com um verbo como primeiro termo. Ex: “hasRewardProgram”
Tipos de dados comuns
Propriedades
Paginação
Cada recurso de cada API pode possuir ou não paginação, caso a quantidade de registros retornados justifique a mesma. A paginação estará disponível e deverá funcionar independente se o recurso permite filtros por query ou POST. Isso é, filtros e paginação são aplicados de forma independente.
Parâmetros de Requisição
Exemplo de query com paginação
GET {uri}?page=1&page-size=25
Quando existir paginação para o recurso deverão ser utilizados os parâmetros de query abaixo para a navegação dos resultados:
| Parâmetro | Descrição | Valor Padrão |
|---|---|---|
| page | Número da página que está sendo requisitada (o valor da primeira página é 1). | 1 |
| page-size | Quantidade total de registros por páginas. | 25 |
Atributos de Resposta
Exemplo de paginação
{
"data": {
"..."
},
"links": {
"self": "https://api.banco.com.br/open-banking/products-services/v1/personal-invoice-financing",
"first": "https://api.banco.com.br/open-banking/products-services/v1/personal-invoice-financing",
"prev": null,
"next": null,
"last": "https://api.banco.com.br/open-banking/products-services/v1/personal-invoice-financing"
},
"meta": {
"totalRecords": 1,
"totalPages": 1
}
}
Além dos dados requisitados, as respostas paginadas também terão em sua estrutura dois objetos adicionais que incluirão parâmetros para facilitar a nagevação das páginas:
Links
O objeto links passará por revisão subsequente de modo a atender as próximas Fases do Open Banking, em especial a partir da Fase 2. No objeto links, serão retornadas hypermedia (referências para os recursos relacionados) de paginação conforme parâmetros abaixo:
| Parâmetro | Descrição | Restrição |
|---|---|---|
| first | A URI para requisitar a primeira página. | Obrigatório se a resposta não for a primeira página. |
| last | A URI para requisitar a última página. | Obrigatório se a resposta não for a última página. |
| prev | A URI para requisitar a página anterior. | Obrigatório se a resposta não for a primeira página. |
| next | A URI para requisitar a próxima página. | Obrigatório se a resposta não for a última página. |
Meta
No objeto meta, serão retornadas informações sobre o total de registros disponíveis
| Parâmetro | Descrição | Restrição |
|---|---|---|
| totalRecords | O número total de registros da requisição. | Este atributo é obrigatório. |
| totalPages | O número total de páginas da requisição. | Este atributo é obrigatório. Se não possuir nenhum registro o valor deve ser 0. |
Regras Adicionais
- Não é esperado que os provedores implementem paginação com isolamento de transação. Os dados que serão retornados podem mudar entre requisições subsequentes. Isto pode causar situações onde um mesmo registro pode ser retornado em mais de uma página.
- O tamanho máximo da página é
1000registros para qualquer endpoint (a menos que na documentação desse esteja informando outros valores). - Se for requisitado uma quantidade de registros maior que o suportado, o retorno será o código HTTP status code
422Unprocessable Entity, indicando que o servidor entendeu a requisição, mas não é possível processá-la conforme foi solicitado.
Estabilidade do ID
Dentro desses padrões, a serem melhor especificados a partir da Fase 2 do Open Banking no Brasil, os IDs de recursos são necessários para atender ao seguinte:
- O ID de um recurso deve ser especificado no endpoint de uma API apenas para obter detalhes do recurso ou para realizar alterações no mesmo.
- Se o ID for especificado nos padrões do Open Banking, então ele é obrigatório e deverá ser fornecido pela entidade implementadora da API de acordo com o padrão definido.
- Se um ID for especificado, o mesmo deverá ser totalmente desconectado de significados com outras entidades. Por exemplo, um ID não deve ser uma combinação de outros campos ou uma string que possa ter conteúdo sensível que possa ser extraído.
- Os IDs devem ser únicos, e sua padronização será detalhada a partir da Fase 2 do Open Banking no Brasil, porém sua unicidade pode estar dentro de um contexto. Por exemplo, um ID de conta corrente deve ser único, porém apenas dentro do contexto de conta corrente.
- Nos payloads o nome de campo "id" nunca deverá ser utilizado. Cada campo ID deverá ter um nome significativo, dessa forma independentemente de onde o ID for utilizado entre múltiplos endpoints, ele sempre irá se referir ao seu objeto principal. Por exemplo, IDs para conta deverão ser representados no JSON como "accountId".
Extensibilidade
Os padrões de Open Banking podem não cobrir todas as possibilidades de objetos retornados ou APIs que os participantes desejam expor. Os participantes podem ter o desejo de realizar inovações sobre os padrões definidos oferecendo mais dados afim de atender demandas específicas de mercado. É nossa intenção que os padrões definidos não apenas permitam estas extensões como também sirvam como base para futuras alterações na própria definição dos padrões.
No entanto, é importante que um participante que esteja querendo estender as APIs não impeça um consumidor que foi projetado para consumir apenas o endpoint padrão funcione corretamente.
Para atender tanto as demandas de quem deseja estender as APIs (participantes) quanto as demandas de quem irá realizar o consumo (consumidor das APIs), foram definidos os critérios abaixo.
É possível estender os padrões nos seguintes aspectos:
- O participante pode oferecer uma API completamente nova que não está coberta nos padrões definidos
- O participante pode oferecer novos endpoints em uma API que já foi definida no padrão
- O participante pode oferecer campos de entrada e retorno opcionais para um endpoint que já foi definido no padrão
ID dos participantes
Cada participantes terá um ID que representa a sua instituição. Os participantes da atual versão estão listados abaixo:
- BBAS - Banco do Brasil
- BBCD - Bradesco
- BTGP - BTG Pactual
- CAIX - Caixa Econônica Federal
- ITAU - Itau
- STDR - Santander
- BRGS - Banrisul
- BNBR - Banco do Nordeste do Brasil
- BNDS - BNDES
- CITI - Citibank
- SAFR - Safra
- BABV - Votorantim
Participantes que desejam estender os padrões devem adicionar seu prefixo para identificar todas as extensões. Campos adicionais no retorno de endpoints existentes ou em novos endpoints devem usar o prefixo do participante. O prefixo deve ser no formato exposto ao lado (4 letras) e não devem haver prefixos duplicados entre os participantes.
Nesta documentação, quando tivermos que nos referir ao prefixo do participante, o termo <PID> será utilizado.
Novas APIs
Quando a extensão for a criação de uma nova API, o participante deve adicionar seu prefixo a URI antes do nome da nova API, conforme exemplo abaixo.
Por exemplo, uma API definida pelo padrão seguirá o seguinte formato:
<host> / open-banking / <api> / <versão> / <recurso>
Uma API estendida por um participante deverá estar no formato abaixo:
<host> / open-banking / <PID> / <api> / <versão> / <recurso>
Para os endpoints definidos dentro da estrutura acima, os atributos dos payloads não precisam conter o prefixo do participante, pois entende-se que todos os recursos da API estendida não conflitam de nenhum modo com as definidas pelo padrão.
Novos endpoints em APIs existentes
Quando o participante desejar adicionar um novo endpoint em uma API já especificada no padrão, o participante deve incluir seu <PID> como prefixo do recurso que será implementado.
Por exemplo, assumindo a existência do endpoint abaixo para consulta das transações de uma conta:
<host>/open-banking/accounts/v1/accounts/{account ID}/transactions
Se o participante deseja adicionar um novo endpoint que resume as transações por um período, então este endpoint poderia ser definido como:
<host>/open-banking/accounts/v1/accounts/{account ID}/<PID>-balance-movement
Campos de retorno adicionais em um endpoint existente
Quando o participante desejar adicionar um novo campo ao payload de resposta, o atributo deverá receber o prefixo do participante seguido por um hífen <PID>-.
Se um objeto estiver sendo adicionado ao payload de resposta, apenas o nome do objeto precisa receber o prefixo. Qualquer atributo dentro do novo objeto pode ser nomeado normalmente.
Parâmetros query adicionais
Quando for adicionado um novo parâmetro de query a um endpoint existente, o novo parâmetro deve ter o prefixo <PID>-, evitando assim colisões com parâmetros já existentes.
Filtro de Dados
Opcionalmente, a entidade transmissora de dados poderá realizar filtro de dados através de query de entrada, baseado em campos que julgue relevante para a melhor experiência do cliente.
A informação de quais possibilidades estarão disponíveis (query parameter) deverá constar em documentação adicional disponibilizada pela entidade transmissora.
Extensão do versionamento
Como descrito na seção versionamento, o versionamento existe apenas no nível das APIs e não no nível dos endpoints, no entanto caso seja necessário realizar versionamento de um endpoint customizado, o participante poderá utilizar o header x-<PID>-v para que o consumidor possa especificar qual versão do endpoint está requisitando.
Glossário
Glossário
Agência (Branch)
É a dependência destinada ao atendimento aos clientes e ao público em geral no exercício de atividades da instituição, não podendo ser móvel ou transitória.
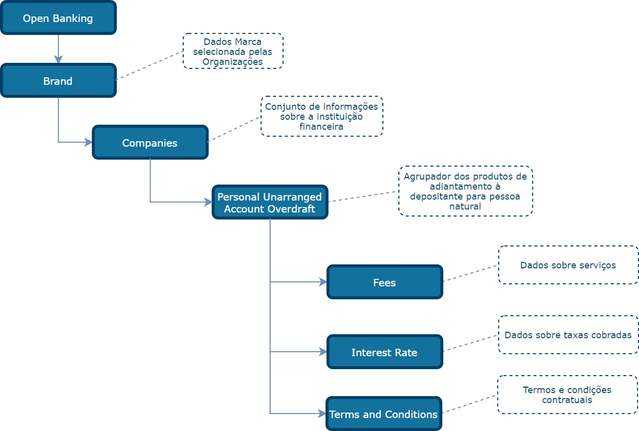
Adiantamento a Depositante (Unarranged Account Overdraft)
O valor que o banco libera na conta-corrente do cliente, em casos excepcionais, o valor necessário para cobrir algum saque, pagamento, débito automático ou cheque, quando o saldo disponível não é suficiente.
Bandeira (Credit Card Network)
São instituições que autorizam o uso de sua marca e de sua tecnologia por emissores e credenciadoras de estabelecimentos. Essas marcas aparecem nos cartões e nos estabelecimentos credenciados.
CNPJ (CNPJ Number)
Código gerido pela Secretaria da Receita Federal e utilizado para identificação das empresas no Cademp. O CNPJ corresponde ao número de inscrição no Cadastro de Pessoa Jurídica. Composto por: os oito primeiros números à esquerda (XX. XXX. XXX) formam a "raiz" ou base, que identifica a empresa de forma única. Os quatro seguintes números de ordem das filiais da empresa. Normalmente a empresa matriz tem este campo preenchido com '0001'. Os dois últimos números correspondem ao dígito verificador. composição do CNPJ pode ser assim representada, conforme ex. '50.685.362/0001-35'.
Conta de depósito à vista (Current Account)
Conhecida popularmente pelo nome de conta corrente. É a maneira mais comum de manter dinheiro em uma instituição financeira. Funciona como um cofre, em que o cliente deposita seu dinheiro e pode ter acesso a serviços como pagamento de contas, saques, transferências, emissão de cheques e realização de compras com cartão de débito, entre outros. Para guardar o dinheiro e oferecer serviços como os citados, a instituição financeira pode cobrar tarifas, mas o cliente é quem escolhe se prefere pagar uma tarifa individualizada por serviço que utilizar ou uma tarifa única que dá direito a um pacote de serviços.
Conta de pagamento pós-paga (Credit Card)
Referente a cartão de crédito. Instrumento de pagamento que possibilita a aquisição de produtos e serviços com liquidação futura, de acordo com requisitos predeterminados, tais como limite de crédito e validade. O pagamento do valor correspondente ao produto ou ao serviço adquirido será efetuado ao emissor do cartão de crédito em data previamente acordada.
Conta de pagamento pré-paga (Prepaid Payment Account)
Destinada à execução de transações de pagamento em moeda eletrônica realizadas com base em fundos denominados em reais previamente aportados.
Conta de Poupança (Saving Account)
A conta de depósitos de poupança, popularmente conhecida como conta poupança, conta de poupança ou ainda caderneta de poupança, é um tipo de investimento criado com o objetivo de estimular a economia popular. Assim, para abrir e manter uma conta de poupança, o cliente não paga tarifas, não paga imposto de renda sobre o dinheiro aplicado e ainda pode depositar pequenos valores, que passam a gerar rendimentos mensalmente. Se um valor depositado na conta de poupança não for mantido aplicado por pelo menos um mês, isto é, se for resgatado antes, não ocorrerá remuneração desse dinheiro.
Correspondente bancário (Banking Agent)
Empresas, integrantes ou não do Sistema Financeiro Nacional, contratadas por instituições financeiras e demais instituições autorizadas a funcionar pelo Banco Central do Brasil para a prestação de serviços de atendimento aos clientes e usuários dessas instituições. Os correspondentes mais conhecidos são as lotéricas e o banco postal.
Crédito Rotativo (Overdraft)
É um tipo de empréstimo que os bancos concedem para os clientes terem a possibilidade de não pagar, na data do vencimento, o valor total da fatura do cartão de crédito. Isto é, por causa do crédito rotativo, é possível que o cliente pague, no dia do vencimento, qualquer valor entre o pagamento mínimo e o total da fatura. A diferença entre o valor total que deveria ter sido pago e o valor que o cliente efetivamente pagou na data do vencimento é financiada pelo banco e será incluída, acrescida de juros, na fatura do mês seguinte. Quando o cliente não paga o total da fatura, é como se ele estivesse automaticamente pegando emprestado o valor que ele deixou de pagar.
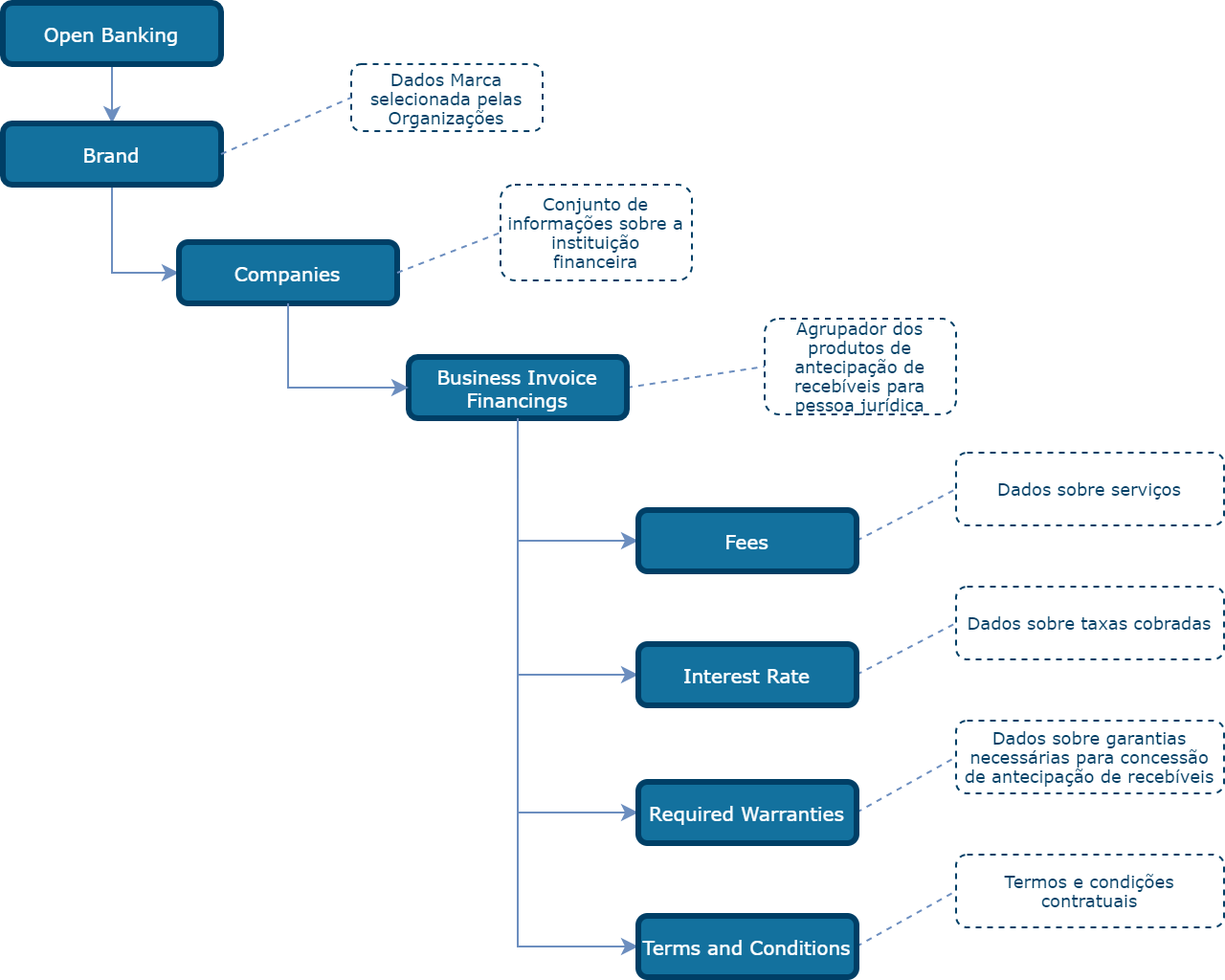
Direito Creditório Descontado (Invoice Financing)
É o direito de receber dinheiro ou títulos, sejam eles oriundos de operações financeiras, comerciais, imobiliárias ou mesmo de ativos financeiros e investimentos. Esta opção abrange tanto pessoas físicas quanto entidades. Normalmente, ele “existe” na forma de um título.
Dependência (Branch)
Dependência de instituições financeiras e demais instituições, autorizadas a funcionar pelo Banco Central do Brasil, destinada à prática das atividades para as quais a instituição esteja regularmente habilitada. (Agência é a dependência destinada ao atendimento aos clientes e ao público em geral no exercício de atividades da instituição, não podendo ser móvel ou transitória)
Empréstimo (Loan)
É o mecanismo utilizado para ter disponível, no presente, uma quantia que só se conseguiria alcançar no futuro, fazendo poupança. O valor emprestado, mais os juros e encargos cobrados pela instituição financeira, vira uma dívida, que deverá ser paga na forma e no prazo combinados (valor e quantidade de parcelas, por exemplo). No empréstimo, o valor emprestado não tem destinação específica, isto é, a pessoa pode utilizar o dinheiro que pegou emprestado onde e como quiser.
Financiamento (Financing)
Parcelamento. Compra parcelada. Compra a prazo. É um crédito que a pessoa obtém para comprar um bem, como uma casa, um carro, um eletrodoméstico. O pagamento do bem é feito de forma parcelada por meio de carnês, boletos de cobrança, débitos em conta corrente, cartão de crédito, cheques etc. O financiamento pode incluir custos como juros, tarifas, impostos, entre outros encargos.
Indexador (Indexer)
É o termo utilizado para se referir aos índices usados como base para corrigir os valores monetários de um determinado ativo. Os índices mais utilizados são IPCA, INPC, IGP-M, CDI, Taxa Selic.
Instituição Financeira (Company)
Instituições que prestam serviços financeiros e são autorizadas a funcionar pelo Banco Central do Brasil.
Marca (Brand)
A marca é em essência uma promessa da empresa em fornecer uma série específica de atributos, benefícios e serviços uniformes aos clientes.
Mês de referência (Reference Month)
O mês de referência será tratado como “M-1”.
Pacote de Serviços (Service Bundles)
Cesta de serviços. É uma combinação de diferentes quantidades de serviços bancários (saques, extratos, transferências, cheques e outros) que o cliente pode usar por mês. Antes da contratação de um pacote de serviços, é importante verificar quais os serviços que são efetivamente usados ao longo do mês e se o custo desses serviços, cobrados isoladamente, não é menor que o do pacote de serviços.
Posto de Atendimento Bancário - PAB (Branch)
São as dependências de bancos múltiplos com carteira comercial, instaladas em recinto interno de entidade da administração pública ou de empresa privada e destinadas a prestar todos os serviços para os quais a instituição esteja regularmente habilitada de exclusivo interesse do respectivo governo e de seus funcionários, quando instalados em entidade de administração pública, ou da respectiva empresa, de seus empregados e administradores, quando instalados em dependências de empresa privada.
Posto de Atendimento Eletrônico – PAE (Branch)
O Posto de Atendimento Bancário Eletrônico, Fixo ou Móvel (PAE), é uma extensão automatizada de dependências bancárias, que pode funcionar até 24 (vinte e quatro) horas por dia, ligada à central de controle e processamento.
Taxa Referencial – TR (Referential Rate)
É a taxa de juros de referência. É uma taxa calculada pelo Banco Central do Brasil e utilizada para determinar o rendimento de investimentos, como a caderneta de poupança e a correção de financiamentos imobiliários.
Terminais de Autoatendimento Compartilhados (Shared Automatic Teller Machine)
É o compartilhamento dos terminais de autoatendimento (ATM - dispositivo eletromecânico que permite aos usuários, geralmente usando cartões de plástico legíveis em máquina, a realização de um ou mais tipos de operações, tais como saques, depósitos, emissão de extratos e saldos, realização de pagamentos de contas e títulos, transferência de fundos e outro) para aumentar a eficiência do sistema de pagamento de varejo.
Unidade Administrativa Desmembrada (UAD) - (Branch)
É a dependência destinada à execução de atividades administrativas da instituição, tal como atividades contábeis e administrativas de natureza interna, desde que tal unidade esteja instalada no mesmo Município da sede do grupo financeiro, ou de uma agência da instituição e é vedado o atendimento ao público.
Segurança - Consumo
Visão geral
As APIs de Open Banking estão dividas em dois escopos:
- open-data
- customer-data
Segue, a continuação, um overview das camadas de segurança básicas para atender os contextos Open-data:
| Camada | Descrição | Explicação |
|---|---|---|
| Física | Firewall | Equipamentos e produtos como filtros, proxys e firewalls direcionados ao controle e segurança da rede física. |
| Transporte | HTTP - TLS 1.2 | Protocolo de criptografia que fornece segurança na comunicação sobre a rede física. |
| Gestão | API Gateway / Manager | Gateway e Manager para gerenciar a publicação da API com controles de throttling, quotas e outros. |
CORS
Contexto Open-Data
O Cross-Origin Resource Sharing (CORS) para todas as origens (valor " * ") será permitido nos seguintes endpoints:
- Open Data APIS
- Canais de Atendimento
- Produtos e Serviços
Endpoints
Contexto Open-data
Não haverá endpoints específicos para Autorização e Autenticação com o intuito de maximizar o uso do Open-data.
Será opcional a disponibilização de um endpoint para validação WKS:
api.banco.com.br/openbanking/security/v1/.well-known/jwks.json
Glossário de Segurança
- API: Application Programming Interface.
- JSON: JavaScript Object Notation.
- REST: Representational State Transfer.
- JWKS: JSON Web Key Set.
- JWS: JSON Web Signature.
Referências normativas
| Referença | Descrição | Versão |
|---|---|---|
| [JSON] | The JavaScript Object Notation (JSON) Data Interchange Format: https://tools.ietf.org/html/rfc8259 | Dec 2017 |
| [JWT] | JSON Web Token (JWT): https://tools.ietf.org/html/rfc7519 | May 2015 |
| [JWS] | JSON Web Signature (JWS): https://tools.ietf.org/html/rfc7797 | Feb 2016 |
Referências informativas
| Referença | Descrição |
|---|---|
| [BCP195] | Recomendações para o uso do seguro do Transport Layer Security (TLS) e Datagram Transport Layer Security (DTLS): https://tools.ietf.org/html/bcp195 |
| [DOS-G] | Guia de segurança sobre DDoS attacks: https://www.ncsc.gov.uk/collection/denial-service-dos-guidance-collection |
Segurança - Participantes
Governança
Sobre
Esta área será oportunamente detalhada nas próximas fases do Open Banking.
Proteção
Sobre
Esta área será oportunamente detalhada nas próximas fases do Open Banking.
Detecção
Sobre
Esta área será oportunamente detalhada nas próximas fases do Open Banking.
Reação
Sobre
Esta área será oportunamente detalhada nas próximas fases do Open Banking.
APIs Comuns
API de Status
Exemplo de código
GET https://api.banco.com.br/open-banking/discovery/v1/status HTTP/1.1
Host: api.banco.com.br
Accept: application/json
var req = new XMLHttpRequest();
req.setRequestHeader("Accept", "application/json");
req.open("GET", "https://api.banco.com.br/open-banking/discovery/v1/status", true);
req.send();
O comando acima retorna uma estrutura json como exemplificada abaixo, e no caso em que o status devolvido seja OK, o array unavailableEndpoints deve estar vazio:
{
"data": {
"status": [
{
"code": "SCHEDULED_OUTAGE",
"explanation": "Manutenção Planejada",
"detectionTime": "2020-01-01T01:00:00Z",
"expectedResolutionTime": "2020-01-01T01:00:00Z",
"updateTime": "2020-01-02T01:00:00Z",
"unavailableEndpoints": [
"https://api.banco.com.br/open-banking/channels/v1/branches"
]
},
{
"code": "PARTIAL_FAILURE",
"explanation": "Falha na execução do serviço",
"detectionTime": "2020-01-01T01:00:00Z",
"expectedResolutionTime": "2020-01-01T01:00:00Z",
"updateTime": "2020-01-02T01:00:00Z",
"unavailableEndpoints": [
"https://api.banco.com.br/open-banking/channels/v1/electronic-channels"
]
}
],
"links": {
"self": "https://api.banco.com.br/open-banking/discovery/v1/status"
},
"meta": {
"totalRecords": 1,
"totalPages": 1
}
}
}
Obtém a descrição referente ao código de status retornado pelas APIs.
| Versão |
|---|
| 1 |
Resposta
| Status | Significado | Descrição | Schema |
|---|---|---|---|
| 200 | OK | Sucesso | ResponseDiscoveryStatusList |
API de Outages
GET /discovery/outages
Exemplo de código
GET https://api.banco.com.br/open-banking/discovery/v1/outages HTTP/1.1
Host: api.banco.com.br
Accept: application/json
var req = new XMLHttpRequest();
req.setRequestHeader("Accept", "application/json");
req.open("GET", "https://api.banco.com.br/open-banking/discovery/v1/outages", true);
req.send();
Na estrutura de retorno exemplificada abaixo, no caso em que o parâmetro isPartial devolvido seja true, o array unavailableEndpoints deve conter a lista de endpoints indisponíveis:
{
"data": {
"outages": [
{
"outageTime": "2020-07-21T08:30:00Z",
"duration": "PT2H30M",
"isPartial": false,
"explanation": "Atualização do API Gateway",
"unavailableEndpoints": [
"https://api.banco.com.br/open-banking/discovery/v1/outages"
]
}
]
},
"links": {
"self": "https://api.banco.com.br/open-banking/discovery/v1/outages"
},
"meta": {
"totalRecords": 1,
"totalPages": 1
}
}
Obtêm a lista de indisponibilidade agendada para os serviços.
| Versão |
|---|
| 1 |
Parâmetros
| Nome | Origem | Tipo | Obrigatório | Descrição |
|---|
Resposta
| Status | Significado | Descrição | Schema |
|---|---|---|---|
| 200 | OK | Sucesso | ResponseDiscoveryOutagesList |
Especificação em OAS 3.0
Download da Especificação (OAS 3.0)
API - Canais de Atendimento
Dependências próprias
Exemplo de código
GET https://api.banco.com.br/open-banking/channels/v1/branches HTTP/1.1
Host: api.banco.com.br
Accept: application/json
var req = new XMLHttpRequest();
req.setRequestHeader("Accept", "application/json");
req.open("GET", "https://api.banco.com.br/open-banking/channels/v1/branches", true);
req.send();
O comando acima retorna uma estrutura json como essa:
{
"data": {
"brand": {
"name": "Organização A",
"companies": [
{
"name": "Empresa A1",
"cnpjNumber": "45086338000178",
"urlComplementaryList": "https://empresaa1.com/branches-banking",
"branches": [
{
"identification": {
"type": "AGENCIA"
"code": "0001",
"checkDigit": "9",
"name": "Marília",
"relatedBranch": "9999",
"openingDate": "2010-01-20"
},
"postalAddress": {
"address": "Av Naburo Ykesaki, 1270",
"additionalInfo": "Loja B",
"districtName": "Centro",
"townName": "Marília",
"ibgeCode": "3550308",
"countrySubDivision": "SP",
"postCode": "17500001",
"country": "Brasil",
"countryCode": "BRA",
"geograficCoordinates": {
"latitude": "-90.8365180",
"longitude": "-180.836519"
}
},
"availability": {
"standards": [
{
"weekday": "SEGUNDA_FEIRA",
"openingTime": "10:00:57Z",
"closingTime": "16:00:57Z"
},
{
"weekday": "TERCA_FEIRA",
"openingTime": "10:00:57Z",
"closingTime": "16:00:57Z"
},
{
"weekday": "QUARTA_FEIRA",
"openingTime": "10:00:57Z",
"closingTime": "16:00:57Z"
},
{
"weekday": "QUINTA_FEIRA",
"openingTime": "10:00:57Z",
"closingTime": "16:00:57Z"
},
{
"weekday": "SEXTA_FEIRA",
"openingTime": "10:00:57Z",
"closingTime": "16:00:57Z"
}
],
"exception": "Exceto feriados municipais, estaduais e nacionais",
"isPublicAccessAllowed": true
},
"phones": [
{
"type": "FIXO",
"countryCallingCode": "55",
"areaCode": "14",
"number": "35721199"
},
{
"type": "MOVEL",
"countryCallingCode": "55",
"areaCode": "14",
"number": "997865532"
}
],
"services": [
{
"name": "SAQUE_MOEDA_EM_ESPECIE",
"code": "SAQUE_MOEDA_ESPECIE"
},
{
"name": "OUTROS_PRODUTOS_SERVICOS",
"code": "OUTROS_PRODUTOS_SERVICOS",
"additionalInfo": "Previdência Privada"
}
]
}
]
}
]
}
},
"links": {
"self": "https://api.banco.com.br/open-banking/channels/v1/branches",
"first": "https://api.banco.com.br/open-banking/channels/v1/branches",
"prev": "null",
"next": "null",
"last": "https://api.banco.com.br/open-banking/channels/v1/branches"
},
"meta": {
"totalRecords": 1,
"totalPages": 1
}
}
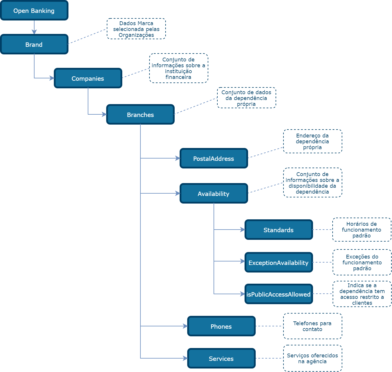
GET /channels/<versão>/branches
| Versão |
|---|
| 2 |
Visão Geral
Obtém a lista de dependências próprias da instituição financeira.
Dependência própria é o espaço físico destinado ao atendimento ao público.
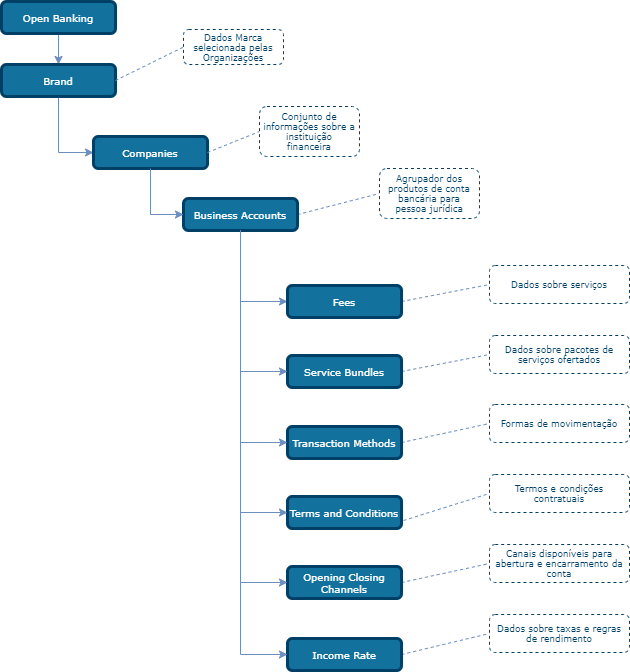
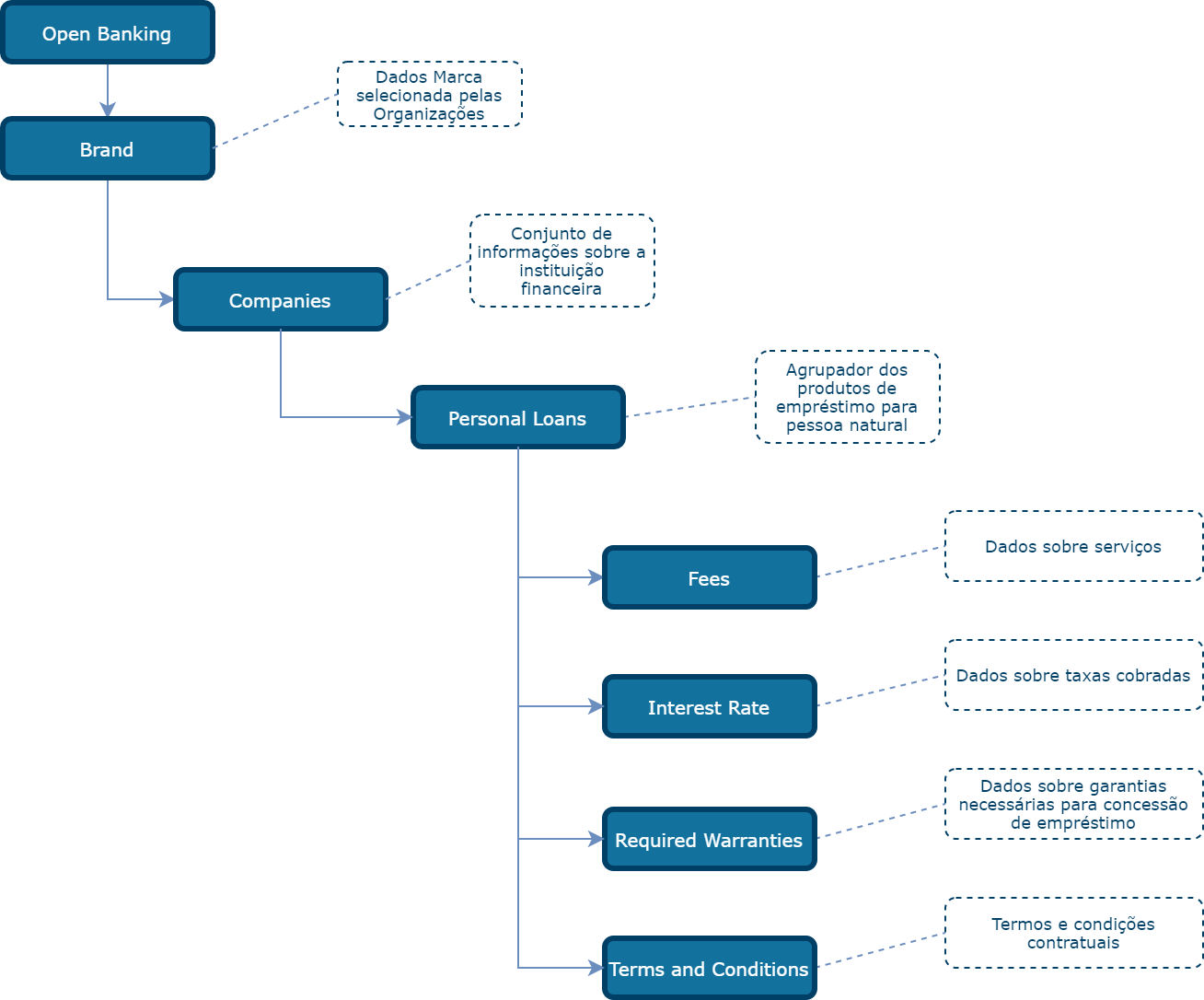
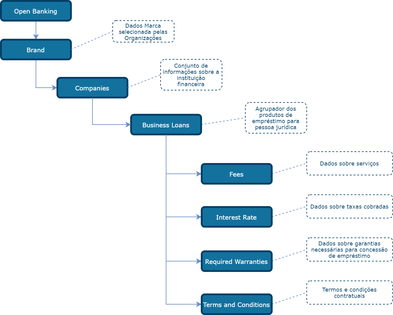
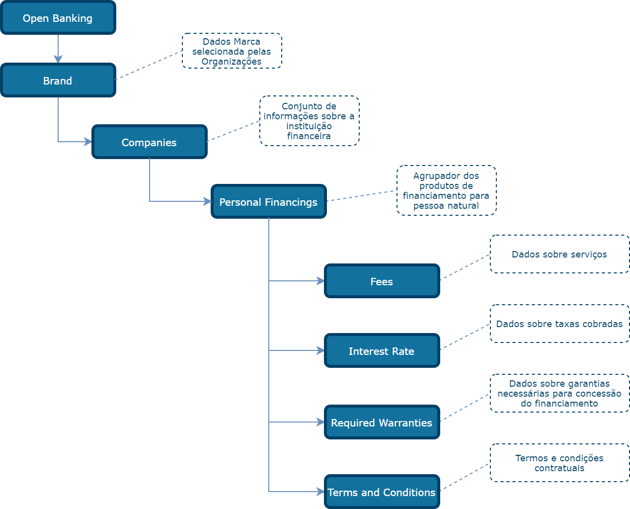
Tags: Agência (Branch), CNPJ (CNPJ Number), Marca (Brand), Dependência (Branch), Instituição Financeira (Company), Posto de Atendimento Bancário - PAB (Branch), Posto de Atendimento Eletrônico – PAE (Branch) e Unidade Administrativa Desmembrada – UAD (Branch).
Visão de alto de nível das estruturas de dados

Dicionário de dados
Fazer download do dicionário de dados
Resposta
| Status | Significado | Descrição | Schema |
|---|---|---|---|
| 200 | OK | Sucesso | ResponseBranchesList |
Canais de atendimento eletrônico
Exemplo de código
GET https://api.banco.com.br/open-banking/channels/v1/electronic-channels HTTP/1.1
Host: api.banco.com.br
Accept: application/json
var req = new XMLHttpRequest();
req.setRequestHeader("Accept", "application/json");
req.open("GET", "https://api.banco.com.br/open-banking/channels/v1/electronic-channels", true);
req.send();
O comando acima retorna uma estrutura json como essa:
{
"data": {
"brand": {
"name": "Organização A",
"companies": [
{
"name": "Empresa A1",
"cnpjNumber": "45086338000178",
"urlComplementaryList": "https://empresaa1.com/branches-banking",
"electronicChannels": [
{
"identification": {
"type": "INTERNET_BANKING",
"additionalInfo": "NA",
"urls": [
"https://empresaa1.com/internet-banking"
]
},
"services": [
{
"name": "ABERTURA_CONTAS_DEPOSITOS_OU_PAGAMENTO_PRE_PAGA",
"code": "ABRE_CONTA_DEPOSITO_OU_PRE_PAGA",
"additionalInfo": "NA"
},
{
"name": "SEGUROS",
"code": "SEGUROS",
"additionalInfo": "NA"
}
]
}
]
}
]
}
},
"links": {
"self": "https://api.banco.com.br/open-banking/channels/v1/electronic-channels",
"first": "https://api.banco.com.br/open-banking/channels/v1/electronic-channels",
"prev": "null",
"next": "null",
"last": "https://api.banco.com.br/open-banking/channels/v1/electronic-channels"
},
"meta": {
"totalRecords": 1,
"totalPages": 1
}
}
GET /channels/<versão>/electronic-channels
| Versão |
|---|
| 2 |
Visão Geral
Obtém a lista de canais eletrônicos próprios da instituição financeira.
Esse endpoint retorna os possíveis canais de atendimento eletrônico, bem como suas informações, serviços prestados e formas de acesso.
Tags: CNPJ (CNPJ Number), Marca (Brand) e Instituição Financeira (Company).
Visão de alto nível das estruturas de dados

Dicionário de dados
Fazer download do dicionário de dados
Resposta
| Status | Significado | Descrição | Schema |
|---|---|---|---|
| 200 | OK | Sucesso | ResponseElectronicChannelsList |
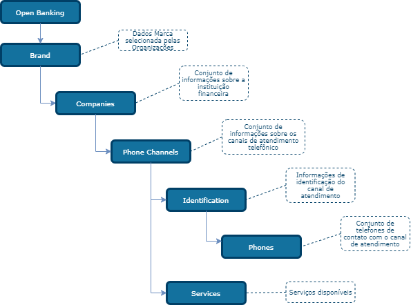
Canais de atendimento telefônico
Exemplo de código
GET https://api.banco.com.br/open-banking/channels/v1/phone-channels HTTP/1.1
Host: api.banco.com.br
Accept: application/json
var req = new XMLHttpRequest();
req.setRequestHeader("Accept", "application/json");
req.open("GET", "https://api.banco.com.br/open-banking/channels/v1/phone-channels", true);
req.send();
O comando acima retorna uma estrutura json como essa:
{
"data": {
"brand": {
"name": "Organização A",
"companies": [
{
"name": "Empresa A1",
"cnpjNumber": "45086338000178",
"urlComplementaryList": "https://empresaa1.com/branches-banking",
"phoneChannels": [
{
"identification": {
"type": "CENTRAL_TELEFONICA",
"additionalInfo": "NA",
"phones": [
{
"countryCallingCode": "55",
"areaCode": "14",
"number": "35721199",
"additionalInfo": "NA"
},
{
"countryCallingCode": "55",
"areaCode": "14",
"number": "997865532",
"additionalInfo": "NA"
}
]
},
"services": [
{
"name": "ABERTURA_CONTAS_DEPOSITOS_OU_PAGAMENTO_PRE_PAGA",
"code": "ABRE_CONTA_DEPOSITO_OU_PRE_PAGA",
"additionalInfo": "NA"
},
{
"name": "RECEBIMENTOS_PAGAMENTOS_QUALQUER_NATUREZA",
"code": "RECEBE_PAGA_QUALQUER_NATUREZA",
"additionalInfo": "NA"
}
]
},
{
"identification": {
"type": "SAC",
"additionalInfo": "NA",
"phones": [
{
"countryCallingCode": "55",
"areaCode": "14",
"number": "4004-4828",
"additionalInfo": "DDI '55'; DDD '11', 40044828, 'Para clientes no exterior'"
},
{
"countryCallingCode": "55",
"areaCode": "14",
"number": "4004-4828",
"additionalInfo": "DDI ' ', DDD ' ', 40044828, 'Para regiões metropolitanas'"
},
{
"countryCallingCode": "55",
"areaCode": "14",
"number": "4004-4828",
"additionalInfo": "DDI ' ', DDD ' ', 40044828, 'Para demais localidades'"
}
]
},
"services": [
{
"name": "RECLAMACOES",
"code": "RECLAMACOES",
"additionalInfo": "NA"
},
{
"name": "INFORMACOES",
"code": "INFORMACOES",
"additionalInfo": "NA"
},
{
"name": "CANCELAMENTO",
"code": "CANCELAMENTO",
"additionalInfo": "NA"
}
]
},
{
"identification": {
"type": "OUVIDORIA",
"additionalInfo": "NA",
"phones": [
{
"countryCallingCode": "55",
"areaCode": "14",
"number": "4004-5555",
"additionalInfo": "DDI '55'; DDD '11', 40045555, 'Para clientes no exterior'"
},
{
"countryCallingCode": "55",
"areaCode": "14",
"number": "4004-5555",
"additionalInfo": "DDI ' ', DDD ' ', 40045555, 'Para regiões metropolitanas'"
},
{
"countryCallingCode": "55",
"areaCode": "14",
"number": "4004-5555",
"additionalInfo": "DDI ' ', DDD ' ', 40045555, 'Para demais localidades'"
}
]
},
"services": [
{
"name": "RECLAMACOES",
"code": "RECLAMACOES",
"additionalInfo": "NA"
},
{
"name": "INFORMACOES",
"code": "INFORMACOES",
"additionalInfo": "NA"
}
]
}
]
}
]
}
},
"links": {
"self": "https://api.banco.com.br/open-banking/channels/v1/phone-channels",
"first": "https://api.banco.com.br/open-banking/channels/v1/phone-channels",
"prev": "null",
"next": "null",
"last": "https://api.banco.com.br/open-banking/channels/v1/phone-channels"
},
"meta": {
"totalRecords": 1,
"totalPages": 1
}
}
GET /channels/<versão>/phone-channels
| Versão |
|---|
| 2 |
Visão Geral
Obtém a lista de canais telefônicos próprios da instituição financeira.
Esse endpoint retorna os possíveis canais de atendimento telefônico bem como suas informações, serviços prestados e formas de acesso.
Tags: CNPJ (CNPJ Number), Marca (Brand) e Instituição Financeira (Company).
Visão de alto nível das estruturas de dados

Dicionário de dados
Fazer download do dicionário de dados
Resposta
| Status | Significado | Descrição | Schema |
|---|---|---|---|
| 200 | OK | Sucesso | ResponsePhoneChannelsList |
Correspondentes bancários
Exemplo de código:
GET https://api.banco.com.br/open-banking/channels/v1/banking-agents HTTP/1.1
Host: api.banco.com.br
Accept: application/json
var req = new XMLHttpRequest();
req.setRequestHeader("Accept", "application/json");
req.open("GET", "https://api.banco.com.br/open-banking/channels/v1/banking-agents", true);
req.send();
O comando acima retorna uma estrutura json como essa:
{
"data": {
"brand": {
"name": "Organização A",
"companies": [
{
"name": "Empresa A1",
"cnpjNumber": "45086338000178",
"contractors": [
{
"name": "Empresa Contratante 1",
"cnpjNumber": "99558332000137",
"bankingAgents": [
{
"identification": {
"corporationName": "Empresa Correspondente A",
"groupName": "Grupo Master",
"cnpjNumber": "02345876000299",
"isUnderestablishment": true
},
"locations": [
{
"postalAddress": {
"address": "Av Tasuko Ykeda, 25",
"districtName": "Centro",
"townName": "Marília",
"countrySubDivision": "SP",
"postCode": "17500001",
"additionalInfo": "Loja B.",
"ibgeCode": "3550308",
"country": "Brasil",
"countryCode": "BRA",
"geographicCoordinates": {
"latitude": "-90.8365180",
"longitude": "-180.836519"
}
},
"phones": [
{
"type": "FIXO",
"countryCallingCode": "55",
"areaCode": "14",
"number": "35721199"
},
{
"type": "MOVEL",
"countryCallingCode": "55",
"areaCode": "14",
"number": "997865532"
}
],
"availability": {
"standards": [
{
"weekday": "SEGUNDA_FEIRA",
"openingTime": "10:00:57Z",
"closingTime": "16:00:57Z"
},
{
"weekday": "TERCA_FEIRA",
"openingTime": "10:00:57Z",
"closingTime": "16:00:57Z"
},
{
"weekday": "QUARTA_FEIRA",
"openingTime": "10:00:57Z",
"closingTime": "16:00:57Z"
},
{
"weekday": "QUINTA_FEIRA",
"openingTime": "10:00:57Z",
"closingTime": "16:00:57Z"
},
{
"weekday": "SEXTA_FEIRA",
"openingTime": "10:00:57Z",
"closingTime": "16:00:57Z"
}
],
"exception": "Exceto feriados municipais, estaduais e nacionais",
"isPublicAccessAllowed": true
}
},
{
"postalAddress": {
"address": "R Yroshima Takasi, 72",
"districtName": "Altos da Colina",
"townName": "Marília",
"countrySubDivision": "SP",
"postCode": "17526760",
"additionalInfo": "Loja 2.",
"ibgeCode": "3550308",
"country": "Brasil",
"countryCode": "BRA",
"geographicCoordinates": {
"latitude": "-90.8365180",
"longitude": "-180.836519"
}
},
"phones": [
{
"type": "FIXO",
"countryCallingCode": "55",
"areaCode": "14",
"number": "64721199"
}
],
"availability": {
"standards": [
{
"weekday": "SEGUNDA_FEIRA",
"openingTime": "10:00:57Z",
"closingTime": "16:00:57Z"
},
{
"weekday": "TERCA_FEIRA",
"openingTime": "10:00:57Z",
"closingTime": "16:00:57Z"
},
{
"weekday": "QUARTA_FEIRA",
"openingTime": "10:00:57Z",
"closingTime": "16:00:57Z"
},
{
"weekday": "QUINTA_FEIRA",
"openingTime": "10:00:57Z",
"closingTime": "16:00:57Z"
},
{
"weekday": "SEXTA_FEIRA",
"openingTime": "10:00:57Z",
"closingTime": "16:00:57Z"
}
],
"exception": "Exceto feriados municipais, estaduais e nacionais",
"isPublicAccessAllowed": true
}
},
{
"postalAddress": {
"address": "Al Nasso Origami, 15, bloco A",
"districtName": "Centro",
"townName": "Marília",
"countrySubDivision": "SP",
"postCode": "17500-001",
"additionalInfo": "Loja B.",
"ibgeCode": "3550308",
"country": "Brasil",
"countryCode": "BRA",
"latitude": "-90.8365180",
"longitude": "-180.836519"
},
"availability": {
"standards": [
{
"weekday": "SEGUNDA_FEIRA",
"openingTime": "10:00:57Z",
"closingTime": "16:00:57Z"
},
{
"weekday": "TERCA_FEIRA",
"openingTime": "10:00:57Z",
"closingTime": "16:00:57Z"
},
{
"weekday": "QUARTA_FEIRA",
"openingTime": "10:00:57Z",
"closingTime": "16:00:57Z"
},
{
"weekday": "QUINTA_FEIRA",
"openingTime": "10:00:57Z",
"closingTime": "16:00:57Z"
},
{
"weekday": "SEXTA_FEIRA",
"openingTime": "10:00:57Z",
"closingTime": "16:00:57Z"
}
],
"exception": "Exceto feriados municipais, estaduais e nacionais",
"isPublicAccessAllowed": true
}
}
],
"services": [
{
"name": "RECEPCAO_ENCAMINHAMENTO_PROPOSTAS_ABERTURA_CONTAS_DEPOSITOS_VISTA_PRAZO_POUPANCA_MANTIDOS_INSTITUICAO_CONTRATANTE",
"code": "RECEBE_ENCAMINHA_PROPOSTAS_ABERTURA_CONTAS",
"additionalInfo": "NA"
},
{
"name": "REALIZACAO_RECEBIMENTOS_PAGAMENTOS_TRANSFERENCIAS_ELETRONICAS_VISANDO_MOVIMENTACAO_CONTAS_DEPOSITOS_TITULARIDADE_CLIENTES_MANTIDAS_INSTITUICAO_CONTRATANTE",
"code": "REALIZA_RECEBIMENTOS_PAGAMENTOS_TRANSFERENCIAS_ELETRONICAS",
"additionalInfo": "NA"
},
{
"name": "RECEBIMENTOS_PAGAMENTOS_QUALQUER_NATUREZA_OUTRAS_ATIVIDADES_DECORRENTES_EXECUCAO_CONTRATOS_CONVENIOS_PRESTACAO_SERVICOS",
"code": "RECEBIMENTOS_PAGAMENTOS_QUALQUER_NATUREZA_EXECUCAO_CONTRATOS_CONVENIO",
"additionalInfo": "NA"
}
]
}
]
}
]
}
]
}
},
"links": {
"self": "https://api.banco.com.br/open-banking/channels/v1/banking-agents",
"first": "https://api.banco.com.br/open-banking/channels/v1/banking-agents",
"prev": "null",
"next": "null",
"last": "https://api.banco.com.br/open-banking/channels/v1/banking-agents"
},
"meta": {
"totalRecords": 1,
"totalPages": 1
}
}
GET /channels/<versão>/banking-agents
| Versão |
|---|
| 2 |
Visão Geral
Obtém a lista de Correspondentes bancários.
Tags: Correspondente bancário (Banking Agent), CNPJ (CNPJ Number), Marca (Brand) e Instituição Financeira (Company).
Visão de alto de nível das estruturas de dados

Dicionário de dados
Fazer download do dicionário de dados
Resposta
| Status | Significado | Descrição | Schema |
|---|---|---|---|
| 200 | OK | Sucesso | ResponseBankingAgentsList |
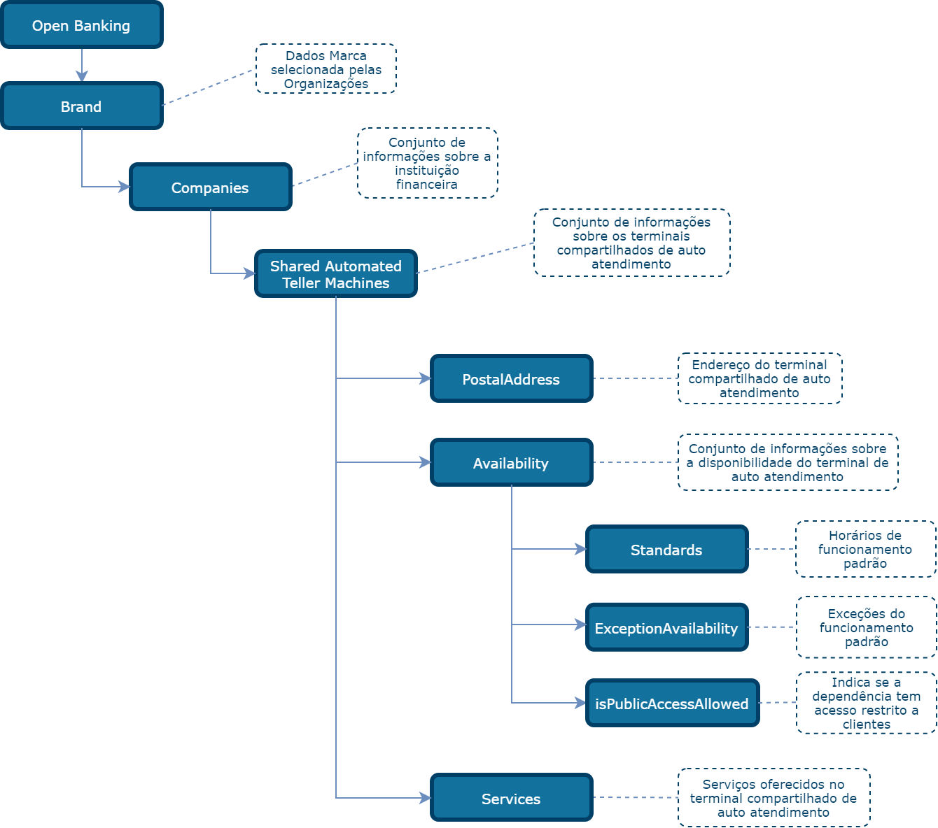
Terminais de Autoatendimento Compartilhados
Exemplo de código:
GET https://api.banco.com.br/open-banking/channels/v1/shared-automated-teller-machines HTTP/1.1
Host: api.banco.com.br
Accept: application/json
var req = new XMLHttpRequest();
req.setRequestHeader("Accept", "application/json");
req.open("GET", "https://api.banco.com.br/open-banking/channels/v1/shared-automated-teller-machines", true);
req.send();
O comando acima retorna uma estrutura json como essa:
{
"data": {
"brand": {
"name": "Organização A",
"companies": [
{
"name": "Empresa A1",
"cnpjNumber": "45086338000178",
"urlComplementaryList": "https://empresadaorganizacaoa.com/complementarylist",
"sharedAutomatedTellerMachines": [
{
"identification": {
"ownerName": "João da Silva Santos"
},
"postalAddress": {
"address": "Av Naburo Ykesaki, 1270",
"additionalInfo": "Fundos",
"districtName": "Centro",
"townName": "Marília",
"ibgeCode": "3515890"
"countrySubDivision": "SP",
"postCode": "17500001",
"country": "Brasil",
"countryCode": "BRA",
"geographicCoordinates": {
"latitude": "-90.8365180",
"longitude": "-180.836519"
}
},
"availability": {
"standards": [
{
"weekday": "SEGUNDA_FEIRA",
"openingTime": "10:00:57Z",
"closingTime": "16:00:57Z"
},
{
"weekday": "TERCA_FEIRA",
"openingTime": "10:00:57Z",
"closingTime": "16:00:57Z"
},
{
"weekday": "QUARTA_FEIRA",
"openingTime": "10:00:57Z",
"closingTime": "16:00:57Z"
},
{
"weekday": "QUINTA_FEIRA",
"openingTime": "10:00:57Z",
"closingTime": "16:00:57Z"
},
{
"weekday": "SEXTA_FEIRA",
"openingTime": "10:00:57Z",
"closingTime": "16:00:57Z"
}
],
"exception": "Exceto feriados municipais, nacionais e estaduais",
"isPublicAccessAllowed": true
},
"services": [
{
"name": "ABERTURA_CONTAS_DEPOSITOS_OU_PAGAMENTO_PRE_PAGA",
"code": "ABRE_CONTA_DEPOSITO_OU_PRE_PAGA"
},
{
"name": "SAQUE_MOEDA_EM_ESPECIE",
"code": "SAQUE_MOEDA_ESPECIE"
},
{
"name": "RECEBIMENTOS_PAGAMENTOS_QUALQUER_NATUREZA",
"code": "RECEBE_PAGA_QUALQUER_NATUREZA"
},
{
"name": "TRANSFERENCIAS_ELETRONICAS_VISANDO_MOVIMENTACAO",
"code": "TRANSFERENCIAS_ELETRONICAS_MOVIMENTA_CONTAS_DEPOSITOS_OU_PAGA_TITULARES_CLIENTES"
},
{
"name": "CONSULTA_SALDOS_EXTRATOS_CONTAS_DEPOSITOS_E_CONTAS",
"code": "CONSULTA_SALDOS_EXTRATOS_CONTAS_DEPOSITOS"
},
{
"name": "APLICACOES_RESGATES_INVESTIMENTOS",
"code": "APLICA_RESGATA_INVESTIMENTOS"
},
{
"name": "CARTAO_CREDITO",
"code": "CARTAO_CREDITO"
},
{
"name": "SEGUROS",
"code": "SEGUROS"
},
{
"name": "OPERACOES_ARRENDAMENTO_MERCANTIL",
"code": "OPERACOES_ARRENDAMENTO_MERCANTIL"
},
{
"name": "OUTROS_PRODUTOS_SERVICOS",
"code": "OUTROS_PRODUTOS_SERVICOS",
"additionalInfo": "Serviços complementares de atendimento via terminais de autoatendimento."
}
]
}
]
}
]
}
},
"links": {
"self": "https://api.banco.com.br/open-banking/channels/v1/shared-automated-teller-machines",
"first": "https://api.banco.com.br/open-banking/channels/v1/shared-automated-teller-machines",
"prev": "null",
"next": "null",
"last": "https://api.banco.com.br/open-banking/channels/v1/shared-automated-teller-machines"
},
"meta": {
"totalRecords": 1,
"totalPages": 1
}
}
GET /channels/<versão>/shared-automated-teller-machines
| Versão |
|---|
| 1 |
Visão Geral
Obtém a lista de terminais compartilhados de autoatendimento da instituição financeira.
Tags: CNPJ (CNPJ Number), Marca (Brand), Instituição Financeira (Company), Terminais de Autoatendimento Compartilhados (Shared Automatic Teller Machine).
Visão de alto de nível das estruturas de dados

Dicionário de dados
Fazer download do dicionário de dados
Resposta
| Status | Significado | Descrição | Schema |
|---|---|---|---|
| 200 | OK | Sucesso | ResponseSharedAutomatedTellerMachinesList |
Especificação em OAS 3.0
Download da Especificação (OAS 3.0)
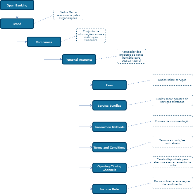
API - Produtos e Serviços
Contas pessoa natural
Exemplo de código
GET https://api.banco.com.br/open-banking/products-services/v1/personal-accounts HTTP/1.1
Host: api.banco.com.br
Accept: application/json
var req = new XMLHttpRequest();
req.setRequestHeader("Accept", "application/json");
req.open("GET", "https://api.banco.com.br/open-banking/products-services/v1/personal-accounts", true);
req.send();
O comando acima retorna uma estrutura json como essa:
{
"data": {
"brand": {
"name": "Organização A",
"companies": [
{
"name": "Empresa A1",
"cnpjNumber": "45086338000178",
"urlComplementaryList": "https://empresaa1.com/branches-banking",
"personalAccounts": [
{
"type": "CONTA_DEPOSITO_A_VISTA",
"fees": {
"priorityServices": [
{
"name": "TRANSFERENCIA_TED_PESSOAL_OU_PRESENCIAL",
"code": "TED_PESSOAL",
"chargingTriggerInfo": "Realização de transferência de recursos por meio de Transferência Eletrônica Disponível (TED) em guichê de caixa ou mediante outras formas de atendimento pessoal, incluindo o atendimento telefônico realizado por atendente",
"prices": [
{
"interval": "1_FAIXA",
"value": "35.40",
"currency": "BRL",
"customers": {
"rate": "0.1500"
}
},
{
"interval": "2_FAIXA",
"value": "45.00",
"currency": "BRL",
"customers": {
"rate": "0.3500"
}
},
{
"interval": "3_FAIXA",
"value": "52.00",
"currency": "BRL",
"customers": {
"rate": "0.2000"
}
},
{
"interval": "4_FAIXA",
"value": "69.00",
"currency": "BRL",
"customers": {
"rate": "0.3000"
}
}
],
"minimum": {
"value": "19.00",
"currency": "BRL"
},
"maximum": {
"value": "88.00",
"currency": "BRL"
}
},
{
"name": "FORNECIMENTO_2_VIA_CARTAO_FUNCAO_DEBITO",
"code": "2_VIA_CARTAO_DEBITO",
"chargingTriggerInfo": "Confecção e emissão de novo cartão com função débito, restrito a casos de pedidos de reposição formulados pelo detentor da conta, decorrente de perda, roubo, furto, danificação e outros motivos não imputáveis à instituição emitente",
"prices": [
{
"interval": "1_FAIXA",
"value": "37.40",
"currency": "BRL",
"customers": {
"rate": "0.1500"
}
},
{
"interval": "2_FAIXA",
"value": "45.00",
"currency": "BRL",
"customers": {
"rate": "0.3500"
}
},
{
"interval": "3_FAIXA",
"value": "52.00",
"currency": "BRL",
"customers": {
"rate": "0.2000"
}
},
{
"interval": "4_FAIXA",
"value": "69.00",
"currency": "BRL",
"customers": {
"rate": "0.3000"
}
}
],
"minimum": {
"value": "35.00",
"currency": "BRL"
},
"maximum": {
"value": "72.00",
"currency": "BRL"
}
}
],
"otherServices": [
{
"name": "Entrega de talão de cheque em domícilio",
"code": "'TALAO_DOMICILIO",
"chargingTriggerInfo": "Por remessa",
"prices": [
{
"interval": "1_FAIXA",
"value": "30.40",
"currency": "BRL",
"customers": {
"rate": "0.1500"
}
},
{
"interval": "2_FAIXA",
"value": "45.00",
"currency": "BRL",
"customers": {
"rate": "0.3500"
}
},
{
"interval": "3_FAIXA",
"value": "62.00",
"currency": "BRL",
"customers": {
"rate": "0.2000"
}
},
{
"interval": "4_FAIXA",
"value": "69.00",
"currency": "BRL",
"customers": {
"rate": "0.3000"
}
}
],
"minimum": {
"value": "19.00",
"currency": "BRL"
},
"maximum": {
"value": "88.00",
"currency": "BRL"
}
},
{
"name": "2ª via de recibo de transação eletrônica",
"code": "'SEGUNDA_RECIBO_TE",
"chargingTriggerInfo": "Por documento",
"prices": [
{
"interval": "1_FAIXA_VALOR",
"value": "37.40",
"currency": "BRL",
"customers": {
"rate": "0.1500"
}
},
{
"interval": "2_FAIXA_VALOR",
"value": "45.00",
"currency": "BRL",
"customers": {
"rate": "0.3500"
}
},
{
"interval": "3_FAIXA_VALOR",
"value": "62.00",
"currency": "BRL",
"customers": {
"rate": "0.2000"
}
},
{
"interval": "4_FAIXA_VALOR",
"value": "69.00",
"currency": "BRL",
"customers": {
"rate": "0.3000"
}
}
],
"minimum": {
"value": "15.00",
"currency": "BRL"
},
"maximum": {
"value": "72.00",
"currency": "BRL"
}
}
]
},
"serviceBundles": [
{
"name": "Conta de depósitos à vista Movimentação com cartão (sem cheque)",
"services": [
{
"code": "CADASTRO",
"chargingTriggerInfo": "Realização de pesquisa em serviços de proteção ao crédito, base de dados e informações cadastrais, e tratamento de dados e informações necessários ao início relacionamento decorrente da abertura de conta de depósitos à vista ou de poupança ou contratação de operação de crédito ou de arrendamento mercantil, não podendo ser cobrada cumulativamente",
"eventLimitQuantity": "1",
"freeEventQuantity": "0"
},
{
"code": "SAQUE_TERMINAL",
"chargingTriggerInfo": "Saque em terminal de autoatendimento além do número de saques permitidos gratuitamente por mês. Nas 'contas eletrônicas' não pode ser cobrada tarifa para este canal de entrega",
"eventLimitQuantity": "999999",
"freeEventQuantity": "8"
},
{
"code": "CHEQUE_VISADO",
"chargingTriggerInfo": "Procedimentos para registro e bloqueio do saldo em conta de depósitos à vista",
"eventLimitQuantity": "999999",
"freeEventQuantity": "4"
},
{
"code": "CHEQUE_ADMINISTRATIVO",
"chargingTriggerInfo": "Emissão de cheque administrativo",
"eventLimitQuantity": "999999",
"freeEventQuantity": "2"
}
],
"prices": [
{
"interval": "1_FAIXA",
"monthlyFee": "43.40",
"currency": "BRL",
"customers": {
"rate": "0.1500"
}
},
{
"interval": "2_FAIXA",
"monthlyFee": "55.00",
"currency": "BRL",
"customers": {
"rate": "0.3500"
}
},
{
"interval": "3_FAIXA",
"monthlyFee": "62.00",
"currency": "BRL",
"customers": {
"rate": "0.2000"
}
},
{
"interval": "4_FAIXA",
"monthlyFee": "69.0",
"currency": "BRL",
"customers": {
"rate": "0.3000"
}
}
],
"minimum": {
"value": "19.00",
"currency": "BRL"
},
"maximum": {
"value": "88.00",
"currency": "BRL"
}
},
{
"name": "Conta de depósitos à vista -Pacote XXX",
"services": [
{
"code": "Serviço 1",
"chargingTriggerInfo": "Realização de pesquisa em serviços de proteção ao crédito, base de dados e informações cadastrais, e tratamento de dados e informações necessários ao início relacionamento decorrente da abertura de conta de depósitos à vista ou de poupança ou contratação de operação de crédito ou de arrendamento mercantil, não podendo ser cobrada cumulativamente",
"eventLimitQuantity": "999999",
"freeEventQuantity": "999999"
},
{
"code": "Serviço 2",
"chargingTriggerInfo": "Saque em terminal de autoatendimento além do número de saques permitidos gratuitamente por mês. Nas 'contas eletrônicas' não pode ser cobrada tarifa para este canal de entrega",
"eventLimitQuantity": "999999",
"freeEventQuantity": "8"
},
{
"code": "Serviço 3",
"chargingTriggerInfo": "Procedimentos para registro e bloqueio do saldo em conta de depósitos à vista",
"eventLimitQuantity": "999999",
"freeEventQuantity": "4"
},
{
"code": "Serviço 4",
"chargingTriggerInfo": "Emissão de cheque administrativo",
"eventLimitQuantity": "999999",
"freeEventQuantity": "2"
}
],
"prices": [
{
"interval": "1_FAIXA_VALOR",
"monthlyFee": "30.40",
"currency": "BRL",
"customers": {
"rate": "0.1500"
}
},
{
"interval": "2_FAIXA_VALOR",
"monthlyFee": "45.00",
"currency": "BRL",
"customers": {
"rate": "0.3500"
}
},
{
"interval": "3_FAIXA_VALOR",
"monthlyFee": "62.00",
"currency": "BRL",
"customers": {
"rate": "0.2000"
}
},
{
"interval": "4_FAIXA_VALOR",
"monthlyFee": "69.0",
"currency": "BRL",
"customers": {
"rate": "0.3000"
}
}
],
"minimum": {
"value": "25.00",
"currency": "BRL"
},
"maximum": {
"value": "72.00",
"currency": "BRL"
}
}
],
"openingClosingChannels": [
"DEPENDENCIAS_PROPRIAS",
"CORRESPONDENTES_BANCARIOS",
"INTERNET_BANKING",
"MOBILE_BANKING",
"CENTRAL_TELEFONICA",
"CHAT",
"OUTROS"
],
"additionalInfo": "WhatsApp",
"transactionMethods": [
"MOVIMENTACAO_CARTAO"
],
"termsConditions": {
"minimumBalance": {
"value": "200.00",
"currency": "BRL"
},
"elegibilityCriteriaInfo": "https://empresaa1.com/Accounts_closingProcess",
"closingProcessInfo": "https://empresaa1.com/Accounts_closingProcess"
},
"incomeRate": [
{
"savingAccount": "NA",
"prepaidPaymentAccount": "NA"
}
]
}
]
}
]
}
},
"links": {
"self": "https://api.banco.com.br/open-banking/products-services/v1/personal-accounts",
"first": "https://api.banco.com.br/open-banking/products-services/v1/personal-accounts",
"prev": "string",
"next": "string",
"last": "https://api.banco.com.br/open-banking/products-services/v1/personal-accounts"
},
"meta": {
"totalRecords": 1,
"totalPages": 1
}
}
GET /products-services/<versão>/personal-accounts
| Versão |
|---|
| 2 |
Visão Geral
Obtém os dados da Conta Pessoa Natural.
Esta especificação inclui todos os artefatos relevantes para a Especificação de API sobre Contas de depósito à vista, poupança e de pagamento pré-paga pessoa natural de dados abertos.
Tags: Marca (Brand), CNPJ (CNPJ Number), Conta de depósito à vista (Account), Conta de pagamento pré-paga (Prepaid Payment Account), Conta de Poupança (Saving Account), Instituição Financeira (Company), Pacote de Serviços (Service Bundles), Taxa Referencial – TR (Referential Rate) e Divulgação dos valores de tarifas e taxas de juros remuneratórias (Disclosure of Fees and Interest Rates).
Visão de alto de nível das estruturas de dados

Dicionário de dados
Fazer download do dicionário de dados
Resposta
| Status | Significado | Descrição | Schema |
|---|---|---|---|
| 200 | OK | Sucesso | ResponsePersonalAccounts |
Contas pessoa jurídica
Exemplo de código
GET https://api.banco.com.br/open-banking/products-services/v1/business-accounts HTTP/1.1
Host: api.banco.com.br
Accept: application/json
var req = new XMLHttpRequest();
req.setRequestHeader("Accept", "application/json");
req.open("GET", "https://api.banco.com.br/open-banking/products-services/v1/business-accounts", true);
req.send();
O comando acima retorna uma estrutura json como essa:
{
"data": {
"brand": {
"name": "Organização A",
"companies": [
{
"name": "Empresa A1",
"cnpjNumber": "45086338000178",
"urlComplementaryList": "https://empresaa1.com/branches-banking",
"businessAccounts": [
{
"type": "CONTA_DEPOSITO_A_VISTA",
"fees": {
"services": [
{
"name": "Entrega de talão de cheque em domícilio",
"code": "TALAO_DOMICILIO",
"chargingTriggerInfo": "Por remessa",
"prices": [
{
"interval": "1_FAIXA",
"value": "55.40",
"currency": "BRL",
"customers": {
"rate": "0.1500"
}
},
{
"interval": "2_FAIXA",
"value": "65.00",
"currency": "BRL",
"customers": {
"rate": "0.3500"
}
},
{
"interval": "3_FAIXA",
"value": "69.00",
"currency": "BRL",
"customers": {
"rate": "0.2000"
}
},
{
"interval": "4_FAIXA",
"value": "72.00",
"currency": "BRL",
"customers": {
"rate": "0.3000"
}
}
],
"minimum": {
"value": "49.00",
"currency": "BRL"
},
"maximum": {
"value": "88.00",
"currency": "BRL"
}
}
]
},
"serviceBundles": [
{
"name": "Conta de depósitos à vista Movimentação com cartão (sem cheque)",
"services": [
{
"code": "CADASTRO",
"chargingTriggerInfo": "Realização de pesquisa em serviços de proteção ao crédito, base de dados e informações cadastrais, e tratamento de dados e informações necessários ao início relacionamento decorrente da abertura de conta de depósitos à vista ou de poupança ou contratação de operação de crédito ou de arrendamento mercantil, não podendo ser cobrada cumulativamente",
"eventLimitQuantity": "1",
"freeEventQuantity": "0"
},
{
"code": "SAQUE_TERMINAL",
"chargingTriggerInfo": "Saque em terminal de autoatendimento além do número de saques permitidos gratuitamente por mês. Nas 'contas eletrônicas' não pode ser cobrada tarifa para este canal de entrega",
"eventLimitQuantity": "999999",
"freeEventQuantity": "8"
},
{
"code": "CHEQUE_VISADO",
"chargingTriggerInfo": "Procedimentos para registro e bloqueio do saldo em conta de depósitos à vista correspondente ao valor do cheque",
"eventLimitQuantity": "999999",
"freeEventQuantity": "4"
},
{
"code": "CHEQUE_ADMINISTRATIVO",
"chargingTriggerInfo": "Emissão de cheque administrativo",
"eventLimitQuantity": "999999",
"freeEventQuantity": "2"
}
],
"prices": [
{
"interval": "1_FAIXA",
"monthlyFee": "50.00",
"currency": "BRL",
"customers": {
"rate": "0.1500"
}
},
{
"interval": "2_FAIXA",
"monthlyFee": "65.40",
"currency": "BRL",
"customers": {
"rate": "0.3500"
}
},
{
"interval": "3_FAIXA",
"monthlyFee": "75.40",
"currency": "BRL",
"customers": {
"rate": "0.2000"
}
},
{
"interval": "4_FAIXA",
"monthlyFee": "83.00",
"currency": "BRL",
"customers": {
"rate": "0.3000"
}
}
],
"minimum": {
"value": "45.00",
"currency": "BRL"
},
"maximum": {
"value": "87.00",
"currency": "BRL"
}
}
],
"openingClosingChannels": [
"DEPENDENCIAS_PROPRIAS",
"CORRESPONDENTES_BANCARIOS",
"INTERNET_BANKING",
"MOBILE_BANKING",
"CENTRAL_TELEFONICA",
"CHAT",
"OUTROS"
],
"additionalInfo": "WhastApp",
"transactionMethods": [
"MOVIMENTACAO_CARTAO"
],
"termsConditions": {
"minimumBalance": {
"value": "500.00",
"currency": "BRL"
},
"elegibilityCriteriaInfo": "https://empresaa1.com/Accounts_elegebilityCriteria",
"closingProcessInfo": "https://empresaa1.com/Accounts_closingProcess"
},
"incomeRate": {
"savingAccount": "NA",
"prepaidPaymentAccount": "NA"
}
}
]
}
]
}
},
"links": {
"self": "https://api.banco.com.br/open-banking/products-services/v1/business-accounts",
"first": "https://api.banco.com.br/open-banking/products-services/v1/business-accounts",
"prev": "",
"next": "",
"last": "https://api.banco.com.br/open-banking/products-services/v1/business-accounts"
},
"meta": {
"totalRecords": 1,
"totalPages": 1
}
}
GET /products-services/<versão>/business-accounts
| Versão |
|---|
| 2 |
Visão Geral
Obtém os dados da Conta Pessoa Jurídica.
Esta especificação inclui todos os artefatos relevantes para a Especificação de API sobre Contas de depósito à vista, poupança e de pagamento pré-paga para pessoa jurídica de dados abertos.
Tags: Marca (Brand), CNPJ (CNPJ Number), Conta de depósito à vista (Account), Conta de pagamento pré-paga (Prepaid Payment Account), Conta de Poupança (Saving Account), Instituição Financeira (Company), Pacote de Serviços (Service Bundles), Taxa Referencial – TR (Referential Rate) e Divulgação dos valores de tarifas e taxas de juros remuneratórias (Disclosure of Fees and Interest Rates).
Visão de alto de nível das estruturas de dados

Dicionário de dados
Fazer download do dicionário de dados
Resposta
| Status | Significado | Descrição | Schema |
|---|---|---|---|
| 200 | OK | Sucesso | ResponseBusinessAccounts |
Empréstimos pessoa natural
Exemplo de código
GET https://api.banco.com.br/open-banking/products-services/v1/personal-loans HTTP/1.1
Host: api.banco.com.br
Accept: application/json
var req = new XMLHttpRequest();
req.setRequestHeader("Accept", "application/json");
req.open("GET", "https://api.banco.com.br/open-banking/products-services/v1/personal-loans", true);
req.send();
O comando acima retorna uma estrutura json como essa:
{
"data": {
"brand": {
"name": "Organização A",
"companies": [
{
"cnpjNumber": "45086338000178",
"name": "Empresa A1",
"urlComplementaryList": "https://empresaa1.com/branches-banking",
"personalLoans": [
{
"type": "EMPRESTIMO_CREDITO_PESSOAL_CONSIGNADO",
"fees": {
"services": [
{
"name": "Crédito pessoal consignado",
"code": "NA",
"chargingTriggerInfo": "Tarifa cobrada sobre demanda",
"prices": [
{
"interval": "1_FAIXA",
"value": "500.00",
"currency": "BRL",
"customers": {
"rate": "0.1500"
}
},
{
"interval": "2_FAIXA",
"value": "860.00",
"currency": "BRL",
"customers": {
"rate": "0.3500"
}
},
{
"interval": "3_FAIXA",
"value": "1090.00",
"currency": "BRL",
"customers": {
"rate": "0.2000"
}
},
{
"interval": "4_FAIXA",
"value": "2100.00",
"currency": "BRL",
"customers": {
"rate": "0.3000"
}
}
],
"minimum": {
"value": "430.00",
"currency": "BRL"
},
"maximum": {
"value": "2200.00",
"currency": "BRL"
}
}
]
},
"interestRate": {
"fees": [
{
"referentialRateIndexer": "POS_FIXADO_TR_TBF",
"rate": "0.15"
}
],
"applications": [
{
"interval": "1_FAIXA",
"indexer": {
"rate": "0.0187"
},
"customers": {
"rate": "0.1500"
}
},
{
"interval": "2_FAIXA",
"indexer": {
"rate": "0.2900"
},
"customers": {
"rate": "0.3500"
}
},
{
"interval": "3_FAIXA",
"indexer": {
"rate": "0.3600"
},
"customers": {
"rate": "0.2000"
}
},
{
"interval": "4_FAIXA",
"indexer": {
"rate": "0.7990"
},
"customers": {
"rate": "0.3000"
}
}
],
"minimumRate": "0.0056",
"maximumRate": "0.8565"
},
"requiredWarranties": [
"NAO_APLICAVEL"
],
"termsConditions": "https://empresaa1.com/personal_loans"
},
{
"type": "EMPRESTIMO_CREDITO_PESSOAL_SEM_CONSIGNACAO",
"fees": {
"services": [
{
"name": "Crédito pessoal sem consignação",
"code": "NA",
"chargingTriggerInfo": "1% do valor do contrato",
"prices": [
{
"interval": "1_FAIXA",
"value": "3500.00",
"currency": "BRL",
"customers": {
"rate": "0.1500"
}
},
{
"interval": "2_FAIXA",
"value": "4200.00",
"currency": "BRL",
"customers": {
"rate": "0.3500"
}
},
{
"interval": "3_FAIXA",
"value": "4900.00",
"currency": "BRL",
"customers": {
"rate": "0.2000"
}
},
{
"interval": "4_FAIXA",
"value": "5006.00",
"currency": "BRL",
"customers": {
"rate": "0.3000"
}
}
],
"minimum": {
"value": "2290.00",
"currency": "BRL"
},
"maximum": {
"value": "5800.00",
"currency": "BRL"
}
}
]
},
"interestRate": {
"fees": [
{
"referentialRateIndexer": "POS_FIXADO_TR_TBF",
"rate": "0.10"
}
],
"applications": [
{
"interval": "1_FAIXA",
"indexer": {
"rate": "0.1500"
},
"customers": {
"rate": "0.1500"
}
},
{
"interval": "2_FAIXA",
"indexer": {
"rate": "0.2000"
},
"customers": {
"rate": "0.3500"
}
},
{
"interval": "3_FAIXA",
"indexer": {
"rate": "0.3500"
},
"customers": {
"rate": "0.2000"
}
},
{
"interval": "4_FAIXA",
"indexer": {
"rate": "0.6800"
},
"customers": {
"rate": "0.3000"
}
}
],
"minimumRate": "0.1450",
"maximumRate": "0.6900"
},
"requiredWarranties": [
"HIPOTECA"
],
"termsConditions": "https://empresaa1.com/personal_loans"
},
{
"type": "EMPRESTIMO_HOME_EQUITY",
"fees": {
"services": [
{
"name": "Avaliação, Reavaliação e Substituição de Bens Recebidos em Garantia para Empréstimos com Garantia de Imóvel",
"code": "NA",
"chargingTriggerInfo": "2% do valor do contrato",
"prices": [
{
"interval": "1_FAIXA",
"value": "2000.00",
"currency": "BRL",
"customers": {
"rate": "0.1500"
}
},
{
"interval": "2_FAIXA",
"value": "3200.00",
"currency": "BRL",
"customers": {
"rate": "0.3500"
}
},
{
"interval": "3_FAIXA",
"value": "5072.00",
"currency": "BRL",
"customers": {
"rate": "0.2000"
}
},
{
"interval": "4_FAIXA",
"value": "7006.00",
"currency": "BRL"
"customers": {
"rate": "0.3000"
}
}
],
"minimum": {
"value": "1350.00",
"currency": "BRL"
},
"maximum": {
"value": "8800.00",
"currency": "BRL"
}
}
]
},
"interestRate": {
"fees": [
{
"referentialRateIndexer": "POS_FIXADO_TR_TBF",
"rate": "0.13"
}
],
"applications": [
{
"interval": "1_FAIXA",
"indexer": {
"rate": "0.0987"
},
"customers": {
"rate": "0.1500"
}
},
{
"interval": "2_FAIXA",
"indexer": {
"rate": "0.1600"
},
"customers": {
"rate": "0.3500"
}
},
{
"interval": "3_FAIXA",
"indexer": {
"rate": "0.3600"
},
"customers": {
"rate": "0.2000"
}
},
{
"interval": "4_FAIXA",
"indexer": {
"rate": "0.5890"
},
"customers": {
"rate": "0.3000"
}
}
],
"minimumRate": "0.0889",
"maximumRate": "0.6865"
},
"requiredWarranties": [
"ALIENACAO_FIDUCIARIA",
"HIPOTECA"
],
"termsConditions": "https://empresaa1.com/personal_loans"
},
{
"type": "EMPRESTIMO_MICROCREDITO_PRODUTIVO_ORIENTADO",
"fees": {
"services": [
{
"name": "Taxa de Abertura de Crédito - Microcrédito Produtivo Orientado",
"code": "NA",
"chargingTriggerInfo": "3% do valor do contrato",
"prices": [
{
"interval": "1_FAIXA",
"value": "1000.00",
"currency": "BRL",
"customers": {
"rate": "0.1500"
}
},
{
"interval": "2_FAIXA",
"value": "1200.00",
"currency": "BRL",
"customers": {
"rate": "0.3500"
}
},
{
"interval": "3_FAIXA",
"value": "3072.00",
"currency": "BRL",
"customers": {
"rate": "0.2000"
}
},
{
"interval": "4_FAIXA",
"value": "7020.00",
"currency": "BRL",
"customers": {
"rate": "0.3000"
}
}
],
"minimum": {
"value": "560.00",
"currency": "BRL"
},
"maximum": {
"value": "8000.00",
"currency": "BRL"
}
},
{
"name": "Microcrédito Pessoa Natural",
"code": "NA",
"chargingTriggerInfo": "2% do valor do contrato",
"prices": [
{
"interval": "1_FAIXA",
"value": "2000.00",
"currency": "BRL",
"customers": {
"rate": "0.1500"
}
},
{
"interval": "2_FAIXA",
"value": "3200.00",
"currency": "BRL",
"customers": {
"rate": "0.3500"
}
},
{
"interval": "3_FAIXA",
"value": "5072.00",
"currency": "BRL",
"customers": {
"rate": "0.2000"
}
},
{
"interval": "4_FAIXA",
"value": "3006.00",
"currency": "BRL",
"customers": {
"rate": "0.3000"
}
}
],
"minimum": {
"value": "1890.00",
"currency": "BRL"
},
"maximum": {
"value": "5800.00",
"currency": "BRL"
}
}
]
},
"interestRate": {
"fees": [
{
"referentialRateIndexer": "POS_FIXADO_TR_TBF",
"rate": "0.10"
}
],
"applications": [
{
"interval": "1_FAIXA",
"indexer": {
"rate": "0.0987"
},
"customers": {
"rate": "0.1500"
}
},
{
"interval": "2_FAIXA",
"indexer": {
"rate": "0.1600"
},
"customers": {
"rate": "0.3500"
}
},
{
"interval": "3_FAIXA",
"indexer": {
"rate": "0.3600"
},
"customers": {
"rate": "0.2000"
}
},
{
"interval": "4_FAIXA",
"indexer": {
"rate": "0.7680"
},
"customers": {
"rate": "0.3000"
}
}
],
"minimumRate": "0.0456",
"maximumRate": "0.8100"
},
"requiredWarranties": [
"OUTRAS_GARANTIAS_NAO_FIDEJUSSORIAS"
],
"termsConditions": "https://empresaa1.com/personal_loans"
},
{
"type": "EMPRESTIMO_CHEQUE_ESPECIAL",
"fees": {
"services": [
{
"name": "Adiantamento a Depositantes / Excesso Limite",
"code": "NA",
"chargingTriggerInfo": "0,25% sobre o excedente do limite acima de R$500,00",
"prices": [
{
"interval": "1_FAIXA",
"value": "1700.00",
"currency": "BRL",
"customers": {
"rate": "0.1500"
}
},
{
"interval": "2_FAIXA",
"value": "2200.00",
"currency": "BRL",
"customers": {
"rate": "0.3500"
}
},
{
"interval": "3_FAIXA",
"value": "4030.00",
"currency": "BRL",
"customers": {
"rate": "0.2000"
}
},
{
"interval": "4_FAIXA",
"value": "5030.00",
"currency": "BRL",
"customers": {
"rate": "0.3000"
}
}
],
"minimum": {
"value": "770.00",
"currency": "BRL"
},
"maximum": {
"value": "5800.00",
"currency": "BRL"
}
}
]
},
"interestRate": {
"fees": [
{
"referentialRateIndexer": "OUTRAS_TAXAS_POS_FIXADAS",
"rate": "0.20"
}
],
"applications": [
{
"interval": "1_FAIXA",
"indexer": {
"rate": "0.0987"
},
"customers": {
"rate": "0.1500"
}
},
{
"interval": "2_FAIXA",
"indexer": {
"rate": "0.1600"
},
"customers": {
"rate": "0.3500"
}
},
{
"interval": "3_FAIXA",
"indexer": {
"rate": "0.3600"
},
"customers": {
"rate": "0.2000"
}
},
{
"interval": "4_FAIXA",
"indexer": {
"rate": "0.5890"
},
"customers": {
"rate": "0.3000"
}
}
],
"minimumRate": "0.0889",
"maximumRate": "0.6865"
},
"requiredWarranties": [
"GARANTIA_FIDEJUSSORIA"
],
"termsConditions": "https://empresaa1.com/personal_loans"
},
{
"type": "EMPRESTIMO_CONTA_GARANTIDA",
"fees": {
"services": [
{
"name": "Descoberto em C/C, Conta garantida",
"code": "NA",
"chargingTriggerInfo": "Tarifa R$63,00",
"prices": [
{
"interval": "1_FAIXA",
"value": "345.00",
"currency": "BRL",
"customers": {
"rate": "0.1500"
}
},
{
"interval": "2_FAIXA",
"value": "479.00",
"currency": "BRL",
"customers": {
"rate": "0.3500"
}
},
{
"interval": "3_FAIXA",
"value": "776.00",
"currency": "BRL",
"customers": {
"rate": "0.2000"
}
},
{
"interval": "4_FAIXA",
"value": "1300.00",
"currency": "BRL",
"customers": {
"rate": "0.3000"
}
}
],
"minimum": {
"value": "110.00",
"currency": "BRL"
},
"maximum": {
"value": "1390.00",
"currency": "BRL"
}
}
]
},
"interestRate": {
"fees": [
{
"referentialRateIndexer": "OUTRAS_TAXAS_POS_FIXADAS",
"rate": "0.18"
}
],
"applications": [
{
"interval": "1_FAIXA",
"indexer": {
"rate": "0.0987"
},
"customers": {
"rate": "0.1500"
}
},
{
"interval": "2_FAIXA",
"indexer": {
"rate": "0.1600"
},
"customers": {
"rate": "0.3500"
}
},
{
"interval": "3_FAIXA",
"indexer": {
"rate": "0.3600"
},
"customers": {
"rate": "0.2000"
}
},
{
"interval": "4_FAIXA",
"indexer": {
"rate": "0.7680"
},
"customers": {
"rate": "0.3000"
}
}
],
"minimumRate": "0.0456",
"maximumRate": "0.8100"
},
"requiredWarranties": [
"GARANTIA_FIDEJUSSORIA"
],
"termsConditions": "https://empresaa1.com/personal_loans"
}
]
}
]
}
},
"links": {
"self": "https://api.banco.com.br/open-banking/products-services/v1/<resource>",
"first": "https://api.banco.com.br/open-banking/products-services/v1/<resource>",
"prev": "string",
"next": "string",
"last": "https://api.banco.com.br/open-banking/products-services/v1/<resource>"
},
"meta": {
"totalRecords": 1,
"totalPages": 1
}
}
GET /products-services/<versão>/personal-loans
| Versão |
|---|
| 2 |
Visão Geral
Obtém os dados de Empréstimos para pessoa natural.
Esta especificação inclui todos os itens relevantes para a Especificação de API de Empréstimos para pessoa natural de dados abertos.
Tags: CNPJ (CNPJ Number), Marca (Brand), Crédito Rotativo (Overdraft), Empréstimo (Loan), Instituição Financeira (Company), Taxa Referencial – TR (Referential Rate), Indexador (Indexer) e Divulgação dos valores de tarifas e taxas de juros remuneratórias (Disclosure of Fees and Interest Rates).
Visão de alto de nível das estruturas de dados

Dicionário de dados
Fazer download do dicionário de dados
Resposta
| Status | Significado | Descrição | Schema |
|---|---|---|---|
| 200 | OK | Sucesso | ResponsePersonalLoans |
Empréstimos pessoa jurídica
Exemplo de código
GET https://api.banco.com.br/open-banking/products-services/v1/business-loans HTTP/1.1
Host: api.banco.com.br
Accept: application/json
var req = new XMLHttpRequest();
req.setRequestHeader("Accept", "application/json");
req.open("GET", "https://api.banco.com.br/open-banking/products-services/v1/business-loans", true);
req.send();
O comando acima retorna uma estrutura json como essa:
{
"data": {
"brand": {
"name": "Organização A",
"companies": [
{
"cnpjNumber": "45086338000178",
"name": "Empresa A1",
"urlComplementaryList": "https://empresaa1.com/branches-banking",
"businessLoans": [
{
"type": "EMPRESTIMO_MICROCREDITO_PRODUTIVO_ORIENTADO",
"fees": {
"services": [
{
"name": "Taxa de Abertura de Crédito - Microcrédito Produtivo Orientado",
"code": "NA",
"chargingTriggerInfo": "3% do valor do contrato",
"prices": [
{
"interval": "1_FAIXA",
"value": "2000.00",
"currency": "BRL",
"customers": {
"rate": "0.1500"
}
},
{
"interval": "2_FAIXA",
"value": "3200.00",
"currency": "BRL",
"customers": {
"rate": "0.3500"
}
},
{
"interval": "3_FAIXA",
"value": "5072.00",
"currency": "BRL",
"customers": {
"rate": "0.2000"
}
},
{
"interval": "4_FAIXA",
"value": "7006.00",
"currency": "BRL",
"customers": {
"rate": "0.3000"
}
}
],
"minimum": {
"value": "1350.00",
"currency": "BRL"
},
"maximum": {
"value": "8800.00",
"currency": "BRL"
}
},
"interestRate": {
"fees": [
{
"referentialRateOrIndexer": "POS_FIXADO_TR_TBF",
"rate": "0.15"
}
],
"applications": [
{
"interval": "1_FAIXA",
"indexer": {
"rate": "0.0987"
},
"customers": {
"rate": "0.1500"
}
},
{
"interval": "2_FAIXA",
"indexer": {
"rate": "0.1600"
},
"customers": {
"rate": "0.3500"
}
},
{
"interval": "3_FAIXA",
"indexer": {
"rate": "0.3600"
},
"customers": {
"rate": "0.2000"
}
},
{
"interval": "4_FAIXA",
"indexer": {
"rate": "0.5890"
},
"customers": {
"rate": "0.3000"
}
}
],
"minimumRate": "0.0889",
"maximumRate": "0.6865"
},
"requiredWarranties": [
"OUTRAS_GARANTIAS_NAO_FIDEJUSSORIAS"
],
"termsConditions": "https://empresaa1.com/personal_loans"
},
{
"type": "EMPRESTIMO_CHEQUE_ESPECIAL",
"fees": {
"services": [
{
"name": "Cheque Especial",
"code": "NA",
"chargingTriggerInfo": "0,25% sobre o excente do limite acima de R$500,00",
"prices": [
{
"interval": "1_FAIXA",
"value": "2000.00",
"currency": "BRL",
"customers": {
"rate": "0.1500"
}
},
{
"interval": "2_FAIXA",
"value": "3200.00",
"currency": "BRL",
"customers": {
"rate": "0.3500"
}
},
{
"interval": "3_FAIXA",
"value": "5072.00",
"currency": "BRL",
"customers": {
"rate": "0.2000"
}
},
{
"interval": "4_FAIXA",
"value": "6006.00",
"currency": "BRL",
"customers": {
"rate": "0.3000"
}
}
],
"minimum": {
"value": "1300.00",
"currency": "BRL"
},
"maximum": {
"value": "6800.00",
"currency": "BRL"
}
}
]
},
"interestRate": {
"fees": [
{
"referentialRateOrIndexer": "POS_FIXADO_TR_TBF",
"rate": "0.10"
}
],
"applications": [
{
"interval": "1_FAIXA",
"indexer": {
"rate": "0.0987"
},
"customers": {
"rate": "0.1500"
}
},
{
"interval": "2_FAIXA",
"indexer": {
"rate": "0.1600"
},
"customers": {
"rate": "0.3500"
}
},
{
"interval": "3_FAIXA",
"indexer": {
"rate": "0.3600"
},
"customers": {
"rate": "0.2000"
}
},
{
"interval": "4_FAIXA",
"indexer": {
"rate": "0.7680"
},
"customers": {
"rate": "0.3000"
}
}
],
"minimumRate": "0.0889",
"maximumRate": "0.6865"
},
"requiredWarranties": [
"GARANTIA_FIDEJUSSORIA"
],
"termsConditions": "https://empresaa1.com/personal_loans"
},
{
"type": "EMPRESTIMO_CONTA_GARANTIDA",
"fees": {
"services": [
{
"name": "Descoberto em C/C, Conta garantida",
"code": "NA",
"chargingTriggerInfo": "Tarifa R$63,00",
"prices": [
{
"interval": "1_FAIXA",
"value": "1500.00",
"currency": "BRL",
"customers": {
"rate": "0.1500"
}
},
{
"interval": "2_FAIXA",
"value": "3800.00",
"currency": "BRL",
"customers": {
"rate": "0.3500"
}
},
{
"interval": "3_FAIXA",
"value": "4090.00",
"currency": "BRL",
"customers": {
"rate": "0.2000"
}
},
{
"interval": "4_FAIXA",
"value": "7786.00",
"currency": "BRL",
"customers": {
"rate": "0.3000"
}
}
],
"minimum": {
"value": "830.00",
"currency": "BRL"
},
"maximum": {
"value": "8800.00",
"currency": "BRL"
}
}
]
},
"interestRate": {
"fees": [
{
"referentialRateOrIndexer": "POS_FIXADO_TR_TBF",
"rate": "0.10"
}
],
"applications": [
{
"interval": "1_FAIXA",
"indexer": {
"rate": "0.0987"
},
"customers": {
"rate": "0.1500"
}
},
{
"interval": "2_FAIXA",
"indexer": {
"rate": "0.3600"
},
"customers": {
"rate": "0.3500"
}
},
{
"interval": "3_FAIXA",
"indexer": {
"rate": "0.3600"
},
"customers": {
"rate": "0.2000"
}
},
{
"interval": "4_FAIXA",
"indexer": {
"rate": "0.7680"
},
"customers": {
"rate": "0.3000"
}
}
],
"minimumRate": "0.0889",
"maximumRate": "0.6865"
},
"requiredWarranties": [
"GARANTIA_FIDEJUSSORIA"
],
"termsConditions": "https://empresaa1.com/personal_loans"
},
{
"type": "EMPRESTIMO_CAPITAL_GIRO_PRAZO_VENCIMENTO_ATE_365_DIAS",
"fees": {
"services": [
{
"name": "Contratação",
"code": "NA",
"chargingTriggerInfo": "(mín. R$ 100,00 máx. R$ 3.000), tarifa 3% do Contrato",
"prices": [
{
"interval": "1_FAIXA",
"value": "1700.00",
"currency": "BRL",
"customers": {
"rate": "0.1500"
}
},
{
"interval": "2_FAIXA",
"value": "2200.00",
"currency": "BRL",
"customers": {
"rate": "0.3500"
}
},
{
"interval": "3_FAIXA",
"value": "4030.00",
"currency": "BRL",
"customers": {
"rate": "0.2000"
}
},
{
"interval": "4_FAIXA",
"value": "5030.00",
"currency": "BRL",
"customers": {
"rate": "0.3000"
}
}
],
"minimum": {
"value": "770.00",
"currency": "BRL"
},
"maximum": {
"value": "5800.00",
"currency": "BRL"
}
},
{
"name": "Alteração Contratual",
"code": "NA",
"chargingTriggerInfo": "(mín. R$ 100,00 máx. R$ 3.000), tarifa 3% do Contrato",
"prices": [
{
"interval": "1_FAIXA",
"value": "55.40",
"currency": "BRL",
"customers": {
"rate": "0.1500"
}
},
{
"interval": "2_FAIXA",
"value": "62.00",
"currency": "BRL",
"customers": {
"rate": "0.3500"
}
},
{
"interval": "3_FAIXA",
"value": "75.00",
"currency": "BRL",
"customers": {
"rate": "0.2000"
}
},
{
"interval": "4_FAIXA",
"value": "86.00",
"currency": "BRL",
"customers": {
"rate": "0.3000"
}
}
],
"minimum": {
"value": "49.00",
"currency": "BRL"
},
"maximum": {
"value": "90.00",
"currency": "BRL"
}
}
]
},
"interestRate": {
"fees": [
{
"referentialRateOrIndexer": "OUTRAS_TAXAS_POS_FIXADAS",
"rate": "0.15"
}
],
"applications": [
{
"interval": "1_FAIXA",
"indexer": {
"rate": "0.0150"
},
"customers": {
"rate": "0.1500"
}
},
{
"interval": "2_FAIXA",
"indexer": {
"rate": "0.2240"
},
"customers": {
"rate": "0.3500"
}
},
{
"interval": "3_FAIXA",
"indexer": {
"rate": "0.3090"
},
"customers": {
"rate": "0.2000"
}
},
{
"interval": "4_FAIXA",
"indexer": {
"rate": "0.6223"
},
"customers": {
"rate": "0.3000"
}
}
],
"minimumRate": "0.0100",
"maximumRate": "0.7100"
},
"requiredWarranties": [
"NAO_APLICAVEL"
],
"termsConditions": "https://empresaa1.com/personal_loans"
},
{
"type": "EMPRESTIMO_CAPITAL_GIRO_PRAZO_VENCIMENTO_SUPERIOR_365_DIAS",
"fees": {
"service": {
"name": "Amortização/Liquidação antecipada",
"code": "NA",
"chargingTriggerInfo": "2 % do Contrato",
"prices": [
{
"interval": "1_FAIXA",
"value": "345.00",
"currency": "BRL",
"customers": {
"rate": "0.1500"
}
},
{
"interval": "2_FAIXA",
"value": "479.00",
"currency": "BRL",
"customers": {
"rate": "0.3500"
}
},
{
"interval": "3_FAIXA",
"value": "776.00",
"currency": "BRL",
"customers": {
"rate": "0.2000"
}
},
{
"interval": "4_FAIXA",
"value": "1300.00",
"currency": "BRL",
"customers": {
"rate": "0.3000"
}
}
],
"minimum": {
"value": "110.00",
"currency": "BRL"
},
"maximum": {
"value": "1390.00",
"currency": "BRL"
}
}
},
"interestRate": {
"fees": [
{
"referentialRateOrIndexer": "OUTRAS_TAXAS_POS_FIXADAS",
"rate": "0.09"
}
],
"applications": [
{
"interval": "1_FAIXA",
"indexer": {
"rate": "0.0987"
},
"customers": {
"rate": "0.1500"
}
},
{
"interval": "2_FAIXA",
"indexer": {
"rate": "0.1600"
},
"customers": {
"rate": "0.3500"
}
},
{
"interval": "3_FAIXA",
"indexer": {
"rate": "0.3600"
},
"customers": {
"rate": "0.2000"
}
},
{
"interval": "4_FAIXA",
"indexer": {
"rate": "0.5890"
},
"customers": {
"rate": "0.3000"
}
}
],
"minimumRate": "0.0889",
"maximumRate": "0.6865"
},
"requiredWarranties": [
"NAO_APLICAVEL"
],
"termsConditions": "https://empresaa1.com/personal_loans"
},
{
"type": "EMPRESTIMO_CAPITAL_GIRO_ROTATIVO",
"fees": {
"services": [
{
"name": "Renovação",
"code": "NA",
"chargingTriggerInfo": "(mín. R$ 100 máx. R$ 1.100,00), tarifa 3% do Contrato",
"prices": [
{
"interval": "1_FAIXA",
"value": "1000.00",
"currency": "BRL",
"customers": {
"rate": "0.1500"
}
},
{
"interval": "2_FAIXA",
"value": "3800.00",
"currency": "BRL",
"customers": {
"rate": "0.3500"
}
},
{
"interval": "3_FAIXA",
"value": "5072.00",
"currency": "BRL",
"customers": {
"rate": "0.2000"
}
},
{
"interval": "4_FAIXA",
"value": "7826.00",
"currency": "BRL",
"customers": {
"rate": "0.3000"
}
}
],
"minimum": {
"value": "610.00",
"currency": "BRL"
},
"maximum": {
"value": "8580.00",
"currency": "BRL"
}
}
]
},
"interestRate": {
"fees": [
{
"referentialRateOrIndexer": "OUTRAS_TAXAS_POS_FIXADAS",
"rate": "0.18"
}
],
"applications": [
{
"interval": "1_FAIXA",
"indexer": {
"rate": "0.0987"
},
"customers": {
"rate": "0.1500"
}
},
{
"interval": "2_FAIXA",
"indexer": {
"rate": "0.1600"
},
"customers": {
"rate": "0.3500"
}
},
{
"interval": "3_FAIXA",
"indexer": {
"rate": "0.3600"
},
"customers": {
"rate": "0.2000"
}
},
{
"interval": "4_FAIXA",
"indexer": {
"rate": "0.7680"
},
"customers": {
"rate": "0.3000"
}
}
],
"minimumRate": "0.0456",
"maximumRate": "0.8100"
},
"requiredWarranties": [
"NAO_APLICAVEL"
],
"termsConditions": "https://empresaa1.com/personal_loans"
}
]
}
]
}
},
"links": {
"self": "https://api.banco.com.br/open-banking/products-services/v1/<resource>",
"first": "https://api.banco.com.br/open-banking/products-services/v1/<resource>",
"prev": "string",
"next": "string",
"last": "https://api.banco.com.br/open-banking/products-services/v1/<resource>"
},
"meta": {
"totalRecords": 1,
"totalPages": 1
}
}
GET /products-services/<versão>/business-loans
| Versão |
|---|
| 2 |
Visão Geral
Obtém os dados de Empréstimos para pessoa jurídica.
Esta especificação inclui todos os itens relevantes para a Especificação de API de Empréstimos para pessoa jurídica de dados abertos.
Tags: CNPJ (CNPJ Number), Marca (Brand), Crédito Rotativo (Overdraft), Empréstimo (Loan), Instituição Financeira (Company), Taxa Referencial – TR (Referential Rate), Indexador (Indexer) e Divulgação dos valores de tarifas e taxas de juros remuneratórias (Disclosure of Fees and Interest Rates).
Visão de alto de nível das estruturas de dados

Dicionário de dados
Fazer download do dicionário de dados
Resposta
| Status | Significado | Descrição | Schema |
|---|---|---|---|
| 200 | OK | Sucesso | ResponseBusinessLoans |
Financiamento Pessoa Natural
Exemplo de código
GET https://api.banco.com.br/open-banking/products-services/v1/personal-financings HTTP/1.1
Host: api.banco.com.br
Accept: application/json
var req = new XMLHttpRequest();
req.setRequestHeader("Accept", "application/json");
req.open("GET", "https://api.banco.com.br/open-banking/products-services/v1/personal-financings", true);
req.send();
O comando acima retorna uma estrutura json como essa:
{
"data": {
"brand": {
"name": "Organização A",
"companies": [
{
"cnpjNumber": "50685362000135",
"name": "Empresa A1",
"urlComplementaryList": "https://empresadaorganizacaoa.com/complementarylist",
"personalFinancings": [
{
"type": "FINANCIAMENTO_AQUISICAO_BENS_VEICULOS_AUTOMOTORES",
"fees": {
"services": [
{
"name": "Avaliação, Reavaliação e Substituição de Bens Recebidos em Garantia",
"code": "AQBAM009",
"chargingTriggerInfo": "R$ 570.00 Por solicitação",
"prices": [
{
"interval": "1_FAIXA",
"value": "45.40",
"currency": "BRL",
"customers": {
"rate": "0.1500"
}
},
{
"interval": "2_FAIXA",
"value": "57.00",
"currency": "BRL",
"customers": {
"rate": "0.3500"
}
},
{
"interval": "3_FAIXA",
"value": "62.00",
"currency": "BRL",
"customers": {
"rate": "0.2000"
}
},
{
"interval": "4_FAIXA",
"value": "69.00",
"currency": "BRL",
"customers": {
"rate": "0.3000"
}
}
],
"minimum": {
"value": "39.90",
"currency": "BRL"
},
"maximum": {
"value": "71.00",
"currency": "BRL"
}
}
]
},
"interestRate": {
"fees": [
{
"referentialRateIndexer": "PRE_FIXADO",
"rate": "0.15"
}
],
"applications": [
{
"interval": "1_FAIXA",
"indexer": {
"rate": "0.0987"
},
"customers": {
"rate": "0.1500"
}
},
{
"interval": "2_FAIXA",
"indexer": {
"rate": "0.1600"
},
"customers": {
"rate": "0.3500"
}
},
{
"interval": "3_FAIXA",
"indexer": {
"rate": "0.3600"
},
"customers": {
"rate": "0.2000"
}
},
{
"interval": "4_FAIXA",
"indexer": {
"rate": "0.5890"
},
"customers": {
"rate": "0.3000"
}
}
],
"minimumRate": "0.0456",
"maximumRate": "0.6865"
},
"requiredWarranties": [
"ALIENACAO_FIDUCIARIA",
"PENHOR"
],
"termsConditions": "https://empresaa1.com/personal_financing"
},
{
"type": "FINANCIAMENTO_AQUISICAO_BENS_OUTROS_BENS",
"fees": {
"services": [
{
"name": "tarifa para abertura de credito",
"code": "tarifa para abertura de credito",
"chargingTriggerInfo": "R$ 570.00 Por solicitação",
"prices": [
{
"interval": "1_FAIXA",
"value": "500.00",
"currency": "BRL",
"customers": {
"rate": "0.1500"
}
},
{
"interval": "2_FAIXA",
"value": "860.00",
"currency": "BRL",
"customers": {
"rate": "0.3500"
}
},
{
"interval": "3_FAIXA",
"value": "1090.00",
"currency": "BRL",
"customers": {
"rate": "0.2000"
}
},
{
"interval": "4_FAIXA",
"value": "2100.00",
"currency": "BRL",
"customers": {
"rate": "0.3000"
}
}
],
"minimum": {
"value": "430.90",
"currency": "BRL"
},
"maximum": {
"value": "2200.00",
"currency": "BRL"
}
}
]
},
"interestRate": {
"fees": [
{
"referentialRateIndexer": "POS_FIXADO_TR_TBF",
"rate": "0.10"
}
],
"applications": [
{
"interval": "1_FAIXA",
"indexer": {
"rate": "0.0187"
},
"customers": {
"rate": "0.1500"
}
},
{
"interval": "2_FAIXA",
"indexer": {
"rate": "0.2900"
},
"customers": {
"rate": "0.3500"
}
},
{
"interval": "3_FAIXA",
"indexer": {
"rate": "0.3600"
},
"customers": {
"rate": "0.2000"
}
},
{
"interval": "4_FAIXA",
"indexer": {
"rate": "0.7990"
},
"customers": {
"rate": "0.3000"
}
}
],
"minimumRate": "0.0056",
"maximumRate": "0.8565"
},
"requiredWarranties": [
"ALIENACAO_FIDUCIARIA",
"PENHOR"
],
"termsConditions": "https://empresaa1.com/personal_financing"
}
]
}
]
}
},
"links": {
"self": "https://api.banco.com.br/open-banking/products-services/v1/<resource>",
"first": "https://api.banco.com.br/open-banking/products-services/v1/<resource>",
"prev": "string",
"next": "string",
"last": "https://api.banco.com.br/open-banking/products-services/v1/<resource>"
},
"meta": {
"totalRecords": 1,
"totalPages": 1
}
}
GET /products-services/<versão>/personal-financings
| Versão |
|---|
| 2 |
Visão Geral
Obtém os dados de Financiamento para pessoa natural.
Esta especificação inclui todos os itens relevantes para a Especificação de API de Financiamentos para Pessoa Natural de dados abertos.
Tags: CNPJ (CNPJ Number), Marca (Brand), Financiamento (Financing), Instituição Financeira (Company), Taxa Referencial – TR (Referential Rate), Indexador (Indexer) e Divulgação dos valores de tarifas e taxas de juros remuneratórias (Disclosure of Fees and Interest Rates).
Visão de alto nível das estruturas de dados

Dicionário de dados
Fazer download do dicionário de dados
Resposta
| Status | Significado | Descrição | Schema |
|---|---|---|---|
| 200 | OK | Sucesso | ResponsePersonalFinancings |
Financiamento Pessoa Jurídica
Exemplo de código
GET https://api.banco.com.br/open-banking/products-services/v1/business-financings HTTP/1.1
Host: api.banco.com.br
Accept: application/json
var req = new XMLHttpRequest();
req.setRequestHeader("Accept", "application/json");
req.open("GET", "https://api.banco.com.br/open-banking/products-services/v1/business-financings", true);
req.send();
O comando acima retorna uma estrutura json como essa:
{
"data": {
"brand": {
"name": "Organização A",
"companies": [
{
"cnpjNumber": "45086338000178",
"name": "Empresa A1",
"urlComplementaryList": "https://empresadaorganizacaoa.com/complementarylist",
"businessFinancings": [
{
"type": "FINANCIAMENTO_AQUISICAO_BENS_VEICULOS_AUTOMOTORES",
"fees": {
"services": [
{
"name": "Avaliação, Reavaliação e Substituição de Bens Recebidos em Garantia",
"code": "AQBAM009",
"chargingTriggerInfo": "R$ 570.00 Por solicitação",
"prices": [
{
"interval": "1_FAIXA",
"value": "1000.00",
"currency": "BRL",
"customers": {
"rate": "0.1500"
}
},
{
"interval": "2_FAIXA",
"value": "1200.00",
"currency": "BRL",
"customers": {
"rate": "0.3500"
}
},
{
"interval": "3_FAIXA",
"value": "3072.00",
"currency": "BRL",
"customers": {
"rate": "0.2000"
}
},
{
"interval": "4_FAIXA",
"value": "7020.00",
"currency": "BRL",
"customers": {
"rate": "0.3000"
}
}
],
"minimum": {
"value": "1350.00",
"currency": "BRL"
},
"maximum": {
"value": "8800.00",
"currency": "BRL"
}
}
]
},
"interestRate": {
"fees": [
{
"referentialRateIndexer": "POS_FIXADO_TR_TBF",
"rate": "0.15"
}
],
"applications": [
{
"interval": "1_FAIXA",
"indexer": {
"rate": "0.0987"
},
"customers": {
"rate": "0.1500"
}
},
{
"interval": "2_FAIXA",
"indexer": {
"rate": "0.1600"
},
"customers": {
"rate": "0.3500"
}
},
{
"interval": "3_FAIXA",
"indexer": {
"rate": "0.3600"
},
"customers": {
"rate": "0.2000"
}
},
{
"interval": "4_FAIXA",
"indexer": {
"rate": "0.5890"
},
"customers": {
"rate": "0.3000"
}
}
],
"minimumRate": "0.0456",
"maximumRate": "0.6865"
},
"requiredWarranties": [
"ALIENACAO_FIDUCIARIA"
],
"termsConditions": "https://empresaa1.com/personal_financing"
},
{
"type": "FINANCIAMENTO_AQUISICAO_BENS_OUTROS_BENS",
"fees": {
"services": [
{
"name": "Avaliação do Bem",
"code": "NA",
"chargingTriggerInfo": "1% do valor do contrato",
"prices": [
{
"interval": "1_FAIXA",
"value": "2000.00",
"currency": "BRL",
"customers": {
"rate": "0.1500"
}
},
{
"interval": "2_FAIXA",
"value": "3200.00",
"currency": "BRL",
"customers": {
"rate": "0.3500"
}
},
{
"interval": "3_FAIXA",
"value": "5072.00",
"currency": "BRL",
"customers": {
"rate": "0.2000"
}
},
{
"interval": "4_FAIXA",
"value": "6006.00",
"currency": "BRL",
"customers": {
"rate": "0.3000"
}
}
],
"minimum": {
"value": "1890.00",
"currency": "BRL"
},
"maximum": {
"value": "5800.00",
"currency": "BRL"
}
}
]
},
"interestRate": {
"fees": [
{
"referentialRateIndexer": "POS_FIXADO_TR_TBF",
"rate": "0.10"
}
],
"applications": [
{
"interval": "1_FAIXA",
"indexer": {
"rate": "0.0187"
},
"customers": {
"rate": "0.1500"
}
},
{
"interval": "2_FAIXA",
"indexer": {
"rate": "0.2900"
},
"customers": {
"rate": "0.3500"
}
},
{
"interval": "3_FAIXA",
"indexer": {
"rate": "0.3600"
},
"customers": {
"rate": "0.2000"
}
},
{
"interval": "4_FAIXA",
"indexer": {
"rate": "0.7990"
},
"customers": {
"rate": "0.3000"
}
}
],
"minimumRate": "0.0056",
"maximumRate": "0.8565"
},
"requiredWarranties": [
"ALIENACAO_FIDUCIARIA"
],
"termsConditions": "https://empresaa1.com/personal_financing"
}
]
}
]
}
},
"links": {
"self": "https://api.banco.com.br/open-banking/products-services/v1/<resource>",
"first": "https://api.banco.com.br/open-banking/products-services/v1/<resource>",
"prev": "string",
"next": "string",
"last": "https://api.banco.com.br/open-banking/products-services/v1/<resource>"
},
"meta": {
"totalRecords": 1,
"totalPages": 1
}
}
GET /products-services/<versão>/business-financings
| Versão |
|---|
| 2 |
Visão Geral
Obtém os dados de Financiamento para pessoa jurídica.
Esta especificação inclui todos os itens relevantes para a Especificação de API de Financiamentos para Pessoa Jurídica de dados abertos.
Tags: CNPJ (CNPJ Number), Marca (Brand), Financiamento (Financing), Instituição Financeira (Company), Taxa Referencial – TR (Referential Rate), Indexador (Indexer) e Divulgação dos valores de tarifas e taxas de juros remuneratórias (Disclosure of Fees and Interest Rates).
Visão de alto nível das estruturas de dados

Dicionário de dados
Fazer download do dicionário de dados
Resposta
| Status | Significado | Descrição | Schema |
|---|---|---|---|
| 200 | OK | Sucesso | ResponseBusinessFinancings |
Antecipação de recebíveis pessoa natural
Exemplo de código
GET https://api.banco.com.br/open-banking/products-services/v1/personal-invoice-financings HTTP/1.1
Host: api.banco.com.br
Accept: application/json
var req = new XMLHttpRequest();
req.setRequestHeader("Accept", "application/json");
req.open("GET", "https://api.banco.com.br/open-banking/products-services/v1/personal-invoice-financings", true);
req.send();
O comando acima retorna uma estrutura json como essa:
{
"data": {
"brand": {
"name": "Organização A",
"companies": [
{
"name": "Empresa A1",
"cnpjNumber": "45086338000178",
"urlComplementaryList": "https://empresaa1.com/branches-banking",
"personalInvoiceFinancings": [
{
"type": "DESCONTO_DUPLICATAS",
"fees": {
"services": [
{
"name": "Custódia de Duplicatas",
"code": "NA",
"chargingTriggerInfo": "5% do valor do contrato",
"prices": [
{
"interval": "1_FAIXA",
"value": "25.40",
"currency": "BRL",
"customers": {
"rate": "0.1500"
}
},
{
"interval": "2_FAIXA",
"value": "35.00",
"currency": "BRL",
"customers": {
"rate": "0.3500"
}
},
{
"interval": "3_FAIXA",
"value": "52.00",
"currency": "BRL",
"customers": {
"rate": "0.2000"
}
},
{
"interval": "4_FAIXA",
"value": "69.00",
"currency": "BRL",
"customers": {
"rate": "0.3000"
}
}
],
"minimum": {
"value": "15.00",
"currency": "BRL"
},
"maximum": {
"value": "87.00",
"currency": "BRL"
}
}
]
},
"interestRate": {
"fees": [
{
"referentialRateIndexer": "POS_FIXADO_TR_TBF",
"rate": "0.15"
}
],
"applications": [
{
"interval": "1_FAIXA",
"indexer": {
"rate": "0.0987"
},
"customers": {
"rate": "0.1500"
}
},
{
"interval": "2_FAIXA",
"indexer": {
"rate": "0.1600"
},
"customers": {
"rate": "0.3500"
}
},
{
"interval": "3_FAIXA",
"indexer": {
"rate": "0.3600"
},
"customers": {
"rate": "0.2000"
}
},
{
"interval": "4_FAIXA",
"indexer": {
"rate": "0.5890"
},
"customers": {
"rate": "0.3000"
}
}
],
"minimumRate": "0.0456",
"maximumRate": "0.6865"
},
"requiredWarranties": [
"CESSAO_DIREITOS_CREDITORIOS"
],
"termsConditions": "https://empresaa1.com/personal_invoice_financings"
},
{
"type": "DESCONTO_CHEQUES",
"fees": {
"services": [
{
"name": "Custódia de Cheques pré-datados: Inclusão",
"code": "NA",
"chargingTriggerInfo": "R$ 0,80",
"prices": [
{
"interval": "1_FAIXA",
"value": "345.00",
"currency": "BRL",
"customers": {
"rate": "0.1500"
}
},
{
"interval": "2_FAIXA",
"value": "479.00",
"currency": "BRL",
"customers": {
"rate": "0.2500"
}
},
{
"interval": "3_FAIXA",
"value": "776.00",
"currency": "BRL",
"customers": {
"rate": "0.2500"
}
},
{
"interval": "4_FAIXA",
"value": "1300.00",
"currency": "BRL",
"customers": {
"rate": "0.3500"
}
}
],
"minimum": {
"value": "110.00",
"currency": "BRL"
},
"maximum": {
"value": "1390.00",
"currency": "BRL"
}
}
]
},
"interestRate": {
"fees": [
{
"referentialRateIndexer": "POS_FIXADO_TR_TBF",
"rate": "0.10"
}
],
"applications": [
{
"interval": "1_FAIXA",
"indexer": {
"rate": "0.0987"
},
"customers": {
"rate": "0.1500"
}
},
{
"interval": "2_FAIXA",
"indexer": {
"rate": "0.1600"
},
"customers": {
"rate": "0.2500"
}
},
{
"interval": "3_FAIXA",
"indexer": {
"rate": "0.3600"
},
"customers": {
"rate": "0.2500"
}
},
{
"interval": "4_FAIXA",
"indexer": {
"rate": "0.5890"
},
"customers": {
"rate": "0.3500"
}
}
],
"minimumRate": "0.0456",
"maximumRate": "0.6865"
},
"requiredWarranties": [
"CAUCAO"
],
"termsConditions": "https://empresaa1.com/personal_invoice_financings"
},
{
"type": "ANTECIPACAO_FATURA_CARTAO_CREDITO",
"fees": {
"services": [
{
"name": "Aditamento de recebiveis",
"code": "NA",
"chargingTriggerInfo": "3% do valor do contrato",
"prices": [
{
"interval": "1_FAIXA",
"value": "500.00",
"currency": "BRL",
"customers": {
"rate": "0.2000"
}
},
{
"interval": "2_FAIXA",
"value": "860.00",
"currency": "BRL",
"customers": {
"rate": "0.4000"
}
},
{
"interval": "3_FAIXA",
"value": "1090.00",
"currency": "BRL",
"customers": {
"rate": "0.1500"
}
},
{
"interval": "4_FAIXA",
"value": "2100.00",
"currency": "BRL",
"customers": {
"rate": "0.2500"
}
}
],
"minimum": {
"value": "430.00",
"currency": "BRL"
},
"maximum": {
"value": "2200.00",
"currency": "BRL"
}
},
{
"name": "Custódia de Cheques pré-datados: Inclusão",
"code": "NA",
"chargingTriggerInfo": "2% do valor do contrato",
"prices": [
{
"interval": "1_FAIXA",
"value": "3000.00",
"currency": "BRL",
"customers": {
"rate": "0.2000"
}
},
{
"interval": "2_FAIXA",
"value": "3200.00",
"currency": "BRL",
"customers": {
"rate": "0.4000"
}
},
{
"interval": "3_FAIXA",
"value": "4000.00",
"currency": "BRL",
"customers": {
"rate": "0.1500"
}
},
{
"interval": "4_FAIXA",
"value": "5006.00",
"currency": "BRL",
"customers": {
"rate": "0.2500"
}
}
],
"minimum": {
"value": "2290.00",
"currency": "BRL"
},
"maximum": {
"value": "5800.00",
"currency": "BRL"
}
}
]
},
"interestRate": {
"fees": [
{
"referentialRateIndexer": "POS_FIXADO_TR_TBF",
"rate": "0.13"
}
],
"applications": [
{
"interval": "1_FAIXA",
"indexer": {
"rate": "0.1500"
},
"customers": {
"rate": "0.2000"
}
},
{
"interval": "2_FAIXA",
"indexer": {
"rate": "0.2000"
},
"customers": {
"rate": "0.4000"
}
},
{
"interval": "3_FAIXA",
"indexer": {
"rate": "0.3500"
},
"customers": {
"rate": "0.1500"
}
},
{
"interval": "4_FAIXA",
"indexer": {
"rate": "0.6800"
},
"customers": {
"rate": "0.2500"
}
}
],
"minimumRate": "0.1450",
"maximumRate": "0.6900"
},
"requiredWarranties": [
"CAUCAO"
],
"termsConditions": "https://empresaa1.com/personal_invoice_financings"
},
{
"type": "OUTROS_DIREITOS_CREDITORIOS_DESCONTADOS",
"fees": {
"services": [
{
"name": "Documentos em Custódia",
"code": "NA",
"chargingTriggerInfo": "NA",
"prices": [
{
"interval": "1_FAIXA",
"value": "200.00",
"currency": "BRL",
"customers": {
"rate": "0.1500"
}
},
{
"interval": "2_FAIXA",
"value": "3200.00",
"currency": "BRL",
"customers": {
"rate": "0.3500"
}
},
{
"interval": "3_FAIXA",
"value": "5072.00",
"currency": "BRL",
"customers": {
"rate": "0.2000"
}
},
{
"interval": "4_FAIXA",
"value": "7006.00",
"currency": "BRL",
"customers": {
"rate": "0.3000"
}
}
],
"minimum": {
"value": "150.00",
"currency": "BRL"
},
"maximum": {
"value": "8800.00",
"currency": "BRL"
}
}
]
},
"interestRate": {
"fees": [
{
"referentialRateIndexer": "OUTRAS_TAXAS_POS_FIXADAS",
"rate": "0.20"
}
],
"applications": [
{
"interval": "1_FAIXA",
"indexer": {
"rate": "0.0987"
},
"customers": {
"rate": "0.1500"
}
},
{
"interval": "2_FAIXA",
"indexer": {
"rate": "0.1600"
},
"customers": {
"rate": "0.2500"
}
},
{
"interval": "3_FAIXA",
"indexer": {
"rate": "0.3600"
},
"customers": {
"rate": "0.2500"
}
},
{
"interval": "4_FAIXA",
"indexer": {
"rate": "0.5890"
},
"customers": {
"rate": "0.3500"
}
}
],
"minimumRate": "0.0889",
"maximumRate": "0.6865"
},
"requiredWarranties": [
"CESSAO_DIREITOS_CREDITORIOS"
],
"termsConditions": "https://empresaa1.com/personal_invoice_financings"
},
{
"type": "OUTROS_TITULOS_DESCONTADOS",
"fees": {
"services": [
{
"name": "Documentos em Custódia",
"code": "NA",
"chargingTriggerInfo": "NA",
"prices": [
{
"interval": "1_FAIXA",
"value": "1000.00",
"currency": "BRL",
"customers": {
"rate": "0.1500"
}
},
{
"interval": "2_FAIXA",
"value": "1200.00",
"currency": "BRL",
"customers": {
"rate": "0.2500"
}
},
{
"interval": "3_FAIXA",
"value": "3072.00",
"currency": "BRL",
"customers": {
"rate": "0.2500"
}
},
{
"interval": "4_FAIXA",
"value": "7020.00",
"currency": "BRL",
"customers": {
"rate": "0.3500"
}
}
],
"minimum": {
"value": "560.00",
"currency": "BRL"
},
"maximum": {
"value": "8000.00",
"currency": "BRL"
}
}
]
},
"interestRate": {
"fees": [
{
"referentialRateIndexer": "OUTRAS_TAXAS_POS_FIXADAS",
"rate": "0.20"
}
],
"applications": [
{
"interval": "1_FAIXA",
"indexer": {
"rate": "0.0987"
},
"customers": {
"rate": "0.1500"
}
},
{
"interval": "2_FAIXA",
"indexer": {
"rate": "0.1600"
},
"customers": {
"rate": "0.3500"
}
},
{
"interval": "3_FAIXA",
"indexer": {
"rate": "0.3600"
},
"customers": {
"rate": "0.2000"
}
},
{
"interval": "4_FAIXA",
"indexer": {
"rate": "0.7680"
},
"customers": {
"rate": "0.3000"
}
}
],
"minimumRate": "0.0456",
"maximumRate": "0.8100"
},
"requiredWarranties": [
"CESSAO_DIREITOS_CREDITORIOS"
],
"termsConditions": "https://empresaa1.com/personal_invoice_financings"
}
]
}
]
}
},
"links": {
"self": "https://api.banco.com.br/open-banking/products-services/v1/business-invoice-financings",
"first": "https://api.banco.com.br/open-banking/products-services/v1/business-invoice-financings",
"prev": "",
"next": "",
"last": "https://api.banco.com.br/open-banking/products-services/v1/business-invoice-financings"
},
"meta": {
"totalRecords": 1,
"totalPages": 1
}
}
GET /products-services/<versão>/personal-invoice-financings
| Versão |
|---|
| 2 |
Visão Geral
Obtém os dados de Antecipação de Recebíveis.
Esta especificação inclui todos os itens relevantes para a Especificação de API de Antecipação de Recebíveis para Pessoa Natural de dados abertos.
Tags: CNPJ (CNPJ Number), Marca (Brand), Direito Creditório Descontado (Invoice Financing), Instituição Financeira (Company), Taxa Referencial – TR (Referential Rate), Indexador (Indexer) e Divulgação dos valores de tarifas e taxas de juros remuneratórias (Disclosure of Fees and Interest Rates).
Visão de alto nível das estruturas de dados

Dicionário de dados
Fazer download do dicionário de dados
Resposta
| Status | Significado | Descrição | Schema |
|---|---|---|---|
| 200 | OK | Sucesso | ResponsePersonalInvoiceFinancings |
Antecipação de recebíveis Pessoa Jurídica
Exemplo de código
GET https://api.banco.com.br/open-banking/products-services/v1/business-invoice-financings HTTP/1.1
Host: api.banco.com.br
Accept: application/json
var req = new XMLHttpRequest();
req.setRequestHeader("Accept", "application/json");
req.open("GET", "https://api.banco.com.br/open-banking/products-services/v1/business-invoice-financings", true);
req.send();
O comando acima retorna uma estrutura json como essa:
{
"data": {
"brand": {
"name": "Organização A",
"companies": [
{
"name": "Empresa A1",
"cnpjNumber": "45086338000178",
"urlComplementaryList": "https://empresaa1.com/branches-banking",
"businessInvoiceFinancings": [
{
"type": "DESCONTO_DUPLICATAS",
"fees": {
"services": [
{
"name": "Custódia de Duplicatas",
"code": "NA",
"chargingTriggerInfo": "3% do valor do contrato",
"prices": [
{
"interval": "1_FAIXA",
"value": "35.40",
"currency": "BRL",
"customers": {
"rate": "0.1500"
}
},
{
"interval": "2_FAIXA",
"value": "55.00",
"currency": "BRL",
"customers": {
"rate": "0.3500"
}
},
{
"interval": "3_FAIXA",
"value": "62.40",
"currency": "BRL",
"customers": {
"rate": "0.2000"
}
},
{
"interval": "4_FAIXA",
"value": "69.00",
"currency": "BRL",
"customers": {
"rate": "0.3000"
}
}
],
"minimum": {
"value": "15.00",
"currency": "BRL"
},
"maximum": {
"value": "87.00",
"currency": "BRL"
}
}
]
},
"interestRate": {
"fees": [
{
"referentialRateIndexer": "POS_FIXADO_TR_TBF",
"rate": "0.15"
}
],
"applications": [
{
"interval": "1_FAIXA",
"indexer": {
"rate": "0.0100"
},
"customers": {
"rate": "0.1500"
}
},
{
"interval": "2_FAIXA",
"indexer": {
"rate": "0.0200"
},
"customers": {
"rate": "0.3500"
}
},
{
"interval": "3_FAIXA",
"indexer": {
"rate": "0.0390"
},
"customers": {
"rate": "0.2000"
}
},
{
"interval": "4_FAIXA",
"indexer": {
"rate": "0.0455"
},
"customers": {
"rate": "0.3000"
}
}
],
"minimumRate": "0.0015",
"maximumRate": "0.5100"
},
"requiredWarranties": [
"CESSAO_DIREITOS_CREDITORIOS"
],
"termsConditions": "https://empresaa1.com/business_invoice_financings"
},
{
"type": "DESCONTO_CHEQUES",
"fees": {
"services": [
{
"name": "Custódia de Cheques pré-datados: Inclusão",
"code": "NA",
"chargingTriggerInfo": "R$ 0,80",
"prices": [
{
"interval": "1_FAIXA",
"value": "200.00",
"currency": "BRL",
"customers": {
"rate": "0.1500"
}
},
{
"interval": "2_FAIXA",
"value": "320.00",
"currency": "BRL",
"customers": {
"rate": "0.2500"
}
},
{
"interval": "3_FAIXA",
"value": "402.00",
"currency": "BRL",
"customers": {
"rate": "0.2500"
}
},
{
"interval": "4_FAIXA",
"value": "606.00",
"currency": "BRL",
"customers": {
"rate": "0.3500"
}
}
],
"minimum": {
"value": "180.00",
"currency": "BRL"
},
"maximum": {
"value": "780.00",
"currency": "BRL"
}
}
]
},
"interestRate": {
"fees": [
{
"referentialRateIndexer": "POS_FIXADO_TR_TBF",
"rate": "0.10"
}
],
"applications": [
{
"interval": "1_FAIXA",
"indexer": {
"rate": "0.0987"
},
"customers": {
"rate": "0.1500"
}
},
{
"interval": "2_FAIXA",
"indexer": {
"rate": "0.1600"
},
"customers": {
"rate": "0.2500"
}
},
{
"interval": "3_FAIXA",
"indexer": {
"rate": "0.3600"
},
"customers": {
"rate": "0.2500"
}
},
{
"interval": "4_FAIXA",
"indexer": {
"rate": "0.5890"
},
"customers": {
"rate": "0.3500"
}
}
],
"minimumRate": "0.0456",
"maximumRate": "0.6865"
},
"requiredWarranties": [
"CAUCAO"
],
"termsConditions": "https://empresaa1.com/business_invoice_financings"
},
{
"type": "ANTECIPACAO_FATURA_CARTAO_CREDITO",
"fees": {
"services": [
{
"name": "Aditamento de recebiveis",
"code": "NA",
"chargingTriggerInfo": "3% do valor do contrato",
"prices": [
{
"interval": "1_FAIXA",
"value": "2000.00",
"currency": "BRL",
"customers": {
"rate": "0.2000"
}
},
{
"interval": "2_FAIXA",
"value": "3200.00",
"currency": "BRL",
"customers": {
"rate": "0.4000"
}
},
{
"interval": "3_FAIXA",
"value": "4072.00",
"currency": "BRL",
"customers": {
"rate": "0.1500"
}
},
{
"interval": "4_FAIXA",
"value": "6006.00",
"currency": "BRL",
"customers": {
"rate": "0.2500"
}
}
],
"minimum": {
"value": "1890.00",
"currency": "BRL"
},
"maximum": {
"value": "7800.00",
"currency": "BRL"
}
},
{
"name": "Custódia de Duplicatas",
"code": "NA",
"chargingTriggerInfo": "2% do valor do contrato",
"prices": [
{
"interval": "1_FAIXA",
"value": "3500.00",
"currency": "BRL",
"customers": {
"rate": "0.1500"
}
},
{
"interval": "2_FAIXA",
"value": "4200.00",
"currency": "BRL",
"customers": {
"rate": "0.2500"
}
},
{
"interval": "3_FAIXA",
"value": "4900.00",
"currency": "BRL",
"customers": {
"rate": "0.2500"
}
},
{
"interval": "4_FAIXA",
"value": "5006.00",
"currency": "BRL",
"customers": {
"rate": "0.3500"
}
}
],
"minimum": {
"value": "2290.00",
"currency": "BRL"
},
"maximum": {
"value": "5800.00",
"currency": "BRL"
}
}
]
},
"interestRate": {
"fees": [
{
"referentialRateIndexer": "POS_FIXADO_TR_TBF",
"rate": "0.13"
},
{
"referentialRateIndexer": "POS_FIXADO_TR_TBF",
"rate": "0.10"
}
],
"applications": [
{
"interval": "1_FAIXA",
"indexer": {
"rate": "0.1500"
},
"customers": {
"rate": "0.2000"
}
},
{
"interval": "2_FAIXA",
"indexer": {
"rate": "0.2000"
},
"customers": {
"rate": "0.4000"
}
},
{
"interval": "3_FAIXA",
"indexer": {
"rate": "0.3500"
},
"customers": {
"rate": "0.1500"
}
},
{
"interval": "4_FAIXA",
"indexer": {
"rate": "0.6800"
},
"customers": {
"rate": "0.2500"
}
}
],
"minimumRate": "0.1450",
"maximumRate": "0.6900"
},
"requiredWarranties": [
"CAUCAO"
],
"termsConditions": "https://empresaa1.com/business_invoice_financings"
},
{
"type": "OUTROS_DIREITOS_CREDITORIOS_DESCONTADOS",
"fees": {
"services": [
{
"name": "Documentos em Custódia",
"code": "NA",
"chargingTriggerInfo": "R$ 0,80",
"prices": [
{
"interval": "1_FAIXA",
"value": "2000.00",
"currency": "BRL",
"customers": {
"rate": "0.1500"
}
},
{
"interval": "2_FAIXA",
"value": "3200.00",
"currency": "BRL",
"customers": {
"rate": "0.3500"
}
},
{
"interval": "3_FAIXA",
"value": "5072.00",
"currency": "BRL",
"customers": {
"rate": "0.2000"
}
},
{
"interval": "4_FAIXA",
"value": "7006.00",
"currency": "BRL",
"customers": {
"rate": "0.3000"
}
}
],
"minimum": {
"value": "1350.00",
"currency": "BRL"
},
"maximum": {
"value": "8800.00",
"currency": "BRL"
}
}
]
},
"interestRate": {
"fees": [
{
"referentialRateIndexer": "OUTRAS_TAXAS_POS_FIXADAS",
"rate": "0.20"
}
],
"applications": [
{
"interval": "1_FAIXA",
"indexer": {
"rate": "0.0350"
},
"customers": {
"rate": "0.2000"
}
},
{
"interval": "2_FAIXA",
"indexer": {
"rate": "0.0470"
},
"customers": {
"rate": "0.4000"
}
},
{
"interval": "3_FAIXA",
"indexer": {
"rate": "0.5390"
},
"customers": {
"rate": "0.1500"
}
},
{
"interval": "4_FAIXA",
"indexer": {
"rate": "0.6123"
},
"customers": {
"rate": "0.2500"
}
}
],
"minimumRate": "0.0220",
"maximumRate": "0.6510"
},
"requiredWarranties": [
"CESSAO_DIREITOS_CREDITORIOS"
],
"termsConditions": "https://empresaa1.com/business_invoice_financings"
},
{
"type": "OUTROS_TITULOS_DESCONTADOS",
"fees": {
"services": [
{
"name": "Documentos em Custódia",
"code": "NA",
"chargingTriggerInfo": "NA",
"prices": [
{
"interval": "1_FAIXA",
"value": "2000.00",
"currency": "BRL",
"customers": {
"rate": "0.1500"
}
},
{
"interval": "2_FAIXA",
"value": "3200.00",
"currency": "BRL",
"customers": {
"rate": "0.2500"
}
},
{
"interval": "3_FAIXA",
"value": "5072.00",
"currency": "BRL",
"customers": {
"rate": "0.2500"
}
},
{
"interval": "4_FAIXA",
"value": "9008.00",
"currency": "BRL",
"customers": {
"rate": "0.3500"
}
}
],
"minimum": {
"value": "1560.00",
"currency": "BRL"
},
"maximum": {
"value": "9700.00",
"currency": "BRL"
}
}
]
},
"interestRate": {
"fees": [
{
"referentialRateIndexer": "OUTRAS_TAXAS_POS_FIXADAS",
"rate": "0.20"
}
],
"applications": [
{
"interval": "1_FAIXA",
"indexer": {
"rate": "0.0987"
},
"customers": {
"rate": "0.1500"
}
},
{
"interval": "2_FAIXA",
"indexer": {
"rate": "0.1600"
},
"customers": {
"rate": "0.3500"
}
},
{
"interval": "3_FAIXA",
"indexer": {
"rate": "0.3600"
},
"customers": {
"rate": "0.2000"
}
},
{
"interval": "4_FAIXA",
"indexer": {
"rate": "0.5890"
},
"customers": {
"rate": "0.3000"
}
}
],
"minimumRate": "0.0456",
"maximumRate": "0.6865"
},
"requiredWarranties": [
"CESSAO_DIREITOS_CREDITORIOS"
],
"termsConditions": "https://empresaa1.com/business_invoice_financings"
}
]
}
]
}
},
"links": {
"self": "https://api.banco.com.br/open-banking/products-services/v1/business-invoice-financings",
"first": "https://api.banco.com.br/open-banking/products-services/v1/business-invoice-financings",
"prev": "",
"next": "",
"last": "https://api.banco.com.br/open-banking/products-services/v1/business-invoice-financings"
},
"meta": {
"totalRecords": 1,
"totalPages": 1
}
}
GET /products-services/<versão>/business-invoice-financings
| Versão |
|---|
| 2 |
Visão Geral
Obtém os dados de Antecipação de Recebíveis.
Esta especificação inclui todos os itens relevantes para a Especificação de API de Antecipação de Recebíveis para Pessoa Jurídica de dados abertos.
Tags: CNPJ (CNPJ Number), Marca (Brand), Direito Creditório Descontado (Invoice Financing), Instituição Financeira (Company), Taxa Referencial – TR (Referential Rate), Indexador (Indexer) e Divulgação dos valores de tarifas e taxas de juros remuneratórias (Disclosure of Fees and Interest Rates).
Visão de alto nível das estruturas de dados

Dicionário de dados
Fazer download do dicionário de dados
Resposta
| Status | Significado | Descrição | Schema |
|---|---|---|---|
| 200 | OK | Sucesso | ResponseBusinessInvoiceFinancing |
Cartão de crédito de pessoa natural
Exemplo de código
GET https://api.banco.com.br/open-banking/products-services/v1/personal-credit-cards HTTP/1.1
Host: api.banco.com.br
Accept: application/json
var req = new XMLHttpRequest();
req.setRequestHeader("Accept", "application/json");
req.open("GET", "https://api.banco.com.br/open-banking/products-services/v1/personal-credit-cards", true);
req.send();
O comando acima retorna uma estrutura json como essa:
{
"data": {
"brand": {
"name": "Organização A",
"companies": [
{
"name": "Empresa da Organização A",
"cnpjNumber": "50685362000135",
"urlComplementaryList": "https://empresadaorganizacaoa.com/complementarylist",
"personalCreditCards": [
{
"name": "Cartão Universitário",
"identification": {
"product": {
"type": "PLATINUM",
"additionalInfo": "NA"
},
"creditCard": {
"network": "MASTERCARD",
"additionalInfo": "NA"
}
},
"rewardsProgram": {
"hasRewardProgram": true,
"rewardProgramInfo": "https://empresaa1.com/credit_cards_rewards"
},
"fees": {
"services": [
{
"name": "ANUIDADE_CARTAO_BASICO_NACIONAL",
"code": "ANUIDADE_NACIONAL",
"chargingTriggerInfo": "Disponibilização de rede de estabelecimentos afiliados, instalada no País, para pagamentos de bens e serviços, cobrada no máximo uma vez a cada doze meses, admitido o parcelamento da cobrança",
"prices": [
{
"interval": "1_FAIXA",
"value": "45.40",
"currency": "BRL",
"customers": {
"rate": "0.1500"
}
},
{
"interval": "2_FAIXA",
"value": "57.00",
"currency": "BRL",
"customers": {
"rate": "0.3500"
}
},
{
"interval": "3_FAIXA",
"value": "62.00",
"currency": "BRL",
"customers": {
"rate": "0.2000"
}
},
{
"interval": "4_FAIXA",
"value": "69.00",
"currency": "BRL",
"customers": {
"rate": "0.3000"
}
}
],
"minimum": {
"value": "40.00",
"currency": "BRL"
},
"maximum": {
"value": "89.00",
"currency": "BRL"
}
}
]
},
"interest": {
"feeRate": {
"fees": [
{
"referentialRateIndexer": "PRE_FIXADO",
"rate": "0.15"
}
],
"prices": [
{
"interval": "1_FAIXA",
"indexer": {
"rate": "0.1500"
},
"customers": {
"rate": "0.1500"
}
},
{
"interval": "2_FAIXA",
"indexer": {
"rate": "0.2000"
},
"customers": {
"rate": "0.3500"
}
},
{
"interval": "3_FAIXA",
"indexer": {
"rate": "0.3500"
},
"customers": {
"rate": "0.2000"
}
},
{
"interval": "4_FAIXA",
"indexer": {
"rate": "0.6800"
},
"customers": {
"rate": "0.3000"
}
}
],
"minimumRate": "0.0845",
"maximumRate": "0.9000"
},
"instalmentRate": {
"fees": [
{
"referentialRateIndexer": "PRE_FIXADO",
"rate": "0.15"
}
],
"prices": [
{
"interval": "1_FAIXA",
"indexer": {
"rate": "0.0987"
},
"customers": {
"rate": "0.1500"
}
},
{
"interval": "2_FAIXA",
"indexer": {
"rate": "0.1600"
},
"customers": {
"rate": "0.3500"
}
},
{
"interval": "3_FAIXA",
"indexer": {
"rate": "0.3600"
},
"customers": {
"rate": "0.2000"
}
},
{
"interval": "4_FAIXA",
"indexer": {
"rate": "0.5890"
},
"customers": {
"rate": "0.3000"
}
}
],
"minimumRate": "0.0845",
"maximumRate": "0.9000"
},
"interestRates": [
{
"code": "SAQUE_A_CREDITO",
"additionalInfo": "NA",
"fees": [
{
"referentialRateIndexer": "PRE_FIXADO",
"rate": "0.15"
}
],
"prices": [
{
"interval": "1_FAIXA",
"indexer": {
"rate": "0.1500"
},
"customers": {
"rate": "0.1500"
}
},
{
"interval": "2_FAIXA",
"indexer": {
"rate": "0.2000"
},
"customers": {
"rate": "0.3500"
}
},
{
"interval": "3_FAIXA",
"indexer": {
"rate": "0.3500"
},
"customers": {
"rate": "0.2000"
}
},
{
"interval": "4_FAIXA",
"indexer": {
"rate": "0.6800"
},
"customers": {
"rate": "0.3000"
}
}
],
"minimumRate": "0.0450",
"maximumRate": "0.7000",
},
{
"code": "PAGAMENTOS_CONTAS",
"additionalInfo": "NA",
"fees": [
{
"referentialRateIndexer": "PRE_FIXADO",
"rate": "0.15"
}
],
"prices": [
{
"interval": "1_FAIXA",
"indexer": {
"rate": "0.1500"
},
"customers": {
"rate": "0.1500"
}
},
{
"interval": "2_FAIXA",
"indexer": {
"rate": "0.2700"
},
"customers": {
"rate": "0.3500"
}
},
{
"interval": "3_FAIXA",
"indexer": {
"rate": "0.4000"
},
"customers": {
"rate": "0.2000"
}
},
{
"interval": "4_FAIXA",
"indexer": {
"rate": "0.4100"
},
"customers": {
"rate": "0.3000"
}
}
],
"minimumRate": "0.0900",
"maximumRate": "0.5500"
}
]
},
"termsConditions": {
"minimumFeeRate": "0.25",
"additionalInfo": "NA",
"elegibilityCriteriaInfo": "https://empresaa1.com/creditcards_elegibility_criteria",
"closingProcessInfo": "https://empresaa1.com/creditcards_closing_process"
}
}
]
}
]
}
},
"links": {
"self": "https://api.banco.com.br/open-banking/products-services/v1/personal-credit-cards",
"first": "https://api.banco.com.br/open-banking/products-services/v1/personal-credit-cards",
"prev": "string",
"next": "string",
"last": "https://api.banco.com.br/open-banking/products-services/v1/personal-credit-cards"
},
"meta": {
"totalRecords": 1,
"totalPages": 1
}
}
GET /products-services/<versão>/personal-credit-cards
| Versão |
|---|
| 2 |
Visão Geral
Obtém os dados de produtos e serviços de cartões de crédito para pessoa natural.
Tags: Marca (Brand),Bandeira (Credit Card Network), CNPJ (CNPJ Number), Instituição Financeira (Company), Conta de pagamento pós-paga (Credit Card), Crédito Rotativo (Overdraft), Indexador (Indexer) e Divulgação dos valores de tarifas e taxas de juros remuneratórias (Disclosure of Fees and Interest Rates).
Visão de alto nível das estruturas de dados

Dicionário de dados
Fazer download do dicionário de dados
Resposta
| Status | Significado | Descrição | Schema |
|---|---|---|---|
| 200 | OK | Sucesso | ResponsePersonalCreditCards |
Cartão de crédito de pessoa jurídica
Exemplo de código
GET https://api.banco.com.br/open-banking/products-services/v1/business-credit-cards HTTP/1.1
Host: api.banco.com.br
Accept: application/json
var req = new XMLHttpRequest();
req.setRequestHeader("Accept", "application/json");
req.open("GET", "https://api.banco.com.br/open-banking/products-services/v1/business-credit-cards", true);
req.send();
O comando acima retorna uma estrutura json como essa:
{
"data": {
"brand": {
"name": "Organização A",
"companies": [
{
"name": "Empresa A1",
"cnpjNumber": "45086338000178",
"urlComplementaryList": "https://empresaa1.com/branches-banking",
"businessCreditCards": [
{
"name": "Cartão Microempreendedor Bem-Vindo",
"identification": {
"product": {
"type": "PLATINUM",
"additionalInfo": "string"
},
"creditCard": {
"network": "MASTERCARD",
"additionalInfo": "string"
}
},
"rewardsProgram": {
"hasRewardProgram": true,
"rewardProgramInfo": "https://example.com/mobile-banking"
},
"fees": {
"services": [
{
"name": "ANUIDADE",
"code": "ANUIDADE_NACIONAL",
"chargingTriggerInfo": "Disponibilização de rede de estabelecimentos afiliados, instalada no País, para pagamentos de bens e serviços, cobrada no máximo uma vez a cada doze meses, admitido o parcelamento da cobrança",
"prices": [
{
"interval": "1_FAIXA",
"value": "45.40",
"currency": "BRL",
"customers": {
"rate": "0.1500"
}
},
{
"interval": "2_FAIXA",
"value": "57.00",
"currency": "BRL",
"customers": {
"rate": "0.3500"
}
},
{
"interval": "3_FAIXA",
"value": "62.00",
"currency": "BRL",
"customers": {
"rate": "0.2000"
}
},
{
"interval": "4_FAIXA",
"value": "69.00",
"currency": "BRL",
"customers": {
"rate": "0.3000"
}
}
],
"minimum": {
"value": "39.90",
"currency": "BRL"
},
"maximum": {
"value": "71.00",
"currency": "BRL"
}
}
]
},
"interest": {
"feeRate": {
"fees": [
{
"referentialRateIndexer": "PRE_FIXADO"
"rate": "0.15"
},
{
"referentialRateIndexer": "POS_FIXADO_TR_TBF"
"rate": "0.10"
}
],
"prices": [
{
"interval": "1_FAIXA",
"indexer": {
"rate": "0.1500"
},
"customers": {
"rate": "0.1500"
}
},
{
"interval": "2_FAIXA",
"indexer": {
"rate": "0.2000"
},
"customers": {
"rate": "0.3500"
}
},
{
"interval": "3_FAIXA",
"indexer": {
"rate": "0.3500"
},
"customers": {
"rate": "0.2000"
}
},
{
"interval": "4_FAIXA",
"indexer": {
"rate": "0.6800"
},
"customers": {
"rate": "0.3000"
}
}
],
"minimumRate": "0.0845",
"maximumRate": "0.9000"
},
"instalmentRate": {
"fees": [
{
"referentialRateIndexer": "PRE_FIXADO"
"rate": "0.15"
},
{
"referentialRateIndexer": "POS_FIXADO_TR_TBF"
"rate": "0.10"
}
],
"prices": [
{
"interval": "1_FAIXA",
"indexer": {
"rate": "0.0987"
},
"customers": {
"rate": "0.1500"
}
},
{
"interval": "2_FAIXA",
"indexer": {
"rate": "0.1600"
},
"customers": {
"rate": "0.3500"
}
},
{
"interval": "3_FAIXA",
"indexer": {
"rate": "0.3600"
},
"customers": {
"rate": "0.2000"
}
},
{
"interval": "4_FAIXA",
"indexer": {
"rate": "0.5890"
},
"customers": {
"rate": "0.3000"
}
}
],
"minimumRate": "0.0845",
"maximumRate": "0.9000"
},
"interestRates": [
{
"code": "SAQUE_A_CREDITO",
"additionalInfo": "NA",
"fees": [
{
"referentialRateIndexer": "PRE_FIXADO"
"rate": "0.15"
},
{
"referentialRateIndexer": "POS_FIXADO_TR_TBF"
"rate": "0.10"
}
],
"prices": [
{
"interval": "1_FAIXA",
"indexer": {
"rate": "0.1500"
},
"customers": {
"rate": "0.1500"
}
},
{
"interval": "2_FAIXA",
"indexer": {
"rate": "0.2000"
},
"customers": {
"rate": "0.3500"
}
},
{
"interval": "3_FAIXA",
"indexer": {
"rate": "0.3500"
},
"customers": {
"rate": "0.2000"
}
},
{
"interval": "4_FAIXA",
"indexer": {
"rate": "0.6800"
},
"customers": {
"rate": "0.3000"
}
}
],
"minimumRate": "0.0450",
"maximumRate": "0.7000"
},
{
"code": "PAGAMENTOS_CONTAS",
"additionalInfo": "NA",
"fees": [
{
"referentialRateIndexer": "PRE_FIXADO"
"rate": "0.15"
},
{
"referentialRateIndexer": "POS_FIXADO_TR_TBF"
"rate": "0.10"
}
],
"prices": [
{
"interval": "1_FAIXA",
"indexer": {
"rate": "0.1500"
},
"customers": {
"rate": "0.1500"
}
},
{
"interval": "2_FAIXA",
"indexer": {
"rate": "0.2700"
},
"customers": {
"rate": "0.3500"
}
},
{
"interval": "3_FAIXA",
"indexer": {
"rate": "0.4000"
},
"customers": {
"rate": "0.2000"
}
},
{
"interval": "4_FAIXA",
"indexer": {
"rate": "0.4100"
},
"customers": {
"rate": "0.3000"
}
}
],
"minimumRate": "0.0900",
"maximumRate": "0.5500"
}
]
},
"termsConditions": {
"minimumFeeRate": "0.25",
"additionalInfo": "NA",
"elegibilityCriteriaInfo": "https://empresaa1.com/creditcards_elegibility_criteria",
"closingProcessInfo": "https://empresaa1.com/creditcards_closing_process"
}
}
]
}
]
}
},
"links": {
"self": "https://api.banco.com.br/open-banking/products-services/v1/business-credit-cards",
"first": "https://api.banco.com.br/open-banking/products-services/v1/business-credit-cards",
"prev": "string",
"next": "string",
"last": "https://api.banco.com.br/open-banking/products-services/v1/business-credit-cards"
},
"meta": {
"totalRecords": 1,
"totalPages": 1
}
}
GET /products-services/<versão>/business-credit-cards
| Versão |
|---|
| 2 |
Visão Geral
Obtém os dados de produtos e serviços de cartões de crédito para pessoa jurídica.
Tags: Marca (Brand),Bandeira (Credit Card Network), CNPJ (CNPJ Number), Instituição Financeira (Company), Conta de pagamento pós-paga (Credit Card), Crédito Rotativo (Overdraft), Indexador (Indexer) e Divulgação dos valores de tarifas e taxas de juros remuneratórias (Disclosure of Fees and Interest Rates).
Visão de alto nível das estruturas de dados

Dicionário de dados
Fazer download do dicionário de dados
Resposta
| Status | Significado | Descrição | Schema |
|---|---|---|---|
| 200 | OK | Sucesso | ResponseBusinessCreditCards |
Adiantamento a Depositante pessoa natural
Exemplo de código
GET http://api.banco.com.br/open-banking/products-services/v1/personal-unarranged-account-overdraft HTTP/1.1
Host: api.banco.com.br
Accept: application/json
var req = new XMLHttpRequest();
req.setRequestHeader("Accept", "application/json");
req.open("GET", "https://api.banco.com.br/open-banking/products-services/v1/personal-unarranged-account-overdraft", true);
req.send();
O comando acima retorna uma estrutura json como essa
{
"data": {
"brand": {
"name": "Organização A",
"companies": [
{
"name": "Empresa A1",
"cnpjNumber": "50685362000135",
"urlComplementaryList": "https://empresadaorganizacaoa.com/complementarylist",
"personalUnarrangedAccountOverdraft": [
{
"fees": {
"priorityServices": [
{
"name": "CONCESSAO_ADIANTAMENTO_DEPOSITANTE",
"code": "ADIANT_DEPOSITANTE",
"chargingTriggerInfo": "Levantamento de informações e avaliação de viabilidade e de riscos para a concessão de crédito em caráter emergencial para cobertura de saldo devedor em conta de depósitos à vista e de excesso sobre o limite previamente pactuado de cheque especial, cobrada no máximo uma vez nos últimos trinta dias",
"prices": [
{
"interval": "1_FAIXA",
"value": "500.00",
"currency": "BRL",
"customers": {
"rate": "0.1500"
}
},
{
"interval": "2_FAIXA",
"value": "860.00",
"currency": "BRL",
"customers": {
"rate": "0.3500"
}
},
{
"interval": "3_FAIXA",
"value": "1090.40",
"currency": "BRL",
"customers": {
"rate": "0.2000"
}
},
{
"interval": "4_FAIXA",
"value": "2100.00",
"currency": "BRL",
"customers": {
"rate": "0.3000"
}
}
],
"minimum": {
"value": "430.00",
"currency": "BRL"
},
"maximum": {
"value": "2200.00",
"currency": "BRL"
}
}
]
},
"interestRate": {
"fees": [
{
"referentialRateIndexer": "SEM_INDEXADOR_TAXA",
"rate": "0.65"
}
],
"applications": [
{
"interval": "1_FAIXA",
"indexer": {
"rate": "0.0187"
},
"customers": {
"rate": "0.1500"
}
},
{
"interval": "2_FAIXA",
"indexer": {
"rate": "0.2900"
},
"customers": {
"rate": "0.3500"
}
},
{
"interval": "3_FAIXA",
"indexer": {
"rate": "0.3600"
},
"customers": {
"rate": "0.2000"
}
},
{
"interval": "4_FAIXA",
"indexer": {
"rate": "0.7990"
},
"customers": {
"rate": "0.3000"
}
}
],
"minimumRate": "0.0056",
"maximumRate": "0.8565"
},
"termsConditions": "https://empresaa1.com/personal_unarranged_account_overdraft"
}
]
}
]
}
},
"links": {
"self": "https://api.banco.com.br/open-banking/products-services/v1/personal-unarranged-account-overdraft",
"first": "https://api.banco.com.br/open-banking/products-services/v1/personal-unarranged-account-overdraft",
"prev": "",
"next": "",
"last": "https://api.banco.com.br/open-banking/products-services/v1/personal-unarranged-account-overdraft"
},
"meta": {
"totalRecords": 1,
"totalPages": 1
}
}
GET /products-services/<versão>/personal-unarranged-account-overdraft
| Versão |
|---|
| 2 |
Visão Geral
Obtém os dados de Adiantamento a Depositante para pessoa natural.
Esta especificação inclui todos os itens relevantes para a Especificação de API de Adiantamento a Depositante para pessoa natural de dados abertos.
Tags: CNPJ (CNPJ Number), Marca (Brand), Instituição Financeira (Company), Taxa Referencial – TR (Referential Rate), Indexador (Indexer) e Divulgação dos valores de tarifas e taxas de juros remuneratórias (Disclosure of Fees and Interest Rates).
Visão de alto de nível das estruturas de dados

Dicionário de dados
Fazer download do dicionário de dados
Resposta
| Status | Significado | Descrição | Schema |
|---|---|---|---|
| 200 | OK | Sucesso | ResponsePersonalUnarrangedAccountOverdraft |
Adiantamento a Depositante pessoa jurídica
Exemplo de código
GET http://api.banco.com.br/open-banking/products-services/v1/business-unarranged-account-overdraft HTTP/1.1
Host: api.banco.com.br
Accept: application/json
var req = new XMLHttpRequest();
req.setRequestHeader("Accept", "application/json");
req.open("GET", "https://api.banco.com.br/open-banking/products-services/v1/business-unarranged-account-overdraft", true);
req.send();
O comando acima retorna uma estrutura json como essa
{
"data": {
"brand": {
"name": "Organização A",
"companies": [
{
"name": "Empresa A1",
"cnpjNumber": "45086338000178",
"urlComplementaryList": "https://empresaa1.com/branches-banking",
"businessUnarrangedAccountOverdraft": {
"fees": {
"services": [
{
"name": "CONCESSAO_ADIANTAMENTO_DEPOSITANTE",
"code": "ADIANT_DEPOSITANTE",
"chargingTriggerInfo": "Levantamento de informações e avaliação de viabilidade e de riscos para a concessão de crédito em caráter emergencial para cobertura de saldo devedor em conta de depósitos à vista e de excesso sobre o limite previamente pactuado de cheque especial, cobrada no máximo uma vez nos últimos trinta dias",
"prices": [
{
"interval": "1_FAIXA",
"value": "500.00",
"currency": "BRL",
"customers": {
"rate": "0.1500"
}
},
{
"interval": "2_FAIXA",
"value": "860.00",
"currency": "BRL",
"customers": {
"rate": "0.3500"
}
},
{
"interval": "3_FAIXA",
"value": "1090.40",
"currency": "BRL",
"customers": {
"rate": "0.2000"
}
},
{
"interval": "4_FAIXA",
"value": "2100.00",
"currency": "BRL",
"customers": {
"rate": "0.3000"
}
}
],
"minimum": {
"value": "430.00",
"currency": "BRL"
},
"maximum": {
"value": "2200.00",
"currency": "BRL"
}
}
]
},
"interestRate": {
"fees": [
{
"referentialRateIndexer": "SEM_INDEXADOR_TAXA",
"rate": "0.65"
}
],
"applications": [
{
"interval": "1_FAIXA",
"indexer": {
"rate": "0.0187"
},
"customers": {
"rate": "0.1500"
}
},
{
"interval": "2_FAIXA",
"indexer": {
"rate": "0.2900"
},
"customers": {
"rate": "0.3500"
}
},
{
"interval": "3_FAIXA",
"indexer": {
"rate": "0.3600"
},
"customers": {
"rate": "0.2000"
}
},
{
"interval": "4_FAIXA",
"indexer": {
"rate": "0.7990"
},
"customers": {
"rate": "0.3000"
}
}
],
"minimumRate": "0.0056",
"maximumRate": "0.8565"
},
"termsConditions": "https://empresaa1.com/business_unarranged_account_overdraft"
}
}
]
}
},
"links": {
"self": "https://api.banco.com.br/open-banking/products-services/v1/business-unarranged-account-overdraft",
"first": "https://api.banco.com.br/open-banking/products-services/v1/business-unarranged-account-overdraft",
"prev": "",
"next": "",
"last": "https://api.banco.com.br/open-banking/products-services/v1/business-unarranged-account-overdraft"
},
"meta": {
"totalRecords": 1,
"totalPages": 1
}
}
GET /products-services/<versão>/business-unarranged-account-overdraft
| Versão |
|---|
| 2 |
Visão Geral
Obtém os dados de Adiantamento a Depositante para pessoa jurídica.
Esta especificação inclui todos os itens relevantes para a Especificação de API de Adiantamento a Depositante para pessoa jurídica de dados abertos.
Tags: CNPJ (CNPJ Number), Marca (Brand), Instituição Financeira (Company), Taxa Referencial – TR (Referential Rate), Indexador (Indexer) e Divulgação dos valores de tarifas e taxas de juros remuneratórias (Disclosure of Fees and Interest Rates).
Visão de alto de nível das estruturas de dados

Dicionário de dados
Fazer download do dicionário de dados
Resposta
| Status | Significado | Descrição | Schema |
|---|---|---|---|
| 200 | OK | Sucesso | ResponseBusinessUnarrangedAccountOverdraft |
Divulgação dos valores de tarifas e taxas de juros remuneratórias
Conforme disposto na Circular nº 4.015, art. 3º, para fins de compartilhamento dos valores de tarifas e taxas de juros remuneratórias dos produtos e serviços ofertados, as instituições devem compartilhar uma distribuição de frequência relativa dos valores cobrados e dos clientes.
Segundo o Art. 6º da Instrução Normativa nº 32 BCB, de 2020: “O compartilhamento da distribuição de frequência relativa dos valores de tarifas e taxas de juros cobrados dos clientes, de que trata o § 2º do art. 3º da Circular nº 4.015, de 2020, deve dar-se com base em quatro faixas de igual tamanho, com explicitação dos valores sobre a mediana e o percentual de clientes em cada uma dessas faixas, além dos valores máximos e mínimos do universo, segmentados em pessoas naturais e jurídicas, bem como por tipo de serviço ou modalidade de operação e por indexador ou referencial, no caso de operações pós-fixadas.
§ 1º Admite-se que as instituições compartilhem dados relacionados à distribuição de frequência de que trata o caput em base atualizada em periodicidade mensal, divulgada no décimo dia útil de cada mês, a partir de janeiro de 2021, referente a valores cobrados de seus clientes no mês anterior.
§ 2º A distribuição de frequência relativa a taxas de juros divulgada conforme o § 1º deve corresponder às operações de crédito concedidas no mês anterior”’.
Desta forma, cada instituição deve, no momento de compartilhamento, ordenar sua base em ordem crescente de valores cobrados por tarifas e taxas de juros remuneratórias dos produtos e serviços ofertados durante o mês de apuração, segmentá-la em quatro faixas de mesmo valor e divulgar 10 valores:
- Valores: máximo e mínimo do universo de clientes (i.e. 2 valores)
- Mediana de cada faixa (i.e. 4 valores)
- Percentual de clientes em cada faixa (i.e. 4 valores)
Devem ser utilizados no cálculo os valores devidos de tarifas e os valores cobrados de taxas de juros remuneratórias disponíveis nas bases de cliente no mês anterior.
Caso haja mais de 1 evento por cliente referente ao mesmo produto e/ou serviço, deverá ser considerado apenas 1 valor, calculado como a média aritmética dos valores das ocorrências daquele cliente.
Para taxas de juros remuneratórias, os valores compartilhados/divulgados serão os que correspondem às concessões no mês da apuração, segmentados em pessoas naturais e jurídicas, bem como por modalidade de operação e por indexador ou referencial, no caso de operações pós-fixadas.
Para tarifas, a segmentação é por pessoas naturais e jurídicas e por tipo de serviço referente a tarifa avulsa (fora do Pacote de Serviço) cobradas no mês de apuração, devendo-se considerar inclusive as de valor zero (ou isentas).
Especificação em OAS 3.0
Download da Especificação (OAS 3.0)
API - Admin
As APIs administrativas são recursos que podem ser consumidos apenas pelo diretório para avaliação e controle da qualidade dos serviços fornecidos pelas instituições financeiras.
Métricas
Exemplo de código:
GET https://api.banco.com.br/open-banking/admin/v1/metrics HTTP/1.1
Host: api.banco.com.br
Accept: application/json
var req = new XMLHttpRequest();
req.setRequestHeader("Accept", "application/json");
req.open("GET", "https://api.banco.com.br/open-banking/admin/v1/metrics", true);
req.send();
O comando acima retorna uma estrutura json como essa:
{
"data": {
"requestTime": "string",
"availability": {
"uptime" : {
"generalUptimeRate" : "",
"endpoints" : [
{
"url" : "",
"uptimeRate" : ""
}
]
},
"downtime" : {
"generalDowntime" : 0,
"scheduledOutage" : 0,
"endpoints" : [
{
"url" : "",
"partialDowntime" : 0
}
]
}
},
"invocations": {
"unauthenticated": {
"currentDay": 0,
"previousDays": [
0
]
},
"highPriority": {
"currentDay": 0,
"previousDays": [
0
]
},
"mediumPriority": {
"currentDay": 0,
"previousDays": [
0
]
},
"unattended": {
"currentDay": 0,
"previousDays": [
0
]
},
},
"averageResponse": {
"unauthenticated": {
"currentDay": 0,
"previousDays": [
0
]
},
"highPriority": {
"currentDay": 0,
"previousDays": [
0
]
},
"mediumPriority": {
"currentDay": 0,
"previousDays": [
0
]
},
"unattended": {
"currentDay": 0,
"previousDays": [
0
]
},
},
"averageTps": {
"currentDay": 0,
"previousDays": [
0
]
},
"peakTps": {
"currentDay": 0,
"previousDays": [
0
]
},
"errors": {
"currentDay": 0,
"previousDays": [
0
]
},
"rejections": {
"currentDay": 0,
"previousDays": [
0
]
}
},
"links": {
"self": "string"
},
"meta": {}
}
GET /admin/<versão>/metrics
| Versão |
|---|
| 2 |
Visão Geral
Este endpoint possibilita ao diretório consultar estatísticas operacionais das APIs disponibilizadas pelas instituições financeiras, a fim de avaliar a qualidade dos serviços fornecidos ao usuário final.
Parâmetros de entrada
| Nome | Origem | Tipo | Obrigatório | Descrição |
|---|---|---|---|---|
| period | query | Enum AdminMetricsPeriod | Não | O período a ser retornado. Se não for informado, o padrão será ALL |
Enum AdminMetricsPeriod
| Propriedade | Código | Definição |
|---|---|---|
| period | CURRENT | Métricas do dia atual. |
| period | ALL | Métricas de todo o período disponível. |
Resposta
| Status | Significado | Descrição | Schema |
|---|---|---|---|
| 200 | OK | Sucesso | ResponseMetricsList |
Especificação em OAS 3.0
Download da Especificação (OAS 3.0)
Schemas
ResponseBankingAgentsList
{
"data": {
"brand": {
"name": "string",
"companies": [
{
"name": "string",
"cnpjNumber": "string",
"contractors": [
{
"name": "string",
"cnpjNumber": "string",
"bankingAgents": [
{
"identification": {
"corporationName": "string",
"groupName": "string",
"cnpjNumber": "string",
"isUnderestablishment": "boolean"
},
"locations": [
{
"postalAddress": {
"address": "string",
"districtName": "string",
"townName": "string",
"countrySubDivision": "string",
"postCode": "string",
"additionalInfo": "string",
"ibgeCode": "string",
"country": "string",
"countryCode": "string",
"geographicCoordinates": {
"latitude": "string",
"longitude": "string"
}
},
"phones": [
{
"type": "string",
"countryCallingCode": "string",
"areaCode": "string",
"number": "string"
}
],
"availability":{
"standards": [
{
"weekday": "string",
"openingTime": "string",
"closingTime": "string"
}
],
"exception": "string",
"isPublicAccessAllowed": "boolean"
}
}
],
"services": [
{
"name": "string",
"code": "string",
"additionalInfo": "string"
}
]
}
]
}
]
}
]
}
},
"links": {
"self": "string",
"first": "string",
"prev": "string",
"next": "string",
"last": "string"
},
"meta": {
"totalRecords": "string",
"totalPages": "string"
}
}
| Nome | Tipo | Obrigatório | Definição |
|---|---|---|---|
| data | object | Sim | |
| brand | BankingAgentsBrand | Sim | Organização controladora do grupo de instituições financeiras. |
| links | [LinksPaginated] | Sim | |
| meta | MetaPaginated | Sim |
BankingAgentsBrand
{
"name": "string",
"companies": [
{
"name": "string",
"cnpjNumber": "string",
"contractors": [
{
"name": "string",
"cnpjNumber": "string",
"bankingAgents": [
{
"identification": {
"corporationName": "string",
"groupName": "string",
"cnpjNumber": "string",
"isUnderestablishment": "boolean"
},
"locations": [
{
"postalAddress": {
"address": "string",
"districtName": "string",
"townName": "string",
"countrySubDivision": "string",
"postCode": "string",
"additionalInfo": "string",
"ibgeCode": "string",
"country": "string",
"countryCode": "string",
"geographicCoordinates": {
"latitude": "string",
"longitude": "string"
}
},
"phones": [
{
"type": "string",
"countryCallingCode": "string",
"areaCode": "string",
"number": "string"
}
],
"availability":{
"standards": [
{
"weekday": "string",
"openingTime": "string",
"closingTime": "string"
}
],
"exception": "string",
"isPublicAccessAllowed": "boolean"
}
}
],
"services": [
{
"name": "string",
"code": "string",
"additionalInfo": "string"
}
]
}
]
}
]
}
]
}
| Nome | Tipo | Obrigatório | Definição |
|---|---|---|---|
| name | string | Sim | Nome da Marca reportada pelo participante do Open Banking. O conceito a que se refere a 'marca' utilizada está em definição pelos participantes. |
| companies | [BankingAgentsCompanies] | Sim | Lista de instituições pertencentes à marca. |
BankingAgentsCompanies
{
"name": "string",
"cnpjNumber": "string",
"contractors": [
{
"name": "string",
"cnpjNumber": "string",
"bankingAgents": [
{
"identification": {
"corporationName": "string",
"groupName": "string",
"cnpjNumber": "string",
"isUnderestablishment": "boolean"
},
"locations": [
{
"postalAddress": {
"address": "string",
"districtName": "string",
"townName": "string",
"countrySubDivision": "string",
"postCode": "string",
"additionalInfo": "string",
"ibgeCode": "string",
"country": "string",
"countryCode": "string",
"geographicCoordinates": {
"latitude": "string",
"longitude": "string"
}
},
"phones": [
{
"type": "string",
"countryCallingCode": "string",
"areaCode": "string",
"number": "string"
}
],
"availability":{
"standards": [
{
"weekday": "string",
"openingTime": "string",
"closingTime": "string"
}
],
"exception": "string",
"isPublicAccessAllowed": "boolean"
}
}
],
"services": [
{
"name": "string",
"code": "string",
"additionalInfo": "string"
}
]
}
]
}
]
}
| Nome | Tipo | Obrigatório | Definição |
|---|---|---|---|
| name | string | Sim | Nome da Instituição, pertencente à marca, responsável pelo Correspondente Bancário no país. p.ex.'Empresa da Organização A' |
| cnpjNumber | string | Sim | Número completo do CNPJ da instituição responsável pelo Correspondente Bancário no país - o CNPJ corresponde ao número de inscrição no Cadastro de Pessoa Jurídica. Deve-se ter apenas os números do CNPJ, sem máscara. |
| contractors | [BankingAgentsContractor] | Sim | Relação de informações de um contratante do serviço de correspondente. |
BankingAgentsContractor
{
"name": "string",
"cnpjNumber": "string",
"bankingAgents": [
{
"identification": {
"corporationName": "string",
"groupName": "string",
"cnpjNumber": "string",
"isUnderestablishment": "boolean"
},
"locations": [
{
"postalAddress": {
"address": "string",
"districtName": "string",
"townName": "string",
"countrySubDivision": "string",
"postCode": "string",
"additionalInfo": "string",
"ibgeCode": "string",
"country": "string",
"countryCode": "string",
"geographicCoordinates": {
"latitude": "string",
"longitude": "string"
}
},
"phones": [
{
"type": "string",
"countryCallingCode": "string",
"areaCode": "string",
"number": "string"
}
],
"availability":{
"standards": [
{
"weekday": "string",
"openingTime": "string",
"closingTime": "string"
}
],
"exception": "string",
"isPublicAccessAllowed": "boolean"
}
}
],
"services": [
{
"name": "string",
"code": "string",
"additionalInfo": "string"
}
]
}
]
}
| Nome | Tipo | Obrigatório | Descrição |
|---|---|---|---|
| name | string | Sim | Nome do contratante do serviço do correspondente. |
| cnpjNumber | string | Sim | CNPJ do Contrante. |
| bankingAgents | [BankingAgent] | Sim | Lista de correspondentes bancários. |
BankingAgent
{
"identification": {
"corporationName": "string",
"groupName": "string",
"cnpjNumber": "string",
"isUnderestablishment": "boolean"
},
"locations": [
{
"postalAddress": {
"address": "string",
"districtName": "string",
"townName": "string",
"countrySubDivision": "string",
"postCode": "string",
"additionalInfo": "string",
"ibgeCode": "string",
"country": "string",
"countryCode": "string",
"geographicCoordinates": {
"latitude": "string",
"longitude": "string"
}
},
"phones": [
{
"type": "string",
"countryCallingCode": "string",
"areaCode": "string",
"number": "string"
}
],
"availability":{
"standards": [
{
"weekday": "string",
"openingTime": "string",
"closingTime": "string"
}
],
"exception": "string",
"isPublicAccessAllowed": "boolean"
}
}
],
"services": [
{
"name": "string",
"code": "string",
"additionalInfo": "string"
}
]
}
| Nome | Tipo | Obrigatório | Descrição |
|---|---|---|---|
| identification | BankingAgentsIdentification | Sim | Dados de identificação do correspondente. |
| locations | [BankingAgentLocation] | Sim | Relação de informações referentes as localizações dos Correspondentes bancários |
| services | [BankingAgentsService] | Sim | Serviços fornecidos pelo correspondente. |
BankingAgentsIdentification
{
"corporationName": "string",
"groupName": "string",
"cnpjNumber": "string",
"isUnderestablishment": "boolean"
}
| Nome | Tipo | Obrigatório | Descrição |
|---|---|---|---|
| corporationName | string | Sim | Nome do Correspondente Bancário. |
| groupName | string | Não | Nome do conglomerado ao qual pertence o agente bancário. |
| cnpjNumber | string | Sim | CNPJ do Correspondente. |
| isUnderestablishment | boolean | Não | Indicador do Correspondente Bancário ser um Substabelecimento (são empresas que foram contratadas por um correspondente bancário para prestar serviços. A empresa substabelecida é tratada como um correspondente do banco e tem praticamente os mesmos direitos e obrigações que possui o correspondente direto) |
BankingAgentLocation
{
"postalAddress": {
"address": "string",
"districtName": "string",
"townName": "string",
"countrySubDivision": "string",
"postCode": "string",
"additionalInfo": "string",
"ibgeCode": "string",
"country": "string",
"countryCode": "string",
"geographicCoordinates": {
"latitude": "string",
"longitude": "string"
}
},
"phones": [
{
"type": "string",
"countryCallingCode": "string",
"areaCode": "string",
"number": "string"
}
],
"availability":{
"standards": [
{
"weekday": "string",
"openingTime": "string",
"closingTime": "string"
}
],
"exception": "string",
"isPublicAccessAllowed": "boolean"
}
}
| Nome | Tipo | Obrigatório | Descrição |
|---|---|---|---|
| postalAddress | BankingAgentsPostalAddress | Sim | Endereço do correspondente. |
| phones | [BankingAgentsPhone] | Não | Lista de telefones do correspondente. |
| availability | BankingAgentsAvailability |
BankingAgentsPostalAddress
{
"address": "string",
"districtName": "string",
"townName": "string",
"countrySubDivision": "string",
"postCode": "string",
"additionalInfo": "string",
"ibgeCode": "string",
"country": "string",
"countryCode": "string",
"geographicCoordinates": {
"latitude": "string",
"longitude": "string"
}
}
| Nome | Tipo | Obrigatório | Descrição |
|---|---|---|---|
| address | string | Sim | informação referente ao endereço do Correspondente Bancário informado: Tipo de logradouro + Nome do logradouro + Número do Logradouro (se não existir usar ' s/n') + complemento (se houver) |
| districtName | string | Sim | Bairro. |
| townName | string | Sim | Cidade. |
| countrySubDivision | string | Sim | Estado. |
| postCode | string | Sim | CEP. |
| additionalInfo | string | Não | Alguns logradouros ainda necessitam ser especificados por meio de complemento, conforme o exemplo a seguir: 'Loja B', 'Fundos', 'Casa 2', 'Lote C' |
| ibgeCode | string | Não | Código IBGE de Município. A Tabela de Códigos de Municípios do IBGE apresenta a lista dos municípios brasileiros associados a um código composto de 7 dígitos, sendo os dois primeiros referentes ao código da Unidade da Federação. p.ex.'3550308' |
| country | string | Não | Nome do país. p.ex. Brasil |
| countryCode | string | Não | Código do pais de acordo com o código “alpha3” do ISO-3166.p.ex.'BRA' |
| geographicCoordinates | BankingAgentsGeographicCoordinates | Não | Informação referente a geolocalização informada. |
BankingAgentsGeographicCoordinates
{
"latitude": "string",
"longitude": "string"
}
| Nome | Tipo | Obrigatório | Descrição |
|---|---|---|---|
| latitude | string | Não | Informação da Latitude referente a geolocalização informada. Entre -90 e 90.p.ex. '-90.8365180' |
| longitude | string | Não | Informação da Longitude referente a geolocalização informada. Entre -180 e 180.p.ex. '-180.836519' |
BankingAgentsPhone
{
"type": "string",
"countryCallingCode": "string",
"areaCode": "string",
"number": "string"
}
| Nome | Tipo | Obrigatório | Descrição |
|---|---|---|---|
| type | string | Não | Identificação do Tipo de telefone da dependência. p.ex.FIXO, MOVEL |
| countryCallingCode | string | Não | Número de DDI (Discagem Direta Internacional) para telefone de acesso ao Canal - se houver. p.ex. '55' |
| areaCode | string | Não | Número de DDD (Discagem Direta à Distância) do telefone da dependência - se houver. p.ex. '19' |
| number | string | Não | Número de telefone da dependência - se houver |
BankingAgentsAvailability
{
"standards": [
{
"weekday": "string",
"openingTime": "string",
"closingTime": "string"
}
],
"exception": "string",
"isPublicAccessAllowed": "boolean"
}
| Nome | Tipo | Obrigatório | Descrição |
|---|---|---|---|
| standards | BankingAgentsStandard | Relação da disponbilidade de atendimento | |
| exception | string | Não | Em campo texto devem ser registradas todas as Exceções para o não atendimento. p.ex. 'Exceto feriados municipais, nacionais e estaduais' |
| isPublicAccessAllowed | boolean | Não | Indica se a instalação do Correspondente Bancário tem acesso restrito a clientes, por exemplo. p.ex. 'FALSO' (restrito) |
BankingAgentsStandard
{
"weekday": "string",
"openingTime": "string",
"closingTime": "string"
}
| Nome | Tipo | Obrigatório | Descrição |
|---|---|---|---|
| weekday | [Enum WeekDay] | Sim | Em formato texto, seguindo o domínio apresentado, devem ser colocados os dias da semana |
| openingTime | [TimeString] | Sim | Horário padrão de início de atendimento pelo Correspondente Bancário. (Uma string que representa a hora conforme especificação RFC-3339, sempre com a utilização de timezone UTC(UTC time format). p.ex. '10:00:57Z') |
| closingTime | [TimeString] | Sim | Horário padrão de encerramento de atendimento pelo Correspondente Bancário. (Uma string que representa a hora conforme especificação RFC-3339, sempre com a utilização de timezone UTC(UTC time format). p.ex. '16:00:57Z') |
BankingAgentsService
{
"name": "string",
"code": "string",
"additionalInfo": "string"
}
| Nome | Tipo | Obrigatório | Descrição | Restrições |
|---|---|---|---|---|
| name | Enum BankingAgentsServicesName | Sim | Relação dos Nomes de serviços prestados pelo Correspondente. | |
| code | Enum BankingAgentsServicesCode | Sim | Relação dos Códigos relativos aos serviços prestados pelo Correspondente | |
| additionalInfo | string | Não | Detalhes adicionais sobre os serviços prestados. | Será preenchido se selecionada a opção "OUTROS' serviços |
Enum BankingAgentsServicesName
| Propriedade | Código | Definição |
|---|---|---|
| name | RECEPCAO_ENCAMINHAMENTO_PROPOSTAS_ABERTURA_CONTAS_DEPOSITOS_VISTA_PRAZO_POUPANCA_MANTIDOS_INSTITUICAO_CONTRATANTE | Recepção e encaminhamento de propostas de abertura de contas. |
| name | REALIZACAO_RECEBIMENTOS_PAGAMENTOS_TRANSFERENCIAS_ELETRONICAS_VISANDO_MOVIMENTACAO_CONTAS_DEPOSITOS_TITULARIDADE_CLIENTES_MANTIDAS_INSTITUICAO_CONTRATANTE | Realização de recebimentos, pagamentos e transferências eletrônicas. |
| name | RECEBIMENTOS_PAGAMENTOS_QUALQUER_NATUREZA_OUTRAS_ATIVIDADES_DECORRENTES_EXECUCAO_CONTRATOS_CONVENIOS_PRESTACAO_SERVICOS | Recebimentos e pagamentos de qualquer natureza. |
| name | EXECUCAO_ATIVA_PASSIVA_ORDENS_PAGAMENTO_CURSADAS_INTERMEDIO_INSTITUICAO_CONTRATANTE_SOLICITACAO_CLIENTES_USUARIOS | Execução ativa e passiva de ordens de pagamento. |
| name | RECEPCAO_ENCAMINHAMENTO_PROPOSTAS_OPERACAO_CREDITO_ARRENDAMENTO_MERCANTIL_CONCESSAO_INSTITUICAO_CONTRATANTE | Recepção e encaminhamento de propostas de operações de crédito e de arrendamento mercantil. |
| name | RECEBIMENTOS_PAGAMENTOS_RELACIONADOS_LETRAS_CAMBIO_ACEITE_INSTITUICAO_CONTRATANTE | Recebimento e pagamentos relacionados a letras de câmbio de aceite da instituição. |
| name | RECEPCAO_ENCAMINHAMENTO_PROPOSTAS_FORNECIMENTO_CARTAO_CREDITO_RESPONSABILIDADE_INSTITUICAO_CONTRATANTE | Recepção e encaminhamento de propostas de fornecimento de cartões de crédito. |
| name | REALIZACAO_OPERACOES_CAMBIO_RESPONSABILIDADE_INSTITUICAO_CONTRATANTE | Realização de operações de câmbio. |
| name | OUTROS | Outros |
Enum BankingAgentsServicesCode
| Propriedade | Código | Definição |
|---|---|---|
| code | RECEBE_ENCAMINHA_PROPOSTAS_ABERTURA_CONTAS | Recepção e encaminhamento de propostas de abertura de contas. |
| code | REALIZA_RECEBIMENTOS_PAGAMENTOS_TRANSFERENCIAS_ELETRONICAS | Realização de recebimentos, pagamentos e transferências eletrônicas. |
| code | RECEBIMENTOS_PAGAMENTOS_QUALQUER_NATUREZA_EXECUCAO_CONTRATOS_CONVENIO | Recebimentos e pagamentos de qualquer natureza. |
| code | EXECUCAO_ATIVA_PASSIVA_ORDENS_PAGAMENTO | Execução ativa e passiva de ordens de pagamento. |
| code | RECEBE_ENCAMINHA_PROPOSTAS_CREDITO_ARRENDAMENTO_MERCANTIL | Recepção e encaminhamento de propostas de operações de crédito e de arrendamento mercantil. |
| code | RECEBE_PAGAMENTOS_RELACIONADOS_LETRAS_CAMBIO_ACEITE_INSTITUICAO | Recebimento e pagamentos relacionados a letras de câmbio de aceite da instituição. |
| code | RECEBE_ENCAMINHA_PROPOSTAS_FORNECIMENTO_CARTAO_CREDITO | Recepção e encaminhamento de propostas de fornecimento de cartões de crédito. |
| code | REALIZA_OPERACOES_CAMBIO | Realização de operações de câmbio. |
| code | OUTROS | Outros. |
ResponseBranchesList
{
"data": {
"brand": {
"name": "string",
"companies": [
{
"name": "string",
"cnpjNumber": "string",
"urlComplementaryList": "string",
"branches": [
{
"identification": {
"type": "string",
"code": "string",
"checkDigit": "string",
"name": "string",
"relatedBranch": "string",
"openingDate": "string"
},
"postalAddress": {
"address": "string",
"additionalInfo": "string",
"districtName": "string",
"townName": "string",
"ibgeCode": "string",
"countrySubDivision": "string",
"postCode": "string",
"country": "string",
"countryCode": "string",
"geographicCoordinates": {
"latitude": "string",
"longitude": "string"
}
},
"availability": {
"standards": [
{
"weekday": "string",
"openingTime": "string",
"closingTime": "string"
}
],
"exception": "string",
"isPublicAccessAllowed": "string"
},
"phones": [
{
"type": "string",
"countryCallingCode" : "string",
"areaCode": "string",
"number": "string"
}
],
"services": [
{
"name": "string",
"code": "string",
"additionalInfo": "string"
}
]
}
]
}
]
}
},
"links": {
"self": "string",
"first": "string",
"prev": "string",
"next": "string",
"last": "string"
},
"meta": {
"totalRecords": "integer",
"totalPages": "integer"
}
}
| Nome | Tipo | Obrigatório | Definição |
|---|---|---|---|
| data | object | Sim | |
| brand | BranchesBrand | Sim | Organização controladora do grupo de instituições financeiras. |
| links | [LinksPaginated] | Sim | |
| meta | MetaPaginated | Sim |
BranchesBrand
{
"name": "string",
"companies": [
{
"name": "string",
"cnpjNumber": "string",
"urlComplementaryList": "string",
"branches": [
{
"identification": {
"type": "string",
"code": "string",
"checkDigit": "string",
"name": "string",
"relatedBranch": "string",
"openingDate": "string"
},
"postalAddress": {
"address": "string",
"additionalInfo": "string",
"districtName": "string",
"townName": "string",
"ibgeCode": "string",
"countrySubDivision": "string",
"postCode": "string",
"country": "string",
"countryCode": "string",
"geographicCoordinates": {
"latitude": "string",
"longitude": "string"
}
},
"availability": {
"standards": [
{
"weekday": "string",
"openingTime": "string",
"closingTime": "string"
}
],
"exception": "string",
"isPublicAccessAllowed": "string"
},
"phones": [
{
"type": "string",
"countryCallingCode" : "string",
"areaCode": "string",
"number": "string"
}
],
"services": [
{
"name": "string",
"code": "string",
"additionalInfo": "string"
}
]
}
]
}
]
}
| Nome | Tipo | Obrigatório | Definição |
|---|---|---|---|
| name | string | Sim | Nome da Marca reportada pelo participante do Open Banking. O conceito a que se refere a 'marca' é em essência uma promessa da empresa em fornecer uma série específica de atributos, benefícios e serviços uniformes aos clientes |
| companies | [BranchesCompany] | Sim | Companies traz uma lista de todas as instuituições da Marca |
BranchesCompany
{
"name": "string",
"cnpjNumber": "string",
"urlComplementaryList": "string",
"branches": [
{
"identification": {
"type": "string",
"code": "string",
"checkDigit": "string",
"name": "string",
"relatedBranch": "string",
"openingDate": "string"
},
"postalAddress": {
"address": "string",
"additionalInfo": "string",
"districtName": "string",
"townName": "string",
"ibgeCode": "string",
"countrySubDivision": "string",
"postCode": "string",
"country": "string",
"countryCode": "string",
"geographicCoordinates": {
"latitude": "string",
"longitude": "string"
}
},
"availability": {
"standards": [
{
"weekday": "string",
"openingTime": "string",
"closingTime": "string"
}
],
"exception": "string",
"isPublicAccessAllowed": "string"
},
"phones": [
{
"type": "string",
"countryCallingCode" : "string",
"areaCode": "string",
"number": "string"
}
],
"services": [
{
"name": "string",
"code": "string",
"additionalInfo": "string"
}
]
}
]
}
| Nome | Tipo | Obrigatório | Descrição |
|---|---|---|---|
| name | string | Sim | Nome da Instituição, pertencente à Marca, responsável pela Dependência. p. ex. 'Empresa da Organização A' |
| cnpjNumber | string | Sim | Número completo do CNPJ da instituição responsável pela dependência - o CNPJ corresponde ao número de inscrição no Cadastro de Pessoa Jurídica. Deve-se ter apenas os números do CNPJ, sem máscara |
| urlComplementaryList | string | Não | URL do link que conterá a lista complementar com os nomes e CNPJs agrupados sob o mesmo cnpjNumber. Os contidos nessa lista possuem as mesmas características para produtos e serviços. Endereço eletrônico de acesso ao canal. URLs são limitadas a 2048 caracteres mas, para o contexto do Sistema Financeiro aberto, será adotado a metade deste tamanho. p.ex. 'https://example.com/mobile-banking' |
| branches | [Branch] | Sim | Lista de dependências próprias da instituição. |
Branch
{
"identification": {
"type": "string",
"code": "string",
"checkDigit": "string",
"name": "string",
"relatedBranch": "string",
"openingDate": "string"
},
"postalAddress": {
"address": "string",
"additionalInfo": "string",
"districtName": "string",
"townName": "string",
"ibgeCode": "string",
"countrySubDivision": "string",
"postCode": "string",
"country": "string",
"countryCode": "string",
"geographicCoordinates": {
"latitude": "string",
"longitude": "string"
}
},
"availability": {
"standards": [
{
"weekday": "string",
"openingTime": "string",
"closingTime": "string"
}
],
"exception": "string",
"isPublicAccessAllowed": "string"
},
"phones": [
{
"type": "string",
"countryCallingCode" : "string",
"areaCode": "string",
"number": "string"
}
],
"services": [
{
"name": "string",
"code": "string",
"additionalInfo": "string"
}
]
}
| Propriedade | Código | Obrigatório | Definição |
|---|---|---|---|
| identification | BranchIdentification | Sim | Dados de identificação na dependência. |
| postalAddress | BranchPostalAddress | Sim | Endereço na dependência. |
| availability | BranchAvailability | Sim | Dias e horários de funcionamento na dependência. |
| phones | [BranchPhone] | Sim | Lista de telefones para contato com a dependência. |
| services | [BranchServices] | Sim | Traz a relação de serviços disponbilizados pelo Canal de Atendimento |
BranchIdentification
{
"type": "string",
"code": "string",
"checkDigit": "string",
"name": "string",
"relatedBranch": "string",
"openingDate": "string"
}
| Propriedade | Código | Obrigatório | Definição | Restrições |
|---|---|---|---|---|
| type | Enum BranchIdentificationType | Sim | Tipo da dependência, segundo a regulamentação do Bacen, na Resolução Nº 4072, de 26 de abril de 2012: Dependência de instituições financeiras e demais instituições, autorizadas a funcionar pelo Banco Central do Brasil, destinada à prática das atividades para as quais a instituição esteja regularmente habilitada. | |
| code | string | Sim | Código identificador da dependência. Ex. '3006','3035', '1382', '2516', '2856'. | |
| checkDigit | string | Sim | Dígito verificador do código da dependência. | |
| name | string | Sim | Nome da dependência, exemplos: 3006, 'SP Ponte Morumbi', 3035, 'Uberaba São Benedito', 1382, 'ALPHAVILLE-BARUERI', 2516, 'PRIME-ALPHAVILLE', 2856, 'CID.DE DEUS-U.OSASCO' | |
| relatedBranch | string | Não | Código da agência vinculada ao Posto de Atendimento. | Preencher como o código da agência vinculada ao Posto de Atendimento - se aplicável |
| openingDate | string | Não | Data de abertura da dependência (uma string com data conforme especificação RFC-3339. p.ex. 2014-03-19). |
Enum BranchIdentificationType
| Propriedade | Código | Definição |
|---|---|---|
| type | AGENCIA | Agência é a dependência destinada ao atendimento aos clientes e ao público em geral no exercício de atividades da instituição, não podendo ser móvel ou transitória. |
| type | POSTO_ATENDIMENTO | Posto de Atendimento é a dependência subordinada a agência ou à sede da instituição financeira, destinada ao atendimento ao público no exercício de uma ou mais de suas atividades, podendo ser fixo ou móvel. Segundo Art.15. Os Postos de Atendimento Bancário (PAB), Postos Avançados de Atendimento (PAA), Postos de Atendimento Transitórios (PAT), Postos de Compra de Ouro (PCO), Postos de Atendimento Cooperativo (PAC), Postos de Atendimento de Microcrédito (PAM), Postos Bancários de Arrecadação e Pagamento (PAP) e os Postos de Câmbio atualmente em funcionamento serão considerados PA. |
| type | POSTO_ATENDIMENTO_ELETRONICO | Posto de Atendimento Eletrônico é a dependência constituída por um ou mais terminais de autoatendimento, subordinada a agência ou à sede da instituição, destinada à prestação de serviços por meio eletrônico, podendo ser fixo ou móvel, permanente ou transitório. |
| type | UNIDADE_ADMINISTRATIVA_DESMEMBRADA | Unidade Administrativa Desmembrada (UAD) segundo a Resolução 4072 , BCB, 2012, no Art. 8º "... é dependência destinada à execução de atividades administrativas da instituição, vedado o atendimento ao público. |
BranchPostalAddress
{
"address": "string",
"additionalInfo": "string",
"districtName": "string",
"townName": "string",
"ibgeCode": "string",
"countrySubDivision": "string",
"postCode": "string",
"country": "string",
"countryCode": "string",
"geographicCoordinates": {
"latitude": "string",
"longitude": "string"
}
}
| Nome | Tipo | Obrigatório | Descrição |
|---|---|---|---|
| address | string | Sim | Deverá trazer toda a informação referente ao endereço da dependência informada: Tipo de logradouro + Nome do logradouro + Número do Logradouro (se não existir usar ' s/n') + complemento (se houver), como, p.ex.: 'R Diamatina, 59, bloco 35, fundos', 'Praça da Boa Vontade s/n' |
| additionalInfo | string | Não | Alguns logradouros ainda necessitam ser especificados por meio de complemento, conforme o exemplo a seguir: 'Loja B', 'Fundos', 'Casa 2', 'Lote C' |
| districtName | string | Sim | Bairro é uma comunidade ou região localizada em uma cidade ou município de acordo com as suas subdivisões geográficas. p.ex: 'Paraíso' |
| townName | string | Sim | O nome da localidade corresponde à designação da cidade ou município no qual o endereço está localizado. p.ex. 'São Paulo' |
| ibgeCode | string | Não | Código IBGE de Município. A Tabela de Códigos de Municípios do IBGE apresenta a lista dos municípios brasileiros associados a um código composto de 7 dígitos, sendo os dois primeiros referentes ao código da Unidade da Federação. p.ex.'3550308' |
| countrySubDivision | string | Sim | Enumeração referente a cada sigla da unidade da federação que identifica o estado ou o distrito federal, no qual o endereço está localizado. p.ex. 'AC'. São consideradas apenas as siglas para os estados brasileiros |
| postCode | string | Sim | Código de Endereçamento Postal: Composto por um conjunto numérico de oito dígitos, o objetivo principal do CEP é orientar e acelerar o encaminhamento, o tratamento e a entrega de objetos postados nos Correios, por meio da sua atribuição a localidades, logradouros, unidades dos Correios, serviços, órgãos públicos, empresas e edifícios. p.ex. '01311-000' |
| country | string | Não | Nome do país. p.ex. Brasil |
| countryCode | string | Não | Código do pais de acordo com o código “alpha3” do ISO-3166.p.ex.'BRA' |
| geographicCoordinates | BranchesGeographicCoordinates | Não | Informação referente a geolocalização informada. |
BranchesGeographicCoordinates
{
"latitude": "string",
"longitude": "string"
}
| Nome | Tipo | Obrigatório | Descrição |
|---|---|---|---|
| latitude | string | Não | Informação da Latitude referente a geolocalização informada. Entre -90 e 90.p.ex. '-90.8365180' |
| longitude | string | Não | Informação da Longitude referente a geolocalização informada. Entre -180 e 180.p.ex. '-180.836519' |
BranchAvailability
{
"standards": [
{
"weekday": "string",
"openingTime": "string",
"closingTime": "string"
}
],
"exception": "string",
"isPublicAccessAllowed": "boolean"
}
| Nome | Tipo | Obrigatório | Descrição |
|---|---|---|---|
| standards | Array | Sim | Lista disponibilidade padrão da depêndencia por dias da semana |
| weekday | [Enum WeekDay] | Sim | Em formato texto, seguindo o domínio apresentado, devem ser colocados os dias da semana |
| openingTime | [TimeString] | Sim | Horário padrão de início de atendimento da Dependência. (Uma string que representa a hora conforme especificação RFC-3339, sempre com a utilização de timezone UTC(UTC time format). p.ex. '10:00:57Z') |
| closingTime | [TimeString] | Sim | Horário padrão de encerramento de atendimento da Dependência. (Uma string que representa a hora conforme especificação RFC-3339, sempre com a utilização de timezone UTC(UTC time format). p.ex. '16:00:57Z') |
| exception | string | Sim | Em campo texto devem ser registradas todas as Exceções para o não atendimento. p.ex. 'Exceto feriados municipais, nacionais e estaduais' |
| isPublicAccessAllowed | boolean | Não | Indica se a instalação do Correspondente Bancário tem acesso restrito a clientes, por exemplo. p.ex. false (restrito) |
Enum WeekDay
| Dia | Código |
|---|---|
| Domingo | DOMINGO |
| Segunda Feira | SEGUNDA_FEIRA |
| Terça Feira | TERCA_FEIRA |
| Quarta Feira | QUARTA_FEIRA |
| Quinta Feira | QUINTA_FEIRA |
| Sexta Feira | SEXTA_FEIRA |
| Sábado | SABADO |
BranchPhone
{
"type": "string",
"countryCallingCode" : "string",
"areaCode": "string",
"number": "string"
}
| Nome | Tipo | Obrigatório | Descrição |
|---|---|---|---|
| type | Enum BranchPhoneType | Sim | Identificação do Tipo de telefone da dependência. p.ex.FIXO, MOVEL |
| countryCallingCode | string | Não | Número de DDI (Discagem Direta Internacional) para telefone de acesso ao Canal - se houver. p.ex. '55' |
| areaCode | string | Não | Número de DDD (Discagem Direta à Distância) do telefone da dependência - se houver. p.ex. '19' |
| number | string | Não | Número de telefone da dependência - se houver |
Enum BranchPhoneType
| Propriedade | Código | Definição |
|---|---|---|
| type | FIXO | Telefone fixo. |
| type | MOVEL | Telefone móvel. |
BranchServices
{
"name": "string",
"code": "string",
"additionalInfo": "string"
}
| Nome | Tipo | Obrigatório | Descrição |
|---|---|---|---|
| name | [Enum BranchServicesNames] | Sim | Nome dos Serviços efetivamente prestados pelo Canal de Atendimento, discriminados na Seção 4.2 da Resolução nº 35, BCB, 2020 |
| code | [Enum BranchServicesCodes] | Sim | Código dos Serviços efetivamente prestados pelo Canal de Atendimento |
| additionalInfo | string | Não | Texto livre para complementar informação relativa ao Serviço disponível, quando for selecionada a opção 'OUTROS_PRODUTOS_SERVICOS' |
Enum BranchServicesNames
| Propriedade | Código | Definição |
|---|---|---|
| name | ABERTURA_CONTAS_DEPOSITOS_OU_PAGAMENTO_PRE_PAGA | Abertura de Contas, depósitos ou Pagamento Pré Paga |
| name | SAQUE_MOEDA_EM_ESPECIE | Saques de Moedas em Espécie |
| name | RECEBIMENTOS_PAGAMENTOS_QUALQUER_NATUREZA | Recebimentos e pagamentos de qualquer natureza |
| name | TRANSFERENCIAS_ELETRONICAS_VISANDO_MOVIMENTACAO_CONTAS_DEPOSITOS_OU_PAGAMENTO_TITULARIDADE_CLIENTES | Transferências Eletrônicas |
| name | CONSULTA_SALDOS_EXTRATOS_CONTAS_DEPOSITOS_CONTAS_PAGAMENTOS | Consulta de Saldos e Extratos |
| name | APLICACOES_RESGATES_INVESTIMENTOS | Aplicações, Resgates e Investimentos |
| name | EXECUCAO_ATIVA_PASSIVA_ORDENS_PAGAMENTO_SOLICITACAO_CLIENTES_USUARIOS | Execução Ativa e Passiva, Ordens de Pagamento e Solicitações de Clientes e Usuários. |
| name | DEPOSITOS_MOEDA_ESPECIE_CHEQUE | Depósitos de Moeda em Espécie ou Cheque |
| name | OPERACOES_CREDITO_BEM_COMO_OUTROS_SERVICOS_PRESTADOS_ACOMPANHAMENTO_OPERACAO | Operações de Crédito |
| name | CARTAO_CREDITO | Cartão de Crédito |
| name | SEGUROS | Seguros |
| name | OPERACOES_ARRENDAMENTO_MERCANTIL | Operações de Arrendamento Mercantil |
| name | ABERTURA_CONTA_PAGAMENTO_POS_PAGA | Abertura de Conta Pagamento Pós Paga |
| name | COMPRA_VENDA_MOEDA_ESTRANGEIRA_ESPECIE | Compra e Venda de Moeda Estrangeira em Espécie |
| name | COMPRA_VENDA_CHEQUE_CHEQUE_VIAGEM_BEM_COMO_CARGA_MOEDA_ESTRANGEIRA_CARTAO_PRE_PAGO | Compra e Venda em Cheque, Cheque Viagem, Cartão Pré-Pago e Carga em Moeda Entrangeira |
| name | COMPRA_VENDA_OURO | Compra e Venda de Ouro |
| name | OUTROS_PRODUTOS_SERVICOS | Outros Produtos e Serviços |
| name | CANCELAMENTO | Cancelamento |
| name | INFORMACOES | Informações |
| name | RECLAMACOES | Reclamações |
Enum BranchServicesCodes
| Propriedade | Código | Definição |
|---|---|---|
| code | ABRE_CONTA_DEPOSITO_OU_PRE_PAGA | Abertura de Contas, depósitos ou Pagamento Pré Paga |
| code | SAQUE_MOEDA_ESPECIE | Saques de Moedas em Espécie |
| code | RECEBE_PAGA_QUALQUER_NATUREZA | Recebimentos e pagamentos de qualquer natureza |
| code | TRANSFERENCIAS_ELETRONICAS_MOVIMENTA_CONTAS_DEPOSITOS_OU_PAGTO_TITULARES_CLIENTES | Transferências Eletrônicas |
| code | CONSULTA_SALDOS_EXTRATOS_CONTAS_DEPOSITOS_PAGTOS | Consulta de Saldos e Extratos |
| code | APLICA_RESGATA_INVESTIMENTOS | Aplicações, Resgates e Investimentos |
| code | EXECUCAO_ATIVA_PASSIVA_ORDENS_PAGTO | Execução Ativa e Passiva, Ordens de Pagamento e Solicitações de Clientes e Usuários. |
| code | DEPOSITO_MOEDA_ESPECIE_CHEQUE | Depósitos de Moeda em Espécie ou Cheque |
| code | OPERA_CREDITO_OUTROS_SERVICOS_ACOMPANHA_OPERACAO | Operações de Crédito |
| code | CARTAO_CREDITO | Cartão de Crédito |
| code | SEGUROS | Seguros |
| code | OPERA_ARRENDAMENTO_MERCANTIL | Operações de Arrendamento Mercantil |
| code | ABERTURA_CONTA_PAGAMENTO_POS_PAGA | Abertura de Conta Pagamento Pós Paga |
| code | COMPRA_VENDA_MOEDA_ESTRANGEIRA_ESPECIE | Compra e Venda de Moeda Estrangeira em Espécie |
| code | COMPRA_VENDA_CHEQUE_CHEQUE_VIAGEM_CARGA_MOEDA_ESTRANGEIRA_CARTAO_PRE_PAGO | Compra e Venda em Cheque, Cheque Viagem, Cartão Pré-Pago e Carga em Moeda Entrangeira |
| code | COMPRA_VENDA_OURO | Compra e Venda de Ouro |
| code | OUTROS_PRODUTOS_SERVICOS | Outros Produtos e Serviços |
| code | CANCELAMENTO | Cancelamento |
| code | INFORMACOES | Informações |
| code | RECLAMACOES | Reclamações |
ResponseElectronicChannelsList
{
"data": {
"brand": {
"name": "string",
"companies": [
{
"name": "string",
"cnpjNumber": "string",
"urlComplementaryList": "string",
"electronicChannels": [
{
"identification": {
"type": "string",
"additionalInfo": "string",
"urls": [
"string"
]
},
"services": [
{
"name": "string",
"code": "string",
"additionalInfo": "string"
}
]
}
]
}
]
}
},
"links": {
"self": "string",
"first": "string",
"prev": "string",
"next": "string",
"last": "string"
},
"meta": {
"totalRecords": "integer",
"totalPages": "integer"
}
}
| Nome | Tipo | Obrigatório | Definição |
|---|---|---|---|
| data | object | Sim | |
| brand | ElectronicChannelsBrand | Sim | Organização controladora do grupo de instituições financeiras. |
| links | [LinksPaginated] | Sim | |
| meta | MetaPaginated | Sim |
ElectronicChannelsBrand
{
"name": "string",
"companies": [
{
"name": "string",
"cnpjNumber": "string",
"urlComplementaryList": "string",
"electronicChannels": [
{
"identification": {
"type": "string",
"additionalInfo": "string",
"urls": [
"string"
]
},
"services": [
{
"name": "string",
"code": "string",
"additionalInfo": "string"
}
]
}
]
}
]
}
| Nome | Tipo | Obrigatório | Definição |
|---|---|---|---|
| name | string | Sim | Nome da Marca reportada pelo participante do Open Banking. O conceito a que se refere a 'marca' utilizada está em definição pelos participantes. |
| companies | [ElectronicChannelsCompanies] | Sim | Lista de instituições pertencentes à marca. |
ElectronicChannelsCompanies
{
"name": "string",
"cnpjNumber": "string",
"urlComplementaryList": "string",
"channels": [
{
"identification": {
"type": "string",
"additionalInfo": "string",
"urls": [
"string"
]
},
"services": [
{
"name": "string",
"code": "string",
"additionalInfo": "string"
}
]
}
]
}
| Nome | Tipo | Obrigatório | Definição | Restrições |
|---|---|---|---|---|
| name | string | Sim | Nome da Instituição, pertencente à Marca, responsável pelos Canais de Atendimento Eletrônico (titular). p.ex. 'Empresa da Organização A'. | |
| cnpjNumber | string | Sim | CNPJ da instituição responsável pelo canal de atendimento - o CNPJ corresponde ao número de inscrição no Cadastro de Pessoa Jurídica. | |
| urlComplementaryList | string | Não | URL do link que conterá a lista complementar com os nomes e CNPJs agrupados sob o mesmo cnpjNumber. | Informar se aplicável |
| electronicChannels | [ElectronicChannels] | Sim | Lista de canais de atendimento eletrônico. |
ElectronicChannels
{
"identification": {
"type": "string",
"additionalInfo": "string",
"urls": [
"string"
]
},
"services": [
{
"name": "string",
"code": "string",
"additionalInfo": "string"
}
]
}
| Nome | Tipo | Obrigatório | Definição | Restrições |
|---|---|---|---|---|
| identification | ElectronicChannelsIdentification | Sim | ||
| services | [ElectronicChannelsServices] | Sim | Traz a relação de serviços disponbilizados pelo Canal de Atendimento |
ElectronicChannelsIdentification
{
"type": "string",
"additionalInfo": "string",
"urls": [
"string"
]
}
| Nome | Tipo | Obrigatório | Definição | Restrições |
|---|---|---|---|---|
| type | Enum ElectronicChannelsType | Sim | Tipo de canal de atendimento. | O Tipo de Canal determina o Tipo de Acesso a ele relacionado: URL para acesso ao internet banking, URL para aquisição do app, URL da central,URL do SAC, URL da ouvidoria, URL para chat. |
| additionalInfo | string | Não | Campo de texto livre para descrever complementação de informações necessárias. De preenchimento obrigatório para o tipo de canal de atendimento 'OUTROS' | Preenchimento obrigatório para o tipo de canal de atendimento 'OUTROS' |
| urls | [string] | Sim | Lista das URLs que atendem um tipo de canal eletrônico selecionado |
Enum ElectronicChannelsType
| Propriedade | Código | Definição |
|---|---|---|
| type | INTERNET_BANKING | Internet banking. |
| type | MOBILE_BANKING | Mobile banking. |
| type | CHAT | Chat. |
| type | OUTROS | Outros. |
ElectronicChannelsServices
| Nome | Tipo | Obrigatório | Definição | Restrições |
|---|---|---|---|---|
| name | Enum ElectronicChannelsServicesName | Sim | Nome dos Serviços efetivamente prestados pelo Canal de Atendimento. | |
| code | Enum ElectronicChannelsServicesCode | Sim | Código dos Serviços efetivamente prestados pelo Canal de Atendimento. | |
| additionalInfo | string | Não | Texto livre para complementar informação relativa ao Serviço disponível, quando for selecionada a opção 'OUTROS_PRODUTOS_SERVICOS' | Só será preenchido quando o tipo de serviço for OUTROS_PRODUTOS_SERVICOS |
Enum ElectronicChannelsServicesName
| Propriedade | Código |
|---|---|
| name | ABERTURA_CONTAS_DEPOSITOS_OU_PAGAMENTO_PRE_PAGA |
| name | SAQUE_MOEDA_EM_ESPECIE |
| name | RECEBIMENTOS_PAGAMENTOS_QUALQUER_NATUREZA |
| name | TRANSFERENCIAS_ELETRONICAS_VISANDO_MOVIMENTACAO_CONTAS_DEPOSITOS_OU_PAGAMENTO_TITULARIDADE_CLIENTES |
| name | CONSULTA_SALDOS_EXTRATOS_CONTAS_DEPOSITOS_CONTAS_PAGAMENTOS |
| name | APLICACOES_RESGATES_INVESTIMENTOS |
| name | EXECUCAO_ATIVA_PASSIVA_ORDENS_PAGAMENTO_SOLICITACAO_CLIENTES_USUARIOS |
| name | DEPOSITOS_MOEDA_ESPECIE_CHEQUE |
| name | OPERACOES_CREDITO_BEM_COMO_OUTROS_SERVICOS_PRESTADOS_ACOMPANHAMENTO_OPERACAO |
| name | CARTAO_CREDITO |
| name | SEGUROS |
| name | OPERACOES_ARRENDAMENTO_MERCANTIL |
| name | ABERTURA_CONTA_PAGAMENTO_POS_PAGA |
| name | COMPRA_VENDA_MOEDA_ESTRANGEIRA_ESPECIE |
| name | COMPRA_VENDA_CHEQUE_CHEQUE_VIAGEM_BEM_COMO_CARGA_MOEDA_ESTRANGEIRA_CARTAO_PRE_PAGO |
| name | COMPRA_VENDA_OURO |
| name | OUTROS_PRODUTOS_SERVICOS |
| name | CANCELAMENTO |
| name | INFORMACOES |
| name | RECLAMACOES |
Enum ElectronicChannelsServicesCode
| Propriedade | Código |
|---|---|
| code | ABRE_CONTA_DEPOSITO_OU_PRE_PAGA |
| code | SAQUE_MOEDA_ESPECIE |
| code | RECEBE_PAGA_QUALQUER_NATUREZA |
| code | TRANSFERENCIAS_ELETRONICAS_MOVIMENTA_CONTAS_DEPOSITOS_OU_PAGTO_TITULARES_CLIENTES |
| code | CONSULTA_SALDOS_EXTRATOS_CONTAS_DEPOSITOS_PAGTOS |
| code | APLICA_RESGATA_INVESTIMENTOS |
| code | EXECUCAO_ATIVA_PASSIVA_ORDENS_PAGTO |
| code | DEPOSITO_MOEDA_ESPECIE_CHEQUE |
| code | OPERA_CREDITO_OUTROS_SERVICOS_ACOMPANHA_OPERACAO |
| code | CARTAO_CREDITO |
| code | SEGUROS |
| code | OPERA_ARRENDAMENTO_MERCANTIL |
| code | ABERTURA_CONTA_PAGAMENTO_POS_PAGA |
| code | COMPRA_VENDA_MOEDA_ESTRANGEIRA_ESPECIE |
| code | COMPRA_VENDA_CHEQUE_CHEQUE_VIAGEM_CARGA_MOEDA_ESTRANGEIRA_CARTAO_PRE_PAGO |
| code | COMPRA_VENDA_OURO |
| code | OUTROS_PRODUTOS_SERVICOS |
| code | CANCELAMENTO |
| code | INFORMACOES |
| code | RECLAMACOES |
ResponsePhoneChannelsList
{
"data": {
"brand": {
"name": "string",
"companies": [
{
"name": "string",
"cnpjNumber": "string",
"urlComplementaryList": "string",
"phoneChannels": [
{
"identification": {
"type": "string",
"additionalInfo": "string",
"phones": [
{
"countryCallingCode": "string",
"areaCode": "string",
"number": "string",
"additionalInfo": "string"
}
]
},
"services": [
{
"name": "string",
"code": "string",
"additionalInfo": "string"
}
]
}
]
}
]
}
},
"links": {
"self": "string",
"first": "string",
"prev": "string",
"next": "string",
"last": "string"
},
"meta": {
"totalRecords": "integer",
"totalPages": "integer"
}
}
| Nome | Tipo | Obrigatório | Definição |
|---|---|---|---|
| data | object | Sim | |
| brand | PhoneChannelsBrand | Sim | Organização controladora do grupo de instituições financeiras. |
| links | [LinksPaginated] | Sim | |
| meta | MetaPaginated | Sim |
PhoneChannelsBrand
{
"name": "string",
"companies": [
{
"name": "string",
"cnpjNumber": "string",
"urlComplementaryList": "string",
"phoneChannels": [
{
"identification": {
"type": "string",
"additionalInfo": "string",
"phones": [
{
"countryCallingCode": "string",
"areaCode": "string",
"number": "string",
"additionalInfo": "string"
}
]
},
"services": [
{
"name": "string",
"code": "string",
"additionalInfo": "string"
}
]
}
]
}
]
}
| Nome | Tipo | Obrigatório | Definição |
|---|---|---|---|
| name | string | Sim | Nome da Marca reportada pelo participante do Open Banking. O conceito a que se refere a 'marca' utilizada está em definição pelos participantes. |
| companies | [PhoneChannelsCompanies] | Sim | Lista de instituições pertencentes à marca. |
PhoneChannelsCompanies
{
"name": "string",
"cnpjNumber": "string",
"urlComplementaryList": "string",
"phoneChannels": [
{
"identification": {
"type": "string",
"additionalInfo": "string",
"phones": [
{
"countryCallingCode": "string",
"areaCode": "string",
"number": "string",
"additionalInfo": "string"
}
]
},
"services": [
{
"name": "string",
"code": "string",
"additionalInfo": "string"
}
]
}
]
}
| Nome | Tipo | Obrigatório | Definição |
|---|---|---|---|
| name | string | Sim | Nome da Instituição, pertencente à organização, responsável pelo Canal Telefônico. Ex. 'Empresa da Organização A'. |
| cnpjNumber | string | Sim | CNPJ da instituição responsável pelo canal de atendimento telefônico - o CNPJ corresponde ao número de inscrição no Cadastro de Pessoa Jurídica. |
| urlComplementaryList | string | Não | URL do link que conterá a lista complementar com os nomes e CNPJs agrupados sob o mesmo cnpjNumber. |
| phoneChannels | [PhoneChannels] | Sim | Lista de canais de atendimento telefônico. |
PhoneChannels
{
"identification": {
"type": "string",
"additionalInfo": "string",
"phones": [
{
"countryCallingCode": "string",
"areaCode": "string",
"number": "string",
"additionalInfo": "string"
}
]
},
"services": [
{
"name": "string",
"code": "string",
"additionalInfo": "string"
}
]
}
| Nome | Tipo | Obrigatório | Definição | Restrições |
|---|---|---|---|---|
| identification | PhoneChannelsIdentification | Sim | ||
| services | [PhoneChannelsServices] | Sim | Traz a relação de serviços disponbilizados pelo Canal de Atendimento |
PhoneChannelsIdentification
{
"type": "string",
"additionalInfo": "string",
"phones": [
{
"countryCallingCode": "string",
"areaCode": "string",
"number": "string",
"additionalInfo": "string"
}
]
}
| Nome | Tipo | Obrigatório | Definição | Restrições |
|---|---|---|---|---|
| type | Enum PhoneChannelsType | Sim | Tipo de canal telefônico de atendimento. | O Tipo de Canal determina o Tipo de Acesso a ele relacionado: telefone da central, telefone do SAC, telefone da ouvidoria. |
| additionalInfo | string | Não | Texto livre para complementar informação relativa ao Serviço disponível, quando for selecionada a opção 'OUTROS_PRODUTOS_SERVICOS' | Só será preenchido quando o tipo de canal de atendimento for Outros. |
| phones | [PhoneChannelsPhones] | Não | Telefones de contato com o canal de atendimento. |
Enum PhoneChannelsType
| Propriedade | Código | Definição |
|---|---|---|
| type | CENTRAL_TELEFONICA | Central telefônica banking. |
| type | SAC | SAC. |
| type | OUVIDORIA | Ouvidoria. |
| type | OUTROS | Outros. |
PhoneChannelsPhones
| Nome | Tipo | Obrigatório | Definição |
|---|---|---|---|
| countryCallingCode | string | Não | DDI. |
| areaCode | string | Não | DDD. |
| number | string | Sim | Telefone para contato com o canal. |
| additionalInfo | string | Não | Mensagem complementar necessária para o agrupamento da identificação do telefone. |
PhoneChannelsServices
| Nome | Tipo | Obrigatório | Definição | Restrições |
|---|---|---|---|---|
| name | Enum PhoneChannelsServicesName | Sim | Nome dos Serviços efetivamente prestados pelo Canal de Atendimento. | |
| code | Enum PhoneChannelsServicesCode | Sim | Código dos Serviços efetivamente prestados pelo Canal de Atendimento. | |
| additionalInfo | string | Não | Texto livre para complementar informação relativa ao Serviço disponível, quando for selecionada a opção 'OUTROS_PRODUTOS_SERVICOS' | Só será preenchido quando o tipo de serviço for OUTROS_PRODUTOS_SERVICOS |
Enum PhoneChannelsServicesName
| Propriedade | Código |
|---|---|
| name | ABERTURA_CONTAS_DEPOSITOS_OU_PAGAMENTO_PRE_PAGA |
| name | SAQUE_MOEDA_EM_ESPECIE |
| name | RECEBIMENTOS_PAGAMENTOS_QUALQUER_NATUREZA |
| name | TRANSFERENCIAS_ELETRONICAS_VISANDO_MOVIMENTACAO_CONTAS_DEPOSITOS_OU_PAGAMENTO_TITULARIDADE_CLIENTES |
| name | CONSULTA_SALDOS_EXTRATOS_CONTAS_DEPOSITOS_CONTAS_PAGAMENTOS |
| name | APLICACOES_RESGATES_INVESTIMENTOS |
| name | EXECUCAO_ATIVA_PASSIVA_ORDENS_PAGAMENTO_SOLICITACAO_CLIENTES_USUARIOS |
| name | DEPOSITOS_MOEDA_ESPECIE_CHEQUE |
| name | OPERACOES_CREDITO_BEM_COMO_OUTROS_SERVICOS_PRESTADOS_ACOMPANHAMENTO_OPERACAO |
| name | CARTAO_CREDITO |
| name | SEGUROS |
| name | OPERACOES_ARRENDAMENTO_MERCANTIL |
| name | ABERTURA_CONTA_PAGAMENTO_POS_PAGA |
| name | COMPRA_VENDA_MOEDA_ESTRANGEIRA_ESPECIE |
| name | COMPRA_VENDA_CHEQUE_CHEQUE_VIAGEM_BEM_COMO_CARGA_MOEDA_ESTRANGEIRA_CARTAO_PRE_PAGO |
| name | COMPRA_VENDA_OURO |
| name | OUTROS_PRODUTOS_SERVICOS |
| name | CANCELAMENTO |
| name | INFORMACOES |
| name | RECLAMACOES |
Enum PhoneChannelsServicesCode
| Propriedade | Código |
|---|---|
| code | ABRE_CONTA_DEPOSITO_OU_PRE_PAGA |
| code | SAQUE_MOEDA_ESPECIE |
| code | RECEBE_PAGA_QUALQUER_NATUREZA |
| code | TRANSFERENCIAS_ELETRONICAS_MOVIMENTA_CONTAS_DEPOSITOS_OU_PAGTO_TITULARES_CLIENTES |
| code | CONSULTA_SALDOS_EXTRATOS_CONTAS_DEPOSITOS_PAGTOS |
| code | APLICA_RESGATA_INVESTIMENTOS |
| code | EXECUCAO_ATIVA_PASSIVA_ORDENS_PAGTO |
| code | DEPOSITO_MOEDA_ESPECIE_CHEQUE |
| code | OPERA_CREDITO_OUTROS_SERVICOS_ACOMPANHA_OPERACAO |
| code | CARTAO_CREDITO |
| code | SEGUROS |
| code | OPERA_ARRENDAMENTO_MERCANTIL |
| code | ABERTURA_CONTA_PAGAMENTO_POS_PAGA |
| code | COMPRA_VENDA_MOEDA_ESTRANGEIRA_ESPECIE |
| code | COMPRA_VENDA_CHEQUE_CHEQUE_VIAGEM_CARGA_MOEDA_ESTRANGEIRA_CARTAO_PRE_PAGO |
| code | COMPRA_VENDA_OURO |
| code | OUTROS_PRODUTOS_SERVICOS |
| code | CANCELAMENTO |
| code | INFORMACOES |
| code | RECLAMACOES |
ResponseSharedAutomatedTellerMachinesList
{
"data": {
"brand": {
"name": "string",
"companies": [
{
"sharedAutomatedTellerMachines": [
{
"identification": {
"ownerName": "string"
},
"postalAddress": {
"address": "string",
"additionalInfo": "string",
"districtName": "string",
"townName": "string",
"ibgeCode": "string",
"countrySubDivision": "string",
"postCode": "string",
"country": "string",
"countryCode": "string",
"geographicCoordinates": {
"latitude": "string",
"longitude": "string"
}
},
"availability": {
"standards": [
{
"weekday": "string",
"openingTime": "string",
"closingTime": "string"
}
],
"exception": "string",
"isPublicAccessAllowed": "boolean"
},
"services": [
{
"name": "string",
"code": "string",
"additionalInfo": "string"
}
]
}
],
"name": "string",
"cnpjNumber": "string",
"urlComplementaryList": "string"
}
]
}
},
"links": {
"self": "string",
"first": "string",
"prev": "string",
"next": "string",
"last": "string"
},
"meta": {
"totalRecords": "string",
"totalPages": "string"
}
}
| Nome | Tipo | Obrigatório | Definição |
|---|---|---|---|
| data | object | Sim | |
| » brand | SharedAutomatedTellerMachinesBrand | Não | Organização controladora do grupo de instituições financeiras. |
| links | Links | Sim | |
| meta | Meta | Sim |
SharedAutomatedTellerMachinesBrand
{
"name": "string",
"companies": [
{
"sharedAutomatedTellerMachines": [
{
"identification": {
"ownerName": "string"
},
"postalAddress": {
"address": "string",
"additionalInfo": "string",
"districtName": "string",
"townName": "string",
"ibgeCode": "string",
"countrySubDivision": "string",
"postCode": "string",
"country": "string",
"countryCode": "string",
"geographicCoordinates": {
"latitude": "string",
"longitude": "string"
}
},
"availability": {
"standards": [
{
"weekday": "string",
"openingTime": "string",
"closingTime": "string"
}
],
"exception": "string",
"isPublicAccessAllowed": "boolean"
},
"services": [
{
"name": "string",
"code": "string",
"additionalInfo": "string"
}
]
}
],
"name": "string",
"cnpjNumber": "string",
"urlComplementaryList": "string"
}
]
}
| Nome | Tipo | Obrigatório | Definição |
|---|---|---|---|
| name | string | Não | Nome da Marca selecionada pelas Organizações. |
| companies | [SharedAutomatedTellerMachinesCompanies] | Não | Lista de instituições pertencentes à marca |
SharedAutomatedTellerMachinesCompanies
{
"sharedAutomatedTellerMachines": [
{
"identification": {
"ownerName": "string"
},
"postalAddress": {
"address": "string",
"additionalInfo": "string",
"districtName": "string",
"townName": "string",
"ibgeCode": "string",
"countrySubDivision": "string",
"postCode": "string",
"country": "string",
"countryCode": "string",
"geographicCoordinates": {
"latitude": "string",
"longitude": "string"
}
},
"availability": {
"standards": [
{
"weekday": "string",
"openingTime": "string",
"closingTime": "string"
}
],
"exception": "string",
"isPublicAccessAllowed": "boolean"
},
"services": [
{
"name": "string",
"code": "string",
"additionalInfo": "string"
}
]
}
],
"name": "string",
"cnpjNumber": "string",
"urlComplementaryList": "string"
}
Properties
| Nome | Tipo | Obrigatório | Descrição |
|---|---|---|---|
| sharedAutomatedTellerMachines | [SharedAutomatedTellerMachines] | Não | |
| name | string | Não | Nome da Instituição, pertencente à Marca. |
| cnpjNumber | string | Não | Número completo do CNPJ da instituição. |
| urlComplementaryList | string | Não | URL de link para lista complementar com os nomes e CNPJs agrupados para o caso instituições ofertantes de produtos e serviços com as mesmas características. |
SharedAutomatedTellerMachines
{
"identification": {
"ownerName": "string"
},
"postalAddress": {
"address": "string",
"additionalInfo": "string",
"districtName": "string",
"townName": "string",
"ibgeCode": "string",
"countrySubDivision": "string",
"postCode": "string",
"country": "string",
"countryCode": "string",
"geographicCoordinates": {
"latitude": "string",
"longitude": "string"
}
},
"availability": {
"standards": [
{
"weekday": "string",
"openingTime": "string",
"closingTime": "string"
}
],
"exception": "string",
"isPublicAccessAllowed": "boolean"
},
"services": [
{
"name": "string",
"code": "string",
"additionalInfo": "string"
}
]
}
Properties
| Nome | Tipo | Obrigatório | Description |
|---|---|---|---|
| identification | SharedAutomatedTellerMachinesIdentification | Não | |
| postalAddress | PostalAddress | Não | |
| availability | Availability | Não | |
| services | [SharedAutomatedTellerMachinesServices] | Não |
SharedAutomatedTellerMachinesIdentification
{
"ownerName": "string"
}
| Nome | Tipo | Obrigatório | Descrição |
|---|---|---|---|
| ownerName | string | Não | Nome do proprietário do terminal de Autoatendimento Compartilhado |
SharedAutomatedTellerMachinesPostalAddress
{
"address": "string",
"additionalInfo": "string",
"districtName": "string",
"townName": "string",
"ibgeCode": "string",
"countrySubDivision": "string",
"postCode": "string",
"country": "string",
"countryCode": "string",
"geographicCoordinates": {
"latitude": "string",
"longitude": "string"
}
}
| Nome | Tipo | Obrigatório | Descrição |
|---|---|---|---|
| address | string | Não | Informação referente ao endereço da máquina compartilhada de autoatendimento |
| additionalInfo | string | Não | Complemento |
| districtName | string | Não | Bairro |
| townName | string | Não | Cidade |
| ibgeCode | string | Não | Código IBGE do município |
| countrySubDivision | string | Não | Estado |
| postCode | string | Não | CEP |
| country | string | Não | País |
| countryCode | string | Não | Código do país |
| geographicCoordinates | GeographicCoordinates | Não | Informação referente a geolocalização da máquina compartilhada de autoatendimento |
GeographicCoordinates
{
"latitude": "string",
"longitude": "string"
}
| Nome | Tipo | Obrigatório | Descrição |
|---|---|---|---|
| latitude | string | Não | Informação da Latitude referente a geolocalização informada. Entre -90 e 90.p.ex. '-90.8365180' |
| longitude | string | Não | Informação da Longitude referente a geolocalização informada. Entre -180 e 180.p.ex. '-180.836519' |
SharedAutomatedTellerMachinesServices
{
"name": "string",
"code": "string",
"additionalInfo": "string"
}
| Nome | Tipo | Obrigatório | Descrição |
|---|---|---|---|
| name | [Enum SharedAutomatedTellerMachinesServicesNames] | Não | Lista com os nomes de serviços prestados. |
| code | [Enum SharedAutomatedTellerMachinesServicesCodes] | Não | Lista com os códigos de serviços prestados. |
| additionalInfo | string | Não | Texto livre para complementar informação relativa ao Serviço disponível, quando for preenchida a opção 'OUTROS_PRODUTOS_SERVICOS' |
Enum SharedAutomatedTellerMachinesServicesNames
| Propriedade | Valor |
|---|---|
| name | ABERTURA_CONTAS_DEPOSITOS_OU_PAGAMENTO_PRE_PAGA |
| name | SAQUE_MOEDA_EM_ESPECIE |
| name | RECEBIMENTOS_PAGAMENTOS_QUALQUER_NATUREZA |
| name | TRANSFERENCIAS_ELETRONICAS_VISANDO_MOVIMENTACAO |
| name | CONTAS_DEPOSITOS_OU_PAGAMENTO_TITULARIDADE_CLIENTES |
| name | CONSULTA_SALDOS_EXTRATOS_CONTAS_DEPOSITOS_E_CONTAS |
| name | PAGAMENTOS |
| name | APLICACOES_RESGATES_INVESTIMENTOS |
| name | EXECUCAO_ATIVA_PASSIVA_ORDENS_PAGAMENTO_SOLICITACAO |
| name | CLIENTES_USUARIOS |
| name | DEPOSITOS_MOEDA_ESPECIE_CHEQUE |
| name | OPERACOES_CREDITO_BEM_COMO_OUTROS_SERVICOS_PRESTADOS_ACOMPANHAMENTO_OPERACAO |
| name | CARTAO_CREDITO |
| name | SEGUROS |
| name | OPERACOES_ARRENDAMENTO_MERCANTIL |
| name | ABERTURA_CONTA_PAGAMENTO_POS_PAGA |
| name | COMPRA_VENDA_MOEDA_ESTRANGEIRA_ESPECIE |
| name | COMPRA_VENDA_CHEQUE_CHEQUE_VIAGEM_BEM_COMO_CARGA_MOEDA_ESTRANGEIRA_CARTAO_PRE_PAGO |
| name | COMPRA_VENDA_OURO |
| name | OUTROS_PRODUTOS_SERVICOS |
| name | CANCELAMENTO |
| name | INFORMACOES |
| name | RECLAMACOES |
Enum SharedAutomatedTellerMachinesServicesCodes
| Propriedade | Valor |
|---|---|
| code | ABRE_CONTA_DEPOSITO_OU_PRE_PAGA |
| code | SAQUE_MOEDA_ESPECIE |
| code | RECEBE_PAGA_QUALQUER_NATUREZA |
| code | TRANSFERENCIAS_ELETRONICAS_MOVIMENTA_CONTAS_DEPOSITOS_OU_PAGA_TITULARES_CLIENTES |
| code | CONSULTA_SALDOS_EXTRATOS_CONTAS_DEPOSITOS |
| code | PAGAMENTOS |
| code | APLICA_RESGATA_INVESTIMENTOS |
| code | EXECUTA_ATIVA_PASSIVA_ORDENS_PAGAMENTO |
| code | DEPOSITA_MOEDA_ESPECIE_CHEQUE |
| code | OPERA_CREDITO_OUTROS_SERVICOS_ACOMPANHA_OPERACAO |
| code | CARTAO_CREDITO |
| code | SEGUROS |
| code | OPERA_ARRENDAMENTO_MERCANTIL |
| code | ABERTURA_CONTA_PAGAMENTO_POS_PAGA |
| code | COMPRA_VENDE_MOEDA_ESTRANGEIRA_ESPECIE |
| code | COMPRA_VENDE_CHEQUE_CHEQUE_VIAGEM_CARGA_MOEDA_ESTRANGEIRA_CARTAO_PRE_PAGO |
| code | COMPRA_VENDE_OURO |
| code | OUTROS_PRODUTOS_SERVICOS |
| code | CANCELAMENTO |
| code | INFORMACOES |
| code | RECLAMACOES |
ResponseBusinessAccounts
{
"data": {
"brand": {
"name": "string",
"companies": [
{
"name": "string",
"cnpjNumber": "string",
"urlComplementaryList": "string",
"businessAccounts": [
{
"type": "string",
"fees": {
"services": [
{
"name": "string",
"code": "string",
"chargingTriggerInfo": "string",
"prices": [
{
"interval": "string",
"value": "string",
"currency": "string",
"customers": {
"rate": "string"
}
}
],
"minimum": {
"value": "string",
"currency": "string"
},
"maximum": {
"value": "string",
"currency": "string"
}
}
]
},
"serviceBundles": [
{
"name": "string",
"services": [
{
"code": "string",
"chargingTriggerInfo": "string",
"eventLimitQuantity": "string",
"freeEventQuantity": "string"
}
],
"prices": [
{
"interval": "string",
"monthlyFee": "string",
"currency": "string",
"customers": {
"rate": "string"
}
}
],
"minimum": {
"value": "string",
"currency": "string"
},
"maximum": {
"value": "string",
"currency": "string"
}
}
],
"openingClosingChannels": [
"string"
],
"additionalInfo": "string",
"transactionMethods": [
"string"
],
"termsConditions": {
"minimumBalance": {
"value": "string",
"currency": "string"
},
"elegibilityCriteriaInfo": "string",
"closingProcessInfo": "string"
},
"incomeRate": [
{
"savingAccount": "string",
"prepaidPaymentAccount": "string"
}
]
}
]
}
]
}
},
"links": {
"self": "string",
"first": "string",
"prev": "string",
"next": "string",
"last": "string"
},
"meta": {
"totalRecords": "integer",
"totalPages": "integer"
}
}
| Nome | Tipo | Obrigatório | Definição |
|---|---|---|---|
| data | object | Sim | |
| » brand | BusinessAccountsBrand | Sim | Organização controladora do grupo de instituições financeiras. |
| links | LinksPaginated | Sim | |
| meta | MetaPaginated | Sim |
BusinessAccountsBrand
{
"name": "string",
"companies": [
{
"name": "string",
"cnpjNumber": "string",
"urlComplementaryList": "string",
"businessAccounts": [
{
"type": "string",
"fees": {
"services": [
{
"name": "string",
"code": "string",
"chargingTriggerInfo": "string",
"prices": [
{
"interval": "string",
"value": "string",
"currency": "string",
"customers": {
"rate": "string"
}
}
],
"minimum": {
"value": "string",
"currency": "string"
},
"maximum": {
"value": "string",
"currency": "string"
}
}
]
},
"serviceBundles": [
{
"name": "string",
"services": [
{
"code": "string",
"chargingTriggerInfo": "string",
"eventLimitQuantity": "string",
"freeEventQuantity": "string"
}
],
"prices": [
{
"interval": "string",
"monthlyFee": "string",
"currency": "string",
"customers": {
"rate": "string"
}
}
],
"minimum": {
"value": "string",
"currency": "string"
},
"maximum": {
"value": "string",
"currency": "string"
}
}
],
"openingClosingChannels": [
"string"
],
"additionalInfo": "string",
"transactionMethods": [
"string"
],
"termsConditions": {
"minimumBalance": {
"value": "string",
"currency": "string"
},
"elegibilityCriteriaInfo": "string",
"closingProcessInfo": "string"
},
"incomeRate": [
{
"savingAccount": "string",
"prepaidPaymentAccount": "string"
}
]
}
]
}
]
}
| Nome | Tipo | Obrigatório | Definição |
|---|---|---|---|
| name | string | Sim | Nome da Instituição, pertencente à marca, responsável pela comercialização dos produtos e serviços |
| companies | BusinessAccountsCompany | Sim | Companies traz uma lista de todas as instituições da Marca |
BusinessAccountsCompany
{
"name": "string",
"cnpjNumber": "string",
"urlComplementaryList": "string",
"businessAccounts": [
{
"type": "string",
"fees": {
"services": [
{
"name": "string",
"code": "string",
"chargingTriggerInfo": "string",
"prices": [
{
"interval": "string",
"value": "string",
"currency": "string",
"customers": {
"rate": "string"
}
}
],
"minimum": {
"value": "string",
"currency": "string"
},
"maximum": {
"value": "string",
"currency": "string"
}
}
]
},
"serviceBundles": [
{
"name": "string",
"services": [
{
"code": "string",
"chargingTriggerInfo": "string",
"eventLimitQuantity": "string",
"freeEventQuantity": "string"
}
],
"prices": [
{
"interval": "string",
"monthlyFee": "string",
"currency": "string",
"customers": {
"rate": "string"
}
}
],
"minimum": {
"value": "string",
"currency": "string"
},
"maximum": {
"value": "string",
"currency": "string"
}
}
],
"openingClosingChannels": [
"string"
],
"additionalInfo": "string",
"transactionMethods": [
"string"
],
"termsConditions": {
"minimumBalance": {
"value": "string",
"currency": "string"
},
"elegibilityCriteriaInfo": "string",
"closingProcessInfo": "string"
},
"incomeRate": [
{
"savingAccount": "string",
"prepaidPaymentAccount": "string"
}
]
}
]
}
| Nome | Tipo | Obrigatório | Definição |
|---|---|---|---|
| name | string | Sim | Nome da Instituição, pertencente à marca, responsável pela comercialização dos tipos de contas de pessoas jurídicas consultadas. |
| cnpjNumber | string | Sim | O responsável pela comercialização das modalidades de Contas para Pessoas Jurídicas consultadas. |
| urlComplementaryList | string | Sim | URL do link que conterá a lista complementar com os nomes e CNPJs agrupados sob o mesmo cnpjNumber. Os contidos nessa lista possuem as mesmas características para produtos e serviços. |
| businessAccounts | BusinessAccounts | Sim | lista de tipos de conta |
BusinessAccounts
{
"type": "string",
"fees": {
"services": [
{
"name": "string",
"code": "string",
"chargingTriggerInfo": "string",
"prices": [
{
"interval": "string",
"value": "string",
"currency": "string",
"customers": {
"rate": "string"
}
}
],
"minimum": {
"value": "string",
"currency": "string"
},
"maximum": {
"value": "string",
"currency": "string"
}
}
]
},
"serviceBundles": [
{
"name": "string",
"services": [
{
"code": "string",
"chargingTriggerInfo": "string",
"eventLimitQuantity": "string",
"freeEventQuantity": "string"
}
],
"prices": [
{
"interval": "string",
"monthlyFee": "string",
"currency": "string",
"customers": {
"rate": "string"
}
}
],
"minimum": {
"value": "string",
"currency": "string"
},
"maximum": {
"value": "string",
"currency": "string"
}
}
],
"openingClosingChannels": [
"string"
],
"additionalInfo": "string",
"transactionMethods": [
"string"
],
"termsConditions": {
"minimumBalance": {
"value": "string",
"currency": "string"
},
"elegibilityCriteriaInfo": "string",
"closingProcessInfo": "string"
},
"incomeRate": [
{
"savingAccount": "string",
"prepaidPaymentAccount": "string"
}
]
}
| Nome | Tipo | Obrigatório | Descrição |
|---|---|---|---|
| type | Enum AccountType | Sim | Tipos de contas ofertadas para pessoa natual ou jurídica. |
| fees | FeesBusinessAccount | Sim | Objeto que reúne informações de tarifas de serviços |
| serviceBundles | ServiceBundle | Sim | Lista dos serviços que compõe o pacote de serviços |
| openingClosingChannels | Enum OpeningClosingChannels | Sim | Lista dos canais para aberturas e encerramento. |
| additionalInfo | string | Sim | Texto livre para complementar informação relativa ao Canal disponível, quando no campo ''openingClosingChannels'' estiver preenchida a opção ''Outros''. Restrição: Campo de preenchimento obrigatório se ''openingCloseChannels'' estiver preenchida a opção ''OUTROS'' |
| transactionMethods | Enum TransactionMethods | Sim | Lista de formas de movimentação |
| termsConditions | AccountsTermsConditions | Sim | Objeto que reúne informações relativas a Termos e Condições para as modalidades tratadas |
| incomeRate | AccountsIncomeRate | Sim | Valores dos percentuais de taxas. |
FeesBusinessAccount
{
"services": [
{
"name": "string",
"code": "string",
"chargingTriggerInfo": "string",
"prices": [
{
"interval": "string",
"value": "string",
"currency": "string",
"customers": {
"rate": "string"
}
}
],
"minimum": {
"value": "string",
"currency": "string"
},
"maximum": {
"value": "string",
"currency": "string"
}
}
]
}
| Nome | Tipo | Obrigatório | Descrição |
|---|---|---|---|
| services | BusinessAccountsService | Sim | Lista das Tarifas cobradas sobre Serviços |
BusinessAccountsService
{
"name": "string",
"code": "string",
"chargingTriggerInfo": "string",
"prices": [
{
"interval": "string",
"value": "string",
"currency": "string",
"customers": {
"rate": "string"
}
}
],
"minimum": {
"value": "string",
"currency": "string"
},
"maximum": {
"value": "string",
"currency": "string"
}
}
| Nome | Tipo | Obrigatório | Descrição |
|---|---|---|---|
| name | string | Sim | Nome do Serviço que incide sobre tipo de conta selecionado para pessoa jurídica(Campo Livre). |
| code | string | Sim | Sigla de identificação de Outros Serviços que incidem sobre os tipos de contas informados. |
| chargingTriggerInfo | string | Sim | Fatos geradores de cobrança que incidem sobre serviço que compõe o Pacote de Serviços. |
| prices | [Price] | Sim | Lista distribuição preços tarifas de serviços |
| minimum | [MinimumPrice] | Sim | Valor mínimo cobrado para a taxa de remuneração relativa ao serviço ofertado sobre a base de clientes no mês de referência. |
| maximum | [MaximumPrice] | Sim | Valor máximo cobrado para a taxa de remuneração relativa ao serviço ofertado sobre a base de clientes no mês de referência. |
ResponsePersonalAccounts
{
"data": {
"brand": {
"name": "string",
"companies": [
{
"name": "string",
"cnpjNumber": "string",
"urlComplementaryList": "string",
"personalAccounts": [
{
"type": "string",
"fees": {
"priorityServices": [
{
"name": "string",
"code": "string",
"chargingTriggerInfo": "string",
"prices": [
{
"interval": "string",
"value": "string",
"currency": "string",
"customers": {
"rate": "string"
}
}
],
"minimum": {
"value": "string",
"currency": "string"
},
"maximum": {
"value": "string",
"currency": "string"
}
}
],
"otherServices": [
{
"name": "string",
"code": "string",
"chargingTriggerInfo": "string",
"prices": [
{
"interval": "string",
"value": "string",
"currency": "string",
"customers": {
"rate": "string"
}
}
],
"minimum": {
"value": "string",
"currency": "string"
},
"maximum": {
"value": "string",
"currency": "string"
}
}
]
},
"serviceBundles": [
{
"name": "string",
"services": [
{
"code": "string",
"chargingTriggerInfo": "string",
"eventLimitQuantity": "string",
"freeEventQuantity": "string"
}
],
"prices": [
{
"interval": "string",
"monthlyFee": "string",
"currency": "string",
"customers": {
"rate": "string"
}
}
],
"minimum": {
"value": "string",
"currency": "string"
},
"maximum": {
"value": "string",
"currency": "string"
}
}
],
"openingClosingChannels": [
"string"
],
"additionalInfo": "string",
"transactionMethods": [
"string"
],
"termsConditions": {
"minimumBalance": {
"value": "string",
"currency": "string"
},
"elegibilityCriteriaInfo": "string",
"closingProcessInfo": "string"
},
"incomeRate": {
"savingAccount": "string",
"prepaidPaymentAccount": "string"
}
}
]
}
]
}
},
"links": {
"self": "string",
"first": "string",
"prev": "string",
"next": "string",
"last": "string"
},
"meta": {
"totalRecords": "integer",
"totalPages": "integer"
}
}
| Nome | Tipo | Obrigatório | Definição |
|---|---|---|---|
| data | object | Sim | |
| » brand | PersonalAccountBrand | Sim | Organização controladora do grupo de instituições financeiras. |
| links | [LinksPaginated] | Sim | |
| meta | MetaPaginated | Sim |
PersonalAccountBrand
{
"name": "string",
"companies": [
{
"name": "string",
"cnpjNumber": "string",
"urlComplementaryList": "string",
"personalAccounts": [
{
"type": "string",
"fees": {
"priorityServices": [
{
"name": "string",
"code": "string",
"chargingTriggerInfo": "string",
"prices": [
{
"interval": "string",
"value": "string",
"currency": "string",
"customers": {
"rate": "string"
}
}
],
"minimum": {
"value": "string",
"currency": "string"
},
"maximum": {
"value": "string",
"currency": "string"
}
}
],
"otherServices": [
{
"name": "string",
"code": "string",
"chargingTriggerInfo": "string",
"prices": [
{
"interval": "string",
"value": "string",
"currency": "string",
"customers": {
"rate": "string"
}
}
],
"minimum": {
"value": "string",
"currency": "string"
},
"maximum": {
"value": "string",
"currency": "string"
}
}
]
},
"serviceBundles": [
{
"name": "string",
"services": [
{
"code": "string",
"chargingTriggerInfo": "string",
"eventLimitQuantity": "string",
"freeEventQuantity": "string"
}
],
"prices": [
{
"interval": "string",
"monthlyFee": "string",
"currency": "string",
"customers": {
"rate": "string"
}
}
],
"minimum": {
"value": "string",
"currency": "string"
},
"maximum": {
"value": "string",
"currency": "string"
}
}
],
"openingClosingChannels": [
"string"
],
"additionalInfo": "string",
"transactionMethods": [
"string"
],
"termsConditions": {
"minimumBalance": {
"value": "string",
"currency": "string"
},
"elegibilityCriteriaInfo": "string",
"closingProcessInfo": "string"
},
"incomeRate": {
"savingAccount": "string",
"prepaidPaymentAccount": "string"
}
}
]
}
]
}
| Nome | Tipo | Obrigatório | Definição |
|---|---|---|---|
| name | string | Sim | Nome da Marca reportada pelo participante do Open Banking. O conceito a que se refere a 'marca' utilizada está em definição pelos participantes. |
| companies | PersonalAccountCompany | Sim | Lista de instituições pertencentes à marca. |
PersonalAccountCompany
{
"name": "string",
"cnpjNumber": "string",
"urlComplementaryList": "string",
"personalAccounts": [
{
"type": "string",
"fees": {
"priorityServices": [
{
"name": "string",
"code": "string",
"chargingTriggerInfo": "string",
"prices": [
{
"interval": "string",
"value": "string",
"currency": "string",
"customers": {
"rate": "string"
}
}
],
"minimum": {
"value": "string",
"currency": "string"
},
"maximum": {
"value": "string",
"currency": "string"
}
}
],
"otherServices": [
{
"name": "string",
"code": "string",
"chargingTriggerInfo": "string",
"prices": [
{
"interval": "string",
"value": "string",
"currency": "string",
"customers": {
"rate": "string"
}
}
],
"minimum": {
"value": "string",
"currency": "string"
},
"maximum": {
"value": "string",
"currency": "string"
}
}
]
},
"serviceBundles": [
{
"name": "string",
"services": [
{
"code": "string",
"chargingTriggerInfo": "string",
"eventLimitQuantity": "string",
"freeEventQuantity": "string"
}
],
"prices": [
{
"interval": "string",
"monthlyFee": "string",
"currency": "string",
"customers": {
"rate": "string"
}
}
],
"minimum": {
"value": "string",
"currency": "string"
},
"maximum": {
"value": "string",
"currency": "string"
}
}
],
"openingClosingChannels": [
"string"
],
"additionalInfo": "string",
"transactionMethods": [
"string"
],
"termsConditions": {
"minimumBalance": {
"value": "string",
"currency": "string"
},
"elegibilityCriteriaInfo": "string",
"closingProcessInfo": "string"
},
"incomeRate": {
"savingAccount": "string",
"prepaidPaymentAccount": "string"
}
}
]
}
| Nome | Tipo | Obrigatório | Definição |
|---|---|---|---|
| name | string | Sim | Nome da Instituição, pertencente à marca, responsável pelas modalidades de Contas para Pessoa Natural. p.ex.'Empresa da Organização A' |
| cnpjNumber | string | Sim | O responsável pela comercialização das modalidades de Contas. |
| urlComplementaryList | string | Não | URL do link que conterá a lista complementar com os nomes e CNPJs agrupados sob o mesmo cnpjNumber. Os contidos nessa lista possuem as mesmas características para produtos e serviços. Restrição: Será obrigatorimente preenchido se houver lista complementar com os nomes e CNPJs a ser disponibilizada |
| PersonalAccounts | PersonalAccount | Sim | Lista de tipos de conta |
PersonalAccount
{
"type": "string",
"fees": {
"priorityServices": [
{
"name": "string",
"code": "string",
"chargingTriggerInfo": "string",
"prices": [
{
"interval": "string",
"value": "string",
"currency": "string",
"customers": {
"rate": "string"
}
}
],
"minimum": {
"value": "string",
"currency": "string"
},
"maximum": {
"value": "string",
"currency": "string"
}
}
],
"otherServices": [
{
"name": "string",
"code": "string",
"chargingTriggerInfo": "string",
"prices": [
{
"interval": "string",
"value": "string",
"currency": "string",
"customers": {
"rate": "string"
}
}
],
"minimum": {
"value": "string",
"currency": "string"
},
"maximum": {
"value": "string",
"currency": "string"
}
}
]
},
"serviceBundles": [
{
"name": "string",
"services": [
{
"code": "string",
"chargingTriggerInfo": "string",
"eventLimitQuantity": "string",
"freeEventQuantity": "string"
}
],
"prices": [
{
"interval": "string",
"monthlyFee": "string",
"currency": "string",
"customers": {
"rate": "string"
}
}
],
"minimum": {
"value": "string",
"currency": "string"
},
"maximum": {
"value": "string",
"currency": "string"
}
}
],
"openingClosingChannels": [
"string"
],
"additionalInfo": "string",
"transactionMethods": [
"string"
],
"termsConditions": {
"minimumBalance": {
"value": "string",
"currency": "string"
},
"elegibilityCriteriaInfo": "string",
"closingProcessInfo": "string"
},
"incomeRate": {
"savingAccount": "string",
"prepaidPaymentAccount": "string"
}
}
| Nome | Tipo | Obrigatório | Descrição |
|---|---|---|---|
| type | Enum AccountType | Sim | Tipos de contas ofertadas para pessoa natural, p.ex. 'CONTA_DEPOSITO_A_VISTA'. Conta de depósito à vista ou Conta corrente - é o tipo mais comum. Nela, o dinheiro fica à sua disposição para ser sacado a qualquer momento. Essa conta não gera rendimentos para o depositante. Conta poupança - foi criada para estimular as pessoas a pouparem. O dinheiro que ficar na conta por trinta dias passa a gerar rendimentos, com isenção de imposto de renda para quem declara. Ou seja, o dinheiro “cresce” (rende) enquanto ficar guardado na conta. Cada depósito terá rendimentos de mês em mês, sempre no dia do mês em que o dinheiro tiver sido depositado. Conta de pagamento pré-paga: segundo CIRCULAR Nº 3.680, BCB de 2013, é a 'destinada à execução de transações de pagamento em moeda eletrônica realizadas com base em fundos denominados em reais previamente aportados' |
| fees | AccountFee | Sim | Objeto que reúne informações de tarifas de serviços |
| serviceBundles | ServiceBundle | Sim | Lista dos Pacotes de serviços |
| openingClosingChannels | Enum OpeningClosingChannels | Sim | Lista dos canais para aberturas e encerramento |
| additionalInfo | string | Não | Texto livre para complementar informação relativa ao Canal disponível, quando no campo ''openingClosingChannels'' estiver preenchida a opção ''Outros''. Restrição: Campo de preenchimento obrigatório se ''openingCloseChannels'' estiver preenchida a opção ''OUTROS'' |
| transactionMethods | Enum TransactionMethods | Sim | Lista de formas de movimentação |
| termsConditions | AccountsTermsConditions | Sim | Objeto que reúne informações relativas a Termos e Condições para as modalidades tratadas |
| incomeRate | AccountsIncomeRate | Sim | Valores dos percentuais de taxas. |
AccountFee
{
"priorityServices": [
{
"name": "string",
"code": "string",
"chargingTriggerInfo": "string",
"prices": [
{
"interval": "string",
"value": "string",
"currency": "string",
"customers": {
"rate": "string"
}
}
],
"minimum": {
"value": "string",
"currency": "string"
},
"maximum": {
"value": "string",
"currency": "string"
}
}
],
"otherServices": [
{
"name": "string",
"code": "string",
"chargingTriggerInfo": "string",
"prices": [
{
"interval": "string",
"value": "string",
"currency": "string",
"customers": {
"rate": "string"
}
}
],
"minimum": {
"value": "string",
"currency": "string"
},
"maximum": {
"value": "string",
"currency": "string"
}
}
]
}
| Nome | Tipo | Obrigatório | Descrição |
|---|---|---|---|
| priorityServices | AccountPriorityService | Sim | Lista das Tarifas cobradas sobre Serviços Prioritários |
| otherServices | AccountOtherService | Sim | Lista das Tarifas cobradas sobre outros Serviços, que não prioritários |
AccountPriorityService
{
"name": "string",
"code": "string",
"chargingTriggerInfo": "string",
"prices": [
{
"interval": "string",
"value": "string",
"currency": "string",
"customers": {
"rate": "string"
}
}
],
"minimum": {
"value": "string",
"currency": "string"
},
"maximum": {
"value": "string",
"currency": "string"
}
}
| Nome | Tipo | Obrigatório | Descrição |
|---|---|---|---|
| name | Enum PriorityServiceName | Sim | Nome dos Serviços prioritários, segundo Resolução 3.919 do Bacen, para pessoa natural. |
| code | AccountPriorityServiceCode | Sim | Sigla de identificação do Serviço Prioritário, segundo Resolução 3.919 do Bacen. |
| chargingTriggerInfo | string | Sim | Fatos geradores de cobrança que incidem sobre os serviços prioritários, segundo Resolução 3.919 do Bacen, para pessoa natural. |
| prices | [Price] | Sim | Valor da mediana da tarifa, relativa ao serviço ofertado, informado no período |
| minimum | MinimumPrice | Sim | Valor mínimo apurado para a tarifa de serviços sobre a base de clientes no mês de referência |
| maximum | MaximumPrice | Sim | Valor máximo apurado para a tarifa de serviços sobre a base de clientes no mês de referência |
AccountOtherService
{
"name": "string",
"code": "string",
"chargingTriggerInfo": "string",
"prices": [
{
"interval": "string",
"value": "string",
"currency": "string",
"customers": {
"rate": "string"
}
}
],
"minimum": {
"value": "string",
"currency": "string"
},
"maximum": {
"value": "string",
"currency": "string"
}
}
| Nome | Tipo | Obrigatório | Descrição |
|---|---|---|---|
| name | string | Sim | Nome atribuído a Outros Serviços disponíveis para os tipos de contas. |
| code | string | Não | Sigla de identificação de Outros Serviços que incidem sobre os tipos de contas. |
| chargingTriggerInfo | string | Sim | Outros Fatos geradores de cobrança referentes aos Outros Serviços que incidem sobre as contas comercializadas. |
| prices | [Price] | Sim | Valor da tarifa cobrada referente aos Outros Serviços. |
| minimum | [MinimumPrice] | Sim | Valor mínimo cobrado para a tarifa de serviços sobre a base de clientes no mês de referência. |
| maximum | [MaximumPrice] | Sim | Valor máximo cobrado para a tarifa de serviços sobre a base de clientes no mês de referência. |
ServiceBundleServiceDetail
{
"code": "string",
"chargingTriggerInfo": "string",
"eventLimitQuantity": "string",
"freeEventQuantity": "string"
}
| Nome | Tipo | Obrigatório | Definição |
|---|---|---|---|
| code | string | Sim | Código que identifica o Serviço que compõe o Pacote de Serviços, podendo ser da lista de Serviços Prioritários ou Outros Serviços. p.ex. segundo Resolução 3.919 do Bacen: 'SAQUE_TERMINAL'. |
| chargingTriggerInfo | string | Sim | Fatos geradores de cobrança que incidem sobre serviço que compõe o Pacote de Serviços. |
| eventLimitQuantity | string | Sim | Segundo Resolução 4196, BCB, de 2013: Quantidade de eventos previstos no Pacote de Serviços (Número de eventos incluídos no mês) p.ex.'2'. No caso de quantidade ilimitada, reportar 999999 |
| freeEventQuantity | string | Sim | Segundo Resolução 4196, BCB, de 2013: Quantidade de eventos previstos no Pacote de Serviços com isenção de Tarifa.p.ex.'1' No caso de quantidade ilimitada, reportar 999999 |
AccountsTermsConditions
{
"minimumBalance": {
"value": "string",
"currency": "string"
},
"elegibilityCriteriaInfo": "string",
"closingProcessInfo": "string"
}
| Nome | Tipo | Obrigatório | Descrição |
|---|---|---|---|
| minimumBalance | MinimumBalance | Sim | Saldo mínimo exigido nos Termos e condições contratuais, que regem as contas comercializadas. |
| elegibilityCriteriaInfo | string | Sim | Critérios de qualificação do cliente com a finalidade de definir sua elegibilidade para a aquisição do tipo de conta. Campo Aberto |
| closingProcessInfo | string | Sim | Procedimentos de encerramento para o tipo de conta tratado. Possibilidade de inscrição da URL. Endereço eletrônico de acesso ao canal. p.ex. 'https://example.com/mobile-banking' |
AccountsIncomeRate
{
"savingAccount": "string",
"prepaidPaymentAccount": "string"
}
| Nome | Tipo | Obrigatório | Descrição |
|---|---|---|---|
| savingAccount | string | Não | Descrição da Remuneração especificamente para Conta de Poupança. Deve ser preenchido com a determinação legal vigente. Restrição: De preenchimento obrigatório para CONTA_POUPANCA. Para os demais Tipos preencher com NA |
| prepaidPaymentAccount | string | Não | Percentual em favor do titular da conta de pagamento pré-paga. Campo Livre. Restrição: De preenchimento obrigatório para Conta do Tipo CONTA_PAGAMENTO_PRE_PAGA. Para os demais Tipos preencher com NA |
Enum AccountType
Tipos de contas ofertadas para pessoa natural ou jurídica
| Propriedade | Valor | Definição |
|---|---|---|
| type | CONTA_DEPOSITO_A_VISTA | Conta de depósito à vista ou Conta corrente - é o tipo mais comum. Nela, o dinheiro fica à sua disposição para ser sacado a qualquer momento. Essa conta não gera rendimentos para o depositante |
| type | CONTA_POUPANCA | Conta poupança - foi criada para estimular as pessoas a pouparem. O dinheiro que ficar na conta por trinta dias passa a gerar rendimentos, com isenção de imposto de renda para quem declara. Ou seja, o dinheiro “cresce” (rende) enquanto ficar guardado na conta. Cada depósito terá rendimentos de mês em mês, sempre no dia do mês em que o dinheiro tiver sido depositado |
| type | CONTA_PAGAMENTO_PRE_PAGA | Conta de pagamento pré-paga: segundo CIRCULAR Nº 3.680, BCB de 2013, é a 'destinada à execução de transações de pagamento em moeda eletrônica realizadas com base em fundos denominados em reais previamente aportados. |
Enum OpeningClosingChannels
Canais disponíveis para abertura e encerramento de contas, p.ex. 'DEPENDENCIAS_PROPRIAS'
| Propriedade | Valor | Definição |
|---|---|---|
| openingClosingChannels | DEPENDENCIAS_PROPRIAS | Dependências próprias. |
| openingClosingChannels | CORRESPONDENTES_BANCARIOS | Correspondentes bancários. |
| openingClosingChannels | INTERNET_BANKING | Internet banking. |
| openingClosingChannels | MOBILE_BANKING | Mobile banking. |
| openingClosingChannels | CENTRAL_TELEFONICA | Central telefônica. |
| openingClosingChannels | CHAT | Chat. |
| openingClosingChannels | OUTROS | Outros (p.ex. website/apps de terceiros) |
Enum TransactionMethods
Lista de formas de movimentação possíveis para a conta, p.ex. 'MOVIMENTACAO_CARTÃO'.
| Propriedade | Valor | Definição |
|---|---|---|
| transactionMethods | MOVIMENTACAO_ELETRONICA | Movimentação eletrônica. |
| transactionMethods | MOVIMENTACAO_CHEQUE | Movimentação com cheque. |
| transactionMethods | MOVIMENTACAO_CARTAO | Movimentação com cartão. |
| transactionMethods | MOVIMENTACAO_PRESENCIAL | Movimentação presencial. |
PriorityServiceName
| Propriedade | Valor | Definição |
|---|---|---|
| name | CONFECCAO_CADASTRO_INICIO_RELACIONAMENTO | Confecção de Cadastro Início de Relacionamento |
| name | FORNECIMENTO_2_VIA_CARTAO_FUNCAO_DEBITO | Fornecimento 2ª Via Cartão Função Débito |
| name | FORNECIMENTO_2_VIA_CARTAO_FUNCAO_MOVIMENTACAO_CONTA_POUPANCA | Fornecimento 2ª Via Cartão Função Monimentação Conta Poupança |
| name | EXCLUSAO_CADASTRO_EMITENTES_CHEQUES_SEM_FUNDO_CCF | Exclusão Cadastro Emitentes Cheques Sem Fundo CCF |
| name | CONTRA_ORDEM_REVOGACAO_E_OPOSICAO_OU_SUSTACAO_PAGAMENTO_CHEQUE | Contra Ordem Revogação e Oposição ou Sustação de Pagamento Cheque |
| name | FORNECIMENTO_FOLHAS_CHEQUE | Fornecimento Folhas Cheque |
| name | CHEQUE_ADMINISTRATIVO | Cheque Administrativo |
| name | CHEQUE_VISADO | Cheque Visado |
| name | SAQUE_CONTA_DEPOSITO_A_VISTA_POUPANCA_PRESENCIAL_OU_PESSOAL | Saque Conta Deposito a Vista Poupança PRESENCIAL OU PESSOAL |
| name | SAQUE_CONTA_DEPOSITO_A_VISTA_POUPANCA_TERMINAL_AUTOATENDIMENTO | Saque Conta Deposito a Vista Poupança TERMINAL AUTOATENDIMENTO |
| name | SAQUE_CONTA_DEPOSITO_A_VISTA_POUPANCA_CORRESPONDENTES_PAIS | Saque Conta Deposito a Vista Poupança CORRESPONDENTES PAIS |
| name | DEPOSITO_IDENTIFICADO | Deposito Identificado |
| name | FORNECIMENTO_EXTRATO_MENSAL_CONTA_DEPOSITOS_A_VISTA_E_POUPANCA_PRESENCIAL_OU_PESSOAL | Fornecimento Extrato Mensal Conta Depositos a Vista e Poupança PRESENCIAL ou PESSOAL |
| name | FORNECIMENTO_EXTRATO_MENSAL_CONTA_DEPOSITOS_A_VISTA_E_POUPANCA_TERMINAL_AUTOATENDIMENTO | Fornecimento Extrato Mensal Conta Depositos a Vista e Poupança TERMINAL AUTOATENDIMENTO |
| name | FORNECIMENTO_EXTRATO_MENSAL_CONTA_DEPOSITOS_A_VISTA_E_POUPANCA_CORRESPONDENTES_PAIS | Fornecimento Extrato Mensal Conta Depositos a Vista e Poupança CORRESPONDENTES PAIS |
| name | FORNECIMENTO_EXTRATO_DE_UM_PERIODO_CONTA_DEPOSITOS_A_VISTA_E_POUPANCA_PRESENCIAL_OU_PESSOAL | Fornecimento Extrato de um Período Conta Depositos à Vista e Poupança PRESENCIAL OU PESSOAL |
| name | FORNECIMENTO_EXTRATO_DE_UM_PERIODO_CONTA_DEPOSITOS_A_VISTA_E_POUPANCA_TERMINAL_AUTOATENDIMENTO | Fornecimento Extrato de um Período Conta Depositos à Vista e Poupança TERMINAL AUTOATENDIMENTO |
| name | FORNECIMENTO_EXTRATO_DE_UM_PERIODO_CONTA_DEPOSITOS_A_VISTA_E_POUPANCA_CORRESPONDENTES_PAIS | Fornecimento Extrato de um Período Conta Depositos à Vista e Poupança CORRESPONDENTES PAIS |
| name | FORNECIMENTO_COPIA_MICROFILME_MICROFICHA_ASSEMELHADO | Fornecimento Copia Microfilme Microficha Assemelhado |
| name | TRANSFERENCIA_DOC_PESSOAL_OU_PRESENCIAL | Transferência DOC Pessoal ou Presencial |
| name | TRANSFERENCIA_DOC_TERMINAL_AUTOATENDIMENTO_OUTROS_MEIOS_ELETRONICOS | Transferência DOC Terminal Autoatendimento outros meios eletrônicos |
| name | TRANSFERENCIA_DOC_INTERNET | Transferência DOC INTERNET |
| name | TRANSFERENCIA_TED_PESSOAL_OU_PRESENCIAL | Transferência TED Pessoal ou Presencial |
| name | TRANSFERENCIA_TED_TERMINAL_AUTOATENDIMENTO_OUTROS_MEIOS_ELETRONICOS | Transferência TED Terminal Autoatendimento outros meios eletrônicos |
| name | TRANSFERENCIA_TED_INTERNET | Transferência TED INTERNET |
| name | TRANSFERENCIA_DOC_TED_PESSOAL_OU_PRESENCIAL | Transferência DOC e TED Pessoal ou Presencial |
| name | TRANSFERENCIA_DOC_TED_TERMINAL_AUTOATENDIMENTO_OUTROS_MEIOS_ELETRONICOS | Transferência DOC e TED Terminal Autoatendimento outros meios eletrônicos |
| name | TRANSFERENCIA_DOC_TED_INTERNET | Transferência DOC e TED INTERNET |
| name | TRANSFERENCIA_ENTRE_CONTAS_PROPRIA_INSTITUICAO_PESSOAL_OU_PRESENCIAL | Transferências entre contas própria instituição pessoal ou presencial |
| name | TRANSFERENCIA_ENTRE_CONTAS_PROPRIA_INSTITUICAO_TERMINAL_AUTOATENDIMENTO_OUTROS_MEIOS_ELETRONICOS_INCLUSIVE_INTERNET | Transferências entre contas própria instituição Terminal autoatendimento outros meios eletronicos inclusive Internet |
| name | ORDEM_PAGAMENTO | ORDEM PAGAMENTO |
Enum AccountPriorityServiceCode
| Propriedade | Valor | Definição |
|---|---|---|
| code | CADASTRO | Cadastro |
| code | 2_VIA_CARTAO_DEBITO | 2ª via cartão de débito |
| code | 2_VIA_CARTAO_POUPANCA | 2ª via cartão poupança |
| code | EXCLUSAO_CCF | Exclusão CCF |
| code | SUSTACAO_REVOGACAO | Sustação / Revogação |
| code | FOLHA_CHEQUE | Fornecimento Folha de cheque |
| code | CHEQUE_ADMINISTRATIVO | Cheque Administrativo |
| code | CHEQUE_VISADO | Cheque Visado |
| code | SAQUE_PESSOAL | Saque Pessoal ou Presencial |
| code | SAQUE_TERMINAL | Saque Terminal autoatendimento |
| code | SAQUE_CORRESPONDENTE | Saque Correspondente no Pais |
| code | DEPOSITO_IDENTIFICADO | Depósito identificado |
| code | EXTRATO_MES_P | Extrato mensal presencial |
| code | EXTRATO_MES_E | Extrato mensal meios eletrônicos |
| code | EXTRATO_MES_C | Extrato mensal Correspondente no Pais |
| code | EXTRATO_MOVIMENTO_P | Extrato por período presencial |
| code | EXTRATO_MOVIMENTO_E | Extrato por período meio eletrônico |
| code | EXTRATO_MOVIMENTO_C | Extrato por período Correspondente no Pais |
| code | MICROFILME | Fornecimento de cópia de microfilme, microficha ou assemelhado |
| code | DOC_PESSOAL | Transferência por DOC presencial ou pessoal |
| code | DOC_ELETRONICO | Transferência por DOC meios eletrônicos |
| code | DOC_INTERNET | Transferência por TED via Internet |
| code | TED_PESSOAL | Transferência por TED pessoal ou presencial |
| code | TED_ELETRONICO | Transferência por TED meio eletrônico |
| code | TED_INTERNET | Transferência por TED via Internet |
| code | DOC_TED_AGENDADO_P | Transferência agendada TED ou DOC presencial ou pessoal |
| code | DOC_TED_AGENDADO_E | Transferência agendada TED ou DOC meio eletrônico |
| code | DOC_TED_AGENDADO_I | Transferência agendada TED ou DOC via Internet |
| code | TRANSF_RECURSO_P | Transferência entre contas própria instituição presencial ou pessoal |
| code | TRANSF_RECURSO_E | Transferência entre contas própria instituição por meios eletrônicos ou Internet |
| code | ORDEM_PAGAMENTO | Ordem de Pagamento |
ResponsePersonalLoans
{
"data": {
"brand": {
"name": "string",
"companies": [
{
"name": "string",
"cnpjNumber": "string",
"urlComplementaryList": "string",
"personalLoans": [
{
"type": "string",
"fees": {
"services": [
{
"name": "string",
"code": "string",
"chargingTriggerInfo": "string",
"prices": [
{
"interval": "string",
"value": "string",
"currency": "string",
"customers": {
"rate": "string"
}
}
],
"minimum": {
"value": "string",
"currency": "string"
},
"maximum": {
"value": "string",
"currency": "string"
}
}
]
},
"interestRate": [
{
"fees": [
{
"referentialRateOrIndexer": "string",
"rate": "string"
}
],
"applications": [
{
"interval": "string",
"indexer": {
"rate": "string"
},
"customers": {
"rate": "string"
}
}
],
"minimumRate": "string",
"maximumRate": "string"
}
],
"requiredWarranties": [
"string"
],
"termsConditions": "string"
}
]
}
]
}
},
"links": {
"self": "string",
"first": "string",
"prev": "string",
"next": "string",
"last": "string"
},
"meta": {
"totalRecords": "integer",
"totalPages": "integer"
}
}
| Nome | Tipo | Obrigatório | Definição |
|---|---|---|---|
| data | object | Sim | |
| brand | PersonalLoanBrand | Sim | Organização controladora do grupo de instituições financeiras |
| links | LinksPaginated | Sim | |
| meta | MetaPaginated | Sim |
PersonalLoanBrand
{
"name": "string",
"companies": [
{
"name": "string",
"cnpjNumber": "string",
"urlComplementaryList": "string",
"personalLoans": [
{
"type": "string",
"fees": {
"services": [
{
"name": "string",
"code": "string",
"chargingTriggerInfo": "string",
"prices": [
{
"interval": "string",
"value": "string",
"currency": "string",
"customers": {
"rate": "string"
}
}
],
"minimum": {
"value": "string",
"currency": "string"
},
"maximum": {
"value": "string",
"currency": "string"
}
}
]
},
"interestRate": [
{
"fees": [
{
"referentialRateOrIndexer": "string",
"rate": "string"
}
],
"applications": [
{
"interval": "string",
"indexer": {
"rate": "string"
},
"customers": {
"rate": "string"
}
}
],
"minimumRate": "string",
"maximumRate": "string"
}
],
"requiredWarranties": [
"string"
],
"termsConditions": "string"
}
]
}
]
}
| Nome | Tipo | Obrigatório | Definição |
|---|---|---|---|
| name | string | Sim | Nome da marca proprietária da dependência (titular). |
| companies | PersonalLoanCompany | Sim | Companies traz uma lista de todas as instituições da Marca. |
PersonalLoanCompany
{
"name": "string",
"cnpjNumber": "string",
"urlComplementaryList": "string",
"personalLoans": [
{
"type": "string",
"fees": {
"services": [
{
"name": "string",
"code": "string",
"chargingTriggerInfo": "string",
"prices": [
{
"interval": "string",
"value": "string",
"currency": "string",
"customers": {
"rate": "string"
}
}
],
"minimum": {
"value": "string",
"currency": "string"
},
"maximum": {
"value": "string",
"currency": "string"
}
}
]
},
"interestRate": [
{
"fees": [
{
"referentialRateOrIndexer": "string",
"rate": "string"
}
],
"applications": [
{
"interval": "string",
"indexer": {
"rate": "string"
},
"customers": {
"rate": "string"
}
}
],
"minimumRate": "string",
"maximumRate": "string"
}
],
"requiredWarranties": [
"string"
],
"termsConditions": "string"
}
]
}
| Nome | Tipo | Obrigatório | Definição | Restrição |
|---|---|---|---|---|
| name | string | Sim | Nome da Instituição, pertencente à marca, responsável pela comercialização das modalidades de Empréstimos para Pessoas Físicas consultadas. | |
| cnpjNumber | string | Sim | O responsável pela comercialização das modalidades de Empréstimos para Pessoas Físicas consultadas - o CNPJ corresponde ao número de inscrição no Cadastro de Pessoa Jurídica. Deve-se ter apenas os números do CNPJ, sem máscara. | |
| urlComplementaryList | URIString | Não | URL do link que conterá a lista complementar com os nomes e CNPJs agrupados sob o mesmo cnpjNumber. Os contidos nessa lista possuem as mesmas características para produtos e serviços. | Será obrigatorimente preenchido se houver lista complementar com os nomes e CNPJs a ser disponibilizada |
| personalLoans | PersonalLoan | Sim | Lista de modalidades de empréstimos. |
PersonalLoan
{
"type": "string",
"fees": {
"services": [
{
"name": "string",
"code": "string",
"chargingTriggerInfo": "string",
"prices": [
{
"interval": "string",
"value": "string",
"currency": "string",
"customers": {
"rate": "string"
}
}
],
"minimum": {
"value": "string",
"currency": "string"
},
"maximum": {
"value": "string",
"currency": "string"
}
}
]
},
"interestRate": [
{
"fees": [
{
"referentialRateOrIndexer": "string",
"rate": "string"
}
],
"applications": [
{
"interval": "string",
"indexer": {
"rate": "string"
},
"customers": {
"rate": "string"
}
}
],
"minimumRate": "string",
"maximumRate": "string"
}
],
"requiredWarranties": [
"string"
],
"termsConditions": "string"
}
| Nome | Tipo | Obrigatório | Definição |
|---|---|---|---|
| type | Enum PersonalLoanType | Sim | Modalidades de empréstimos ofertados para pessoas Físicas, conforme Circular 4015-Bacen |
| fees | LoanFees | Sim | Objeto que reúne informações de tarifas de serviços |
| interestRate | [LoanInterestRate] | Sim | Taxas de juros remuneratórias |
| requiredWarranties | [Enum RequiredWarranty] | Sim | Lista das garantias exigidas |
| termsConditions | string | Sim | Campo aberto para informar as condições contratuais relativas ao produto ou serviço informado. Pode ser informada a URL (URIString) referente ao endereço onde constam as condições informadas |
Enum PersonalLoanType
| Propriedade | Código | Definição |
|---|---|---|
| type | EMPRESTIMO_CREDITO_PESSOAL_CONSIGNADO | Crédito pessoal consignado |
| type | EMPRESTIMO_CREDITO_PESSOAL_SEM_CONSIGNACAO | crédito pessoal sem consignação |
| type | EMPRESTIMO_HOME_EQUITY | Home equity |
| type | EMPRESTIMO_MICROCREDITO_PRODUTIVO_ORIENTADO | Microcrédito produtivo orientado |
| type | EMPRESTIMO_CHEQUE_ESPECIAL | Cheque especial |
| type | EMPRESTIMO_CONTA_GARANTIDA | Conta garantida |
Enum RequiredWarranty
| Propriedade | Código | Definição |
|---|---|---|
| requiredWarranty | CESSAO_DIREITOS_CREDITORIOS | Cessão de direitos creditórios |
| requiredWarranty | CAUCAO | Caução |
| requiredWarranty | PENHOR | Penhor |
| requiredWarranty | ALIENACAO_FIDUCIARIA | Alienação fiduciária |
| requiredWarranty | HIPOTECA | Hipoteca |
| requiredWarranty | OPERACOES_GARANTIDAS_PELO_GOVERNO | Operações garantidas pelo governo |
| requiredWarranty | OUTRAS_GARANTIAS_NAO_FIDEJUSSORIAS | Outras garantias não fidejussórias |
| requiredWarranty | SEGUROS_ASSEMELHADOS | Seguros e assemelhados |
| requiredWarranty | GARANTIA_FIDEJUSSORIA | Garantia fidejussória |
| requiredWarranty | BENS_ARRENDADOS | Bens arrendados |
| requiredWarranty | GARANTIAS_INTERNACIONAIS | Garantias internacionais |
| requiredWarranty | OPERACOES_GARANTIDAS_OUTRAS_ENTIDADES | Operações garantidas por outras entidades |
| requiredWarranty | ACORDOS_COMPENSACAO | Acordos de compensação |
| requiredWarranty | NAO_APLICAVEL | Não aplicável |
LoanFees
{
"services": [
{
"name": "string",
"code": "string",
"chargingTriggerInfo": "string",
"prices": [
{
"interval": "string",
"value": "string",
"currency": "string",
"customers": {
"rate": "string"
}
}
],
"minimum": {
"value": "string",
"currency": "string"
},
"maximum": {
"value": "string",
"currency": "string"
}
}
]
}
| Nome | Tipo | Obrigatório | Definição |
|---|---|---|---|
| services | [LoanService] | Sim | Lista das Tarifas cobradas sobre Serviços |
LoanService
{
"name": "string",
"code": "string",
"chargingTriggerInfo": "string",
"prices": [
{
"interval": "string",
"value": "string",
"currency": "string",
"customers": {
"rate": "string"
}
}
],
"minimum": {
"value": "string",
"currency": "string"
},
"maximum": {
"value": "string",
"currency": "string"
}
}
| Nome | Tipo | Obrigatório | Definição | Restrições |
|---|---|---|---|---|
| name | string | Sim | Nomes das Tarifas cobradas sobre Serviços relacionados à Modalidade informada do Empréstimo para pessoa natural/jurídica. | NA |
| code | string | Sim | Sigla de identificação do serviço relacionado à Modalidade informada de Empréstimo para pessoa natural/jurídica. | NA |
| chargingTriggerInfo | string | Sim | Fatos geradores de cobrança que incidem sobre as Modalidades informada de Empréstimos para pessoa natural/jurídica. | NA |
| prices | [Price] | Sim | Valor da mediana da tarifa, relativa ao serviço ofertado, informado no período. | NA |
| minimum | MinimumPrice | Sim | Valor mínimo cobrado para a tarifa de serviços sobre a base de clientes no mês de referência. | NA |
| maximum | MaximumPrice | Sim | Valor máximo cobrado para a tarifa de serviços sobre a base de clientes no mês de referência. | NA |
LoanInterestRate
{
"fees": [
{
"referentialRateIndexer": "string",
"rate": "string"
}
],
"applications": [
{
"interval": "string",
"indexer": {
"rate": "string"
},
"customers": {
"rate": "string"
}
}
],
"minimumRate": "string",
"maximumRate": "string"
}
| Nome | Tipo | Obrigatório | Definição |
|---|---|---|---|
| fees | [FeeReferentialRateIndexer] | Sim | Tipos de taxas referenciais ou indexadores, conforme Anexo 5: Taxa referencial ou Indexador (Indx), do Documento 3040 |
| applications | [Application] | Sim | Lista das faixas de cobrança da taxa efetiva aplicada pela contratação de crédito. |
| minimumRate | string | Sim | Percentual mínimo cobrado (taxa efetiva) no mês de referência, para o Empréstimo contratado. A apuração pode acontecer com até 4 casas decimais. O preenchimento deve respeitar as 4 casas decimais, mesmo que venham preenchidas com zeros (representação de porcentagem p.ex: 0.1500. Este valor representa 15%. O valor 1 representa 100%) |
| maximumRate | string | Sim | Percentual máximo cobrado (taxa efetiva) no mês de referência, para o Empréstimo contratado. A apuração pode acontecer com até 4 casas decimais. O preenchimento deve respeitar as 4 casas decimais, mesmo que venham preenchidas com zeros (representação de porcentagem p.ex: 0.1500. Este valor representa 15%. O valor 1 representa 100%) |
ResponseBusinessLoans
{
"data": {
"brand": {
"name": "string",
"companies": [
{
"name": "string",
"cnpjNumber": "string",
"urlComplementaryList": "string",
"businessLoans": [
{
"type": "string",
"fees": {
"services": [
{
"name": "string",
"code": "string",
"chargingTriggerInfo": "string",
"prices": [
{
"interval": "string",
"value": "string",
"currency": "string",
"customers": {
"rate": "string"
}
}
],
"minimum": {
"value": "string",
"currency": "string"
},
"maximum": {
"value": "string",
"currency": "string"
}
}
]
},
"interestRate": [
{
"fees": [
{
"referentialRateIndexer": "string",
"rate": "string"
}
],
"applications": [
{
"interval": "string",
"indexer": {
"rate": "string"
},
"customers": {
"rate": "string"
}
}
],
"minimumRate": "string",
"maximumRate": "string"
}
],
"requiredWarranties": [
"string"
],
"termsConditions": "string"
}
]
}
]
}
},
"links": {
"self": "string",
"first": "string",
"prev": "string",
"next": "string",
"last": "string"
},
"meta": {
"totalRecords": "integer",
"totalPages": "integer"
}
}
| Nome | Tipo | Obrigatório | Definição |
|---|---|---|---|
| data | object | Sim | |
| brand | BusinessLoanBrand | Sim | Organização controladora do grupo de instituições financeiras |
| links | LinksPaginated | Sim | |
| meta | MetaPaginated | Sim |
BusinessLoanBrand
{
"name": "string",
"companies": [
{
"name": "string",
"cnpjNumber": "string",
"urlComplementaryList": "string",
"businessLoans": [
{
"type": "string",
"fees": {
"services": [
{
"name": "string",
"code": "string",
"chargingTriggerInfo": "string",
"prices": [
{
"interval": "string",
"value": "string",
"currency": "string",
"customer": {
"rate": "string"
}
}
],
"minimum": {
"value": "string",
"currency": "string"
},
"maximum": {
"value": "string",
"currency": "string"
}
}
]
},
"interestRate": [
{
"fees": [
{
"referentialRateIndexer": "string",
"rate": "string"
}
],
"applications": [
{
"interval": "string",
"indexer": {
"rate": "string"
},
"customers": {
"rate": "string"
}
}
],
"minimumRate": "string",
"maximumRate": "string"
}
],
"requiredWarranties": [
"string"
],
"termsConditions": "string"
}
]
}
]
}
| Nome | Tipo | Obrigatório | Definição |
|---|---|---|---|
| name | string | Sim | Nome da marca proprietária da dependência (titular). |
| companies | [BusinessLoanCompany] | Sim | Companies traz uma lista de todas as instituições da Marca |
BusinessLoanCompany
{
"name": "string",
"cnpjNumber": "string",
"urlComplementaryList": "string",
"businessLoans": [
{
"type": "string",
"fees": {
"services": [
{
"name": "string",
"code": "string",
"chargingTriggerInfo": "string",
"prices": [
{
"interval": "string",
"value": "string",
"currency": "string",
"customers": {
"rate": "string"
}
}
],
"minimum": {
"value": "string",
"currency": "string"
},
"maximum": {
"value": "string",
"currency": "string"
}
}
]
},
"interestRate": [
{
"fees": [
{
"referentialRateIndexer": "string",
"rate": "string"
}
],
"applications": [
{
"interval": "string",
"indexer": {
"rate": "string"
},
"customers": {
"rate": "string"
}
}
],
"minimumRate": "string",
"maximumRate": "string"
}
],
"requiredWarranties": [
"string"
],
"termsConditions": "string"
}
]
}
| Nome | Tipo | Obrigatório | Definição | Restrições |
|---|---|---|---|---|
| name | string | Sim | Nome da Instituição, pertencente à marca, responsável pela comercialização das modalidades de Empréstimos para Pessoas Jurídicas consultadas. | |
| cnpjNumber | string | Sim | O responsável pela comercialização das modalidades de Empréstimos para Pessoas Jurídicas consultadas - o CNPJ corresponde ao número de inscrição no Cadastro de Pessoa Jurídica. Deve-se ter apenas os números do CNPJ, sem máscara. | |
| urlComplementaryList | URIString | Não | URL do link que conterá a lista complementar com os nomes e CNPJs agrupados sob o mesmo cnpjNumber. Os contidos nessa lista possuem as mesmas características para produtos e serviços. | Será obrigatorimente preenchido se houver lista complementar com os nomes e CNPJs a ser disponibilizada |
| businessLoans | [BusinessLoan] | Sim | Lista de modalidades de empréstimos |
BusinessLoan
{
"type": "string",
"fees": {
"service": [
{
"name": "string",
"code": "string",
"chargingTriggerInfo": "string",
"prices": [
{
"interval": "string",
"value": "string",
"currency": "string",
"customer": {
"rate": "string"
}
}
],
"minimum": {
"value": "string",
"currency": "string"
},
"maximum": {
"value": "string",
"currency": "string"
}
}
]
},
"interestRate": [
{
"fees": [
{
"referentialRateIndexer": "string",
"rate": "string"
}
],
"applications": [
{
"interval": "string",
"indexer": {
"rate": "string"
},
"customers": {
"rate": "string"
}
}
],
"minimumRate": "string",
"maximumRate": "string"
}
],
"requiredWarranties": [
"string"
],
"termsConditions": "string"
}
| Nome | Tipo | Obrigatório | Definição |
|---|---|---|---|
| type | Enum BusinessLoanType | Sim | Modalidades de empréstimos ofertados para pessoas jurídicas, conforme Circular 4015-Bacen |
| fees | LoanFees | Sim | Tarifas cobradas sobre Serviços ofertados à Modalidade de Empréstimo |
| interestRate | LoanInterestRate | Sim | Taxas de juros remuneratórias |
| requiredWarranties | Enum RequiredWarranty | Sim | Relação de garantias exigidas, segundo documento 3040 do Bacen |
| termsConditions | string | Sim | Campo aberto para informar as condições contratuais relativas ao produto ou serviço informado. Pode ser informada a URL ([URIString]) referente ao endereço onde constam as condições informadas. |
Enum BusinessLoanType
| Propriedade | Código | Definição |
|---|---|---|
| type | EMPRESTIMO_MICROCREDITO_PRODUTIVO_ORIENTADO | Microcrédito produtivo orientado |
| type | EMPRESTIMO_CHEQUE_ESPECIAL | Cheque especial |
| type | EMPRESTIMO_CONTA_GARANTIDA | Conta garantida |
| type | EMPRESTIMO_CAPITAL_GIRO_PRAZO_VENCIMENTO_ATE_365_DIAS | Capital de giro com prazo de vencimento até 365 dias |
| type | EMPRESTIMO_CAPITAL_GIRO_PRAZO_VENCIMENTO_SUPERIOR_365_DIAS | Capital de giro com prazo de vencimento superior a 365 dias |
| type | EMPRESTIMO_CAPITAL_GIRO_ROTATIVO | Capital de giro rotativo |
Enum RequiredWarranty
| Propriedade | Código | Definição |
|---|---|---|
| requiredWarranty | CESSAO_DIREITOS_CREDITORIOS | Cessão de direitos creditórios |
| requiredWarranty | CAUCAO | Caução |
| requiredWarranty | PENHOR | Penhor |
| requiredWarranty | ALIENACAO_FIDUCIARIA | Alienação fiduciária |
| requiredWarranty | HIPOTECA | Hipoteca |
| requiredWarranty | OPERACOES_GARANTIDAS_PELO_GOVERNO | Operações garantidas pelo governo |
| requiredWarranty | OUTRAS_GARANTIAS_NAO_FIDEJUSSORIAS | Outras garantias não fidejussórias |
| requiredWarranty | SEGUROS_ASSEMELHADOS | Seguros e assemelhados |
| requiredWarranty | GARANTIA_FIDEJUSSORIA | Garantia fidejussória |
| requiredWarranty | BENS_ARRENDADOS | Bens arrendados |
| requiredWarranty | GARANTIAS_INTERNACIONAIS | Garantias internacionais |
| requiredWarranty | OPERACOES_GARANTIDAS_OUTRAS_ENTIDADES | Operações garantidas por outras entidades |
| requiredWarranty | ACORDOS_COMPENSACAO | Acordos de compensação |
| requiredWarranty | NAO_APLICAVEL | Não aplicável |
LoanFees
{
"services": [
{
"name": "string",
"code": "string",
"chargingTriggerInfo": "string",
"prices": [
{
"interval": "string",
"value": "string",
"currency": "string",
"customers": {
"rate": "string"
}
}
],
"minimum": {
"value": "string",
"currency": "string"
},
"maximum": {
"value": "string",
"currency": "string"
}
}
]
}
| Nome | Tipo | Obrigatório | Definição |
|---|---|---|---|
| services | [LoanService] | Sim | Lista das Tarifas cobradas sobre Serviços |
LoanService
{
"name": "string",
"code": "string",
"chargingTriggerInfo": "string",
"prices": [
{
"interval": "string",
"value": "string",
"currency": "string",
"customers": {
"rate": "string"
}
}
],
"minimum": {
"value": "string",
"currency": "string"
},
"maximum": {
"value": "string",
"currency": "string"
}
}
| Nome | Tipo | Obrigatório | Definição | Restrições |
|---|---|---|---|---|
| name | string | Sim | Nomes das Tarifas cobradas sobre Serviços relacionados à Modalidade informada do Empréstimo para pessoa natural/jurídica. | NA |
| code | string | Sim | Sigla de identificação do serviço relacionado à Modalidade informada de Empréstimo para pessoa natural/jurídica. | NA |
| chargingTriggerInfo | string | Sim | Fatos geradores de cobrança que incidem sobre as Modalidades informada de Empréstimos para pessoa natural/jurídica. | NA |
| prices | [Price] | Sim | Lista das Tarifas cobradas sobre Serviços | NA |
| minimum | MinimumPrice | Sim | Valor mínimo cobrado para a tarifa de serviços sobre a base de clientes no mês de referência. | NA |
| maximum | MaximumPrice | Sim | Valor máximo cobrado para a tarifa de serviços sobre a base de clientes no mês de referência. | NA |
LoanInterestRate
{
"fees": [
{
"referentialRateIndexer": "string",
"rate": "string"
}
],
"applications": [
{
"interval": "string",
"indexer": {
"rate": "string"
},
"customers": {
"rate": "string"
}
}
],
"minimumRate": "string",
"maximumRate": "string"
}
| Nome | Tipo | Obrigatório | Definição |
|---|---|---|---|
| fees | [FeeReferentialRateIndexer] | Sim | Lista das taxas referenciais ou indexadores |
| applications | [Application] | Sim | Valor da mediana da taxa de remuneração relativa ao serviço ofertado. |
| minimumRate | string | Sim | Percentual mínimo cobrado (taxa efetiva) no mês de referência, para o Empréstimo contratado. A apuração pode acontecer com até 4 casas decimais. O preenchimento deve respeitar as 4 casas decimais, mesmo que venham preenchidas com zeros (representação de porcentagem p.ex: 0.1500. Este valor representa 15%. O valor 1 representa 100%) |
| maximumRate | string | Sim | Percentual máximo cobrado (taxa efetiva) no mês de referência, para o Empréstimo contratado. A apuração pode acontecer com até 4 casas decimais. O preenchimento deve respeitar as 4 casas decimais, mesmo que venham preenchidas com zeros (representação de porcentagem p.ex: 0.1500. Este valor representa 15%. O valor 1 representa 100%) |
ResponsePersonalFinancings
{
"data": {
"brand": {
"name": "string",
"companies": [
{
"cnpjNumber": "string",
"name": "string",
"urlComplementaryList": "string",
"personalFinancings": [
{
"type": "string",
"fees": {
"services": [
{
"name": "string",
"code": "string",
"chargingTriggerInfo": "string",
"prices": [
{
"interval": "string",
"value": "string",
"currency": "string",
"customers": {
"rate": "string"
}
}
],
"minimum": {
"value": "string",
"currency": "string"
},
"maximum": {
"value": "string",
"currency": "string"
}
}
]
},
"interestRate": {
"fees": [
{
"referentialRateIndexer": "string",
"rate": "string"
}
],
"applications": [
{
"interval": "string",
"indexer": {
"rate": "string"
},
"customers": {
"rate": "string"
}
},
{
"interval": "string",
"indexer": {
"rate": "string"
},
"customers": {
"rate": "string"
}
},
{
"interval": "string",
"indexer": {
"rate": "string"
},
"customers": {
"rate": "string"
}
},
{
"interval": "string",
"indexer": {
"rate": "string"
},
"customers": {
"rate": "string"
}
}
],
"minimumRate": "string",
"maximumRate": "string"
},
"requiredWarranties": [
"string"
],
"termsConditions": "string"
}
]
}
]
}
},
"links": {
"self": "string",
"first": "string",
"prev": "string",
"next": "string",
"last": "string"
},
"meta": {
"totalRecords": "integer",
"totalPages": "integer"
}
}
| Nome | Tipo | Obrigatório | Definição |
|---|---|---|---|
| data | object | Sim | |
| » brand | PersonalFinancingBrand | Sim | Organização controladora do grupo de instituições financeiras |
| links | LinksPaginated | Sim | |
| meta | MetaPaginated | Sim |
PersonalFinancingBrand
{
"name": "string",
"companies": [
{
"cnpjNumber": "string",
"name": "string",
"urlComplementaryList": "string",
"personalFinancings": [
{
"type": "string",
"fees": {
"services": [
{
"name": "string",
"code": "string",
"chargingTriggerInfo": "string",
"prices": [
{
"interval": "string",
"value": "string",
"currency": "string",
"customers": {
"rate": "string"
}
}
],
"minimum": {
"value": "string",
"currency": "string"
},
"maximum": {
"value": "string",
"currency": "string"
}
}
]
},
"interestRate": {
"fees": [
{
"referentialRateIndexer": "string",
"rate": "string"
}
],
"applications": [
{
"interval": "string",
"indexer": {
"rate": "string"
},
"customers": {
"rate": "string"
}
},
{
"interval": "string",
"indexer": {
"rate": "string"
},
"customers": {
"rate": "string"
}
},
{
"interval": "string",
"indexer": {
"rate": "string"
},
"customers": {
"rate": "string"
}
},
{
"interval": "string",
"indexer": {
"rate": "string"
},
"customers": {
"rate": "string"
}
}
],
"minimumRate": "string",
"maximumRate": "string"
},
"requiredWarranties": [
"string"
],
"termsConditions": "string"
}
]
}
]
}
| Nome | Tipo | Obrigatório | Definição |
|---|---|---|---|
| name | string | Sim | Nome da Marca reportada pelo participante do Open Banking. O conceito a que se refere a 'marca' é em essência uma promessa da empresa em fornecer uma série específica de atributos, benefícios e serviços uniformes aos clientes. |
| companies | PersonalFinancingCompany | Sim | Lista de instituições pertencentes à marca. |
PersonalFinancingCompany
{
"cnpjNumber": "string",
"name": "string",
"urlComplementaryList": "string",
"personalFinancings": [
{
"type": "string",
"fees": {
"services": [
{
"name": "string",
"code": "string",
"chargingTriggerInfo": "string",
"prices": [
{
"interval": "string",
"value": "string",
"currency": "string",
"customers": {
"rate": "string"
}
}
],
"minimum": {
"value": "string",
"currency": "string"
},
"maximum": {
"value": "string",
"currency": "string"
}
}
]
},
"interestRate": {
"fees": [
{
"referentialRateIndexer": "string",
"rate": "string"
}
],
"applications": [
{
"interval": "string",
"indexer": {
"rate": "string"
},
"customers": {
"rate": "string"
}
},
{
"interval": "string",
"indexer": {
"rate": "string"
},
"customers": {
"rate": "string"
}
},
{
"interval": "string",
"indexer": {
"rate": "string"
},
"customers": {
"rate": "string"
}
},
{
"interval": "string",
"indexer": {
"rate": "string"
},
"customers": {
"rate": "string"
}
}
],
"minimumRate": "string",
"maximumRate": "string"
},
"requiredWarranties": [
"string"
],
"termsConditions": "string"
}
]
}
| Nome | Tipo | Obrigatório | Definição | Restrições |
|---|---|---|---|---|
| name | string | Sim | Nome da Instituição, pertencente à marca, responsável pela modalidade de Financiamentos. p.ex.'Empresa da Organização A'. | |
| cnpjNumber | string | Sim | CNPJ da instituição responsável. | |
| urlComplementaryList | URIString | Não | URL do link que conterá a lista complementar com os nomes e CNPJs agrupados sob o mesmo cnpjNumber. Os contidos nessa lista possuem as mesmas características para produtos e serviços. | Será obrigatorimente preenchido se houver lista complementar com os nomes e CNPJs a ser disponibilizada |
| personalFinancings | PersonalFinancing | Sim | Lista de financiamentos. |
PersonalFinancing
{
"type": "string",
"fees": {
"services": [
{
"name": "string",
"code": "string",
"chargingTriggerInfo": "string",
"prices": [
{
"interval": "string",
"value": "string",
"currency": "string",
"customers": {
"rate": "string"
}
}
],
"minimum": {
"value": "string",
"currency": "string"
},
"maximum": {
"value": "string",
"currency": "string"
}
}
]
},
"interestRate": {
"fees": [
{
"referentialRateIndexer": "string",
"rate": "string"
}
],
"applications": [
{
"interval": "string",
"indexer": {
"rate": "string"
},
"customers": {
"rate": "string"
}
},
{
"interval": "string",
"indexer": {
"rate": "string"
},
"customers": {
"rate": "string"
}
},
{
"interval": "string",
"indexer": {
"rate": "string"
},
"customers": {
"rate": "string"
}
},
{
"interval": "string",
"indexer": {
"rate": "string"
},
"customers": {
"rate": "string"
}
}
],
"minimumRate": "string",
"maximumRate": "string"
},
"requiredWarranties": [
"string"
],
"termsConditions": "string"
}
| Nome | Tipo | Obrigatório | Definição |
|---|---|---|---|
| type | Enum PersonalFinancingType | Sim | Modalidades de financiamentos ofertados, conforme Circular 4015-Banco Central do Brasil. Segundo cartilha do Banco Central do Brasil: Financiamento é um contrato entre o cliente e uma instituição financeira, mas com, destinação específica como para a aquisição de veículo ou de bem imóvel, que funcionam como garantia para o crédito concedido. |
| fees | PersonalFinancingFee | Sim | Valor da mediana da tarifa, relativa ao serviço ofertado, informado no período. p.ex. '45.00'00' |
| interestRate | PersonalFinancingInterestRate | Sim | Lista de taxas de juros. |
| requiredWarranties | Enum PersonalFinancingRequiredWarranty | Sim | Relação de garantias exigidas. |
| termsConditions | string | Sim | Campo aberto para informar as condições contratuais relativas ao produto ou serviço informado. Pode ser informada a URL (URIString) referente ao endereço onde constam as condições informadas. |
Enum PersonalFinancingType
| Propriedade | Código | Definição |
|---|---|---|
| type | FINANCIAMENTO_AQUISICAO_BENS_VEICULOS_AUTOMOTORES | Aquisição de bens – veículos automotores. |
| type | FINANCIAMENTO_AQUISICAO_BENS_OUTROS_BENS | Aquisição de bens – outros bens. |
| type | FINANCIAMENTO_MICROCREDITO | operação de crédito realizada para financiamento de atividades produtivas de pessoas naturais ou jurídicas, organizadas de forma individual ou coletiva, com renda ou receita bruta anual de até R$200.000,00 (duzentos mil reais) |
| type | FINANCIAMENTO_RURAL_CUSTEIO | Financiamentos rurais - custeio. |
| type | FINANCIAMENTO_RURAL_INVESTIMENTO | Financiamentos rurais - investimento. |
| type | FINANCIAMENTO_RURAL_COMERCIALIZACAO | Financiamentos rurais - comercialização. |
| type | FINANCIAMENTO_RURAL_INDUSTRIALIZACAO | Financiamentos rurais - industrialização. |
| type | FINANCIAMENTO_IMOBILIARIO_SISTEMA_FINANCEIRO_HABILITACAO_SFH | Financimento imobiliário - Sistema Financeiro da Habitação (SFH). |
| type | FINANCIAMENTO_IMOBILIARIO_SISTEMA_FINANCEIRO_HABILITACAO_SFI | Financimento imobiliário - Sistema Financeiro da Imobiliário (SFI). |
Enum PersonalFinancingRequiredWarranty
| Propriedade | Código | Definição |
|---|---|---|
| requiredWarranty | CESSAO_DIREITOS_CREDITORIOS | Cessão de direitos creditórios. |
| requiredWarranty | CAUCAO | Caução. |
| requiredWarranty | PENHOR | Penhor. |
| requiredWarranty | ALIENACAO_FIDUCIARIA | Alienação fiduciária. |
| requiredWarranty | HIPOTECA | Hipoteca. |
| requiredWarranty | OPERACOES_GARANTIDAS_PELO_GOVERNO | Operações garantidas pelo governo. |
| requiredWarranty | OUTRAS_GARANTIAS_NAO_FIDEJUSSORIAS | Outras garantias não fidejussórias. |
| requiredWarranty | SEGUROS_ASSEMELHADOS | Seguros e assemelhados. |
| requiredWarranty | GARANTIA_FIDEJUSSORIA | Garantia fidejussória. |
| requiredWarranty | BENS_ARRENDADOS | Bens arrendados. |
| requiredWarranty | GARANTIAS_INTERNACIONAIS | Garantias internacionais. |
| requiredWarranty | OPERACOES_GARANTIDAS_OUTRAS_ENTIDADES | Operações garantidas por outras entidades. |
| requiredWarranty | ACORDOS_COMPENSACAO | Acordos de compensação. |
| requiredWarranty | NAO_APLICAVEL | Não aplicável. |
PersonalFinancingFee
{
"services": [
{
"name": "string",
"code": "string",
"chargingTriggerInfo": "string",
"prices": [
{
"interval": "string",
"value": "string",
"currency": "string",
"customers": {
"rate": "string"
}
}
],
"minimum": {
"value": "string",
"currency": "string"
},
"maximum": {
"value": "string",
"currency": "string"
}
}
]
}
| Nome | Tipo | Obrigatório | Definição |
|---|---|---|---|
| services | PersonalFinancingFeeService | Sim | Lista das Tarifas cobradas sobre Serviços |
PersonalFinancingFeeService
{
"name": "string",
"code": "string",
"chargingTriggerInfo": "string",
"prices": [
{
"interval": "string",
"value": "string",
"currency": "string",
"customers": {
"rate": "string"
}
}
],
"minimum": {
"value": "string",
"currency": "string"
},
"maximum": {
"value": "string",
"currency": "string"
}
}
| Nome | Tipo | Obrigatório | Definição |
|---|---|---|---|
| name | string | Sim | Nomes das Tarifas cobradas sobre Serviços ofertados à Modalidade de Financiamento. |
| code | string | Sim | Sigla de identificação do serviço relacionado à Modalidade de Financiamento informada. Campo Aberto. |
| chargingTriggerInfo | string | Sim | Fatos geradores de cobrança que incidem sobre as Modalidades de Financiamentos. Campo Aberto. |
| prices | [Price] | Sim | Valor da mediana da tarifa, relativa ao serviço ofertado, informado no período. p.ex. '45.00' |
| minimum | [MinimumPrice] | Sim | Valor mínimo cobrado para a tarifa de serviços sobre a base de clientes no mês de referência. |
| maximum | [MaximumPrice] | Sim | Valor máximo cobrado para a tarifa de serviços sobre a base de clientes no mês de referência. |
PersonalFinancingInterestRate
{
"fees": [
{
"referentialRateOrIndexer": "string",
"rate": "string"
}
],
"applications": [
{
"interval": "string",
"indexer": {
"rate": "string"
},
"customers": {
"rate": "string"
}
}
],
"minimumRate": "string",
"maximumRate": "string"
}
| Nome | Tipo | Obrigatório | Definição |
|---|---|---|---|
| fees | FeeReferentialRateIndexer | Sim | Tipos de taxas referenciais ou indexadores, conforme Anexo 5: Taxa referencial ou Indexador (Indx), do Documento 3040 |
| applications | [Application] | Sim | Valor da mediana da taxa de remuneração relativa ao serviço ofertado informado no período. |
| minimumRate | string | Sim | Percentual mínimo cobrado (taxa efetiva) no mês de referência, para o Financiamento contratado. A apuração pode acontecer com até 4 casas decimais. O preenchimento deve respeitar as 4 casas decimais, mesmo que venham preenchidas com zeros (representação de porcentagem p.ex: 0.1500. Este valor representa 15%. O valor 1 representa 100%) |
| maximumRate | string | Sim | Percentual máximo cobrado (taxa efetiva) no mês de referência, para o Financiamento contratado. A apuração pode acontecer com até 4 casas decimais. O preenchimento deve respeitar as 4 casas decimais, mesmo que venham preenchidas com zeros (representação de porcentagem p.ex: 0.1500. Este valor representa 15%. O valor 1 representa 100%) |
ResponseBusinessFinancings
{
"data": {
"brand": {
"name": "string",
"companies": [
{
"cnpjNumber": "string",
"name": "string",
"urlComplementaryList": "string",
"businessFinancings": [
{
"type": "string",
"fees": {
"services": [
{
"name": "string",
"code": "string",
"chargingTriggerInfo": "string",
"prices": [
{
"interval": "string",
"value": "string",
"currency": "string",
"customers": {
"rate": "string"
}
}
],
"minimum": {
"value": "string",
"currency": "string"
},
"maximum": {
"value": "string",
"currency": "string"
}
}
]
},
"interestRate": {
"fees": [
{
"referentialRateIndexer": "string",
"rate": "string"
}
],
"applications": [
{
"interval": "string",
"indexer": {
"rate": "string"
},
"customers": {
"rate": "string"
}
}
],
"minimumRate": "string",
"maximumRate": "string"
},
"requiredWarranties": [
"string"
],
"termsConditions": "string"
}
]
}
]
}
},
"links": {
"self": "string",
"first": "string",
"prev": "string",
"next": "string",
"last": "string"
},
"meta": {
"totalRecords": "integer",
"totalPages": "integer"
}
}
| Nome | Tipo | Obrigatório | Definição |
|---|---|---|---|
| data | object | Sim | |
| » brand | BusinessFinancingBrand | Sim | Organização controladora do grupo de instituições financeiras |
| links | LinksPaginated | Sim | |
| meta | MetaPaginated | Sim |
BusinessFinancingBrand
{
"name": "string",
"companies": [
{
"cnpjNumber": "string",
"name": "string",
"urlComplementaryList": "string",
"businessFinancings": [
{
"type": "string",
"fees": {
"services": [
{
"name": "string",
"code": "string",
"chargingTriggerInfo": "string",
"prices": [
{
"interval": "string",
"value": "string",
"currency": "string",
"customers": {
"rate": "string"
}
}
],
"minimum": {
"value": "string",
"currency": "string"
},
"maximum": {
"value": "string",
"currency": "string"
}
}
]
},
"interestRate": {
"fees": [
{
"referentialRateIndexer": "string",
"rate": "string"
}
],
"applications": [
{
"interval": "string",
"indexer": {
"rate": "string"
},
"customers": {
"rate": "string"
}
}
],
"minimumRate": "string",
"maximumRate": "string"
},
"requiredWarranties": [
"string"
],
"termsConditions": "string"
}
]
}
]
}
| Nome | Tipo | Obrigatório | Definição |
|---|---|---|---|
| name | string | Sim | Nome da Marca reportada pelo participante do Open Banking. O conceito a que se refere a 'marca' é em essência uma promessa da empresa em fornecer uma série específica de atributos, benefícios e serviços uniformes aos clientes. |
| companies | BusinessFinancingCompany | Sim | Lista de instituições pertencentes à marca. |
BusinessFinancingCompany
{
"cnpjNumber": "string",
"name": "string",
"urlComplementaryList": "string",
"businessFinancings": [
{
"type": "string",
"fees": {
"services": [
{
"name": "string",
"code": "string",
"chargingTriggerInfo": "string",
"prices": [
{
"interval": "string",
"value": "string",
"currency": "string",
"customers": {
"rate": "string"
}
}
],
"minimum": {
"value": "string",
"currency": "string"
},
"maximum": {
"value": "string",
"currency": "string"
}
}
]
},
"interestRate": {
"fees": [
{
"referentialRateIndexer": "string",
"rate": "string"
}
],
"applications": [
{
"interval": "string",
"indexer": {
"rate": "string"
},
"customers": {
"rate": "string"
}
}
],
"minimumRate": "string",
"maximumRate": "string"
},
"requiredWarranties": [
"string"
],
"termsConditions": "string"
}
]
}
| Nome | Tipo | Obrigatório | Definição | Restrições |
|---|---|---|---|---|
| cnpjNumber | string | Sim | CNPJ da instituição responsável. | |
| name | string | Sim | Nome da Instituição, pertencente à marca, responsável pela modalidade de Financiamentos. p.ex.'Empresa da Organização A'. | |
| urlComplementaryList | URIString | Não | URL do link que conterá a lista complementar com os nomes e CNPJs agrupados sob o mesmo cnpjNumber. Os contidos nessa lista possuem as mesmas características para produtos e serviços. | Será obrigatorimente preenchido se houver lista complementar com os nomes e CNPJs a ser disponibilizada |
| businessFinancings | BusinessFinancing | Sim | Lista de financiamentos. |
BusinessFinancing
{
"type": "string",
"fees": {
"services": [
{
"name": "string",
"code": "string",
"chargingTriggerInfo": "string",
"prices": [
{
"interval": "string",
"value": "string",
"currency": "string",
"customers": {
"rate": "string"
}
}
],
"minimum": {
"value": "string",
"currency": "string"
},
"maximum": {
"value": "string",
"currency": "string"
}
}
]
},
"interestRate": {
"fees": [
{
"referentialRateIndexer": "string",
"rate": "string"
}
],
"applications": [
{
"interval": "string",
"indexer": {
"rate": "string"
},
"customers": {
"rate": "string"
}
}
],
"minimumRate": "string",
"maximumRate": "string"
},
"requiredWarranties": [
"string"
],
"termsConditions": "string"
}
| Nome | Tipo | Obrigatório | Definição |
|---|---|---|---|
| type | Enum BusinessFinancingType | Sim | Modalidades de financiamentos ofertados, conforme Circular 4015-Banco Central do Brasil. Segundo cartilha do Banco Central do Brasil: Financiamento é um contrato entre o cliente e uma instituição financeira, mas com, destinação específica como para a aquisição de veículo ou de bem imóvel, que funcionam como garantia para o crédito concedido. |
| fees | BusinessFinancingFee | Sim | Lista das Tarifas cobradas sobre Serviços ofertados à Modalidade de Financiamento. |
| interestRate | BusinessFinancingInterestRate | Sim | Lista de taxas de juros. |
| requiredWarranties | Enum BusinessFinancingRequiredWarranty | Sim | Relação de garantias exigidas. |
| termsConditions | string | Sim | Campo aberto para informar as condições contratuais relativas à Modalidade de Financiamentos informada. Pode ser informada a URL referente ao endereço onde constam as condições informadas. Endereço eletrônico de acesso ao canal. |
Enum BusinessFinancingType
| Propriedade | Código | Definição |
|---|---|---|
| type | FINANCIAMENTO_AQUISICAO_BENS_VEICULOS_AUTOMOTORES | Aquisição de bens – veículos automotores. |
| type | FINANCIAMENTO_AQUISICAO_BENS_OUTROS_BENS | Aquisição de bens – outros bens. |
| type | FINANCIAMENTO_MICROCREDITO | operação de crédito realizada para financiamento de atividades produtivas de pessoas naturais ou jurídicas, organizadas de forma individual ou coletiva, com renda ou receita bruta anual de até R$200.000,00 (duzentos mil reais) |
| type | FINANCIAMENTO_RURAL_CUSTEIO | Financiamentos rurais - custeio. |
| type | FINANCIAMENTO_RURAL_INVESTIMENTO | Financiamentos rurais - investimento. |
| type | FINANCIAMENTO_RURAL_COMERCIALIZACAO | Financiamentos rurais - comercialização. |
| type | FINANCIAMENTO_RURAL_INDUSTRIALIZACAO | Financiamentos rurais - industrialização. |
| type | FINANCIAMENTO_IMOBILIARIO_SISTEMA_FINANCEIRO_HABILITACAO_SFH | Financimento imobiliário - Sistema Financeiro da Habitação (SFH. |
| type | FINANCIAMENTO_IMOBILIARIO_SISTEMA_FINANCEIRO_HABILITACAO_SFI | Financimento imobiliário - Sistema Financeiro da Imobiliário (SFI). |
Enum BusinessFinancingRequiredWarranty
| Propriedade | Código | Definição |
|---|---|---|
| requiredWarranty | CESSAO_DIREITOS_CREDITORIOS | Cessão de direitos creditórios. |
| requiredWarranty | CAUCAO | Caução. |
| requiredWarranty | PENHOR | Penhor. |
| requiredWarranty | ALIENACAO_FIDUCIARIA | Alienação fiduciária. |
| requiredWarranty | HIPOTECA | Hipoteca. |
| requiredWarranty | OPERACOES_GARANTIDAS_GOVERNO | Operações garantidas pelo governo. |
| requiredWarranty | OUTRAS_GARANTIAS_NAO_FIDEJUSSORIAS | Outras garantias não fidejussórias. |
| requiredWarranty | SEGUROS_ASSEMELHADOS | Seguros e assemelhados. |
| requiredWarranty | GARANTIA_FIDEJUSSORIA | Garantia fidejussória. |
| requiredWarranty | BENS_ARRENDADOS | Bens arrendados. |
| requiredWarranty | GARANTIAS_INTERNACIONAIS | Garantias internacionais. |
| requiredWarranty | OPERACOES_GARANTIDAS_OUTRAS_ENTIDADE | Operações garantidas por outras entidades. |
| requiredWarranty | ACORDOS_COMPENSACAO | Acordos de compensação. |
| requiredWarranty | NAO_APLICAVEL | Não aplicável. |
BusinessFinancingFee
{
"services": [
{
"name": "string",
"code": "string",
"chargingTriggerInfo": "string",
"prices": [
{
"interval": "string",
"value": "string",
"currency": "string",
"customer": {
"rate": "string"
}
}
],
"minimum": {
"value": "string",
"currency": "string"
},
"maximum": {
"value": "string",
"currency": "string"
}
}
]
}
| Nome | Tipo | Obrigatório | Definição |
|---|---|---|---|
| services | BusinessFinancingFeeService | Sim | Lista das Tarifas cobradas sobre Serviços |
BusinessFinancingFeeService
{
"name": "string",
"code": "string",
"chargingTriggerInfo": "string",
"prices": [
{
"interval": "string",
"value": "string",
"currency": "string",
"customers": {
"rate": "string"
}
}
],
"minimum": {
"value": "string",
"currency": "string"
},
"maximum": {
"value": "string",
"currency": "string"
}
}
| Nome | Tipo | Obrigatório | Definição |
|---|---|---|---|
| name | string | Sim | Nomes das Tarifas cobradas sobre Serviços ofertados à Modalidade de Financiamento. |
| code | string | Sim | Sigla de identificação do serviço relacionado à Modalidade de Financiamento informada. Campo aberto. |
| chargingTriggerInfo | string | Não | Fatos geradores de cobrança que incidem sobre as Modalidades de Financiamentos. Campo Aberto. |
| prices | Price | Sim | Valor da mediana da tarifa, relativa ao serviço ofertado, informado no período. |
| minimum | MinimumPrice | Sim | Valor mínimo cobrado para a tarifa de serviços sobre a base de clientes no mês de referência. |
| maximum | MaximumPrice | Sim | Valor máximo cobrado para a tarifa de serviços sobre a base de clientes no mês de referência. |
BusinessFinancingInterestRate
{
"fees": [
{
"referentialRateIndexer": "string",
"rate": "string"
}
],
"applications": [
{
"interval": "string",
"indexer": {
"rate": "string"
},
"customers": {
"rate": "string"
}
}
],
"minimumRate": "string",
"maximumRate": "string"
}
| Nome | Tipo | Obrigatório | Definição |
|---|---|---|---|
| fees | FeeReferentialRateIndexer | Sim | Tipos de taxas referenciais ou indexadores, conforme Anexo 5: Taxa referencial ou Indexador (Indx), do Documento 3040 |
| applications | Application | Sim | Valor da mediana da taxa de remuneração relativa ao serviço ofertado informado no período. |
| minimumRate | string | Sim | Percentual mínimo cobrado (taxa efetiva) no mês de referência, para o Financiamento contratado. A apuração pode acontecer com até 4 casas decimais. O preenchimento deve respeitar as 4 casas decimais, mesmo que venham preenchidas com zeros (representação de porcentagem p.ex: 0.1500. Este valor representa 15%. O valor 1 representa 100%) |
| maximumRate | string | Sim | Percentual máximo cobrado (taxa efetiva) no mês de referência, para o Financiamento contratado. A apuração pode acontecer com até 4 casas decimais. O preenchimento deve respeitar as 4 casas decimais, mesmo que venham preenchidas com zeros (representação de porcentagem p.ex: 0.1500. Este valor representa 15%. O valor 1 representa 100%) |
ResponsePersonalInvoiceFinancings
{
"data": {
"brand": {
"name": "string",
"companies": [
{
"name": "string",
"cnpjNumber": "string",
"urlComplementaryList": "string",
"personalInvoiceFinancings": [
{
"type": "string",
"fees": {
"services": [
{
"name": "string",
"code": "string",
"chargingTriggerInfo": "string",
"prices": [
{
"interval": "string",
"value": "string",
"currency": "string",
"customers": {
"rate": "string"
}
}
],
"minimum": {
"value": "string",
"currency": "string"
},
"maximum": {
"value": "string",
"currency": "string"
}
}
]
},
"interestRate": {
"fees": [
{
"referentialRateIndexer": "string",
"rate": "string"
}
],
"applications": [
{
"interval": "string",
"indexer": {
"rate": "string",
},
"customers": {
"rate": "string"
}
}
],
"minimumRate": "string",
"maximumRate": "string"
},
"requiredWarranties": [
"string"
],
"termsConditions": "string"
}
]
}
]
}
},
"links": {
"self": "string",
"first": "string",
"prev": "string",
"next": "string",
"last": "string"
},
"meta": {
"totalRecords": "integer",
"totalPages": "integer"
}
}
| Nome | Tipo | Obrigatório | Definição |
|---|---|---|---|
| data | object | Sim | |
| brand | PersonalInvoiceFinancingsBrand | Sim | Organização controladora do grupo de instituições financeiras |
| links | [LinksPaginated] | Sim | |
| meta | MetaPaginated | Sim |
PersonalInvoiceFinancingsBrand
{
"name": "string",
"companies": [
{
"name": "string",
"cnpjNumber": "string",
"urlComplementaryList": "string",
"personalInvoiceFinancings": [
{
"type": "string",
"fees": {
"services": [
{
"name": "string",
"code": "string",
"chargingTriggerInfo": "string",
"prices": [
{
"interval": "string",
"value": "string",
"currency": "string",
"customers": {
"rate": "string"
}
}
],
"minimum": {
"value": "string",
"currency": "string"
},
"maximum": {
"value": "string",
"currency": "string"
}
}
]
},
"interestRate": {
"fees": [
{
"referentialRateIndexer": "string",
"rate": "string"
}
],
"applications": [
{
"interval": "string",
"indexer": {
"rate": "string",
},
"customers": {
"rate": "string"
}
}
],
"minimumRate": "string",
"maximumRate": "string"
},
"requiredWarranties": [
"string"
],
"termsConditions": "string"
}
]
}
]
}
| Nome | Tipo | Obrigatório | Definição |
|---|---|---|---|
| name | string | Sim | Nome da Marca reportada pelo participante do Open Banking. O conceito a que se refere a 'marca' é em essência uma promessa da empresa em fornecer uma série específica de atributos, benefícios e serviços uniformes aos clientes |
| companies | [PersonalInvoiceFinancingsCompanies] | Sim | Companies traz uma lista de todas as instituições da Marca |
PersonalInvoiceFinancingsCompanies
{
"name": "string",
"cnpjNumber": "string",
"urlComplementaryList": "string",
"personalInvoiceFinancings": [
{
"type": "string",
"fees": {
"services": [
{
"name": "string",
"code": "string",
"chargingTriggerInfo": "string",
"prices": [
{
"interval": "string",
"value": "string",
"currency": "string",
"customers": {
"rate": "string"
}
}
],
"minimum": {
"value": "string",
"currency": "string"
},
"maximum": {
"value": "string",
"currency": "string"
}
}
]
},
"interestRate": {
"fees": [
{
"referentialRateIndexer": "string",
"rate": "string"
}
],
"applications": [
{
"interval": "string",
"indexer": {
"rate": "string",
},
"customers": {
"rate": "string"
}
}
],
"minimumRate": "string",
"maximumRate": "string"
},
"requiredWarranties": [
"string"
],
"termsConditions": "string"
}
]
}
| Nome | Tipo | Obrigatório | Definição | Restrições |
|---|---|---|---|---|
| cnpjNumber | string | Sim | CNPJ da instituição responsável | |
| name | string | Sim | Nome da Instituição, pertencente à marca, responsável pela modalidade de Direitos Creditórios Descontados para Pessoa Natural. p.ex.'Empresa da Organização A' | |
| urlComplementaryList | [URIString] | Não | URL do link que conterá a lista complementar com os nomes e CNPJs agrupados sob o mesmo cnpjNumber. Os contidos nessa lista possuem as mesmas características para produtos e serviços. | Será obrigatorimente preenchido se houver lista complementar com os nomes e CNPJs a ser disponibilizada |
| personalInvoiceFinancings | [PersonalInvoiceFinancings] | Sim | Lista de Modalidades de Direitos Creditórios Descontados ofertados |
PersonalInvoiceFinancings
{
"type": "string",
"fees": {
"services": [
{
"name": "string",
"code": "string",
"chargingTriggerInfo": "string",
"prices": [
{
"interval": "string",
"value": "string",
"currency": "string",
"customers": {
"rate": "string"
}
}
],
"minimum": {
"value": "string",
"currency": "string"
},
"maximum": {
"value": "string",
"currency": "string"
}
}
]
},
"interestRate": {
"fees": [
{
"referentialRateIndexer": "string",
"rate": "string"
}
],
"applications": [
{
"interval": "string",
"indexer": {
"rate": "string",
},
"customers": {
"rate": "string"
}
}
],
"minimumRate": "string",
"maximumRate": "string"
},
"requiredWarranties": [
"string"
],
"termsConditions": "string"
}
| Nome | Tipo | Obrigatório | Definição |
|---|---|---|---|
| type | Enum PersonalInvoiceFinancingsType | Sim | Modalidades de direitos creditórios descontados ofertados, conforme Circular 4015-Bacen. Direito creditório descontado é a antecipação de créditos relativos p.ex.: desconto de duplicatas, desconto de cheques, antecipação de fatura de cartão de crédito |
| fees | [PersonalInvoiceFinancingsFees] | Sim | Objeto que reúne informações de tarifas de serviços |
| interestRate | [PersonalInvoiceFinancingsInterestRate] | Sim | Taxas de juros remuneratórias |
| requiredWarranties | [Enum PersonalInvoiceFinancingsRequiredWarranties] | Sim | Lista das garantias exigidas |
| termsConditions | string | Sim | Campo aberto para informar as condições contratuais relativas à Modalidade de Financiamentos para pessoa natural informada. Pode ser informada a URL referente ao endereço onde constam as condições informadas. Endereço eletrônico de acesso ao canal. |
Enum PersonalInvoiceFinancingsType
| Propriedade | Código | Definição |
|---|---|---|
| type | DESCONTO_DUPLICATAS | Desconto de duplicatas |
| type | DESCONTO_CHEQUES | Desconto de cheques |
| type | ANTECIPACAO_FATURA_CARTAO_CREDITO | Antecipação de fatura de cartão de crédito |
| type | OUTROS_DIREITOS_CREDITORIOS_DESCONTADOS | Outros direitos creditórios descontados |
| type | OUTROS_TITULOS_DESCONTADOS | Outros títulos descontados |
Enum PersonalInvoiceFinancingsRequiredWarranties
| Propriedade | Código | Definição |
|---|---|---|
| requiredWarranties | CESSAO_DIREITOS_CREDITORIOS | Cessão de direitos creditórios |
| requiredWarranties | CAUCAO | Caução |
| requiredWarranties | PENHOR | Penhor |
| requiredWarranties | ALIENACAO_FIDUCIARIA | Alienação fiduciária |
| requiredWarranties | HIPOTECA | Hipoteca |
| requiredWarranties | OPERACOES_GARANTIDAS_GOVERNO | Operações garantidas pelo governo |
| requiredWarranties | OUTRAS_GARANTIAS_NAO_FIDEJUSSORIAS | Outras garantias não fidejussórias |
| requiredWarranties | SEGUROS_ASSEMELHADOS | Seguros e assemelhados |
| requiredWarranties | GARANTIA_FIDEJUSSORIA | Garantia fidejussória |
| requiredWarranties | BENS_ARRENDADOS | Bens arrendados |
| requiredWarranties | GARANTIAS_INTERNACIONAIS | Garantias internacionais |
| requiredWarranties | OPERACOES_GARANTIDAS_OUTRAS_ENTIDADE | Operações garantidas por outras entidades |
| requiredWarranties | ACORDOS_COMPENSACAO | Acordos de compensação |
| requiredWarranties | NAO_APLICAVEL | Não aplicável |
PersonalInvoiceFinancingsFees
{
"services": [
{
"name": "string",
"code": "string",
"chargingTriggerInfo": "string",
"prices": [
{
"interval": "string",
"value": "string",
"currency": "string",
"customers": {
"rate": "string"
}
}
],
"minimum": {
"value": "string",
"currency": "string"
},
"maximum": {
"value": "string",
"currency": "string"
}
}
]
}
| Nome | Tipo | Obrigatório | Definição |
|---|---|---|---|
| services | [InvoiceFinancingsService] | Sim | Lista das Tarifas cobradas sobre Serviços |
InvoiceFinancingsService
{
"name": "string",
"code": "string",
"chargingTriggerInfo": "string",
"prices": [
{
"interval": "string",
"value": "string",
"currency": "string",
"customers": {
"rate": "string"
}
}
],
"minimum": {
"value": "string",
"currency": "string"
},
"maximum": {
"value": "string",
"currency": "string"
}
}
| Nome | Tipo | Obrigatório | Definição |
|---|---|---|---|
| name | string | Sim | Nomes das Tarifas cobradas sobre Serviços ofertados à Modalidade de direitos creditórios descontados. (Campo Livre) |
| code | string | Sim | Sigla de identificação do serviço relacionado à Modalidade de direitos creditórios descontados, para pessoa natural. Campo aberto |
| chargingTriggerInfo | string | Sim | Fatos geradores de cobrança que incidem sobre as Modalidades de direitos creditórios descontados, para pessoa natural. Campo Livre |
| prices | [Price] | Sim | Lista distribuição preços tarifas de serviços |
| minimum | [MinimumPrice] | Sim | Valor mínimo cobrado para a tarifa de serviços sobre a base de clientes no mês de referência. |
| maximum | [MaximumPrice] | Sim | Valor máximo cobrado para a tarifa de serviços sobre a base de clientes no mês de referência. |
PersonalInvoiceFinancingsInterestRate
{
"fees": [
{
"referentialRateIndexer": "string",
"rate": "string"
}
],
"applications": [
{
"interval": "string",
"indexer": {
"rate": "string",
},
"customers": {
"rate": "string"
}
}
],
"minimumRate": "string",
"maximumRate": "string"
}
| Nome | Tipo | Obrigatório | Definição |
|---|---|---|---|
| fees | FeeReferentialRateIndexer | Sim | Lista das taxas referenciais ou indexadores |
| applications | [Application] | Sim | Lista das faixas de cobrança da taxa efetiva de remuneração |
| minimumRate | string | Sim | Valor mínimo cobrado para a taxa de remuneração relativa ao serviço ofertado, sobre a base de clientes, no mês de referência |
| maximumRate | string | Sim | Valor máximo cobrado para a taxa de remuneração relativa ao serviço ofertado, sobre a base de clientes, no mês de referência |
ResponseBusinessInvoiceFinancings
{
"data": {
"brand": {
"name": "string",
"companies": [
{
"name": "string",
"cnpjNumber": "string",
"urlComplementaryList": "string",
"businessInvoiceFinancings": [
{
"type": "string",
"fees": {
"services": [
{
"name": "string",
"code": "string",
"chargingTriggerInfo": "string",
"prices": [
{
"interval": "string",
"value": "string",
"currency": "string",
"customers": {
"rate": "string"
}
}
],
"minimum": {
"value": "string",
"currency": "string"
},
"maximum": {
"value": "string",
"currency": "string"
}
}
]
},
"interestRate": {
"fees": [
{
"referentialRateIndexer": "string",
"rate": "string"
}
],
"applications": [
{
"interval": "string",
"indexer": {
"rate": "string"
},
"customers": {
"rate": "string"
}
}
],
"minimumRate": "string",
"maximumRate": "string"
},
"requiredWarranties": [
"string"
],
"termsConditions": "string"
}
]
}
]
}
},
"links": {
"self": "string",
"first": "string",
"prev": "string",
"next": "string",
"last": "string"
},
"meta": {
"totalRecords": "integer",
"totalPages": "integer"
}
}
| Nome | Tipo | Obrigatório | Definição |
|---|---|---|---|
| data | object | Sim | |
| brand | BusinessInvoiceFinancingsBrand | Sim | Organização controladora do grupo de instituições financeiras |
| links | [LinksPaginated] | Sim | |
| meta | MetaPaginated | Sim |
BusinessInvoiceFinancingsBrand
{
"name": "string",
"companies": [
{
"name": "string",
"cnpjNumber": "string",
"urlComplementaryList": "string",
"businessInvoiceFinancings": [
{
"type": "string",
"fees": {
"services": [
{
"name": "string",
"code": "string",
"chargingTriggerInfo": "string",
"prices": [
{
"interval": "string",
"value": "string",
"currency": "string",
"customers": {
"rate": "string"
}
}
],
"minimum": {
"value": "string",
"currency": "string"
},
"maximum": {
"value": "string",
"currency": "string"
}
}
]
},
"interestRate": {
"fees": [
{
"referentialRateIndexer": "string",
"rate": "string"
}
],
"applications": [
{
"interval": "string",
"indexer": {
"rate": "string"
},
"customers": {
"rate": "string"
}
}
],
"minimumRate": "string",
"maximumRate": "string"
},
"requiredWarranties": [
"string"
],
"termsConditions": "string"
}
]
}
]
}
| Nome | Tipo | Obrigatório | Definição |
|---|---|---|---|
| name | string | Sim | Nome da Marca reportada pelo participante do Open Banking. O conceito a que se refere a 'marca' é em essência uma promessa da empresa em fornecer uma série específica de atributos, benefícios e serviços uniformes aos clientes |
| companies | [BusinessInvoiceFinancingsCompanies] | Sim | Companies traz uma lista de todas as instituições da Marca |
BusinessInvoiceFinancingsCompanies
{
"name": "string",
"cnpjNumber": "string",
"urlComplementaryList": "string",
"businessInvoiceFinancings": [
{
"type": "string",
"fees": {
"services": [
{
"name": "string",
"code": "string",
"chargingTriggerInfo": "string",
"prices": [
{
"interval": "string",
"value": "string",
"currency": "string",
"customers": {
"rate": "string"
}
}
],
"minimum": {
"value": "string",
"currency": "string"
},
"maximum": {
"value": "string",
"currency": "string"
}
}
]
},
"interestRate": {
"fees": [
{
"referentialRateIndexer": "string",
"rate": "string"
}
],
"applications": [
{
"interval": "string",
"indexer": {
"rate": "string"
},
"customers": {
"rate": "string"
}
}
],
"minimumRate": "string",
"maximumRate": "string"
},
"requiredWarranties": [
"string"
],
"termsConditions": "string"
}
]
}
| Nome | Tipo | Obrigatório | Definição | Restrições |
|---|---|---|---|---|
| name | string | Sim | Nome da Instituição, pertencente à marca, responsável pela modalidade de Direitos Creditórios Descontados para Pessoa Natural. p.ex.'Empresa da Organização A' | |
| cnpjNumber | string | Sim | CNPJ da instituição responsável | |
| urlComplementaryList | [URIString] | Não | URL do link que conterá a lista complementar com os nomes e CNPJs agrupados sob o mesmo cnpjNumber. Os contidos nessa lista possuem as mesmas características para produtos e serviços. | Será obrigatorimente preenchido se houver lista complementar com os nomes e CNPJs a ser disponibilizada |
| businessInvoiceFinancings | [BusinessInvoiceFinancings] | Sim | Lista de Modalidades de Direitos Creditórios Descontados |
BusinessInvoiceFinancings
{
"type": "string",
"fees": {
"services": [
{
"name": "string",
"code": "string",
"chargingTriggerInfo": "string",
"prices": [
{
"interval": "string",
"value": "string",
"currency": "string",
"customers": {
"rate": "string"
}
}
],
"minimum": {
"value": "string",
"currency": "string"
},
"maximum": {
"value": "string",
"currency": "string"
}
}
]
},
"interestRate": {
"fees": [
{
"referentialRateIndexer": "string",
"rate": "string"
}
],
"applications": [
{
"interval": "string",
"indexer": {
"rate": "string"
},
"customers": {
"rate": "string"
}
}
],
"minimumRate": "string",
"maximumRate": "string"
},
"requiredWarranties": [
"string"
],
"termsConditions": "string"
}
| Nome | Tipo | Obrigatório | Definição |
|---|---|---|---|
| type | Enum BusinessInvoiceFinancingsType | Sim | Modalidades de direitos creditórios descontados ofertados, conforme Circular 4015-Bacen. Direito creditório descontado é a antecipação de créditos relativos p.ex.: desconto de duplicatas, desconto de cheques,antecipação de fatura de cartão de crédito |
| fees | [BusinessInvoiceFinancingsFees] | Sim | Objeto que reúne informações de tarifas de serviços |
| interestRate | [BusinessInvoiceFinancingsInterestRate] | Sim | Taxas de juros remuneratórias |
| requiredWarranties | [Enum BusinessInvoiceFinancingsRequiredWarranties] | Sim | Lista das garantias exigidas |
| termsConditions | string | Sim | Campo aberto para informar as condições contratuais relativas à Modalidade de Financiamentos para pessoa jurídica informada. Pode ser informada a URL referente ao endereço onde constam as condições informadas. Endereço eletrônico de acesso ao canal. |
Enum BusinessInvoiceFinancingsType
| Propriedade | Código | Definição |
|---|---|---|
| type | DESCONTO_DUPLICATAS | Desconto de duplicatas |
| type | DESCONTO_CHEQUES | Desconto de cheques |
| type | ANTECIPACAO_FATURA_CARTAO_CREDITO | Antecipação de fatura de cartão de crédito |
| type | OUTROS_DIREITOS_CREDITORIOS_DESCONTADOS | Outros direitos creditórios descontados |
| type | OUTROS_TITULOS_DESCONTADOS | Outros títulos descontados |
Enum BusinessInvoiceFinancingsRequiredWarranties
| Propriedade | Código | Definição |
|---|---|---|
| requiredWarranties | CESSAO_DIREITOS_CREDITORIOS | Cessão de direitos creditórios |
| requiredWarranties | CAUCAO | Caução |
| requiredWarranties | PENHOR | Penhor |
| requiredWarranties | ALIENACAO_FIDUCIARIA | Alienação fiduciária |
| requiredWarranties | HIPOTECA | Hipoteca |
| requiredWarranties | OPERACOES_GARANTIDAS_GOVERNO | Operações garantidas pelo governo |
| requiredWarranties | OUTRAS_GARANTIAS_NAO_FIDEJUSSORIAS | Outras garantias não fidejussórias |
| requiredWarranties | SEGUROS_ASSEMELHADOS | Seguros e assemelhados |
| requiredWarranties | GARANTIA_FIDEJUSSORIA | Garantia fidejussória |
| requiredWarranties | BENS_ARRENDADOS | Bens arrendados |
| requiredWarranties | GARANTIAS_INTERNACIONAIS | Garantias internacionais |
| requiredWarranties | OPERACOES_GARANTIDAS_OUTRAS_ENTIDADE | Operações garantidas por outras entidades |
| requiredWarranties | ACORDOS_COMPENSACAO | Acordos de compensação |
| requiredWarranties | NAO_APLICAVEL | Não aplicável |
BusinessInvoiceFinancingsFees
{
"services": [
{
"name": "string",
"code": "string",
"chargingTriggerInfo": "string",
"prices": [
{
"interval": "string",
"value": "string",
"currency": "string",
"customers": {
"rate": "string"
}
}
],
"minimum": {
"value": "string",
"currency": "string"
},
"maximum": {
"value": "string",
"currency": "string"
}
}
]
}
| Nome | Tipo | Obrigatório | Definição |
|---|---|---|---|
| services | [InvoiceFinancingsService] | Sim | Lista das Tarifas cobradas sobre Serviços |
BusinessInvoiceFinancingsInterestRate
{
"fees": [
{
"referentialRateIndexer": "string",
"rate": "string"
}
],
"applications": [
{
"interval": "string",
"indexer": {
"rate": "string"
},
"customers": {
"rate": "string"
}
}
],
"minimumRate": "string",
"maximumRate": "string"
}
| Nome | Tipo | Obrigatório | Definição |
|---|---|---|---|
| fees | FeeReferentialRateIndexer | Sim | Lista das taxas referenciais ou indexadores |
| applications | [Application] | Sim | Lista das faixas de cobrança da taxa efetiva de remuneração |
| minimumRate | string | Sim | Valor mínimo cobrado para a taxa de remuneração relativa ao serviço ofertado, sobre a base de clientes, no mês de referência |
| maximumRate | string | Sim | Valor máximo cobrado para a taxa de remuneração relativa ao serviço ofertado, sobre a base de clientes, no mês de referência |
ResponsePersonalCreditCards
{
"data": {
"brand": {
"name": "string",
"companies": [
{
"name": "string",
"cnpjNumber": "string",
"urlComplementaryList": "string",
"personalCreditCards": [
{
"name": "string",
"identification": {
"product": {
"type": "string",
"additionalInfo": "string"
},
"creditCard": {
"network": "string",
"additionalInfo": "string"
}
},
"rewardsProgram": {
"hasRewardProgram": "string",
"rewardProgramInfo": "string"
},
"fees": {
"services": [
{
"name": "string",
"code": "string",
"chargingTriggerInfo": "string",
"prices": [
{
"interval": "string",
"value": "string",
"currency": "string",
"customers": {
"rate": "string"
}
}
],
"minimum": {
"value": "string",
"currency": "string"
},
"maximum": {
"value": "string",
"currency": "string"
}
}
]
},
"interest": {
"feeRate": {
"fees": [
{
"referentialRateIndexer": "string",
"rate": "string"
}
],
"prices": [
{
"interval": "string",
"indexer": {
"rate": "string"
},
"customers": {
"rate": "string"
}
}
],
"minimumRate": "string",
"maximumRate": "string"
},
"instalmentRate": {
"fees": [
{
"referentialRateIndexer": "string",
"rate": "string"
}
],
"prices": [
{
"interval": "string",
"indexer": {
"rate": "string"
},
"customers": {
"rate": "string"
}
}
],
"minimumRate": "string",
"maximumRate": "string"
},
"interestRates": [
{
"code": "string",
"additionalInfo": "string",
"fees": [
{
"referentialRateIndexer": "string",
"rate": "string"
}
],
"prices": [
{
"interval": "string",
"indexer": {
"rate": "string"
},
"customers": {
"rate": "string"
}
}
],
"minimumRate": "string",
"maximumRate": "string"
}
]
},
"termsConditions": {
"minimumFeeRate": "string",
"additionalInfo": "string",
"elegibilityCriteriaInfo": "string",
"closingProcessInfo": "string"
}
}
]
}
]
}
},
"links": {
"self": "string",
"first": "string",
"prev": "string",
"next": "string",
"last": "string"
},
"meta": {
"totalRecords": "integer",
"totalPages": "integer"
}
}
| Nome | Tipo | Obrigatório | Definição |
|---|---|---|---|
| data | object | Sim | |
| » brand | PersonalCreditCardBrand | Sim | Organização controladora do grupo de instituições financeiras |
| links | LinksPaginated | Sim | |
| meta | MetaPaginated | Sim |
PersonalCreditCardBrand
{
"name": "string",
"companies": [
{
"name": "string",
"cnpjNumber": "string",
"urlComplementaryList": "string",
"personalCreditCards": [
{
"name": "string",
"identification": {
"product": {
"type": "string",
"additionalInfo": "string"
},
"creditCard": {
"network": "string",
"additionalInfo": "string"
}
},
"rewardsProgram": {
"hasRewardProgram": "string",
"rewardProgramInfo": "string"
},
"fees": {
"services": [
{
"name": "string",
"code": "string",
"chargingTriggerInfo": "string",
"prices": [
{
"interval": "string",
"value": "string",
"currency": "string",
"customers": {
"rate": "string"
}
}
],
"minimum": {
"value": "string",
"currency": "string"
},
"maximum": {
"value": "string",
"currency": "string"
}
}
]
},
"interest": {
"feeRate": {
"fees": [
{
"referentialRateIndexer": "string",
"rate": "string"
}
],
"prices": [
{
"interval": "string",
"indexer": {
"rate": "string"
},
"customers": {
"rate": "string"
}
}
],
"minimumRate": "string",
"maximumRate": "string"
},
"instalmentRate": {
"fees": [
{
"referentialRateIndexer": "string",
"rate": "string"
}
],
"prices": [
{
"interval": "string",
"indexer": {
"rate": "string"
},
"customers": {
"rate": "string"
}
}
],
"minimumRate": "string",
"maximumRate": "string"
},
"interestRates": [
{
"code": "string",
"additionalInfo": "string",
"fees": [
{
"referentialRateIndexer": "string",
"rate": "string"
}
],
"prices": [
{
"interval": "string",
"indexer": {
"rate": "string"
},
"customers": {
"rate": "string"
}
}
],
"minimumRate": "string",
"maximumRate": "string"
}
]
},
"termsConditions": {
"minimumFeeRate": "string",
"additionalInfo": "string",
"elegibilityCriteriaInfo": "string",
"closingProcessInfo": "string"
}
}
]
}
]
}
| Nome | Tipo | Obrigatório | Definição |
|---|---|---|---|
| name | string | Sim | Nome da Marca selecionada pelas Organizações |
| companies | [PersonalCreditCardCompanies] | Sim | Companies traz uma lista de todas as instituições da Marca |
PersonalCreditCardCompanies
{
"name": "string",
"cnpjNumber": "string",
"urlComplementaryList": "string",
"personalCreditCards": [
{
"name": "string",
"identification": {
"product": {
"type": "string",
"additionalInfo": "string"
},
"creditCard": {
"network": "string",
"additionalInfo": "string"
}
},
"rewardsProgram": {
"hasRewardProgram": "string",
"rewardProgramInfo": "string"
},
"fees": {
"services": [
{
"name": "string",
"code": "string",
"chargingTriggerInfo": "string",
"prices": [
{
"interval": "string",
"value": "string",
"currency": "string",
"customers": {
"rate": "string"
}
}
],
"minimum": {
"value": "string",
"currency": "string"
},
"maximum": {
"value": "string",
"currency": "string"
}
}
]
},
"interest": {
"feeRate": {
"fees": [
{
"referentialRateIndexer": "string",
"rate": "string"
}
],
"prices": [
{
"interval": "string",
"indexer": {
"rate": "string"
},
"customers": {
"rate": "string"
}
}
],
"minimumRate": "string",
"maximumRate": "string"
},
"instalmentRate": {
"fees": [
{
"referentialRateIndexer": "string",
"rate": "string"
}
],
"prices": [
{
"interval": "string",
"indexer": {
"rate": "string"
},
"customers": {
"rate": "string"
}
}
],
"minimumRate": "string",
"maximumRate": "string"
},
"interestRates": [
{
"code": "string",
"additionalInfo": "string",
"fees": [
{
"referentialRateIndexer": "string",
"rate": "string"
}
],
"prices": [
{
"interval": "string",
"indexer": {
"rate": "string"
},
"customers": {
"rate": "string"
}
}
],
"minimumRate": "string",
"maximumRate": "string"
}
]
},
"termsConditions": {
"minimumFeeRate": "string",
"additionalInfo": "string",
"elegibilityCriteriaInfo": "string",
"closingProcessInfo": "string"
}
}
]
}
| Nome | Tipo | Obrigatório | Definição |
|---|---|---|---|
| name | string | Sim | Nome da instituição financeira |
| cnpjNumber | string | Sim | CNPJ da instituição financeira |
| urlComplementaryList | string | Não | URL do link que conterá a lista complementar com os nomes e CNPJs agrupados sob o mesmo cnpjNumber |
| personalCreditCards | [PersonalCreditCard] | Sim | Lista das contas de pagamento pós-paga |
PersonalCreditCard
{
"name": "string",
"identification": {
"product": {
"type": "string",
"additionalInfo": "string"
},
"creditCard": {
"network": "string",
"additionalInfo": "string"
}
},
"rewardsProgram": {
"hasRewardProgram": "string",
"rewardProgramInfo": "string"
},
"fees": {
"services": [
{
"name": "string",
"code": "string",
"chargingTriggerInfo": "string",
"prices": [
{
"interval": "string",
"value": "string",
"currency": "string",
"customers": {
"rate": "string"
}
}
],
"minimum": {
"value": "string",
"currency": "string"
},
"maximum": {
"value": "string",
"currency": "string"
}
}
]
},
"interest": {
"feeRate": {
"fees": [
{
"referentialRateIndexer": "string",
"rate": "string"
}
],
"prices": [
{
"interval": "string",
"indexer": {
"rate": "string"
},
"customers": {
"rate": "string"
}
}
],
"minimumRate": "string",
"maximumRate": "string"
},
"instalmentRate": {
"fees": [
{
"referentialRateIndexer": "string",
"rate": "string"
}
],
"prices": [
{
"interval": "string",
"indexer": {
"rate": "string"
},
"customers": {
"rate": "string"
}
}
],
"minimumRate": "string",
"maximumRate": "string"
},
"interestRates": [
{
"code": "string",
"additionalInfo": "string",
"fees": [
{
"referentialRateIndexer": "string",
"rate": "string"
}
],
"prices": [
{
"interval": "string",
"indexer": {
"rate": "string"
},
"customers": {
"rate": "string"
}
}
],
"minimumRate": "string",
"maximumRate": "string"
}
]
},
"termsConditions": {
"minimumFeeRate": "string",
"additionalInfo": "string",
"elegibilityCriteriaInfo": "string",
"closingProcessInfo": "string"
}
}
| Nome | Tipo | Obrigatório | Definição |
|---|---|---|---|
| name | string | Sim | Denominação/Identificação do nome da conta (cartão de crédito) |
| identification | PersonalCreditCardIdentification | Sim | Informações de identificação do cartão de crédito |
| rewardsProgram | PersonalCreditCardRewardProgram | Sim | Informações sobre programas de recompensa presentes no cartão de crédito |
| fees | PersonalCreditCardFee | Sim | Objeto que reúne informações de tarifas de serviços |
| interest | CreditCardInterest | Sim | Informações sobre taxas de juros |
| termsConditions | CreditCardTermsConditions | Sim | Informações sobre termos e condições para aquisição e cancelamento |
PersonalCreditCardIdentification
{
"product":{
"type": "string",
"additionalInfo": "string"
},
"creditCard":{
"network": "string",
"additionalInfo": "string"
}
}
| Nome | Tipo | Obrigatório | Definição |
|---|---|---|---|
| product | PersonalCreditCardIdentificationProduct | Sim | Categoria atribuída a um cartão de pagamento, sob uma certa denominação, que lhe agrega um conjunto de vantagens, diferenciando-o de acordo com o perfil do portador |
| creditCard | PersonalCreditCardIdentificationCreditCard | Sim | Categoria de Bandeiras de Cartões de Crédito |
PersonalCreditCardIdentificationProduct
{
"type": "string",
"additionalInfo": "string"
}
| Nome | Tipo | Obrigatório | Definição |
|---|---|---|---|
| type | Enum PersonalCreditCardProductType | Sim | Categoria atribuída a um cartão de pagamento, sob uma certa denominação, que lhe agrega um conjunto de vantagens, diferenciando-o de acordo com o perfil do portador. Essa categoria é definida pelo BACEN e está contida no documento de nome 'Elaboração e Remessa de Informações Relativas aos Cartões de Pagamento Emissores' |
| additionalInfo | string | Sim | Texto livre para especificar |
Enum PersonalCreditCardProductType
| Propriedade | Código | Definição |
|---|---|---|
| productType | CLASSIC_NACIONAL | Classic Nacional |
| productType | CLASSIC_INTERNACIONAL | Classic Internacional |
| productType | GOLD | Gold |
| productType | PLATINUM | Platinum |
| productType | INFINITE | Infinite |
| productType | ELECTRON | Electron |
| productType | STANDARD_NACIONAL | Standard Nacional |
| productType | STANDARD_INTERNACIONAL | Standard Internacional |
| productType | ELETRONIC | Classic Nacional |
| productType | BLACK | Classic Internacional |
| productType | REDESHOP | Gold |
| productType | MAESTRO_MASTERCARD_MAESTRO | Maestro Mastercard maestro |
| productType | GREEN | green |
| productType | BLUE | blue |
| productType | BLUEBOX | blue box |
| productType | PROFISSIONAL_LIBERAL | profissional liberal |
| productType | CHEQUE_ELETRONICO | cheque eletronico |
| productType | CORPORATIVO | corporativo |
| productType | EMPRESARIAL | Empresarial |
| productType | COMPRAS | compras |
| productType | OUTROS | outros |
PersonalCreditCardIdentificationCreditCard
{
"network": "string",
"additionalInfo": "string"
}
| Nome | Tipo | Obrigatório | Definição |
|---|---|---|---|
| network | Enum PersonalCreditCardBrandCode | Sim | Categoria de Bandeiras de Cartões. Bandeira é a detentora de todos os direitos e deveres da utilização da marca estampada no cartão, inclusive as bandeiras pertencentes aos emissores. Essas bandeiras estão definidas em documento do BACEN de nome 'Elaboração e Remessa de Informações Relativas aos Cartões de Pagamento Emissores' |
| additionalInfo | string | Sim | Texto livre para especificar categoria de bandeira marcada como 'Outras' |
Enum PersonalCreditCardBrandCode
| Propriedade | Código | Definição |
|---|---|---|
| creditCardNetwork | VISA | Visa |
| creditCardNetwork | MASTERCARD | MasterCard |
| creditCardNetwork | AMERICAN_EXPRESS | American Express |
| creditCardNetwork | DINERS_CLUB | Diners Club |
| creditCardNetwork | HIPERCARD | Hipercard |
| creditCardNetwork | BANDEIRA_PROPRIA | Bandeira própria |
| creditCardNetwork | CHEQUE_ELETRONICO | Cheque Eletrônico |
| creditCardNetwork | ELO | Elo |
| creditCardNetwork | OUTRAS | Outras |
PersonalCreditCardRewardProgram
{
"hasRewardProgram": "boolean",
"rewardProgramInfo": "string"
}
| Nome | Tipo | Obrigatório | Definição |
|---|---|---|---|
| hasRewardProgram | boolean | Sim | Indicador da existência de programa de fidelidade/recompensa associado à conta |
| rewardProgramInfo | string | Não | Informações de termos e condições do programa de fidelidade/recompensa. Pode ser informada a URL referente ao endereço onde constam as condições informadas |
PersonalCreditCardFee
{
"services": [
{
"name": "string",
"code": "string",
"chargingTriggerInfo": "string",
"prices": [
{
"interval": "string",
"value": "string",
"currency": "string",
"customers": {
"rate": "string"
}
}
],
"minimum": {
"value": "string",
"currency": "string"
},
"maximum": {
"value": "string",
"currency": "string"
}
}
]
}
| Nome | Tipo | Obrigatório | Definição |
|---|---|---|---|
| services | [PersonalCreditCardService] | Sim | Lista das Tarifas cobradas sobre Serviço relacionadas a Modalidade de Pagamento Pós-Pagas |
PersonalCreditCardService
{
"name": "string",
"code": "string",
"chargingTriggerInfo": "string",
"prices": [
{
"interval": "string",
"value": "string",
"currency": "string",
"customers": {
"rate": "string"
}
}
],
"minimum": {
"value": "string",
"currency": "string"
},
"maximum": {
"value": "string",
"currency": "string"
}
}
| Nome | Tipo | Obrigatório | Definição |
|---|---|---|---|
| name | Enum PersonalCreditCardFeesServiceName | Sim | Denominação de Serviços relacionados à Modalidade de Contas de Pagamento Pós-Pagas (Vide ENUM) |
| code | Enum PersonalCreditCardFeesServiceCode | Sim | Códigos de Serviços relacionados à Modalidade de Contas de Pagamento Pós-Pagas (Vide ENUM) |
| chargingTriggerInfo | string | Sim | Fatos geradores de cobrança que incidem sobre as Modalidades informadas de Contas de Pagamento Pós-Pagas para pessoa jurídica |
| prices | [Price] | Sim | Lista distribuição preços tarifas de serviços |
| minimum | [MinimumPrice] | Sim | Valor mínimo cobrado para a taxa de remuneração relativa ao serviço ofertado sobre a base de clientes no mês de referência. Este campo deve estar obrigatoriamente preenchido se não houver conteúdo para os itens: value, currency e type |
| maximum | [MaximumPrice] | Sim | Valor máximo cobrado para a taxa de remuneração relativa ao serviço ofertado sobre a base de clientes no mês de referência. Este campo deve estar obrigatoriamente preenchido se não houver conteúdo para os itens: value, currency e type |
Enum PersonalCreditCardFeesServiceName
| Propriedade | Código |
|---|---|
| name | ANUIDADE_CARTAO_BASICO_NACIONAL |
| name | ANUIDADE_CARTAO_BASICO_INTERNACIONAL |
| name | UTILIZACAO_CANAIS_ATENDIMENTO_RETIRADA_ESPECIE_BRASIL |
| name | UTILIZACAO_CANAIS_ATENDIMENTO_RETIRADA_ESPECIE_EXTERIOR |
| name | AVALIACAO_EMERGENCIAL_CREDITO |
| name | FORNECIMENTO_SEGUNDA_VIA_FUNCAO_CREDITO |
| name | PAGAMENTO_CONTAS_UTILIZANDO_FUNCAO_CREDITO |
| name | SMS |
Enum PersonalCreditCardFeesServiceCode
| Propriedade | Código |
|---|---|
| code | ANUIDADE_NACIONAL |
| code | ANUIDADE_INTERNACIONAL |
| code | SAQUE_CARTAO_BRASIL |
| code | SAQUE_CARTAO_EXTERIOR |
| code | AVALIACAO_EMERGENCIAL_CREDITO |
| code | EMISSAO_SEGUNDA_VIA |
| code | TARIFA_PAGAMENTO_CONTAS |
| code | SMS |
ResponseBusinessCreditCards
{
"data": {
"brand": {
"name": "string",
"companies": [
{
"name": "string",
"cnpjNumber": "string",
"urlComplementaryList": "string",
"businessCreditCards": [
{
"name": "string",
"identification": {
"product": {
"type": "string",
"additionalInfo": "string"
},
"creditCard": {
"network": "string",
"additionalInfo": "string"
}
},
"rewardsProgram": {
"hasRewardProgram": "string",
"rewardProgramInfo": "string"
},
"fees": {
"services": [
{
"name": "string",
"code": "string",
"chargingTriggerInfo": "string",
"prices": [
{
"interval": "string",
"value": "string",
"currency": "string",
"customers": {
"rate": "string"
}
}
],
"minimum": {
"value": "string",
"currency": "string"
},
"maximum": {
"value": "string",
"currency": "string"
}
}
]
},
"interest": {
"feeRate": {
"fees": [
{
"referentialRateOrIndexer": "string",
"rate": "string"
}
],
"prices": [
{
"interval": "string",
"indexer": {
"rate": "string"
},
"customers": {
"rate": "string"
}
}
],
"minimumRate": "string",
"maximumRate": "string"
},
"instalmentRate": {
"fees": [
{
"referentialRateOrIndexer": "string",
"rate": "string"
}
],
"prices": [
{
"interval": "string",
"indexer": {
"rate": "string"
},
"customers": {
"rate": "string"
}
}
],
"minimumRate": "string",
"maximumRate": "string"
},
"interestRates": [
{
"code": "string",
"additionalInfo": "string",
"fees": [
{
"referentialRateOrIndexer": "string",
"rate": "string"
}
],
"prices": [
{
"interval": "string",
"indexer": {
"rate": "string"
},
"customers": {
"rate": "string"
}
}
],
"minimumRate": "string",
"maximumRate": "string"
}
]
},
"termsConditions": {
"minimumFeeRate": "string",
"additionalInfo": "string",
"elegibilityCriteriaInfo": "string",
"closingProcessInfo": "string"
}
}
]
}
]
}
},
"links": {
"self": "string",
"first": "string",
"prev": "string",
"next": "string",
"last": "string"
},
"meta": {
"totalRecords": "integer",
"totalPages": "integer"
}
}
| Nome | Tipo | Obrigatório | Definição |
|---|---|---|---|
| data | object | Sim | |
| » brand | BusinessCreditCardBrand | Sim | Organização controladora do grupo de instituições financeiras |
| links | LinksPaginated | Sim | |
| meta | MetaPaginated | Sim |
BusinessCreditCardBrand
{
"name": "string",
"companies": [
{
"name": "string",
"cnpjNumber": "string",
"urlComplementaryList": "string",
"businessCreditCards": [
{
"name": "string",
"identification": {
"product": {
"type": "string",
"additionalInfo": "string"
},
"creditCard": {
"network": "string",
"additionalInfo": "string"
}
},
"rewardsProgram": {
"hasRewardProgram": "string",
"rewardProgramInfo": "string"
},
"fees": {
"services": [
{
"name": "string",
"code": "string",
"chargingTriggerInfo": "string",
"prices": [
{
"interval": "string",
"value": "string",
"currency": "string",
"customers": {
"rate": "string"
}
}
],
"minimum": {
"value": "string",
"currency": "string"
},
"maximum": {
"value": "string",
"currency": "string"
}
}
]
},
"interest": {
"feeRate": {
"fees": [
{
"referentialRateOrIndexer": "string",
"rate": "string"
}
],
"prices": [
{
"interval": "string",
"indexer": {
"rate": "string"
},
"customers": {
"rate": "string"
}
}
],
"minimumRate": "string",
"maximumRate": "string"
},
"instalmentRate": {
"fees": [
{
"referentialRateOrIndexer": "string",
"rate": "string"
}
],
"prices": [
{
"interval": "string",
"indexer": {
"rate": "string"
},
"customers": {
"rate": "string"
}
}
],
"minimumRate": "string",
"maximumRate": "string"
},
"interestRates": [
{
"code": "string",
"additionalInfo": "string",
"fees": [
{
"referentialRateOrIndexer": "string",
"rate": "string"
}
],
"prices": [
{
"interval": "string",
"indexer": {
"rate": "string"
},
"customers": {
"rate": "string"
}
}
],
"minimumRate": "string",
"maximumRate": "string"
}
]
},
"termsConditions": {
"minimumFeeRate": "string",
"additionalInfo": "string",
"elegibilityCriteriaInfo": "string",
"closingProcessInfo": "string"
}
}
]
}
]
}
| Nome | Tipo | Obrigatório | Definição |
|---|---|---|---|
| name | string | Sim | Nome da Marca selecionada pelas Organizações |
| companies | [BusinessCreditCardCompanies] | Sim | Companies traz uma lista de todas as instituições da Marca |
BusinessCreditCardCompanies
{
"name": "string",
"cnpjNumber": "string",
"urlComplementaryList": "string",
"businessCreditCards": [
{
"name": "string",
"identification": {
"product": {
"type": "string",
"additionalInfo": "string"
},
"creditCard": {
"network": "string",
"additionalInfo": "string"
}
},
"rewardsProgram": {
"hasRewardProgram": "string",
"rewardProgramInfo": "string"
},
"fees": {
"services": [
{
"name": "string",
"code": "string",
"chargingTriggerInfo": "string",
"prices": [
{
"interval": "string",
"value": "string",
"currency": "string",
"customers": {
"rate": "string"
}
}
],
"minimum": {
"value": "string",
"currency": "string"
},
"maximum": {
"value": "string",
"currency": "string"
}
}
]
},
"interest": {
"feeRate": {
"fees": [
{
"referentialRateOrIndexer": "string",
"rate": "string"
}
],
"prices": [
{
"interval": "string",
"indexer": {
"rate": "string"
},
"customers": {
"rate": "string"
}
}
],
"minimumRate": "string",
"maximumRate": "string",
"customers": [
{
"frequency": "string",
"rate": "string"
}
]
},
"instalmentRate": {
"fees": [
{
"referentialRateOrIndexer": "string",
"rate": "string"
}
],
"prices": [
{
"interval": "string",
"indexer": {
"rate": "string"
},
"customers": {
"rate": "string"
}
}
],
"minimumRate": "string",
"maximumRate": "string"
},
"interestRates": [
{
"code": "string",
"additionalInfo": "string",
"fees": [
{
"referentialRateOrIndexer": "string",
"rate": "string"
}
],
"prices": [
{
"interval": "string",
"indexer": {
"rate": "string"
},
"customers": {
"rate": "string"
}
}
],
"minimumRate": "string",
"maximumRate": "string"
}
]
},
"termsConditions": {
"minimumFeeRate": "string",
"additionalInfo": "string",
"elegibilityCriteriaInfo": "string",
"closingProcessInfo": "string"
}
}
]
}
| Nome | Tipo | Obrigatório | Restrição | Definição |
|---|---|---|---|---|
| name | string | Sim | Nome da instituição financeira | |
| cnpjNumber | string | Sim | CNPJ da instituição financeira | |
| urlComplementaryList | string | Não | Será obrigatoriamente preenchido se houver lista complementar com os nomes e CNPJs a ser disponibilizada. | URL do link que conterá a lista complementar com os nomes e CNPJs agrupados sob o mesmo cnpjNumber |
| businessCreditCards | [BusinessCreditCard] | Sim | Lista dos nomes de conta de pagamento pós-paga |
BusinessCreditCard
{
"name": "string",
"identification": {
"product": {
"type": "string",
"additionalInfo": "string"
},
"creditCard": {
"network": "string",
"additionalInfo": "string"
}
},
"rewardsProgram": {
"hasRewardProgram": "string",
"rewardProgramInfo": "string"
},
"fees": {
"services": [
{
"name": "string",
"code": "string",
"chargingTriggerInfo": "string",
"prices": [
{
"interval": "string",
"value": "string",
"currency": "string",
"customers": {
"rate": "string"
}
}
],
"minimum": {
"value": "string",
"currency": "string"
},
"maximum": {
"value": "string",
"currency": "string"
}
}
]
},
"interest": {
"feeRate": {
"fees": [
{
"referentialRateOrIndexer": "string",
"rate": "string"
}
],
"prices": [
{
"interval": "string",
"indexer": {
"rate": "string"
},
"customers": {
"rate": "string"
}
}
],
"minimumRate": "string",
"maximumRate": "string"
},
"instalmentRate": {
"fees": [
{
"referentialRateOrIndexer": "string",
"rate": "string"
}
],
"prices": [
{
"interval": "string",
"indexer": {
"rate": "string"
},
"customers": {
"rate": "string"
}
}
],
"minimumRate": "string",
"maximumRate": "string"
},
"interestRates": [
{
"code": "string",
"additionalInfo": "string",
"fees": [
{
"referentialRateOrIndexer": "string",
"rate": "string"
}
],
"prices": [
{
"interval": "string",
"indexer": {
"rate": "string"
},
"customers": {
"rate": "string"
}
}
],
"minimumRate": "string",
"maximumRate": "string"
}
]
},
"termsConditions": {
"minimumFeeRate": "string",
"additionalInfo": "string",
"elegibilityCriteriaInfo": "string",
"closingProcessInfo": "string"
}
}
| Nome | Tipo | Obrigatório | Definição |
|---|---|---|---|
| name | string | Sim | Denominação/Identificação do nome da conta (cartão de crédito) |
| identification | BusinessCreditCardIdentification | Sim | Informações de identificação do cartão de crédito |
| rewardsProgram | BusinessCreditCardRewardProgram | Sim | Informações sobre programas de recompensa presentes no cartão de crédito |
| fees | BusinessCreditCardFee | Sim | Objeto que reúne informações de tarifas de serviços |
| interest | CreditCardInterest | Sim | Informações sobre taxas de juros |
| termsConditions | CreditCardTermsConditions | Sim | Informações sobre termos e condições para aquisição e cancelamento |
BusinessCreditCardIdentification
{
"product":{
"type": "string",
"additionalInfo": "string"
},
"creditCard":{
"network": "string",
"additionalInfo": "string"
}
}
| Nome | Tipo | Obrigatório | Definição |
|---|---|---|---|
| product | BusinessCreditCardIdentificationProduct | Sim | Categoria atribuída a um cartão de pagamento, sob uma certa denominação, que lhe agrega um conjunto de vantagens, diferenciando-o de acordo com o perfil do portador |
| creditCard | BusinessCreditCardIdentificationCreditCard | Sim | Categoria de Bandeiras de Cartões de Crédito |
BusinessCreditCardIdentificationProduct
{
"type": "string",
"additionalInfo": "string"
}
| Nome | Tipo | Obrigatório | Definição |
|---|---|---|---|
| type | Enum BusinessCreditCardProductType | Sim | Categoria atribuída a um cartão de pagamento, sob uma certa denominação, que lhe agrega um conjunto de vantagens, diferenciando-o de acordo com o perfil do portador. Essa categoria é definida pelo BACEN e está contida no documento de nome 'Elaboração e Remessa de Informações Relativas aos Cartões de Pagamento Emissores' |
| additionalInfo | string | Sim | Texto livre para especificar |
Enum BusinessCreditCardProductType
| Propriedade | Código | Definição |
|---|---|---|
| productType | CLASSIC_NACIONAL | Classic Nacional |
| productType | CLASSIC_INTERNACIONAL | Classic Internacional |
| productType | GOLD | Gold |
| productType | PLATINUM | Platinum |
| productType | INFINITE | Infinite |
| productType | ELECTRON | Electron |
| productType | STANDARD_NACIONAL | Standard Nacional |
| productType | STANDARD_INTERNACIONAL | Standard Internacional |
| productType | ELETRONIC | Classic Nacional |
| productType | BLACK | Classic Internacional |
| productType | REDESHOP | Gold |
| productType | MAESTRO_MASTERCARD_MAESTRO | Maestro Mastercard maestro |
| productType | GREEN | green |
| productType | BLUE | blue |
| productType | BLUEBOX | blue box |
| productType | PROFISSIONAL_LIBERAL | profissional liberal |
| productType | CHEQUE_ELETRONICO | cheque eletronico |
| productType | CORPORATIVO | corporativo |
| productType | EMPRESARIAL | Empresarial |
| productType | COMPRAS | compras |
| productType | OUTROS | outros |
BusinessCreditCardIdentificationCreditCard
{
"network": "string",
"additionalInfo": "string"
}
| Nome | Tipo | Obrigatório | Restrição | Definição |
|---|---|---|---|---|
| network | Enum BusinessCreditCardBrandCode | Sim | Categoria de Bandeiras de Cartões de Crédito (Instituidor do arranjo de pagamento). Bandeira é a detentora de todos os direitos e deveres da utilização da marca estampada no cartão, inclusive as bandeiras pertencentes aos emissores. p.ex. "American Express", "Diners Club" Essas bandeiras estão definidas em documento do BACEN de nome "Elaboração e Remessa de Informações Relativas aos Cartões de Pagamento Emissores" | |
| additionalInfo | string | Sim | Se no campo 'network' vier selecionado o campo 'OUTRAS' é mandatório que esteja preenchido o 'additionalInfo' com o nome da bandeira. | Texto livre para especificar categoria de bandeira marcada como 'OUTRAS' |
Enum BusinessCreditCardBrandCode
| Propriedade | Código | Definição |
|---|---|---|
| creditCardNetwork | VISA | Visa |
| creditCardNetwork | MASTERCARD | MasterCard |
| creditCardNetwork | AMERICAN_EXPRESS | American Express |
| creditCardNetwork | DINERS_CLUB | Diners Club |
| creditCardNetwork | HIPERCARD | Hipercard |
| creditCardNetwork | BANDEIRA_PROPRIA | Bandeira própria |
| creditCardNetwork | CHEQUE_ELETRONICO | Cheque Eletrônico |
| creditCardNetwork | ELO | Elo |
| creditCardNetwork | OUTRAS | Outras |
BusinessCreditCardRewardProgram
{
"hasRewardProgram": "boolean",
"rewardProgramInfo": "string"
}
| Nome | Tipo | Obrigatório | Definição |
|---|---|---|---|
| hasRewardProgram | boolean | Sim | Indicador da existência de programa de fidelidade/recompensa associado à conta de pagamento pós-paga (cartão) FALSO VERDADEIRO |
| rewardProgramInfo | string | Não | Informações de termos e condições do programa de fidelidade/recompensa. Pode ser informada a URL referente ao endereço onde constam as condições informadas |
BusinessCreditCardFee
{
"services": [
{
"name": "string",
"code": "string",
"chargingTriggerInfo": "string",
"prices": [
{
"interval": "string",
"value": "string",
"currency": "string",
"customers": {
"rate": "string"
}
}
],
"minimum": {
"value": "string",
"currency": "string"
},
"maximum": {
"value": "string",
"currency": "string"
}
}
]
}
| Nome | Tipo | Obrigatório | Definição |
|---|---|---|---|
| services | [BusinessCreditCardService] | Sim | Lista das Tarifas cobradas sobre Serviço relacionadas a Modalidade de Pagamento Pós-Pagas |
BusinessCreditCardService
{
"name": "string",
"code": "string",
"chargingTriggerInfo": "string",
"price": [
{
"interval": "string",
"value": "string",
"currency": "string",
"customers": {
"rate": "string"
}
}
],
"minimum": {
"value": "string",
"currency": "string"
},
"maximum": {
"value": "string",
"currency": "string"
}
}
| Nome | Tipo | Obrigatório | Definição |
|---|---|---|---|
| name | Enum BusinessCreditCardFeesServiceName | Sim | Denominação de Serviços relacionados à Modalidade de Contas de Pagamento Pós-Pagas (Vide ENUM) |
| code | Enum BusinessCreditCardFeesServiceCode | Sim | Códigos de Serviços relacionados à Modalidade de Contas de Pagamento Pós-Pagas (Vide ENUM) |
| chargingTriggerInfo | string | Sim | Fatos geradores de cobrança que incidem sobre as Modalidades inforrmadas de Contas de Pagamento Pós-Pagas para pessoa jurídica |
| price | [Price] | Sim | Lista distribuição preços tarifas de serviços |
| minimum | [MinimumPrice] | Sim | Valor mínimo cobrado para a taxa de remuneração relativa ao serviço ofertado sobre a base de clientes no mês de referência. Este campo deve estar obrigatoriamente preenchido se não houver conteúdo para os itens: value, currency e type |
| maximum | [MaximumPrice] | Sim | Valor máximo cobrado para a taxa de remuneração relativa ao serviço ofertado sobre a base de clientes no mês de referência. Este campo deve estar obrigatoriamente preenchido se não houver conteúdo para os itens: value, currency e type |
Enum BusinessCreditCardFeesServiceName
| Propriedade | Código |
|---|---|
| name | ANUIDADE_CARTAO_BASICO_NACIONAL |
| name | ANUIDADE_CARTAO_BASICO_INTERNACIONAL |
| name | UTILIZACAO_CANAIS_ATENDIMENTO_RETIRADA_ESPECIE_BRASIL |
| name | UTILIZACAO_CANAIS_ATENDIMENTO_RETIRADA_ESPECIE_EXTERIOR |
| name | AVALIACAO_EMERGENCIAL_CREDITO |
| name | FORNECIMENTO_SEGUNDA_VIA_FUNCAO_CREDITO |
| name | PAGAMENTO_CONTAS_UTILIZANDO_FUNCAO_CREDITO |
| name | SMS |
Enum BusinessCreditCardFeesServiceCode
| Propriedade | Código |
|---|---|
| code | ANUIDADE_NACIONAL |
| code | ANUIDADE_INTERNACIONAL |
| code | SAQUE_CARTAO_BRASIL |
| code | SAQUE_CARTAO_EXTERIOR |
| code | AVALIACAO_EMERGENCIAL_CREDITO |
| code | EMISSAO_SEGUNDA_VIA |
| code | TARIFA_PAGAMENTO_CONTAS |
| code | SMS |
ResponseBusinessUnarrangedAccountOverdraft
{
"data": {
"brand": {
"name": "string",
"companies": [
{
"name": "string",
"cnpjNumber": "string",
"urlComplementaryList": "string",
"businessUnarrangedAccountOverdraft": [
{
"fees": {
"services": [
{
"name": "string",
"code": "string",
"chargingTriggerInfo": "string",
"prices": [
{
"interval": "string",
"value": "string",
"currency": "string",
"customers": {
"rate": "string"
}
}
],
"minimum": {
"value": "string",
"currency": "string"
},
"maximum": {
"value": "string",
"currency": "string"
}
}
]
},
"interestRate": {
"fees": [
{
"referentialRateIndexer": "string",
"rate": "string"
}
],
"applications": [
{
"interval": "string",
"indexer": {
"rate": "string"
},
"customers": {
"rate": "string"
}
}
],
"minimumRate": "string",
"maximumRate": "string",
"customers": [
{
"frequency": "string",
"rate": "string"
}
]
},
"termsConditions": "string"
}
]
}
]
}
},
"links": {
"self": "string",
"first": "string",
"prev": "string",
"next": "string",
"last": "string"
},
"meta": {
"totalRecords": "integer",
"totalPages": "integer"
}
}
Properties
| Nome | Tipo | Obrigatório | Definição |
|---|---|---|---|
| data | object | Sim | |
| » brand | BusinessUnarrangedAccountOverdraftBrand | Sim | Organização titular das dependências |
| links | Links | Sim | |
| meta | Meta | Sim |
BusinessUnarrangedAccountOverdraftBrand
{
"name": "string",
"companies": [
{
"name": "string",
"cnpjNumber": "string",
"urlComplementaryList": "string",
"businessUnarrangedAccountOverdraft": [
{
"fees": {
"services": [
{
"name": "string",
"code": "string",
"chargingTriggerInfo": "string",
"prices": [
{
"interval": "string",
"value": "string",
"currency": "string",
"customers": {
"rate": "string"
}
}
],
"minimum": {
"value": "string",
"currency": "string"
},
"maximum": {
"value": "string",
"currency": "string"
}
}
]
},
"interestRate": {
"fees": [
{
"referentialRateIndexer": "string",
"rate": "string"
}
],
"applications": [
{
"interval": "string",
"indexer": {
"rate": "string"
},
"customers": {
"rate": "string"
}
}
],
"minimumRate": "string",
"maximumRate": "string",
"customers": [
{
"frequency": "string",
"rate": "string"
}
]
},
"termsConditions": "string"
}
]
}
]
}
Properties
| Nome | Tipo | Obrigatório | Definição |
|---|---|---|---|
| name | string | Sim | Nome da Marca reportada pelo participante do Open Banking. O conceito a que se refere a 'marca' é em essência uma promessa da empresa em fornecer uma série específica de atributos, benefícios e serviços uniformes aos clientes. |
| companies | [BusinessUnarrangedAccountOverdraftCompany] | Sim | Companies traz uma lista de todas as instituições da Marca |
BusinessUnarrangedAccountOverdraftCompany
{
"name": "string",
"cnpjNumber": "string",
"urlComplementaryList": "string",
"businessUnarrangedAccountOverdraft": [
{
"fees": {
"services": [
{
"name": "string",
"code": "string",
"chargingTriggerInfo": "string",
"prices": [
{
"interval": "string",
"value": "string",
"currency": "string",
"customers": {
"rate": "string"
}
}
],
"minimum": {
"value": "string",
"currency": "string"
},
"maximum": {
"value": "string",
"currency": "string"
}
}
]
},
"interestRate": {
"fees": [
{
"referentialRateIndexer": "string",
"rate": "string"
}
],
"applications": [
{
"interval": "string",
"indexer": {
"rate": "string"
},
"customers": {
"rate": "string"
}
}
],
"minimumRate": "string",
"maximumRate": "string",
"customers": [
{
"frequency": "string",
"rate": "string"
}
]
},
"termsConditions": "string"
}
]
}
Properties
| Nome | Tipo | Obrigatório | Restrição | Definição |
|---|---|---|---|---|
| name | string | Sim | Nome da Instituição, pertencente à marca, responsável pela comercialização das modalidades de Direitos Creditórios Descontados para Pessoas Jurídicas consultadas. p.ex.'Empresa da Organização A' | |
| cnpjNumber | string | Sim | O responsável pela comercialização das modalidades de Empréstimos para Pessoas Físicas consultadas - o CNPJ corresponde ao número de inscrição no Cadastro de Pessoa Jurídica. Deve-se ter apenas os números do CNPJ, sem máscara. | |
| urlComplementaryList | string | Não | Será obrigatorimente preenchido se houver lista complementar com os nomes e CNPJs a ser disponibilizada | URL do link que conterá a lista complementar com os nomes e CNPJs agrupados sob o mesmo cnpjNumber. Os contidos nessa lista possuem as mesmas características para produtos e serviços. Endereço eletrônico de acesso ao canal. URLs são limitadas a 2048 caracteres mas, para o contexto do Sistema Financeiro aberto, será adotado a metade deste tamanho. Ex. 'https://example.com/mobile-banking' |
| businessUnarrangedAccountOverdraft | [BusinessUnarrangedAccountOverdraft] | Sim | Lista de adiantamento a depositante |
BusinessUnarrangedAccountOverdraft
{
"fees": {
"services": [
{
"name": "string",
"code": "string",
"chargingTriggerInfo": "string",
"prices": [
{
"interval": "string",
"value": "string",
"currency": "string",
"customers": {
"rate": "string"
}
}
],
"minimum": {
"value": "string",
"currency": "string"
},
"maximum": {
"value": "string",
"currency": "string"
}
}
]
},
"interestRate": {
"fees": [
{
"referentialRateIndexer": "string",
"rate": "string"
}
],
"applications": [
{
"interval": "string",
"indexer": {
"rate": "string"
},
"customers": {
"rate": "string"
}
}
],
"minimumRate": "string",
"maximumRate": "string",
"customers": [
{
"frequency": "string",
"rate": "string"
}
]
},
"termsConditions": "string"
}
Properties
| Nome | Tipo | Obrigatório | Definição |
|---|---|---|---|
| fees | [BusinessUnarrangedAccountOverdraftFee] | Sim | Objeto que reúne informações de tarifas de serviços |
| interestRate | UnarrangedAccountOverdraftRate | Sim | Taxas de juros remuneratórias |
| termsConditions | string | Sim | Campo aberto para informar as condições contratuais relativas ao produto ou serviço informado. Pode ser informada a URL referente ao endereço onde constam as condições informadas. |
BusinessUnarrangedAccountOverdraftFee
{
"services": [
{
"name": "string",
"code": "string",
"chargingTriggerInfo": "string",
"prices": [
{
"interval": "string",
"value": "string",
"currency": "string",
"customers": {
"rate": "string"
}
}
],
"minimum": {
"value": "string",
"currency": "string"
},
"maximum": {
"value": "string",
"currency": "string"
}
}
]
}
Properties
| Nome | Tipo | Obrigatório | Definição |
|---|---|---|---|
| services | UnarrangedAccountOverdraftService | Sim | Lista das Tarifas cobradas sobre Serviços Prioritários |
UnarrangedAccountOverdraftService
{
"name": "string",
"code": "string",
"chargingTriggerInfo": "string",
"prices": [
{
"interval": "string",
"value": "string",
"currency": "string",
"customers": {
"rate": "string"
}
}
],
"minimum": {
"value": "string",
"currency": "string"
},
"maximum": {
"value": "string",
"currency": "string"
}
}
Properties
| Nome | Tipo | Obrigatório | Definição |
|---|---|---|---|
| name | Enum UnarrangedAccountOverdraftFeeName | Sim | Nome da Tarifa cobrada sobre Serviço que incide sobre Adiantamento a depositante, para pessoa jurídica. |
| code | Enum UnarrangedAccountOverdraftFeeCode | Sim | Sigla de identificação do serviço relacionado à Modalidade de Adiantamento a depositante, para pessoa jurídica. |
| chargingTriggerInfo | string | Sim | Fato gerador de cobrança que incide sobre a Modalidade de Adiantamento a depositante informada, para pessoa jurídica. |
| prices | [Price] | Sim | Lista das faixas dos valores de tarfas cobradas. |
| minimum | MinimumPrice | Sim | Valor mínimo cobrado para a tarifa de serviços sobre a base de clientes no mês de referência. |
| maximum | MaximumPrice | Sim | Valor máximo cobrado para a tarifa de serviços sobre a base de clientes no mês de referência. |
Enum UnarrangedAccountOverdraftFeeName
| Nome | Código |
|---|---|
| name | CONCESSAO_ADIANTAMENTO_DEPOSITANTE |
Enum UnarrangedAccountOverdraftFeeCode
| Nome | Código |
|---|---|
| code | ADIANT_DEPOSITANTE |
UnarrangedAccountOverdraftRate
{
"fees": [
{
"referentialRateIndexer": "string",
"rate": "string"
}
],
"applications": [
{
"interval": "string",
"indexer": {
"rate": "string"
},
"customers": {
"rate": "string"
}
}
],
"minimumRate": "string",
"maximumRate": "string",
}
Properties
| Nome | Tipo | Obrigatório | Definição |
|---|---|---|---|
| fees | FeeReferentialRateIndexer | Sim | Lista de tipos de taxas referenciais ou indexadores |
| applications | [Application] | Sim | Lista das faixas de cobrança da taxa efetiva de remuneração. |
| minimumRate | string | Sim | Percentual mínimo cobrado (taxa efetiva) no mês de referência, para os Direitos Creditórios Descontados contratado A apuração pode acontecer com até 4 casas decimais. O preenchimento deve respeitar as 4 casas decimais, mesmo que venham preenchidas com zeros (representação de porcentagem p.ex: 0.15. Este valor representa 15%. O valor 1 representa 100%) |
| maximumRate | string | Sim | Percentual máximo cobrado (taxa efetiva) no mês de referência, para os Direitos Creditórios Descontados contratado A apuração pode acontecer com até 4 casas decimais. O preenchimento deve respeitar as 4 casas decimais, mesmo que venham preenchidas com zeros (representação de porcentagem p.ex: 0.15. Este valor representa 15%. O valor 1 representa 100%) |
| customers | Customer | Sim | Lista percentual de cliente por faixa referente a taxa remuneratória. |
ResponsePersonalUnarrangedAccountOverdraft
{
"data": {
"brand": {
"name": "string",
"companies": [
{
"name": "string",
"cnpjNumber": "string",
"urlComplementaryList": "string",
"personalUnarrangedAccountOverdraft": [
{
"fees": {
"priorityServices": [
{
"name": "string",
"code": "string",
"chargingTriggerInfo": "string",
"prices": [
{
"interval": "string",
"value": "string",
"currency": "string",
"customers": {
"rate": "string"
}
}
],
"minimum": {
"value": "string",
"currency": "string"
},
"maximum": {
"value": "string",
"currency": "string"
}
}
]
},
"interestRate": {
"fees": [
{
"referentialRateIndexer": "string",
"rate": "string"
}
],
"applications": [
{
"interval": "string",
"indexer": {
"rate": "string"
},
"customers": {
"rate": "string"
}
}
],
"minimumRate": "string",
"maximumRate": "string"
},
"termsConditions": "string"
}
]
}
]
}
},
"links": {
"self": "string",
"first": "string",
"prev": "string",
"next": "string",
"last": "string"
},
"meta": {
"totalRecords": "integer",
"totalPages": "integer"
}
}
Properties
| Nome | Tipo | Obrigatório | Definição |
|---|---|---|---|
| data | object | Sim | |
| » brand | PersonalUnarrangedAccountOverdraftBrand | Sim | Organização titular das dependências |
| links | Links | Sim | |
| meta | Meta | Sim |
PersonalUnarrangedAccountOverdraftBrand
{
"name": "string",
"companies": [
{
"name": "string",
"cnpjNumber": "string",
"urlComplementaryList": "string",
"personalUnarrangedAccountOverdraft": [
{
"fees": {
"priorityServices": [
{
"name": "string",
"code": "string",
"chargingTriggerInfo": "string",
"prices": [
{
"interval": "string",
"value": "string",
"currency": "string",
"customers": {
"rate": "string"
}
}
],
"minimum": {
"value": "string",
"currency": "string"
},
"maximum": {
"value": "string",
"currency": "string"
}
}
]
},
"interestRate": {
"fees": [
{
"referentialRateIndexer": "string",
"rate": "string"
}
],
"applications": [
{
"interval": "string",
"indexer": {
"rate": "string"
},
"customers": {
"rate": "string"
}
}
],
"minimumRate": "string",
"maximumRate": "string"
},
"termsConditions": "string"
}
]
}
]
}
Properties
| Nome | Tipo | Obrigatório | Definição |
|---|---|---|---|
| name | string | Sim | Nome da Marca reportada pelo participante do Open Banking. O conceito a que se refere a 'marca' é em essência uma promessa da empresa em fornecer uma série específica de atributos, benefícios e serviços uniformes aos clientes. |
| companies | [PersonalUnarrangedAccountOverdraftCompany] | Sim | Companies traz uma lista de todas as instituições da Marca |
PersonalUnarrangedAccountOverdraftCompany
{
"name": "string",
"cnpjNumber": "string",
"urlComplementaryList": "string",
"personalUnarrangedAccountOverdraft": [
{
"fees": {
"priorityServices": [
{
"name": "string",
"code": "string",
"chargingTriggerInfo": "string",
"prices": [
{
"interval": "string",
"value": "string",
"currency": "string",
"customers": {
"rate": "string"
}
}
],
"minimum": {
"value": "string",
"currency": "string"
},
"maximum": {
"value": "string",
"currency": "string"
}
}
]
},
"interestRate": {
"fees": [
{
"referentialRateIndexer": "string",
"rate": "string"
}
],
"applications": [
{
"interval": "string",
"indexer": {
"rate": "string"
},
"customers": {
"rate": "string"
}
}
],
"minimumRate": "string",
"maximumRate": "string"
},
"termsConditions": "string"
}
]
}
Properties
| Nome | Tipo | Obrigatório | Restrição | Definição |
|---|---|---|---|---|
| name | string | Sim | Nome da Instituição, pertencente à marca, responsável pela modalidade de Adiantamento a depositante para Pessoa Natural. p.ex.'Empresa da Organização A' | |
| cnpjNumber | string | Sim | O responsável pela comercialização das modalidades de Empréstimos para Pessoas Físicas consultadas - o CNPJ corresponde ao número de inscrição no Cadastro de Pessoa Jurídica. Deve-se ter apenas os números do CNPJ, sem máscara. | |
| urlComplementaryList | string | Não | Será obrigatorimente preenchido se houver lista complementar com os nomes e CNPJs a ser disponibilizada | URL do link que conterá a lista complementar com os nomes e CNPJs agrupados sob o mesmo cnpjNumber. Os contidos nessa lista possuem as mesmas características para produtos e serviços. Endereço eletrônico de acesso ao canal. URLs são limitadas a 2048 caracteres mas, para o contexto do Sistema Financeiro aberto, será adotado a metade deste tamanho. Ex. 'https://example.com/mobile-banking' |
| personalUnarrangedAccountOverdraft | [PersonalUnarrangedAccountOverdraft] | Sim | Lista de produtos e serviços referente adiantamento a depositante |
PersonalUnarrangedAccountOverdraft
{
"fees": {
"priorityServices": [
{
"name": "string",
"code": "string",
"chargingTriggerInfo": "string",
"prices": [
{
"interval": "string",
"value": "string",
"currency": "string",
"customers": {
"rate": "string"
}
}
],
"minimum": {
"value": "string",
"currency": "string"
},
"maximum": {
"value": "string",
"currency": "string"
}
}
]
},
"interestRate": {
"fees": [
{
"referentialRateIndexer": "string",
"rate": "string"
}
],
"applications": [
{
"interval": "string",
"indexer": {
"rate": "string"
},
"customers": {
"rate": "string"
}
}
],
"minimumRate": "string",
"maximumRate": "string"
},
"termsConditions": "string"
}
Properties
| Nome | Tipo | Obrigatório | Definição |
|---|---|---|---|
| fees | PersonalUnarrangedAccountOverdraftFee | Sim | Objeto que reúne informações de tarifas de serviços |
| interestRate | UnarrangedAccountOverdraftRate | Sim | Taxas de juros remuneratórias |
| termsConditions | string | Sim | Campo aberto para informar as condições contratuais relativas à Modalidade de Adiantamento a depositante para pessoa natural. Pode ser informada a URL referente ao endereço onde constam as condições informadas. Endereço eletrônico de acesso ao canal. |
PersonalUnarrangedAccountOverdraftFee
{
"priorityServices": [
{
"name": "string",
"code": "string",
"chargingTriggerInfo": "string",
"prices": [
{
"interval": "string",
"value": "string",
"currency": "string",
"customers": {
"rate": "string"
}
}
],
"minimum": {
"value": "string",
"currency": "string"
},
"maximum": {
"value": "string",
"currency": "string"
}
}
]
}
Properties
| Nome | Tipo | Obrigatório | Definição |
|---|---|---|---|
| priorityServices | UnarrangedAccountOverdraftService | Sim | Lista das Tarifas cobradas sobre Serviços Prioritários |
ResponseDiscoveryStatusList
{
"data": {
"status": [
{
"code": "string",
"explanation": "string",
"detectionTime": "string",
"expectedResolutionTime": "string",
"updateTime": "string",
"unavailableEndpoints": [
"string"
]
},
{
"code": "string",
"explanation": "string",
"detectionTime": "string",
"expectedResolutionTime": "string",
"updateTime": "string",
"unavailableEndpoints": [
"string"
]
}
],
"links": {
"self": "string"
},
"meta": {
"totalRecords": 1,
"totalPages": 1
}
}
}
| Nome | Tipo | Obrigatório | Definição |
|---|---|---|---|
| data | object | Sim | |
| » status | DiscoveryStatus | Sim | Lista de códigos de status da API. |
| links | LinksPaginated | Sim | |
| meta | MetaPaginated | Sim |
DiscoveryStatus
{
"code": "string",
"explanation": "string",
"detectionTime": "string",
"expectedResolutionTime": "string",
"updateTime": "string",
"unavailableEndpoints": [
"string"
]
}
| Nome | Tipo | Obrigatório | Restrição | Definição |
|---|---|---|---|---|
| code | StatusCode | Sim | Condição atual da API. | |
| explanation | string | Sim | Será obrigatoriamente preenchido se code tiver algum valor que não seja OK | Fornece uma explicação da interrupção atual que pode ser exibida para um cliente final. |
| detectionTime | DateTimeString | Não | Será obrigatoriamente preenchido se a propriedade code for PARTIAL_FAILURE ou UNAVAILABLE | A data e hora em que a interrupção atual foi detectada. |
| expectedResolutionTime | DateTimeString | Não | Será obrigatoriamente preenchido se code tiver algum valor que não seja OK | A data e hora em que o serviço completo deve continuar (se conhecido). |
| updateTime | DateTimeString | Não | A data e hora em que esse status foi atualizado pela última vez pelo titular dos dados. | |
| unavailableEndpoints | array | Não | Endpoints com indisponibilidade |
Enum StatusCode
| Propriedade | Valor | Descrição |
|---|---|---|
| Status | OK | A implementação é totalmente funcional |
| Status | PARTIAL_FAILURE | Um ou mais endpoints estão indisponíveis |
| Status | UNAVAILABLE | A implementação completa está indisponível |
| Status | SCHEDULED_OUTAGE | Uma interrupção anunciada está em vigor |
ResponseDiscoveryOutagesList
{
"data": {
"outages": [
{
"outageTime": "string",
"duration": "string",
"isPartial": boolean,
"explanation": "string",
"unavailableEndpoints": [
"string"
]
}
]
},
"links": {
"self": "string"
},
"meta": {}
}
| Nome | Tipo | Obrigatório | Definição |
|---|---|---|---|
| data | object | Sim | |
| outages | [DiscoveryOutage] | Sim | Lista de indisponibilidades planejadas. |
| links | LinksPaginated | Sim | |
| meta | MetaPaginated | Sim |
DiscoveryOutage
{
"outageTime": "string",
"duration": "string",
"isPartial": boolean,
"explanation": "string",
"unavailableEndpoints": [
"string"
]
}
| Nome | Tipo | Obrigatório | Definição |
|---|---|---|---|
| outageTime | DateTimeString | Sim | Data e hora planejada do início da indisponibilidade. |
| duration | DurationString | Sim | Duração prevista da indisponibilidade. |
| isPartial | boolean | Não | Flag que indica se a indisponibilidade é parcial (atingindo apenas alguns endpoints) ou total (atingindo todos os endpoints). |
| explanation | String | Sim | Explicação sobre os motivos da indisponibilidade. |
| unavailableEndpoints | array | Não | Endpoints com indisponibilidade |
ResponseMetricsList
{
"data": {
"requestTime": "string",
"availability": {
"uptime" : {
"generalUptimeRate" : "",
"endpoints" : [
{
"url" : "",
"uptimeRate" : ""
}
]
},
"downtime" : {
"generalDowntime" : 0,
"scheduledOutage" : 0,
"endpoints" : [
{
"url" : "",
"partialDowntime" : 0
}
]
}
},
"invocations": {
"unauthenticated": {
"currentDay": 0,
"previousDays": [
0
]
},
"highPriority": {
"currentDay": 0,
"previousDays": [
0
]
},
"mediumPriority": {
"currentDay": 0,
"previousDays": [
0
]
},
"unattended": {
"currentDay": 0,
"previousDays": [
0
]
},
},
"averageResponse": {
"unauthenticated": {
"currentDay": 0,
"previousDays": [
0
]
},
"highPriority": {
"currentDay": 0,
"previousDays": [
0
]
},
"mediumPriority": {
"currentDay": 0,
"previousDays": [
0
]
},
"unattended": {
"currentDay": 0,
"previousDays": [
0
]
},
},
"averageTps": {
"currentDay": 0,
"previousDays": [
0
]
},
"peakTps": {
"currentDay": 0,
"previousDays": [
0
]
},
"errors": {
"currentDay": 0,
"previousDays": [
0
]
},
"rejections": {
"currentDay": 0,
"previousDays": [
0
]
}
},
"links": {
"self": "string"
},
"meta": {}
}
| Nome | Tipo | Obrigatório | Definição |
|---|---|---|---|
| data | object | Sim | |
| » requestTime | DateTimeString | Sim | Data e hora que as métricas foram requisitadas. |
| » availability | AvailabilityMetrics | Sim | Índices de disponibilidades das APIs. |
| » invocations | InvocationMetrics | Sim | Número de chamadas em cada em cada nível e prioridade. |
| » averageResponse | AverageMetrics | Sim | Tempo médio de reposta em segundos em cada nível e prioridade. |
| » averageTps | AverageTPSMetrics | Sim | Transações em média por segundo. |
| » peakTps | PeakTPSMetrics | Sim | Número máximo de transações por segundo. |
| » errors | ErrorMetrics | Sim | Número de chamadas que resultaram em erro devido ao servidor. |
| » rejections | RejectionMetrics | Sim | Número de chamadas rejeitadas devido aos limites. |
| links | Links | Sim | |
| meta | Meta | Não |
AvailabilityMetrics
{
"uptime" : {
"generalUptimeRate" : "",
"endpoints" : [
{
"url" : "",
"uptimeRate" : ""
}
]
},
"downtime" : {
"generalDowntime" : 0,
"scheduledOutage" : 0,
"endpoints" : [
{
"url" : "",
"partialDowntime" : 0
}
]
}
}
| Nome | Tipo | Obrigatório | Definição |
|---|---|---|---|
| uptime | object | Sim | Tempos de uptime por endpoint |
| » generalUptimeRate | RateString | Sim | Taxa de disponibilidade (considerando todos os serviços ativos ao mesmo tempo). |
| » endpoints | [EndpointUptime] | Sim | Tempos de uptime por endpoint. |
| downtime | object | Sim | Tempos de downtime por endpoint. |
| » generalDowntime | number | Sim | Quantidade de segundos de downtime (considerando qualquer api em downtime). |
| » scheduledOutage | number | Sim | Quantidade de segundos de indisponibilidade agendada. |
| » endpoints | [EndpointDowntime] | Sim | Tempos de downtime por endpoint. |
EndpointUptime
{
"url" : "",
"uptimeRate" : ""
}
| Nome | Tipo | Obrigatório | Definição |
|---|---|---|---|
| url | string | Sim | URL do endpoint |
| uptimeRate | RateString | Sim | Taxa de disponibilidade do endpoint. |
EndpointDowntime
{
"url" : "",
"partialDowntime" : 0
}
| Nome | Tipo | Obrigatório | Definição |
|---|---|---|---|
| url | string | Sim | URL do endpoint |
| partialDowntime | number | Sim | Quantidade de segundos de indisponibilidade do endpoint. |
InvocationMetrics
{
"unauthenticated": {
"currentDay": 0,
"previousDays": [
0
]
},
"highPriority": {
"currentDay": 0,
"previousDays": [
0
]
},
"mediumPriority": {
"currentDay": 0,
"previousDays": [
0
]
},
"unattended": {
"currentDay": 0,
"previousDays": [
0
]
}
}
| Nome | Tipo | Obrigatório | Definição |
|---|---|---|---|
| unauthenticated | object | Sim | Número de chamadas não autenticadas. |
| » currentDay | number | Sim | Número de chamadas no dia atual. |
| » previousDays | [number] | Sim | Número de chamadas nos dias anteriores. O primeiro item do array é referente a ontem, e assim por diante. Devem ser retornados no máximo sete dias caso estejam disponíveis. |
| highPriority | object | Sim | Número de chamadas para o nível de alta prioridade. |
| » currentDay | number | Sim | Número de chamadas no dia atual. |
| » previousDays | [number] | Sim | Número de chamadas nos dias anteriores. O primeiro item do array é referente a ontem, e assim por diante. Devem ser retornados no máximo sete dias caso estejam disponíveis. |
| mediumPriority | object | Sim | Número de chamadas para o nível de média prioridade. |
| » currentDay | number | Sim | Número de chamadas no dia atual. |
| » previousDays | [number] | Sim | Número de chamadas nos dias anteriores. O primeiro item do array é referente a ontem, e assim por diante. Devem ser retornados no máximo sete dias caso estejam disponíveis. |
| unattended | object | Sim | Número de chamadas para o nível não acompanhado. |
| » currentDay | number | Sim | Número de chamadas no dia atual. |
| » previousDays | [number] | Sim | Número de chamadas nos dias anteriores. O primeiro item do array é referente a ontem, e assim por diante. Devem ser retornados no máximo sete dias caso estejam disponíveis. |
AverageMetrics
{
"unauthenticated": {
"currentDay": 0,
"previousDays": [
0
]
},
"highPriority": {
"currentDay": 0,
"previousDays": [
0
]
},
"mediumPriority": {
"currentDay": 0,
"previousDays": [
0
]
},
"unattended": {
"currentDay": 0,
"previousDays": [
0
]
},
}
| Nome | Tipo | Obrigatório | Definição |
|---|---|---|---|
| unauthenticated | object | Sim | Número de chamadas não autenticadas. |
| » currentDay | number | Sim | Número de chamadas no dia atual. |
| » previousDays | [number] | Sim | Número de chamadas nos dias anteriores. O primeiro item do array é referente a ontem, e assim por diante. Devem ser retornados no máximo sete dias caso estejam disponíveis. |
| highPriority | object | Sim | Número de chamadas para o nível de alta prioridade. |
| » currentDay | number | Sim | Número de chamadas no dia atual. |
| » previousDays | [number] | Sim | Número de chamadas nos dias anteriores. O primeiro item do array é referente a ontem, e assim por diante. Devem ser retornados no máximo sete dias caso estejam disponíveis. |
| mediumPriority | object | Sim | Número de chamadas para o nível de média prioridade. |
| » currentDay | number | Sim | Número de chamadas no dia atual |
| » previousDays | [number] | Sim | Número de chamadas nos dias anteriores. O primeiro item do array é referente a ontem, e assim por diante. Devem ser retornados no máximo sete dias caso estejam disponíveis. |
| unattended | object | Sim | Número de chamadas para o nível não acompanhado. |
| » currentDay | number | Sim | Número de chamadas no dia atual. |
| » previousDays | [number] | Sim | Número de chamadas nos dias anteriores. O primeiro item do array é referente a ontem, e assim por diante. Devem ser retornados no máximo sete dias caso estejam disponíveis. |
AverageTPSMetrics
{
"currentDay": 0,
"previousDays": [
0
]
}
| Nome | Tipo | Obrigatório | Definição |
|---|---|---|---|
| currentDay | number | Sim | Número médio de chamadas por segundo no dia. |
| previousDays | [number] | Sim | Número médio de chamadas por segundo nos dias anteriores. O primeiro item do array é referente a ontem, e assim por diante. Devem ser retornados no máximo sete dias caso estejam disponíveis. |
PeakTPSMetrics
{
"currentDay": 0,
"previousDays": [
0
]
}
| Nome | Tipo | Obrigatório | Definição |
|---|---|---|---|
| currentDay | number | Sim | Pico de chamadas por segundo no dia |
| previousDays | [number] | Sim | Pico de chamadas por segundo nos dias anteriores. O primeiro item do array é referente a ontem, e assim por diante. Devem ser retornados no máximo sete dias caso estejam disponíveis. |
ErrorMetrics
{
"currentDay": 0,
"previousDays": [
0
]
}
| Nome | Tipo | Obrigatório | Definição |
|---|---|---|---|
| currentDay | number | Sim | Número de chamadas com erro no dia atual. |
| previousDays | [number] | Sim | Número de chamadas com erro nos dias anteriores. O primeiro item do array é referente a ontem, e assim por diante. Devem ser retornados no máximo sete dias caso estejam disponíveis. |
RejectionMetrics
{
"currentDay": 0,
"previousDays": [
0
]
}
| Nome | Tipo | Obrigatório | Definição |
|---|---|---|---|
| currentDay | number | Sim | Número de chamadas rejeitadas no dia atual. |
| previousDays | [number] | Sim | Número de chamadas rejeitadas nos dias anteriores. O primeiro item do array é referente a ontem, e assim por diante. Devem ser retornados no máximo sete dias caso estejam disponíveis. |
LinksPaginated
| Nome | Tipo | Definição | Mandatoriedade | Restrição |
|---|---|---|---|---|
| self | [URIString] | URI completo que gerou a resposta atual. | Mandatório | |
| first | [URIString] | URI da primeira página que originou essa lista de resultados. | Opcional | Obrigatório quando não for a primeira página da resposta |
| prev | [URIString] | URI da página anterior dessa lista de resultados. | Opcional | Obrigatório quando não for a primeira página da resposta |
| next | [URIString] | URI da próxima página dessa lista de resultados. | Opcional | Obrigatório quando não for a última página da resposta |
| last | [URIString] | URI da última página dessa lista de resultados. | Opcional | Obrigatório quando não for a última página da resposta |
MetaPaginated
| Nome | Tipo | Definição | Mandatoriedade | Restrição |
|---|---|---|---|---|
| totalRecords | integer | Número total de registros no resultado | Mandatório | |
| totalPages | integer | Número total de páginas no resultado | Mandatório |
Enum PriceInterval
| Nome | Código |
|---|---|
| interval | 1_FAIXA |
| interval | 2_FAIXA |
| interval | 3_FAIXA |
| interval | 4_FAIXA |
Price
{
"interval": "string",
"value": "string",
"currency": "string",
"customers": {
"rate": "string"
}
}
| Nome | Tipo | Obrigatório | Definição |
|---|---|---|---|
| interval | Enum PriceInterval | Sim | Segundo Normativa nº 32, BCB, de 2020: Distribuição de frequência relativa dos valores de tarifas cobradas dos clientes, de que trata o § 2º do art. 3º da Circular nº 4.015, de 2020, deve dar-se com base em quatro faixas de igual tamanho, com explicitação dos valores sobre a mediana em cada uma dessas faixas. Informando: 1ª faixa, 2ª faixa , 3ª faixa e 4ª faixa |
| value | AmountString | Sim | Valor da mediana de cada faixa relativa ao serviço ofertado, informado no período, conforme Res nº 32 BCB, 2020. p.ex. '45.00' (representa um valor monetário. p.ex: 1547368.92. Este valor, considerando que a moeda seja BRL, significa R$ 1.547.368,92. O único separador presente deve ser o '.' (ponto) para indicar a casa decimal. Não deve haver separador de milhar) |
| currency | CurrencyString | Sim | Moeda referente ao valor da Tarifa, segundo modelo ISO-4217. p.ex. 'BRL' |
| customers | Customers | Sim | Percentual de clientes em cada faixa |
MonthlyPrice
{
"interval": "string",
"monthlyFee": "string",
"currency": "string",
"customers": {
"rate": "string"
}
}
| Nome | Tipo | Obrigatório | Descrição |
|---|---|---|---|
| interval | Enum PriceInterval | Sim | Segundo Normativa nº 32, BCB, de 2020: Distribuição de frequência relativa dos valores de tarifas cobradas dos clientes, de que trata o § 2º do art. 3º da Circular nº 4.015, de 2020, deve dar-se com base em quatro faixas de igual tamanho, com explicitação dos valores sobre a mediana em cada uma dessas faixas. Informando: 1ª faixa , 2ª faixa, 3ª faixa e 4ª faixa |
| monthlyFee | string | Sim | Valor da mediana da tarifa, relativa ao serviço ofertado,informado no período, conforme Res nº32 BCB, 2020. p.ex. '45.00' (representa um valor monetário. p.ex: 1547368.92. Este valor, considerando que a moeda seja BRL, significa R$ 1.547.368,92. O único separador presente deve ser o '.' (ponto) para indicar a casa decimal. Não deve haver separador de milhar) |
| currency | Currency | Sim | Moeda referente ao valor do Pacote de serviços, segundo modelo ISO-4217. |
| customers | Customers | Sim |
MinimumPrice
{
"value": "string",
"currency": "string"
}
| Nome | Tipo | Obrigatório | Definição |
|---|---|---|---|
| value | AmountString | Sim | Valor mínimo apurado para a tarifa de serviços sobre a base de clientes no mês de referência |
| currency | CurrencyString | Sim | Moeda referente ao valor mínimo da Tarifa, segundo modelo ISO-4217. p.ex.'BRL' |
MaximumPrice
{
"value": "string",
"currency": "string"
}
| Nome | Tipo | Obrigatório | Definição |
|---|---|---|---|
| value | AmountString | Sim | Valor máximo apurado para a tarifa de serviços sobre a base de clientes no mês de referência |
| currency | CurrencyString | Sim | Moeda referente ao valor mínimo da Tarifa, segundo modelo ISO-4217. p.ex.'BRL' |
MinimumRate
{
"minimumRate": "string"
}
| Nome | Tipo | Obrigatório | Definição |
|---|---|---|---|
| minimumRate | string | Sim | Percentual mínimo cobrado (taxa efetiva) no mês de referência, para o Empréstimo contratado |
MaximumRate
{
"maximumRate": "string"
}
| Nome | Tipo | Obrigatório | Definição |
|---|---|---|---|
| maximumRate | string | Sim | Percentual máximo cobrado (taxa efetiva) no mês de referência, para o Empréstimo contratado |
Rate
{
"interval": "string",
"indexer": {
"rate": "string"
},
"customers": {
"rate": "string"
}
| Nome | Tipo | Obrigatório | Definição |
|---|---|---|---|
| interval | Enum PriceInterval | Sim | Faixas para cobrança da taxa efetiva aplicada pela contratação do do crédito rotativo, no intervalo informado: 1ª faixa, 2ª faixa, 3ª faixa e 4ª faixa. Segundo Normativa nº32 de 2020: 'Distribuição de frequência relativa dos valores de tarifas e taxas de juros cobrados dos clientes, de que trata o § 2º do art. 3º da Circular nº 4.015, de 2020, deve dar-se com base em quatro faixas de igual tamanho, com explicitação dos valores sobre a mediana e o percentual de clientes em cada uma dessas faixas. |
| indexer | Indexer | Sim | Percentual que corresponde a mediana (taxa efetiva) cobrada do cliente pela utilização do crédito rotativo, no intervalo informado. |
| customers | Customer | Sim | Percentual de clientes em cada faixa. |
Application
{
"interval": "string",
"indexer": {
"rate": "string"
},
"customers": {
"rate": "string"
}
}
| Nome | Tipo | Obrigatório | Definição |
|---|---|---|---|
| interval | Enum PriceInterval | Sim | Faixas para cobrança da taxa efetiva aplicada pela contratação do crédito, no intervalo informado: 1ª faixa, 2ª faixa, 3ª faixa e 4ª faixa. Segundo Normativa nº32 de 2020: 'Distribuição de frequência relativa dos valores de tarifas e taxas de juros cobrados dos clientes, de que trata o § 2º do art. 3º da Circular nº 4.015, de 2020, deve dar-se com base em quatro faixas de igual tamanho, com explicitação dos valores sobre a mediana e o percentual de clientes em cada uma dessas faixas. |
| indexer | Indexer | Sim | Percentual que corresponde a mediana da taxa efetiva cobrada do cliente pela contratação do Empréstimo, no intervalo informado. |
| customers | Customer | Sim | Percentual de clientes em cada faixa. |
Indexer
{
"rate": "string"
}
| Nome | Tipo | Obrigatório | Definição |
|---|---|---|---|
| rate | RateString | Sim | Percentual que corresponde a mediana da taxa efetiva cobrada do cliente pela contratação do Empréstimo, no intervalo informado. p.ex. '9,8700%'. A apuração pode acontecer com até 4 casas decimais. O preenchimento deve respeitar as 4 casas decimais, mesmo que venham preenchidas com zeros (representação de porcentagem p.ex: 0.1500. Este valor representa 15%. O valor 1 representa 100%) |
PostalAddress
{
"address": "string",
"additionalInfo": "string",
"districtName": "string",
"townName": "string",
"countrySubDivision": "string",
"postCode": "string"
}
| Nome | Tipo | Obrigatório | Descrição |
|---|---|---|---|
| address | string | Sim | Informação referente ao endereço |
| additionalInfo | string | Não | Complemento |
| districtName | string | Sim | Bairro |
| townName | string | Sim | Cidade |
| countrySubDivision | string | Sim | Estado |
| postCode | string | Sim | CEP |
Availability
{
"standards": [
{
"weekday": "string",
"openingTime": "string",
"closingTime": "string"
}
],
"exception": "string",
"isPublicAccessAllowed": "boolean"
}
| Nome | Tipo | Obrigatório | Descrição |
|---|---|---|---|
| standards | Array | Sim | Lista com os dias da semana. |
| weekday | [Enum WeekDay] | Não | Dia da semana. |
| openingTime | [TimeString] | Não | Horário padrão de início de atendimento. |
| closingTime | [TimeString] | Não | Horário padrão de encerramento de atendimento. |
| exception | string | Não | Informações sobre as exceções de abertura. |
| isPublicAccessAllowed | boolean | Não | Define se possui acesso ao público. True ou False. |
ReferentialRateIndexer
Tipos de taxas referenciais ou indexadores, conforme Anexo 5: Taxa referencial ou Indexador (Indx), do Documento 3040
| Nome | Código | Definição |
|---|---|---|
| referentialRateIndexer | SEM_INDEXADOR_TAXA | SEM INDEXADOR TAXA |
| referentialRateIndexer | PRE_FIXADO | PRE FIXADO |
| referentialRateIndexer | POS_FIXADO_TR_TBF | POS FIXADO TR TBF |
| referentialRateIndexer | POS_FIXADO_TJLP | POS FIXADO TJLP |
| referentialRateIndexer | POS_FIXADO_LIBOR | POS FIXADO LIBOR |
| referentialRateIndexer | POS_FIXADO_TLP | POS FIXADO TLP |
| referentialRateIndexer | OUTRAS_TAXAS_POS_FIXADAS | OUTRAS TAXAS POS FIXADAS |
| referentialRateIndexer | FLUTUANTES_CDI | FLUTUANTES CDI |
| referentialRateIndexer | FLUTUANTES_SELIC | FLUTUANTES SELIC |
| referentialRateIndexer | OUTRAS_TAXAS_FLUTUANTES | OUTRAS TAXAS FLUTUANTES |
| referentialRateIndexer | INDICES_PRECOS_IGPM | INDICES PRECOS IGPM |
| referentialRateIndexer | INDICES_PRECOS_IPCA | INDICES PRECOS IPCA |
| referentialRateIndexer | INDICES_PRECOS_IPCC | INDICES PRECOS IPCC |
| referentialRateIndexer | OUTROS_INDICES_PRECO | OUTROS INDICES PRECO |
| referentialRateIndexer | CREDITO_RURAL_TCR_PRE | CREDITO RURAL TCR PRE |
| referentialRateIndexer | CREDITO_RURAL_TCR_POS | CREDITO RURAL TCR POS |
| referentialRateIndexer | CREDITO_RURAL_TRFC_PRE | CREDITO RURAL TRFC PRE |
| referentialRateIndexer | CREDITO_RURAL_TRFC_POS | CREDITO RURAL TRFC POS |
| referentialRateIndexer | OUTROS_INDEXADORES | OUTROS INDEXADORES |
MinimumBalance
{
"value": "string",
"currency": "string"
}
| Nome | Tipo | Obrigatório | Definição |
|---|---|---|---|
| value | string | Sim | Saldo mínimo exigido nos Termos e condições contratuais, que regem as contas comercializadas. |
| currency | Currency | Sim | Moeda referente ao valor mínimo da Tarifa, segundo modelo ISO-4217 |
Currency
"BRL"
| Name | Type | Required | Description |
|---|---|---|---|
| currency | string | Sim | Moeda referente ao valor mínimo da Tarifa, segundo modelo ISO-4217 |
FeeReferentialRateIndexer
{
"referentialRateIndexer": "string",
"rate": "string"
}
Properties
| Nome | Tipo | Obrigatório | Definição |
|---|---|---|---|
| referentialRateIndexer | ReferentialRateIndexer | Sim | Tipos de taxas referenciais ou indexadores, conforme Anexo 5: Taxa referencial ou Indexador (Indx), do Documento 3040 |
| rate | RateString | Sim | Percentual que incide sobre a composição das taxas de juros remuneratórios. (representa uma porcentagem Ex: 0.15 (O valor ao lado representa 15%. O valor '1 'representa 100%). A apuração pode acontecer com até 4 casas decimais. O preenchimento deve respeitar as 4 casas decimais, mesmo que venham preenchidas com zeros (representação de porcentagem p.ex: 0.1500. Este valor representa 15%. O valor 1 representa 100%) |
Customer
{
"rate": "string"
}
Properties
| Nome | Tipo | Obrigatório | Definição |
|---|---|---|---|
| rate | string | Sim | Percentual dos clientes de cada faixa relativa ao serviço ofertado, para pessoa natural informado no período, conforme Res nº32 BCB, 2020. p.ex. '0.1500' (representa uma porcentagem Ex: 0.15 (O valor ao lado representa 15%. O valor '1 'representa 100%) A apuração pode acontecer com até 4 casas decimais. O preenchimento deve respeitar as 4 casas decimais, mesmo que venham preenchidas com zeros (representação de porcentagem p.ex: 0.1500. Este valor representa 15%. O valor 1 representa 100%) |
CreditCardFeeRate
{
"fees": [
{
"referentialRateIndexer": "string",
"rate": "string"
}
],
"prices": [
{
"interval": "string",
"indexer": {
"rate": "string"
},
"customers": {
"rate": "string"
}
}
],
"minimumRate": "string",
"maximumRate": "string"
}
| Nome | Tipo | Obrigatório | Definição |
|---|---|---|---|
| fees | FeeReferentialRateIndexer | Sim | Lista das taxas referenciais ou indexadores |
| prices | [Rate] | Sim | Lista distribuição preços tarifas de serviços |
| minimumRate | String | Sim | Percentual mínimo cobrado para a taxa do crédito rotativo no mês de referência. |
| maximumRate | String | Sim | Percentual máximo cobrado para o pagamento parcelado do saldo devedor na fatura do mês de referência. |
Enum CreditCardInterestRateCode
| Propriedade | Código | Definição |
|---|---|---|
| code | SAQUE_CREDITO | Saque a crédito |
| code | PAGAMENTO_CONTA | Pagamento de contas |
| code | OUTROS | Outros |
CreditCardInterestRate
{
"code": "string",
"additionalInfo": "string",
"fees": [
{
"referentialRateOrIndexer": "string",
"rate": "string"
}
],
"prices": [
{
"interval": "string",
"indexer": {
"rate": "string"
},
"customers": {
"rate": "string"
}
}
],
"minimumRate": "string",
"maximumRate": "string"
}
| Nome | Tipo | Obrigatório | Definição |
|---|---|---|---|
| code | Enum CreditCardInterestRateCode | Sim | Lista de outras operações de crédito. |
| additionalInfo | string | Sim | Campo Texto para descrever outras operações de crédito marcadas como 'OUTROS'. |
| fees | FeeReferentialRateIndexer | Sim | Lista das taxas referenciais ou indexadores |
| prices | [Rate] | Sim | Lista distribuição preços tarifas de serviços |
| minimumRate | String | Sim | Percentual mínimo cobrado para a taxa do crédito rotativo no mês de referência. |
| maximumRate | String | Sim | Percentual máximo cobrado para o pagamento parcelado do saldo devedor na fatura do mês de referência. |
CreditCardInstalmentRate
{
"fees": [
{
"referentialRateIndexer": "string",
"rate": "string"
}
],
"prices": [
{
"interval": "string",
"indexer": {
"rate": "string"
},
"customers": {
"rate": "string"
}
}
],
"minimumRate": "string",
"maximumRate": "string"
}
| Nome | Tipo | Obrigatório | Definição |
|---|---|---|---|
| fees | FeeReferentialRateIndexer | Sim | Lista das taxas referenciais ou indexadores |
| prices | [Rate] | Sim | Lista distribuição preços tarifas de serviços |
| minimumRate | String | Sim | Percentual mínimo cobrado para a taxa do crédito rotativo no mês de referência. |
| maximumRate | String | Sim | Percentual máximo cobrado para o pagamento parcelado do saldo devedor na fatura do mês de referência. |
CreditCardInterest
{
"feeRate": {
"fees": [
{
"referentialRateOrIndexer": "string",
"rate": "string"
}
],
"prices": [
{
"interval": "string",
"indexer": {
"rate": "string"
},
"customers": {
"rate": "string"
}
}
],
"minimumRate": "string",
"maximumRate": "string"
},
"instalmentRate": {
"fees": [
{
"referentialRateOrIndexer": "string",
"rate": "string"
}
],
"prices": [
{
"interval": "string",
"indexer": {
"rate": "string"
},
"customers": {
"rate": "string"
}
}
],
"minimumRate": "string",
"maximumRate": "string"
},
"interestRates": [
{
"code": "string",
"additionalInfo": "string",
"fees": [
{
"referentialRateOrIndexer": "string",
"rate": "string"
}
],
"prices": [
{
"interval": "string",
"indexer": {
"rate": "string"
},
"customers": {
"rate": "string"
}
}
],
"minimumRate": "string",
"maximumRate": "string"
}
]
}
| Nome | Tipo | Obrigatório | Definição |
|---|---|---|---|
| feeRate | CreditCardFeeRate | Sim | Percentual que corresponde a taxa aplicada para utilização de Crédito Rotativo |
| instalmentRate | CreditCardInstalmentRate | Sim | Percentual que corresponde a taxa aplicada para pagamento parcelado do saldo devedor quando não realizado pagamento integral da fatura |
| interestRates | CreditCardInterestRate | Sim | Lista de outras operações de crédito |
CreditCardTermsConditions
{
"minimumFeeRate": "string",
"additionalInfo": "string",
"elegibilityCriteriaInfo": "string",
"closingProcessInfo": "string"
}
| Nome | Tipo | Obrigatório | Definição |
|---|---|---|---|
| minimumFeeRate | RateString | Sim | Percentual para pagamento mínimo sobre o saldo devedor da fatura |
| additionalInfo | string | Não | Campo aberto para detalhamento de taxas de juros. Restrição: Se o campo 'code' vier selecionado com 'OUTROS' é obrigatório o preenchimento do additonalInfo |
| elegibilityCriteriaInfo | string | Sim | Informação sobre as condições e critérios de elegibilidade do emissor do cartão. Pode ser informada a URL referente ao endereço onde constam as condições informadas. |
| closingProcessInfo | string | Sim | Descrição dos procedimentos para encerramento da conta de pagamento pós paga. Pode ser informada a URL referente ao endereço onde constam as condições informadas. |
ServiceBundle
{
"name": "string",
"services": [
{
"code": "string",
"chargingTriggerInfo": "string",
"eventLimitQuantity": "string",
"freeEventQuantity": "string"
}
],
"prices": [
{
"interval": "string",
"monthlyFee": "string",
"currency": "string",
"customers": {
"rate": "string"
}
}
],
"minimum": {
"value": "string",
"currency": "string"
},
"maximum": {
"value": "string",
"currency": "string"
}
}
| Nome | Tipo | Obrigatório | Descrição |
|---|---|---|---|
| name | string | Sim | Nome do Pacote de Serviços dado pela instituição. |
| services | ServiceBundleServiceDetail | Sim | Lista dos serviços que compõem o pacote de serviços. |
| prices | MonthlyPrice | Sim | Lista distribuição preços tarifas de serviços. |
| minimum | MinimumPrice | Sim | Valor mínimo cobrado para a tarifa de serviços sobre a base de clientes no mês de referência. |
| maximum | MaximumPrice | Sim | Valor máximo cobrado para a tarifa de serviços sobre a base de clientes no mês de referência. |
Requisitos não funcionais
Nível de serviço (SLA)
O suporte eficaz da disponibilidade do Open Banking mantém níveis consistentes de serviços do sistema. Níveis de Serviço definidos:
- Cada endpoint da API deve estar disponível 95% do tempo durante cada período de 24 horas.
- Cada endpoint da API deve estar disponível 99.5% do tempo durante cada período de 3 meses.
- Cada endpoint da API deve retornar o primeiro byte de resposta dentro de 1000ms por 95% das requisiçãos.
- O tempo de resposta será medido por um cliente externo com uma latência de rede máxima de 50 ms (tempo para o primeiro byte).
Informativamente, esse nível de serviço representa aproximadamente um downtime máximo de 0,5% por trimestre, o que corresponde a 18s por hora, 7,2min (432s) por dia, 3,6h (216m) por mês e 10,8h (648m) por trimestre.
A definição de um período de indisponibilidade é qualquer período de tempo em que qualquer um dos endpoints da API definidos na norma é incapaz de fornecer uma resposta confiável a uma solicitação construída de forma apropriada.
Checagem de disponibilidade:
A disponibilidade é checada no endpoint GET /discovery/status, conforme documentada no item API de Status.
A cada 30 segundos, a API de status é requisitada com timeout de 1s.
- Será considerado uptime, se o retorno for:
- OK.
- Será considerado downtime, se o retorno for:
- PARTIAL_FAILURE;
- SCHEDULED_OUTAGE:
- Se a requisição for realizada entre o período de 01h e 07h, o contador de SCHEDULED_OUTAGE é iniciado com 30 segundos acrescidos;
- Cada nova requisição vai adicionando 30 segundos mais ao contador de SCHEDULED_OUTAGE, até que uma requisição volte outro valor ou a requisição for feita depois das 07h.
- Se a requisição for realizada entre o período de 01h e 07h, o contador de SCHEDULED_OUTAGE é iniciado com 30 segundos acrescidos;
- UNAVAILABLE:
- Se a requisição for realizada entre o período de 07h e 01h;
- Se serviço não responder a requisição;
- O contador de downtime é iniciado com 30 segundos acrescidos;
- Cada nova requisição adicionará 30 segundos a mais ao contador de downtime, até que uma requisição retorne OK.
- Se a requisição for realizada entre o período de 07h e 01h;
- PARTIAL_FAILURE;
O downtime deve ser calculado como o número total de segundos simultâneos por requisição da API, por período de 24 horas, começando e terminando à meia-noite, que qualquer endpoint da API não esteja disponível, dividido por 86.400 (total de segundos em 24 horas) e expresso como uma porcentagem.
A disponibilidade é calculada sendo 100% menos a quantidade em percentual da indisponibilidade.
- De modo geral, consideram-se os erros 5XX HTTP status codes como erros do servidor, e portanto, atribuíveis ao servidor das APIs;
- Erros baseados em 4XX HTTP status code são, em grande parte, atribuídos à ações ou falhas dos receptores, e dessa forma, não devem ser incluídos no cálculo.
Não será considerado como downtime:
- Uma indisponibilidade por mês, por 3h entre 01h e 07h, desde que reportado com uma semana de antecedência ao diretório;
- Por tempo não definido, a qualquer momento e sem notificação em caso de resolução de problemas de segurança, desde que aprovado pelo Diretório. Neste caso, as instituições devem garantir o emprego dos melhores esforços para a resolução do problema
Nível de desempenho
O desempenho do endpoint da API será medido no tempo de resposta de cada solicitação, desde o recebimento da solicitação até a entrega da resposta.
Espera-se que o detentor dos dados garanta que a medição do tempo de resposta ocorra o mais próximo possível do receptor dos dados, embora algumas camadas técnicas não estejam no controle do detentor dos dados.
À luz destas considerações, a exigência de desempenho para os detentores dos dados é:
- APIs de alta prioridade (status/outages) devem manter percentil 95 em no máximo 1000ms.
- APIs de média prioridade (channels/products-services) devem manter percentil 95 em no máximo 1500ms.
- APIs Admin (ex. metrics) devem manter percentil 95 em no máximo 4000ms.
P. ex. Em um dia que a API Produtos e Serviços receba 10.000 chamadas, pelo menos 9.500 delas deveriam ter sido respondidas dentro de um prazo inferior a 1500ms.
Limites de tráfego de requisições
Os limites de tráfego serão estabelecidos utilizando as seguintes métricas:
- Transações por Segundo (TPS) - o número de transações simultâneas a cada segundo;
- Número de chamadas - o número de chamadas de endpoint iniciadas por uma duração especificada.
Cada instituição transmissora, deverá garantir os seguintes limites mínimos de tráfego abaixo especificados para as APIs de Dados Públicos – Fase 1, os quais serão revisados e ajustados em decorrência dos indicadores de uso das APIs, com revisão prevista imediatamente antes da entrada da Fase 2:
- 500 Requisições por minuto por receptora (via endereço IP);
- 300 TPS globalmente.
As chamadas que excedam os seguintes limites de tráfego poderão ser enfileiradas ou rejeitadas por um detentor de dados sem impacto em seu desempenho ou requisitos de disponibilidade.
Requisições que ultrapassem os limites estabelecidos poderão ser rejeitadas utilizando o HTTP status code:429 Too Many
Requests.
Guia Operacional
O Guia Operacional dá suporte a doadores e receptores, trazendo informações sobre Desempenho, Disponibilidade, Processo de Registro e Revogação, Estrutura do Repositório de Informações, Resolução de Problemas, Comunicação de Mudanças, CheckList, Glossário e Referências.
Ele poderá ser acessado clicando aqui.
Guia de Versionamento
Este anexo tem como objetivo detalhar quando mudanças nas APIs do Open Banking serão consideradas disruptivas (breaking changes) exigindo a criação de uma nova versão maior (major) e quando uma mudança poderá ser tratada como não disruptiva (non breaking changes) podendo ser criada uma versão menor (minor) para comportá-la.
Mudanças em APIs REST podem ocorrer no contrato da API (Open API 3.0) tendo efeitos mais visíveis aos consumidores e, portanto, sendo mais fácil de se mapear os seus impactos; ou podem acontecer em suas regras de negócio/implementação precisando de uma análise mais complexa de quando a mudança traz impactos aos atuais consumidores das APIs.
Nota: Os exemplos contidos neste anexo são meramente ilustrativos e não refletem as APIs definidas nas especificações do Open Banking.
Ele poderá ser acessado clicando aqui.
Suporte
Fale conosco enviando sua dúvida ou problema através do site: https://openbankingbrasil.github.io/suporte