NAV

Introdução

Este documento é o resultado do trabalho conjunto do GT da Convenção – Interfaces, formado por integrantes da ABBC, ABCD, Abecs, ABFintechs, Abipag, Abranet, Camara e-net, OCB, BACEN e Febraban, baseado na proposta inicial apresentada pela Febraban (Federação Brasileira de Bancos) para implementação do Sistema Financeiro Aberto no Brasil (Open Banking). A documentação a seguir visa estabelecer padrões de desenvolvimento de APIs por parte das instituições financeiras, instituições de pagamento e demais instituições autorizadas pelo Banco Central do Brasil, além de conter informações adicionais para melhor entendimento do uso dos dados disponibilizados.

Nossa proposta tem como base os modelos do Open Banking do Reino Unido e Austrália, com as devidas adaptações ao cenário bancário brasileiro.

Padrões

Estes padrões representam a versão 1.0.0, a qual fornece uma visão alto nível dos padrões. Consulte a seção versionamento para obter mais informações sobre como as versões são gerenciadas com o padrão.

Observe que, nesta proposta, as palavras-chave DEVEM, NÃO DEVEM, NECESSÁRIAS, RECOMENDADO, PODE e OPCIONAL, devem ser interpretadas conforme descrito na RFC2119.

Princípios

Os seguintes princípios técnicos não exaustivos constituem a base para o desenvolvimento e implementação das APIs para o Open Banking no Brasil.

Princípio 1: Segurança

A adoção de mecanismos de segurança no design e implementação das APIs do Open Banking no Brasil deverá considerar os padrões aplicáveis a cada uma de suas fases, visando a proteção e a disponibilidade do ecossistema como um todo, considerando clientes, participantes e os dados específicos compartilhados em cada fase.

Princípio 2: RESTful APIs

A API irá aderir aos conceitos de RESTful API sempre que for possível e sensato.

Princípio 3: Padrões existentes

Os padrões existentes serão adotados sempre que sua aplicação for relevante/apropriada e desde que não violem nenhum dos demais princípios, com foco na experiência do desenvolvedor e do usuário, e ainda, prevendo a extensibilidade, resiliência e a evolução do Open Banking no Brasil.

Princípio 4: ISO 20022

Os payloads das APIs serão desenvolvidos utilizando como base os elementos e componentes de mensagem ISO 20022, que poderão ser modificados, caso necessário, para deixar o payload mais simples e/ou atender às características locais, tal como implementado em diferentes jurisdições.

Princípio 5: Extensibilidade

Os fluxos das APIs serão estendidos para atender a casos de uso mais complexos em futuros releases, e, portanto, esse princípio será mantido em mente durante o design, e os procedimentos serão detalhados durante a implementação.

Princípio 6: Códigos de Status

A API usará dois códigos de status que atendem a dois propósitos diferentes: (i) o HTTP status code reflete o resultado da chamada da API e (ii) um campo status em alguns resource payloads reflete o status dos resources nos casos de acesso write (p.ex. iniciação de pagamento).

Princípio 7: Identificadores únicos

Um recurso REST deverá ter um identificador exclusivo que possa ser usado para identificar o recurso, com formato e padrão a ser definido a partir da Fase 2 do Open Banking no Brasil.

Princípio 8: Categorização dos requisitos de implementação

Quando um requisito estiver sendo implementado por um transmissor e/ou um receptor, uma categorização diferente será aplicada. As funcionalidades, endpoints e campos em cada recurso serão categorizados como 'Obrigatório', 'Condicional' ou 'Opcional'.

Princípio 9: Agnósticas

As APIs serão agnósticas à implementação onde elas poderão ser consumidas independente das tecnologias adotadas no ecossistema, porém com aderência aos princípios contidos nesta documentação.

Versionamento

O controle de versão contemplará 4 tipos de lançamento (p.ex. major, minor, patch e release candidate) e terá prazos definidos para lançamento e implementação de novas versões major, bem como suporte de versões anteriores.

No link Anexo: Guia de Versionamento, integrante desta documentação, estão documentados os casos previstos em que uma nova versão de API poderá vir a quebrar o contrato estabelecido

O versionamento terá o seguinte formato contemplando 4 tipos de lançamentos de versões: 1.12.2.rc1 - significando versão major 1, versão minor 12 , aplicação de patchs versão 2 e release candidate 1

Será definido um cronograma de novas versões dos padrões para que os participantes consigam se planejar e desenvolver novas APIs, com cada um dos lançamentos tendo um prazo pré-estabelecido para ser implementado pelos participantes, mitigando, desta forma, o risco de múltiplas versões.

Não serão feitos mais do que um lançamento de versão major em um período de 6 meses. No entanto, serão previstas exceções para atender às alterações urgentes que não podem esperar até a próxima versão principal (major). Lançamentos de versões minor e patch podem ocorrer a qualquer momento.

Lançamentos minor não podem configurar em quebra de contrato, impactar significativamente endpoints e/ou exigir manutenção crítica.

Por fim, credenciais de acesso associadas às APIs deverão ser agnósticas à versão.

Estrutura da URI

A estrutura da URI para os endpoints deve ser implementada conforme abaixo:
<host> / open-banking / <api> / <versão> / <recurso>

Os componentes desta estrutura de URI estão descritos abaixo:

A versão minor será repassada apenas no header do payload de resposta, orientando a instituição receptora sobre quais serão os dados no retorno.

Como exemplo, para realizar o consumo do método electronic-channels da API channels na versão 1, a URI ficaria com a seguinte estrutura:

<host>/open-banking/channels/v1/electronic-channels

Cabeçalhos HTTP

Cabeçalhos HTTP suportados e suas funções.

Cabeçalho de requisição

Nome do cabeçalho Descrição Obrigatório
Content-Type Representa o formato do payload de requisição, por padrão/default definido como application/json;charset UTF-8. Obrigatório para chamadas PUT e POST. Os transmissores poderão implementar tratamento para outros padrões, sendo obrigatório apenas o suporte ao padrão. Não
Accept Especifica o tipo de resposta.
Se especificado, deve ser definido como application/json, a menos que o endpoint explicitamente suporte outro formato.
Se for definido um valor não suportado pelo endpoint, será retornado o código HTTP 406. Se não especificado, o padrão será application/json.
Não
Accept-Encoding Especifica os tipos de encoding(geralmente algoritmo de compressão) que são suportados pelo cliente, com previsão de suporte ao gzip por parte dos transmissores, sendo que o padrão é a transmissão dos dados não compactados e esta orientação aplica-se aos Dados Abertos. Não
If-Modified-Since Condiciona o resultado da requisição para que o recurso só seja enviado caso tenha sido atualizado após a data fornecida. Utiliza o padrão da RFC 7232, sessão 3.3: If-Modified-Since do protocolo HTTP. Não

Cabeçalho de resposta

Nome do cabeçalho Descrição Obrigatório
Content-Encoding Cabeçalho que indica o tipo de encoding (geralmente algoritmo de compressão) que foi utilizado para envio da resposta. Não
Content-Type Representa o formato do payload de resposta. Deverá ser application/json a menos que o endpoint requisitado suporte outro formato e este formato tenha sido solicitado através do cabeçalho Accept no momento da requisição. Sim
x-v Cabeçalho que indica a versão implementada da API pela instituição financeira. Deve ser preenchido com um número positivo, exemplo: x-v : 2 Sim
Retry-After Cabeçalho que indica o tempo (em segundos) que o cliente deverá aguardar para realizar uma nova tentativa de chamada. Este cabeçalho deverá estar presente quando o código HTTP de retorno for 429 Too many requests Não
Last-Modified Informa a data e hora em que o recurso foi modificado pela última vez. Utiliza o padrão da RFC 7232, sessão 2.2: Last-Modified do protocolo HTTP. Não

Códigos de resposta HTTP

Os códigos de resposta HTTP devem ser utilizados conforme tabela abaixo.

Códigos

Situação Código HTTP Notas POST GET DELETE
Consulta concluída com sucesso. 200 OK. Sim Sim Não
Execução normal. A solicitação foi bem sucedida. 201 Created. A operação resulta na criação de um novo recurso. Sim Não Não
Operação de exclusão concluída com sucesso. 204 No Content. Não Não Sim
A requisição foi malformada, omitindo atributos obrigatórios, seja no payload ou através de atributos na URL. 400 Bad Request. A operação solicitada não será realizada. Sim Sim Sim
Cabeçalho de autenticação ausente/inválido ou token inválido. 401 Unauthorized. A operação foi recusada devido a um problema de autenticação. Sim Sim Sim
O token tem escopo incorreto ou uma política de segurança foi violada. 403 Forbidden. A operação foi recusada devido a falta de permissão para execução. Sim Sim Sim
O recurso solicitado não existe ou não foi implementado. 404 Not Found. Sim Sim Sim
O consumidor tentou acessar o recurso com um método não suportado. 405 Method Not Allowed. Sim Sim Sim
A solicitação continha um cabeçalho Accept diferente dos tipos de mídia permitidos ou um conjunto de caracteres diferente de UTF-8. 406 Not Acceptable. Sim Sim Sim
Indica que o recurso não está mais disponível. 410 Gone. Sim Sim Sim
A operação foi recusada porque o payload está em um formato não suportado pelo endpoint. 415 Unsupported Media Type. Sim Não Não
A solicitação foi bem formada, mas não pôde ser processada devido à lógica de negócios específica da solicitação. 422 Unprocessable Entity. Se aplicável ao endpoint, espera-se que esse erro resulte em um payload de erro. Sim Sim Não
A operação foi recusada, pois muitas solicitações foram feitas dentro de um determinado período ou o limite global de requisições concorrentes foi atingido. 429 Too Many Requests. A limitação é um Requisito Não Funcional. O titular dos dados deve incluir o cabeçalho Retry-After na resposta indicando quanto tempo o consumidor deve esperar antes de tentar novamente a operação. Sim Sim Sim
Ocorreu um erro no gateway da API ou no microsserviço. 500 Internal Server Error. A operação falhou. Sim Sim Sim
O serviço está indisponível no momento. 503 Service Unavailable. Sim Sim Sim
O servidor não pôde responder em tempo hábil. 504 Gateway Timeout. Retornado se ocorreu um tempo limite, mas um reenvio da solicitação original é viável (caso contrário, use 500 Internal Server Error). Sim Sim Sim

Convenções de payload

Esta seção do padrão descreve as estruturas padrões de requisição e resposta para todos os endpoints das APIs, assim como as convenções de nomenclatura para os atributos.

Estrutura de requisição

Estrutura da requisição

{
  "data": {
    "..."
  }
}

Cada requisição deve ser um objeto JSON contendo um objeto data para armazenar os dados primários da requisição.

No mesmo nível do objeto data, poderá existir um objeto meta se assim for especificado pelo endpoint. O objeto meta é usado para fornecer informações adicionais ao endpoint, como parâmetros de paginação, contagens de paginação ou outros propósitos complementares ao funcionamento da API.

A definição do conteúdo para o objeto data será definida separadamente para cada endpoint.

Estrutura de resposta

Estrutura de resposta

{
  "data": {
    "..."
  },
  "links":{
    "..."
  },
  "meta": {
    "..."
  }
}

Cada endpoint retornará um objeto JSON contendo os atributos abaixo:

A definição do conteúdo para os objetos data e meta será definida separadamente para cada endpoint.

O objeto links irá conter hypermedia (referências para recursos relacionados) para outros recursos da API requisitada.

O objeto de links sempre irá conter o atributo self que irá apontar para a URI da solicitação atual.

Estrutura de resposta de erros

{
  "errors": [
    {
        "code": "...",
        "title": "...",
        "detail": "..."
    }
  ],
  "meta":{
    "..."
  }
}

Convenções de nomenclatura de atributos

Caracteres válidos em nomes de atributos

Todos os nomes de objetos e atributos definidos nos objetos JSON de requisição e resposta devem ser nomeados seguindo o padrão camelCase, tendo seu nome composto apenas por letras (a-z, A-Z) e números (0-9).

Qualquer outro caractere não deve ser usado nos nomes dos objetos e atributos, com exceção do caractere - (hífen), que poderá ser utilizado apenas conforme descrito na seção Extensibilidade.

Estilo de nomeação de atributos

Os nomes dos objetos e atributos devem ser nomes significativos e em língua inglesa. Quando houver diferença entre inglês americano e inglês britânico no termo a ser utilizado, deverá ser utilizado o termo em inglês britânico. P.ex. Utilizar o termo Post Code (Reino Unido) ao invés de Zip Code (Estados Unidos).

Arrays devem ser nomeados no plural. Demais atributos deverão ser nomeados no singular.

Convenções de propriedade dos atributos

Tipos de dados dos atributos

Cada atributo deverá estar associado a um tipo de dado. A lista de tipos de dados válidos está definida na seção tipos de dados comuns. Se um tipo de dado personalizado é necessário para um atributo, o mesmo deverá ser classificado como uma string com uma descrição clara de como o valor da propriedade deve ser interpretado.

Atributos Obrigatórios / Opcionais

Segundo Instrução Normativa nº 34, BCB de 2020: ‘Todos os elementos que compõem as especificações das APIs (endpoints, operações, parâmetros, propriedades de respostas etc.) devem ser explicitamente declarados como “Obrigatório”, “Opcional” ou “Condicional”, caso sejam obrigatórios apenas em certas condições’.

Os atributos obrigatórios devem estar presentes e ter um valor não nulo, seja em uma requisição ou resposta, para que payload seja considerado válido.

Os atributos condicionais podem ter uma restrição vinculada a eles, tornando-os obrigatórios conforme a situação descrita na coluna 'restrição' do dicionário de dados.

Atributos vazios / nulos

Um atributo omitido (ou seja, um atributo que não está presente no payload) será considerado equivalente a um atributo que esteja presente com o valor null.

Uma string vazia (“”) não será considerada equivalente a null.

O valor booleano false não será considerado equivalente a null. Os atributos booleanos opcionais, por definição, possuirão três valores possíveis: verdadeiro (true), falso (false) e indeterminado (null).

Na situação onde o campo a ser informado no payload seja obrigatório e a Instituição, seja consumidora no envio ou transmissora no retorno, não a possuir, deve-se implementar o valor padronizado: “NA” - Não se Aplica, com exceção dos campos declarados como ENUM que deverão ser sempre preenchidos com os valores válidos para o ENUM correspondente.

Convenções de nomenclatura

Todos os nomes devem ser autoexplicativos, sem redundância de termos e sem ambiguidade de entendimento, além de seguir o padrão Lower Camel Case (primeira letra de cada termo maiúscula, com exceção do primeiro termo, que fica todo em minúsculas e sem espaços ou pontuações entre os termos). Ex: “areaCode”.

Os nomes das estruturas (composição de atributos sobre um assunto) que podem ter mais de uma ocorrência devem sempre estar no plural.

Os nomes dos atributos devem:

Tipos de dados comuns

Propriedades

Tipo Descrição Exemplos válidos
AmountString - Uma string que representa um valor monetário.
- Um número positivo, zero ou negativo.
- Sem o símbolo da moeda.
- Com pelo menos 1 e no máximo 16 dígitos antes do ponto decimal.
- Com no mínimo 2 dígitos (mais dígitos são permitidos, porém não obrigatórios).
- Sem formatação adicional. Ex: Separador de milhar.
"1.37"
"54.85"
"3456928.98"
"-2387.02"
Boolean - Valor booleano padrão. true
false
CurrencyString - Uma string que representa a abreviação da moeda conforme especificação ISO-4217. "BRL"
"USD"
"EUR"
DateTimeString - Uma string com data e hora conforme especificação RFC-3339, sempre com a utilização de timezone UTC(UTC time format). "2020-07-21T08:30:00Z"
DurationString - Uma string que representa um período de duração conforme especificação ISO-8601. "P23DT23H"
"PT2H30M"
Enum - Uma string que representa um domínio de valores
- Todos os possíveis valores são definidos.
- Os valores devem estar em letras maiúsculas.
- Espaços em branco devem ser substituídos por _.
- Artigos e preposições devem ser removidos.
- Não devem possuir caracteres acentuados.
"PRIMEIRA_OPCAO"
"OUTRA_OPCAO_EXISTENTE"
Integer - Números inteiros. -1
0
1
RateString - Uma string que representa um valor percentual, tendo como referência que 100% é igual ao valor 1.
- Com pelo menos 1 e no máximo 16 dígitos antes do ponto decimal.
- Com no máximo 16 dígitos após o ponto decimal.
- Sem formatação adicional. Ex: Separador de milhar.
"0.01"
"0.1"
"-0.05"
"-0.98365"
"0.1023"
String - Padrão de texto UTF-8 sem restrição de conteúdo. "Uma string qualquer."
TimeString - Uma string que representa a hora conforme especificação RFC-3339,sempre com a utilização de timezone UTC(UTC time format). "00:39:57Z"
URIString - Uma string que representa URI válida. "http://www.google.com.br"
CountryCode - Código do pais de acordo com o código “alpha3” do ISO-3166. "BRA"
IbgeCode - Código IBGE de Município. A Tabela de Códigos de Municípios do IBGE apresenta a lista dos municípios brasileiros associados a um código composto de 7 dígitos, sendo os dois primeiros referentes ao código da Unidade da Federação. "3550308"
DateString - Uma string com data conforme especificação RFC-3339 "2014-03-19"

Paginação

Cada recurso de cada API pode possuir ou não paginação, caso a quantidade de registros retornados justifique a mesma. A paginação estará disponível e deverá funcionar independente se o recurso permite filtros por query ou POST. Isso é, filtros e paginação são aplicados de forma independente.

Parâmetros de Requisição

Exemplo de query com paginação

GET {uri}?page=1&page-size=25

Quando existir paginação para o recurso deverão ser utilizados os parâmetros de query abaixo para a navegação dos resultados:

Parâmetro Descrição Valor Padrão
page Número da página que está sendo requisitada (o valor da primeira página é 1). 1
page-size Quantidade total de registros por páginas. 25

Atributos de Resposta

Exemplo de paginação

{
  "data": {
    "..."
  },
  "links": {
    "self": "https://api.banco.com.br/open-banking/products-services/v1/personal-invoice-financing",
    "first": "https://api.banco.com.br/open-banking/products-services/v1/personal-invoice-financing",
    "prev": null,
    "next": null,
    "last": "https://api.banco.com.br/open-banking/products-services/v1/personal-invoice-financing"
  },
  "meta": {
    "totalRecords": 1,
    "totalPages": 1
  }
}

Além dos dados requisitados, as respostas paginadas também terão em sua estrutura dois objetos adicionais que incluirão parâmetros para facilitar a nagevação das páginas:

O objeto links passará por revisão subsequente de modo a atender as próximas Fases do Open Banking, em especial a partir da Fase 2. No objeto links, serão retornadas hypermedia (referências para os recursos relacionados) de paginação conforme parâmetros abaixo:

Parâmetro Descrição Restrição
first A URI para requisitar a primeira página. Obrigatório se a resposta não for a primeira página.
last A URI para requisitar a última página. Obrigatório se a resposta não for a última página.
prev A URI para requisitar a página anterior. Obrigatório se a resposta não for a primeira página.
next A URI para requisitar a próxima página. Obrigatório se a resposta não for a última página.

Meta

No objeto meta, serão retornadas informações sobre o total de registros disponíveis

Parâmetro Descrição Restrição
totalRecords O número total de registros da requisição. Este atributo é obrigatório.
totalPages O número total de páginas da requisição. Este atributo é obrigatório. Se não possuir nenhum registro o valor deve ser 0.

Regras Adicionais

Estabilidade do ID

Dentro desses padrões, a serem melhor especificados a partir da Fase 2 do Open Banking no Brasil, os IDs de recursos são necessários para atender ao seguinte:

Extensibilidade

Os padrões de Open Banking podem não cobrir todas as possibilidades de objetos retornados ou APIs que os participantes desejam expor. Os participantes podem ter o desejo de realizar inovações sobre os padrões definidos oferecendo mais dados afim de atender demandas específicas de mercado. É nossa intenção que os padrões definidos não apenas permitam estas extensões como também sirvam como base para futuras alterações na própria definição dos padrões.

No entanto, é importante que um participante que esteja querendo estender as APIs não impeça um consumidor que foi projetado para consumir apenas o endpoint padrão funcione corretamente.

Para atender tanto as demandas de quem deseja estender as APIs (participantes) quanto as demandas de quem irá realizar o consumo (consumidor das APIs), foram definidos os critérios abaixo.

É possível estender os padrões nos seguintes aspectos:

ID dos participantes

Cada participantes terá um ID que representa a sua instituição. Os participantes da atual versão estão listados abaixo:

  • BBAS - Banco do Brasil
  • BBCD - Bradesco
  • BTGP - BTG Pactual
  • CAIX - Caixa Econônica Federal
  • ITAU - Itau
  • STDR - Santander
  • BRGS - Banrisul
  • BNBR - Banco do Nordeste do Brasil
  • BNDS - BNDES
  • CITI - Citibank
  • SAFR - Safra
  • BABV - Votorantim

Participantes que desejam estender os padrões devem adicionar seu prefixo para identificar todas as extensões. Campos adicionais no retorno de endpoints existentes ou em novos endpoints devem usar o prefixo do participante. O prefixo deve ser no formato exposto ao lado (4 letras) e não devem haver prefixos duplicados entre os participantes.

Nesta documentação, quando tivermos que nos referir ao prefixo do participante, o termo <PID> será utilizado.

Novas APIs

Quando a extensão for a criação de uma nova API, o participante deve adicionar seu prefixo a URI antes do nome da nova API, conforme exemplo abaixo.

Por exemplo, uma API definida pelo padrão seguirá o seguinte formato: <host> / open-banking / <api> / <versão> / <recurso>

Uma API estendida por um participante deverá estar no formato abaixo: <host> / open-banking / <PID> / <api> / <versão> / <recurso>

Para os endpoints definidos dentro da estrutura acima, os atributos dos payloads não precisam conter o prefixo do participante, pois entende-se que todos os recursos da API estendida não conflitam de nenhum modo com as definidas pelo padrão.

Novos endpoints em APIs existentes

Quando o participante desejar adicionar um novo endpoint em uma API já especificada no padrão, o participante deve incluir seu <PID> como prefixo do recurso que será implementado.

Por exemplo, assumindo a existência do endpoint abaixo para consulta das transações de uma conta: <host>/open-banking/accounts/v1/accounts/{account ID}/transactions

Se o participante deseja adicionar um novo endpoint que resume as transações por um período, então este endpoint poderia ser definido como: <host>/open-banking/accounts/v1/accounts/{account ID}/<PID>-balance-movement

Campos de retorno adicionais em um endpoint existente

Quando o participante desejar adicionar um novo campo ao payload de resposta, o atributo deverá receber o prefixo do participante seguido por um hífen <PID>-.

Se um objeto estiver sendo adicionado ao payload de resposta, apenas o nome do objeto precisa receber o prefixo. Qualquer atributo dentro do novo objeto pode ser nomeado normalmente.

Parâmetros query adicionais

Quando for adicionado um novo parâmetro de query a um endpoint existente, o novo parâmetro deve ter o prefixo <PID>-, evitando assim colisões com parâmetros já existentes.

Filtro de Dados

Opcionalmente, a entidade transmissora de dados poderá realizar filtro de dados através de query de entrada, baseado em campos que julgue relevante para a melhor experiência do cliente.
A informação de quais possibilidades estarão disponíveis (query parameter) deverá constar em documentação adicional disponibilizada pela entidade transmissora.

Extensão do versionamento

Como descrito na seção versionamento, o versionamento existe apenas no nível das APIs e não no nível dos endpoints, no entanto caso seja necessário realizar versionamento de um endpoint customizado, o participante poderá utilizar o header x-<PID>-v para que o consumidor possa especificar qual versão do endpoint está requisitando.

Glossário

Glossário

Agência (Branch)

É a dependência destinada ao atendimento aos clientes, ao público em geral e aos associados de cooperativas de crédito, no exercício de atividades da instituição, não podendo ser móvel ou transitória

Adiantamento a Depositante (Unarranged Account Overdraft)

O valor que o banco libera na conta-corrente do cliente, em casos excepcionais, o valor necessário para cobrir algum saque, pagamento, débito automático ou cheque, quando o saldo disponível não é suficiente.

Bandeira (Credit Card Network)

São instituições que autorizam o uso de sua marca e de sua tecnologia por emissores e credenciadoras de estabelecimentos. Essas marcas aparecem nos cartões e nos estabelecimentos credenciados.

CNPJ (CNPJ Number)

Código gerido pela Secretaria da Receita Federal e utilizado para identificação das empresas no Cademp. O CNPJ corresponde ao número de inscrição no Cadastro de Pessoa Jurídica. Composto por: os oito primeiros números à esquerda (XX. XXX. XXX) formam a "raiz" ou base, que identifica a empresa de forma única. Os quatro seguintes números de ordem das filiais da empresa. Normalmente a empresa matriz tem este campo preenchido com '0001'. Os dois últimos números correspondem ao dígito verificador. composição do CNPJ pode ser assim representada, conforme ex. '50.685.362/0001-35'.

Conta de depósito à vista (Current Account)

Conhecida popularmente pelo nome de conta corrente. É a maneira mais comum de manter dinheiro em uma instituição financeira. Funciona como um cofre, em que o cliente deposita seu dinheiro e pode ter acesso a serviços como pagamento de contas, saques, transferências, emissão de cheques e realização de compras com cartão de débito, entre outros. Para guardar o dinheiro e oferecer serviços como os citados, a instituição financeira pode cobrar tarifas, mas o cliente é quem escolhe se prefere pagar uma tarifa individualizada por serviço que utilizar ou uma tarifa única que dá direito a um pacote de serviços.

Conta de pagamento pós-paga (Credit Card)

Referente a cartão de crédito. Instrumento de pagamento que possibilita a aquisição de produtos e serviços com liquidação futura, de acordo com requisitos predeterminados, tais como limite de crédito e validade. O pagamento do valor correspondente ao produto ou ao serviço adquirido será efetuado ao emissor do cartão de crédito em data previamente acordada.

Conta de pagamento pré-paga (Prepaid Payment Account)

Destinada à execução de transações de pagamento em moeda eletrônica realizadas com base em fundos denominados em reais previamente aportados.

Conta de Poupança (Saving Account)

A conta de depósitos de poupança, popularmente conhecida como conta poupança, conta de poupança ou ainda caderneta de poupança, é um tipo de investimento criado com o objetivo de estimular a economia popular. Assim, para abrir e manter uma conta de poupança, o cliente não paga tarifas, não paga imposto de renda sobre o dinheiro aplicado e ainda pode depositar pequenos valores, que passam a gerar rendimentos mensalmente. Se um valor depositado na conta de poupança não for mantido aplicado por pelo menos um mês, isto é, se for resgatado antes, não ocorrerá remuneração desse dinheiro.

Correspondente bancário (Banking Agent)

Empresas, integrantes ou não do Sistema Financeiro Nacional, contratadas por instituições financeiras e demais instituições autorizadas a funcionar pelo Banco Central do Brasil para a prestação de serviços de atendimento aos clientes e usuários dessas instituições. Os correspondentes mais conhecidos são as lotéricas e o banco postal.

Crédito Rotativo (Overdraft)

É um tipo de empréstimo que os bancos concedem para os clientes terem a possibilidade de não pagar, na data do vencimento, o valor total da fatura do cartão de crédito. Isto é, por causa do crédito rotativo, é possível que o cliente pague, no dia do vencimento, qualquer valor entre o pagamento mínimo e o total da fatura. A diferença entre o valor total que deveria ter sido pago e o valor que o cliente efetivamente pagou na data do vencimento é financiada pelo banco e será incluída, acrescida de juros, na fatura do mês seguinte. Quando o cliente não paga o total da fatura, é como se ele estivesse automaticamente pegando emprestado o valor que ele deixou de pagar.

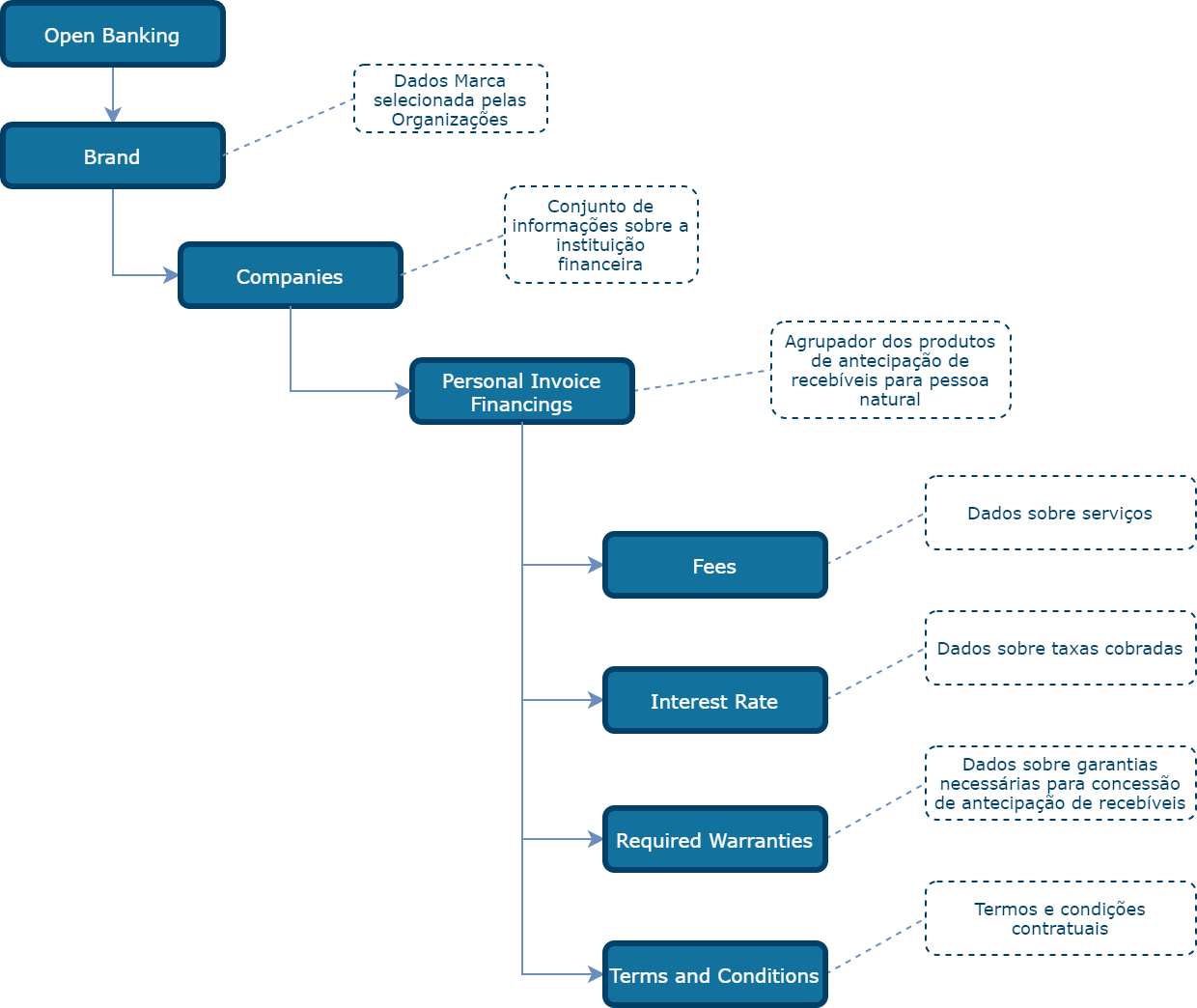
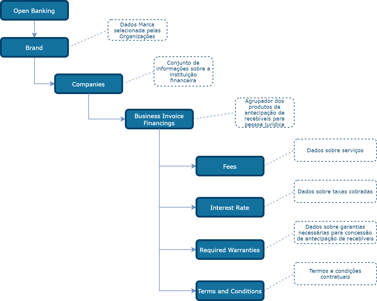
Direito Creditório Descontado (Invoice Financing)

É o direito de receber dinheiro ou títulos, sejam eles oriundos de operações financeiras, comerciais, imobiliárias ou mesmo de ativos financeiros e investimentos. Esta opção abrange tanto pessoas físicas quanto entidades. Normalmente, ele “existe” na forma de um título.

Dependência (Branch)

Dependência de instituições financeiras e demais instituições, autorizadas a funcionar pelo Banco Central do Brasil, destinada à prática das atividades para as quais a instituição esteja regularmente habilitada. (Agência é a dependência destinada ao atendimento aos clientes e ao público em geral no exercício de atividades da instituição, não podendo ser móvel ou transitória)

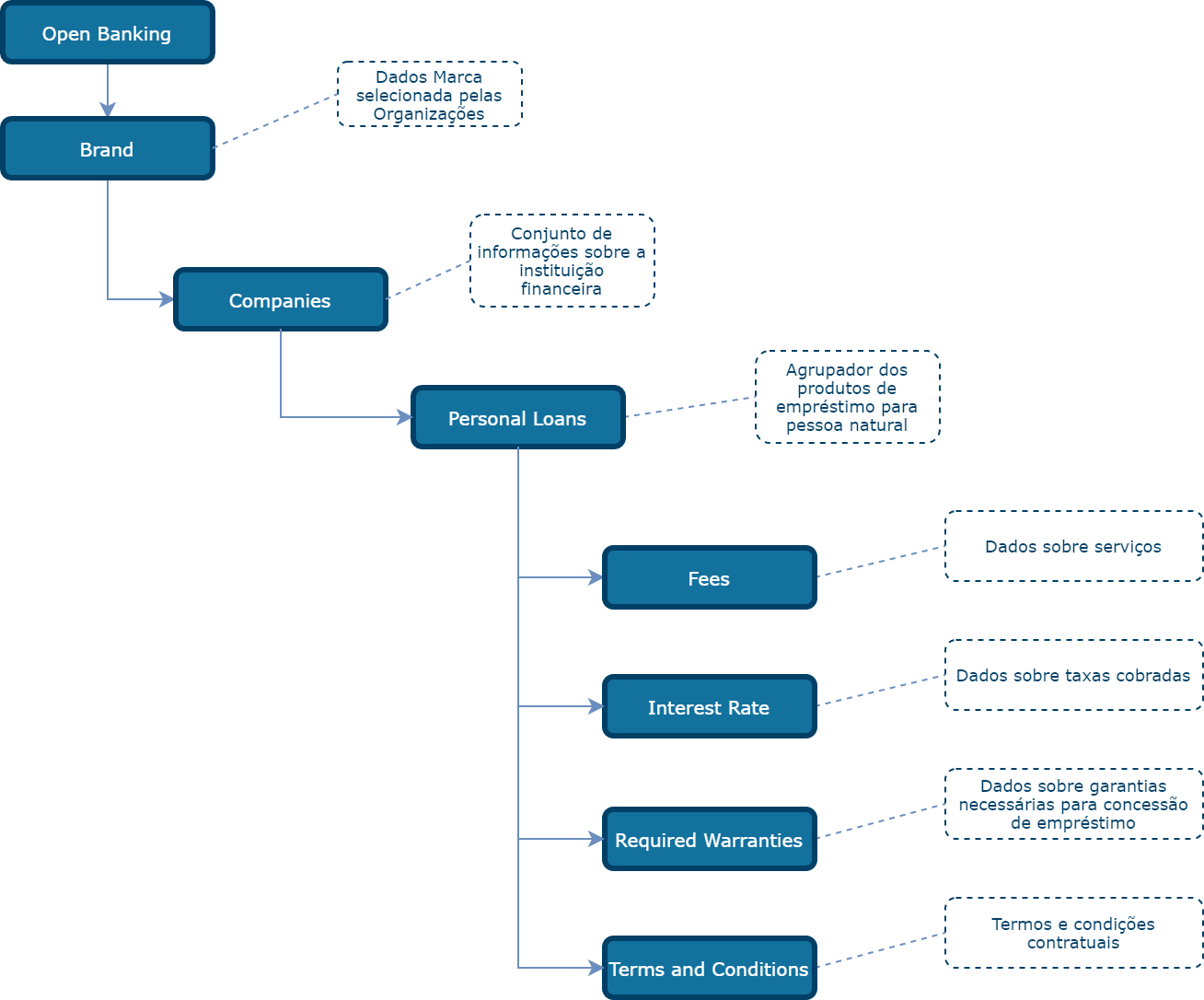
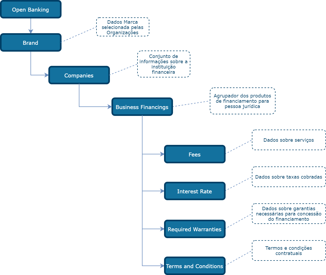
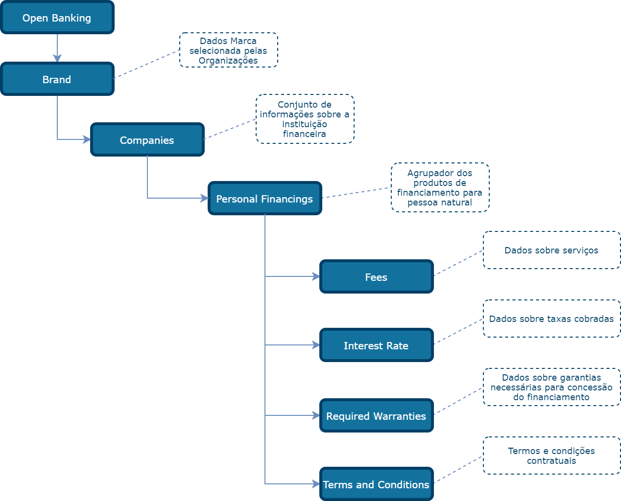
Empréstimo (Loan)

É o mecanismo utilizado para ter disponível, no presente, uma quantia que só se conseguiria alcançar no futuro, fazendo poupança. O valor emprestado, mais os juros e encargos cobrados pela instituição financeira, vira uma dívida, que deverá ser paga na forma e no prazo combinados (valor e quantidade de parcelas, por exemplo). No empréstimo, o valor emprestado não tem destinação específica, isto é, a pessoa pode utilizar o dinheiro que pegou emprestado onde e como quiser.

Financiamento (Financing)

Parcelamento. Compra parcelada. Compra a prazo. É um crédito que a pessoa obtém para comprar um bem, como uma casa, um carro, um eletrodoméstico. O pagamento do bem é feito de forma parcelada por meio de carnês, boletos de cobrança, débitos em conta corrente, cartão de crédito, cheques etc. O financiamento pode incluir custos como juros, tarifas, impostos, entre outros encargos.

Indexador (Indexer)

É o termo utilizado para se referir aos índices usados como base para corrigir os valores monetários de um determinado ativo. Os índices mais utilizados são IPCA, INPC, IGP-M, CDI, Taxa Selic.

Instituição Financeira (Company)

Instituições que prestam serviços financeiros e são autorizadas a funcionar pelo Banco Central do Brasil.

Marca (Brand)

A marca é em essência uma promessa da empresa em fornecer uma série específica de atributos, benefícios e serviços uniformes aos clientes.

Mês de referência (Reference Month)

O mês de referência será tratado como “M-1”.

Pacote de Serviços (Service Bundles)

Cesta de serviços. É uma combinação de diferentes quantidades de serviços bancários (saques, extratos, transferências, cheques e outros) que o cliente pode usar por mês. Antes da contratação de um pacote de serviços, é importante verificar quais os serviços que são efetivamente usados ao longo do mês e se o custo desses serviços, cobrados isoladamente, não é menor que o do pacote de serviços.

Posto de Atendimento Bancário - PAB (Branch)

São as dependências de bancos múltiplos com carteira comercial, instaladas em recinto interno de entidade da administração pública ou de empresa privada e destinadas a prestar todos os serviços para os quais a instituição esteja regularmente habilitada de exclusivo interesse do respectivo governo e de seus funcionários, quando instalados em entidade de administração pública, ou da respectiva empresa, de seus empregados e administradores, quando instalados em dependências de empresa privada.

Posto de Atendimento Eletrônico – PAE (Branch)

O Posto de Atendimento Bancário Eletrônico, Fixo ou Móvel (PAE), é uma extensão automatizada de dependências bancárias, que pode funcionar até 24 (vinte e quatro) horas por dia, ligada à central de controle e processamento.

Taxa Referencial – TR (Referential Rate)

É a taxa de juros de referência. É uma taxa calculada pelo Banco Central do Brasil e utilizada para determinar o rendimento de investimentos, como a caderneta de poupança e a correção de financiamentos imobiliários.

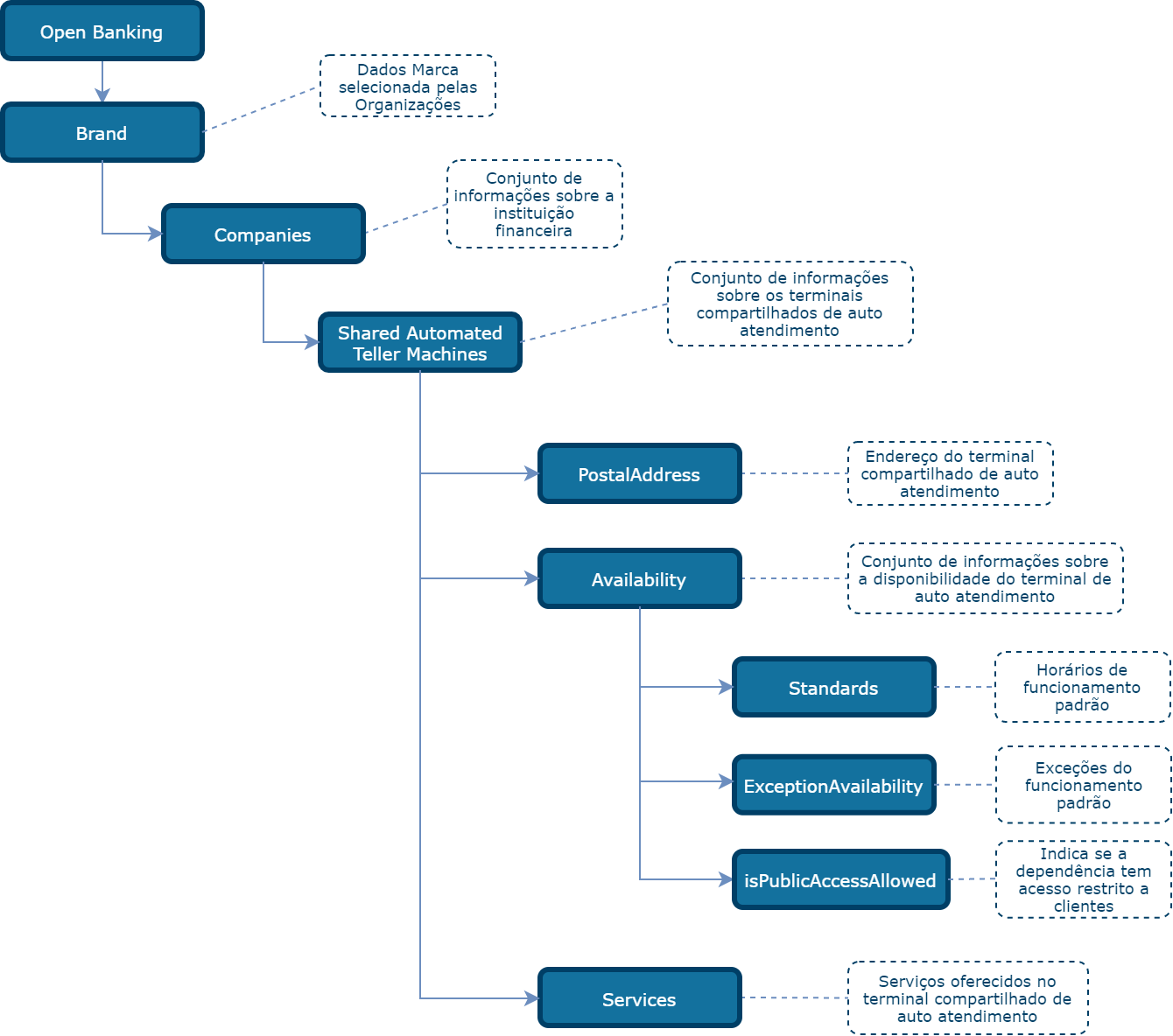
Terminais de Autoatendimento Compartilhados (Shared Automatic Teller Machine)

É o compartilhamento dos terminais de autoatendimento (ATM - dispositivo eletromecânico que permite aos usuários, geralmente usando cartões de plástico legíveis em máquina, a realização de um ou mais tipos de operações, tais como saques, depósitos, emissão de extratos e saldos, realização de pagamentos de contas e títulos, transferência de fundos e outro) para aumentar a eficiência do sistema de pagamento de varejo.

Unidade Administrativa Desmembrada (UAD) - (Branch)

É a dependência destinada à execução de atividades administrativas da instituição, tal como atividades contábeis e administrativas de natureza interna, desde que tal unidade esteja instalada no mesmo Município da sede do grupo financeiro, ou de uma agência da instituição e é vedado o atendimento ao público.

Segurança - Consumo

Visão geral

As APIs de Open Banking estão dividas em dois escopos:

Segue, a continuação, um overview das camadas de segurança básicas para atender os contextos Open-data:

Camada Descrição Explicação
Física Firewall Equipamentos e produtos como filtros, proxys e firewalls direcionados ao controle e segurança da rede física.
Transporte HTTP - TLS 1.2 Protocolo de criptografia que fornece segurança na comunicação sobre a rede física.
Gestão API Gateway / Manager Gateway e Manager para gerenciar a publicação da API com controles de throttling, quotas e outros.

CORS

Contexto Open-Data

O Cross-Origin Resource Sharing (CORS) para todas as origens (valor " * ") será permitido nos seguintes endpoints:

Endpoints

Contexto Open-data

Não haverá endpoints específicos para Autorização e Autenticação com o intuito de maximizar o uso do Open-data.

Será opcional a disponibilização de um endpoint para validação WKS:

api.banco.com.br/openbanking/security/v1/.well-known/jwks.json

Glossário de Segurança

Referências normativas

Referença Descrição Versão
[JSON] The JavaScript Object Notation (JSON) Data Interchange Format: https://tools.ietf.org/html/rfc8259 Dec 2017
[JWT] JSON Web Token (JWT): https://tools.ietf.org/html/rfc7519 May 2015
[JWS] JSON Web Signature (JWS): https://tools.ietf.org/html/rfc7797 Feb 2016

Referências informativas

Referença Descrição
[BCP195] Recomendações para o uso do seguro do Transport Layer Security (TLS) e Datagram Transport Layer Security (DTLS): https://tools.ietf.org/html/bcp195
[DOS-G] Guia de segurança sobre DDoS attacks: https://www.ncsc.gov.uk/collection/denial-service-dos-guidance-collection

Segurança - Participantes

Governança

Sobre

Esta área será oportunamente detalhada nas próximas fases do Open Banking.

Proteção

Sobre

Esta área será oportunamente detalhada nas próximas fases do Open Banking.

Detecção

Sobre

Esta área será oportunamente detalhada nas próximas fases do Open Banking.

Reação

Sobre

Esta área será oportunamente detalhada nas próximas fases do Open Banking.

APIs Comuns

API de Status

Exemplo de código

GET https://api.banco.com.br/open-banking/discovery/v1/status HTTP/1.1
Host: api.banco.com.br
Accept: application/json

var req = new XMLHttpRequest();
req.setRequestHeader("Accept", "application/json");
req.open("GET", "https://api.banco.com.br/open-banking/discovery/v1/status", true);
req.send();

O comando acima retorna uma estrutura json como exemplificada abaixo, e no caso em que o status devolvido seja OK, o array unavailableEndpoints deve estar vazio:

{
  "data": {
    "status": [
      {
        "code": "SCHEDULED_OUTAGE",
        "explanation": "Manutenção Planejada",
        "detectionTime": "2020-01-01T01:00:00Z",
        "expectedResolutionTime": "2020-01-01T01:00:00Z",
        "updateTime": "2020-01-02T01:00:00Z",
        "unavailableEndpoints": [
          "https://api.banco.com.br/open-banking/channels/v1/branches"
        ]
      },
      {
        "code": "PARTIAL_FAILURE",
        "explanation": "Falha na execução do serviço",
        "detectionTime": "2020-01-01T01:00:00Z",
        "expectedResolutionTime": "2020-01-01T01:00:00Z",
        "updateTime": "2020-01-02T01:00:00Z",
        "unavailableEndpoints": [
          "https://api.banco.com.br/open-banking/channels/v1/electronic-channels"
        ]
      }
    ],
    "links": {
      "self": "https://api.banco.com.br/open-banking/discovery/v1/status"
    },
    "meta": {
      "totalRecords": 1,
      "totalPages": 1
    }
  }
}

GET /discovery/<versão>/status

Versão
1

Visão Geral

Obtém a descrição referente ao código de status retornado pelas APIs.

Resposta

Status Significado Descrição Schema
200 OK Sucesso ResponseDiscoveryStatusList

API de Outages

Exemplo de código

GET https://api.banco.com.br/open-banking/discovery/v1/outages HTTP/1.1
Host: api.banco.com.br
Accept: application/json

var req = new XMLHttpRequest();
req.setRequestHeader("Accept", "application/json");
req.open("GET", "https://api.banco.com.br/open-banking/discovery/v1/outages", true);
req.send();

Na estrutura de retorno exemplificada abaixo, no caso em que o parâmetro isPartial devolvido seja true, o array unavailableEndpoints deve conter a lista de endpoints indisponíveis:

{
  "data": {
    "outages": [
      {
        "outageTime": "2020-07-21T08:30:00Z",
        "duration": "PT2H30M",
        "isPartial": false,
        "explanation": "Atualização do API Gateway",
        "unavailableEndpoints": [
          "https://api.banco.com.br/open-banking/discovery/v1/outages"
        ]
      }
    ]
  },
  "links": {
    "self": "https://api.banco.com.br/open-banking/discovery/v1/outages"
  },
  "meta": {
    "totalRecords": 1,
    "totalPages": 1
  }
}

GET /discovery/<versão>/outages

Versão
1

Visão Geral

Obtêm a lista de indisponibilidade agendada para os serviços.

Parâmetros

Nome Origem Tipo Obrigatório Descrição

Resposta

Status Significado Descrição Schema
200 OK Sucesso ResponseDiscoveryOutagesList

Especificação em OAS 3.0

Download da Especificação (OAS 3.0)

API - Canais de Atendimento

Dependências próprias

Exemplo de código

GET https://api.banco.com.br/open-banking/channels/v1/branches HTTP/1.1
Host: api.banco.com.br
Accept: application/json

var req = new XMLHttpRequest();
req.setRequestHeader("Accept", "application/json");
req.open("GET", "https://api.banco.com.br/open-banking/channels/v1/branches", true);
req.send();

O comando acima retorna uma estrutura json como essa:

{
  "data": {
    "brand": {
      "name": "Organização A",
      "companies": [
        {
          "name": "Empresa A1",
          "cnpjNumber": "45086338000178",
          "urlComplementaryList": "https://empresaa1.com/branches-banking",
          "branches": [
            {
              "identification": {
                "type": "AGENCIA"
                "code": "0001",
                "checkDigit": "9",
                "name": "Marília",
                "relatedBranch": "0001",
                "openingDate": "2010-01-02"
              },
              "postalAddress": {
                "address": "Av Naburo Ykesaki, 1270",
                "additionalInfo": "Loja B",
                "districtName": "Centro",
                "townName": "Marília",
                "ibgeCode": "3515890",
                "countrySubDivision": "SP",
                "postCode": "17500001",
                "country": "Brasil",
                "countryCode": "BRA",
                "geograficCoordinates": {
                  "latitude": "-90.009876543",
                  "longitude": "-180.00986543"
                }
              },
              "availability": {
                "standards": [
                  {
                    "weekday": "SEGUNDA_FEIRA",
                    "openingTime": "10:00:57Z",
                    "closingTime": "16:00:57Z"
                  },
                  {
                    "weekday": "TERCA_FEIRA",
                    "openingTime": "10:00:57Z",
                    "closingTime": "16:00:57Z"
                  },
                  {
                    "weekday": "QUARTA_FEIRA",
                    "openingTime": "10:00:57Z",
                    "closingTime": "16:00:57Z"
                  },
                  {
                    "weekday": "QUINTA_FEIRA",
                    "openingTime": "10:00:57Z",
                    "closingTime": "16:00:57Z"
                  },
                  {
                    "weekday": "SEXTA_FEIRA",
                    "openingTime": "10:00:57Z",
                    "closingTime": "16:00:57Z"
                  }
                ],
                "exception": "Exceto feriados municipais, estaduais e nacionais",
                "isPublicAccessAllowed": true
              },
              "phones": [
                {
                  "type": "FIXO",
                  "countryCallingCode": "55",
                  "areaCode": "14",
                  "number": "35721199"
                },
                {
                  "type": "MOVEL",
                  "countryCallingCode": "55",
                  "areaCode": "14",
                  "number": "997865532"
                }
              ],
              "services": [
                {
                  "name": "RECEBIMENTOS_PAGAMENTOS_QUALQUER_NATUREZA",
                  "code": "RECEBE_PAGA_QUALQUER_NATUREZA"
                },
                {
                  "name": "OUTROS_PRODUTOS_SERVICOS",
                  "code": "OUTROS_PRODUTOS_SERVICOS",
                  "additionalInfo": "Renegociação"
                }
              ]
            }
          ]
        }
      ]
    }
  },
  "links": {
    "self": "https://api.banco.com.br/open-banking/channels/v1/branches",
    "first": "https://api.banco.com.br/open-banking/channels/v1/branches",
    "prev": "null",
    "next": "null",
    "last": "https://api.banco.com.br/open-banking/channels/v1/branches"
  },
  "meta": {
    "totalRecords": 1,
    "totalPages": 1
  }
}

GET /channels/<versão>/branches

Versão
1

Visão Geral

Obtém a lista de dependências próprias da instituição financeira.

Dependência própria é o espaço físico destinado ao atendimento ao público.

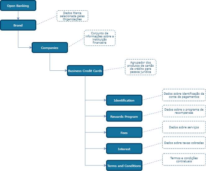
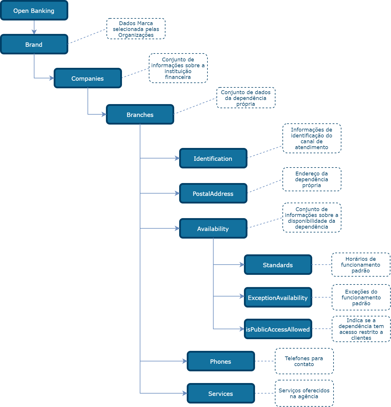
Tags: Agência (Branch), CNPJ (CNPJ Number), Marca (Brand), Dependência (Branch), Instituição Financeira (Company), Posto de Atendimento Bancário - PAB (Branch), Posto de Atendimento Eletrônico – PAE (Branch) e Unidade Administrativa Desmembrada – UAD (Branch).

Visão de alto de nível das estruturas de dados

Dicionário de dados

Fazer download do dicionário de dados

Resposta

Status Significado Descrição Schema
200 OK Sucesso ResponseBranchesList

Canais de atendimento eletrônico

Exemplo de código

GET https://api.banco.com.br/open-banking/channels/v1/electronic-channels HTTP/1.1
Host: api.banco.com.br
Accept: application/json

var req = new XMLHttpRequest();
req.setRequestHeader("Accept", "application/json");
req.open("GET", "https://api.banco.com.br/open-banking/channels/v1/electronic-channels", true);
req.send();

O comando acima retorna uma estrutura json como essa:

{
  "data": {
    "brand": {
      "name": "Organização A",
      "companies": [
        {
          "name": "Empresa A1",
          "cnpjNumber": "45086338000178",
          "urlComplementaryList": "https://empresaa1.com/branches-banking",
          "electronicChannels": [
            {
              "identification": {
                "type": "INTERNET_BANKING",
                "urls": [
                  "https://empresaa1.com/internet-banking"
                ]
              },
              "services": [
                {
                  "name": "ABERTURA_CONTAS_DEPOSITOS_OU_PAGAMENTO_PRE_PAGA",
                  "code": "ABRE_CONTA_DEPOSITO_OU_PRE_PAGA"
                },
                {
                  "name": "CARTAO_CREDITO",
                  "code": "CARTAO_CREDITO"
                }
              ]
            },
            {
              "identification": {
                "type": "MOBILE_BANKING",
                "urls": [
                  "https://empresaa1.com/mobile-zeta",
                  "https://empresaa1.com/mobile-aaa",
                  "https://empresaa1.com/mobile-bbb"
                ]
              },
              "services": [
                {
                  "name": "CARTAO_CREDITO",
                  "code": "CARTAO_CREDITO"
                },
                {
                  "name": "OPERACOES_ARRENDAMENTO_MERCANTIL",
                  "code": "OPERA_ARRENDAMENTO_MERCANTIL"
                },
                {
                  "name": "OUTROS_PRODUTOS_SERVICOS",
                  "code": "OUTROS_PRODUTOS_SERVICOS",
                  "additionalInfo": "Atendimento em outros idiomas"
                }

              ]
            },
            {
              "identification": {
                "type": "CHAT",
                "urls": [
                  "https://empresaa1.com/channels-chat1",
                  "https://empresaa1.com/channels-chat2"
                ]
              },
              "services": [
                {
                  "name": "SEGUROS",
                  "code": "SEGUROS"
                },
                {
                  "name": "APLICACOES_RESGATES_INVESTIMENTOS",
                  "code": "APLICA_RESGATA_INVESTIMENTOS"
                },
                {
                  "name": "EXECUCAO_ATIVA_PASSIVA_ORDENS_PAGAMENTO_SOLICITACAO_CLIENTES_USUARIOS",
                  "code": "EXECUCAO_ATIVA_PASSIVA_ORDENS_PAGTO"
                }
              ]
            }
          ]
        }
      ]
    }
  },
  "links": {
    "self": "https://api.banco.com.br/open-banking/channels/v1/electronic-channels",
    "first": "https://api.banco.com.br/open-banking/channels/v1/electronic-channels",
    "prev": "null",
    "next": "null",
    "last": "https://api.banco.com.br/open-banking/channels/v1/electronic-channels"
  },
  "meta": {
    "totalRecords": 1,
    "totalPages": 1
  }
}

GET /channels/<versão>/electronic-channels

Versão
1

Visão Geral

Obtém a lista de canais eletrônicos próprios da instituição financeira.

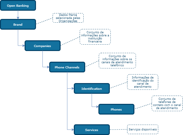
Esse endpoint retorna os possíveis canais de atendimento eletrônico, bem como suas informações, serviços prestados e formas de acesso.

Tags: CNPJ (CNPJ Number), Marca (Brand) e Instituição Financeira (Company).

Visão de alto nível das estruturas de dados

Dicionário de dados

Fazer download do dicionário de dados

Resposta

Status Significado Descrição Schema
200 OK Sucesso ResponseElectronicChannelsList

Canais de atendimento telefônico

Exemplo de código

GET https://api.banco.com.br/open-banking/channels/v1/phone-channels HTTP/1.1
Host: api.banco.com.br
Accept: application/json

var req = new XMLHttpRequest();
req.setRequestHeader("Accept", "application/json");
req.open("GET", "https://api.banco.com.br/open-banking/channels/v1/phone-channels", true);
req.send();

O comando acima retorna uma estrutura json como essa:

{
  "data": {
    "brand": {
      "name": "Organização A",
      "companies": [
        {
          "name": "Empresa A1",
          "cnpjNumber": "45086338000178",
          "urlComplementaryList": "https://empresaa1.com/branches-banking",
          "phoneChannels": [
            {
              "identification": {
                "type": "CENTRAL_TELEFONICA",
                "phones": [
                  {
                    "countryCallingCode": "55",
                    "areaCode": "14",
                    "number": "35721199",
                    "additionalInfo": "NA"
                  },
                  {
                    "countryCallingCode": "55",
                    "areaCode": "14",
                    "number": "997865532",
                    "additionalInfo": "NA"
                  }
                ]
              },
              "services": [
                {
                  "name": "ABERTURA_CONTAS_DEPOSITOS_OU_PAGAMENTO_PRE_PAGA",
                  "code": "ABRE_CONTA_DEPOSITO_OU_PRE_PAGA"
                },
                {
                  "name": "RECEBIMENTOS_PAGAMENTOS_QUALQUER_NATUREZA",
                  "code": "RECEBE_PAGA_QUALQUER_NATUREZA"
                },
                {
                  "name": "OUTROS_PRODUTOS_SERVICOS",
                  "code": "OUTROS_PRODUTOS_SERVICOS",
                  "additionalInfo": "Atendimento em outros idiomas"
                }
              ]
            },
            {
              "identification": {
                "type": "SAC",
                "phones": [
                  {
                    "countryCallingCode": "55",
                    "areaCode": "14",
                    "number": "40044828",
                    "additionalInfo": "DDI '55'; DDD '11', 40044828, 'Para clientes no exterior'"
                  },
                  {
                    "countryCallingCode": "55",
                    "areaCode": "14",
                    "number": "40044828",
                    "additionalInfo": "DDI ' ', DDD ' ', 40044828, 'Para regiões metropolitanas'"
                  },
                  {
                    "countryCallingCode": "55",
                    "areaCode": "14",
                    "number": "40044828",
                    "additionalInfo": "DDI ' ', DDD ' ', 40044828, 'Para demais localidades'"
                  }
                ]
              },
              "services": [
                {
                  "name": "RECLAMACOES",
                  "code": "RECLAMACOES"
                },
                {
                  "name": "INFORMACOES",
                  "code": "INFORMACOES"
                },
                {
                  "name": "CANCELAMENTO",
                  "code": "CANCELAMENTO"
                }
              ]
            },
            {
              "identification": {
                "type": "OUVIDORIA",
                "phones": [
                  {
                    "countryCallingCode": "55",
                    "areaCode": "14",
                    "number": "40045555",
                    "additionalInfo": "DDI '55'; DDD '11', 40045555, 'Para clientes no exterior'"
                  },
                  {
                    "countryCallingCode": "55",
                    "areaCode": "14",
                    "number": "40045555",
                    "additionalInfo": "DDI ' ', DDD ' ', 40045555, 'Para regiões metropolitanas'"
                  },
                  {
                    "countryCallingCode": "55",
                    "areaCode": "14",
                    "number": "40045555",
                    "additionalInfo": "DDI ' ', DDD ' ', 40045555, 'Para demais localidades'"
                  }
                ]
              },
              "services": [
                {
                  "name": "RECLAMACOES",
                  "code": "RECLAMACOES"
                },
                {
                  "name": "INFORMACOES",
                  "code": "INFORMACOES"
                }
              ]
            },
            {
              "identification": {
                "type": "OUTROS",
                "additionalInfo": "Receptivo",
                "phones": [
                  {
                    "countryCallingCode": "55",
                    "areaCode": "NA",
                    "number": "40043277",
                    "additionalInfo": "DDI ' ', DDD ' ', 40043277', 'Para regiões metropolitanas'"
                  },
                  {
                    "countryCallingCode": "NA",
                    "areaCode": "NA",
                    "number": "40043277",
                    "additionalInfo": "DDI ' ', DDD ' ', 40043277', 'Para demais localidades'"
                  }
                ]
              },
              "services": [
                {
                  "name": "OUTROS_PRODUTOS_SERVICOS",
                  "code": "OUTROS_PRODUTOS_SERVICOS",
                  "additionalInfo": "Previdência Privada"
                }
              ]
            }
          ]
        }
      ]
    }
  },
  "links": {
    "self": "https://api.banco.com.br/open-banking/channels/v1/phone-channels",
    "first": "https://api.banco.com.br/open-banking/channels/v1/phone-channels",
    "prev": "null",
    "next": "null",
    "last": "https://api.banco.com.br/open-banking/channels/v1/phone-channels"
  },
  "meta": {
    "totalRecords": 1,
    "totalPages": 1
  }
}

GET /channels/<versão>/phone-channels

Versão
1

Visão Geral

Obtém a lista de canais telefônicos próprios da instituição financeira.

Esse endpoint retorna os possíveis canais de atendimento telefônico bem como suas informações, serviços prestados e formas de acesso.

Tags: CNPJ (CNPJ Number), Marca (Brand) e Instituição Financeira (Company).

Visão de alto nível das estruturas de dados

Dicionário de dados

Fazer download do dicionário de dados

Resposta

Status Significado Descrição Schema
200 OK Sucesso ResponsePhoneChannelsList

Correspondentes bancários

Exemplo de código:

GET https://api.banco.com.br/open-banking/channels/v1/banking-agents HTTP/1.1
Host: api.banco.com.br
Accept: application/json

var req = new XMLHttpRequest();
req.setRequestHeader("Accept", "application/json");
req.open("GET", "https://api.banco.com.br/open-banking/channels/v1/banking-agents", true);
req.send();

O comando acima retorna uma estrutura json como essa:

{
  "data": {
    "brand": {
      "name": "Organização A",
      "companies": [
        {
          "name": "Empresa A1",
          "cnpjNumber": "45086338000178",
          "contractors": [
            {
              "name": "Empresa Contratante 1",
              "cnpjNumber": "99558332000137",
              "bankingAgents": [
                {
                  "identification": {
                    "corporationName": "Empresa Correspondente A",
                    "groupName": "Grupo Master",
                    "cnpjNumber": "02345876000299",
                    "isUnderestablishment": true
                  },
                  "locations": [
                    {
                      "postalAddress": {
                        "address": "Av Tasuko Ykeda, 25",
                        "districtName": "Centro",
                        "townName": "Marília",
                        "countrySubDivision": "SP",
                        "postCode": "17500001",
                        "additionalInfo": "Loja B.",
                        "ibgeCode": "3550308",
                        "country": "Brasil",
                        "countryCode": "BRA",
                        "geographicCoordinates": {
                          "latitude": "-90.8365180",
                          "longitude": "-180.836519"
                        }
                      },
                      "phones": [
                        {
                          "type": "FIXO",
                          "countryCallingCode": "55",
                          "areaCode": "14",
                          "number": "35721199"
                        },
                        {
                          "type": "MOVEL",
                          "countryCallingCode": "55",
                          "areaCode": "14",
                          "number": "997865532"
                        }
                      ],
                      "availability": {
                        "standards": [
                          {
                            "weekday": "SEGUNDA_FEIRA",
                            "openingTime": "10:00:57Z",
                            "closingTime": "16:00:57Z"
                          },
                          {
                            "weekday": "TERCA_FEIRA",
                            "openingTime": "10:00:57Z",
                            "closingTime": "16:00:57Z"
                          },
                          {
                            "weekday": "QUARTA_FEIRA",
                            "openingTime": "10:00:57Z",
                            "closingTime": "16:00:57Z"
                          },
                          {
                            "weekday": "QUINTA_FEIRA",
                            "openingTime": "10:00:57Z",
                            "closingTime": "16:00:57Z"
                          },
                          {
                            "weekday": "SEXTA_FEIRA",
                            "openingTime": "10:00:57Z",
                            "closingTime": "16:00:57Z"
                          }
                        ],
                        "exception": "Exceto feriados municipais, estaduais e nacionais",
                        "isPublicAccessAllowed": true
                      }
                    },
                    {
                      "postalAddress": {
                        "address": "R Yroshima Takasi, 72",
                        "districtName": "Altos da Colina",
                        "townName": "Marília",
                        "countrySubDivision": "SP",
                        "postCode": "17526760",
                        "additionalInfo": "Loja 2.",
                        "ibgeCode": "3550308",
                        "country": "Brasil",
                        "countryCode": "BRA",
                        "geographicCoordinates": {
                          "latitude": "-90.8365180",
                          "longitude": "-180.836519"
                        }
                      },
                      "phones": [
                        {
                          "type": "FIXO",
                          "countryCallingCode": "55",
                          "areaCode": "14",
                          "number": "64721199"
                        }
                      ],
                      "availability": {
                        "standards": [
                          {
                            "weekday": "SEGUNDA_FEIRA",
                            "openingTime": "10:00:57Z",
                            "closingTime": "16:00:57Z"
                          },
                          {
                            "weekday": "TERCA_FEIRA",
                            "openingTime": "10:00:57Z",
                            "closingTime": "16:00:57Z"
                          },
                          {
                            "weekday": "QUARTA_FEIRA",
                            "openingTime": "10:00:57Z",
                            "closingTime": "16:00:57Z"
                          },
                          {
                            "weekday": "QUINTA_FEIRA",
                            "openingTime": "10:00:57Z",
                            "closingTime": "16:00:57Z"
                          },
                          {
                            "weekday": "SEXTA_FEIRA",
                            "openingTime": "10:00:57Z",
                            "closingTime": "16:00:57Z"
                          }
                        ],
                        "exception": "Exceto feriados municipais, estaduais e nacionais",
                        "isPublicAccessAllowed": true
                      }
                    },
                    {
                      "postalAddress": {
                        "address": "Al Nasso Origami, 15, bloco A",
                        "districtName": "Centro",
                        "townName": "Marília",
                        "countrySubDivision": "SP",
                        "postCode": "17500-001",
                        "additionalInfo": "Loja B.",
                        "ibgeCode": "3550308",
                        "country": "Brasil",
                        "countryCode": "BRA",
                        "latitude": "-90.8365180",
                        "longitude": "-180.836519"
                      },
                      "availability": {
                        "standards": [
                          {
                            "weekday": "SEGUNDA_FEIRA",
                            "openingTime": "10:00:57Z",
                            "closingTime": "16:00:57Z"
                          },
                          {
                            "weekday": "TERCA_FEIRA",
                            "openingTime": "10:00:57Z",
                            "closingTime": "16:00:57Z"
                          },
                          {
                            "weekday": "QUARTA_FEIRA",
                            "openingTime": "10:00:57Z",
                            "closingTime": "16:00:57Z"
                          },
                          {
                            "weekday": "QUINTA_FEIRA",
                            "openingTime": "10:00:57Z",
                            "closingTime": "16:00:57Z"
                          },
                          {
                            "weekday": "SEXTA_FEIRA",
                            "openingTime": "10:00:57Z",
                            "closingTime": "16:00:57Z"
                          }
                        ],
                        "exception": "Exceto feriados municipais, estaduais e nacionais",
                        "isPublicAccessAllowed": true
                      }
                    }
                  ],
                  "services": [
                    {
                      "name": "RECEPCAO_ENCAMINHAMENTO_PROPOSTAS_ABERTURA_CONTAS_DEPOSITOS_VISTA_PRAZO_POUPANCA_MANTIDOS_INSTITUICAO_CONTRATANTE",
                      "code": "RECEBE_ENCAMINHA_PROPOSTAS_ABERTURA_CONTAS"
                    },
                    {
                      "name": "REALIZACAO_RECEBIMENTOS_PAGAMENTOS_TRANSFERENCIAS_ELETRONICAS_VISANDO_MOVIMENTACAO_CONTAS_DEPOSITOS_TITULARIDADE_CLIENTES_MANTIDAS_INSTITUICAO_CONTRATANTE",
                      "code": "REALIZA_RECEBIMENTOS_PAGAMENTOS_TRANSFERENCIAS_ELETRONICAS"
                    },
                    {
                      "name": "RECEBIMENTOS_PAGAMENTOS_QUALQUER_NATUREZA_OUTRAS_ATIVIDADES_DECORRENTES_EXECUCAO_CONTRATOS_CONVENIOS_PRESTACAO_SERVICOS",
                      "code": "RECEBIMENTOS_PAGAMENTOS_QUALQUER_NATUREZA_EXECUCAO_CONTRATOS_CONVENIO"
                    }
                  ]
                }
              ]
            }
          ]
        }
      ]
    }
  },
  "links": {
    "self": "https://api.banco.com.br/open-banking/channels/v1/banking-agents",
    "first": "https://api.banco.com.br/open-banking/channels/v1/banking-agents",
    "prev": "null",
    "next": "null",
    "last": "https://api.banco.com.br/open-banking/channels/v1/banking-agents"
  },
  "meta": {
    "totalRecords": 1,
    "totalPages": 1
  }
}

GET /channels/<versão>/banking-agents

Versão
1

Visão Geral

Obtém a lista de Correspondentes bancários.

Tags: Correspondente bancário (Banking Agent), CNPJ (CNPJ Number), Marca (Brand) e Instituição Financeira (Company).

Visão de alto de nível das estruturas de dados

Dicionário de dados

Fazer download do dicionário de dados

Resposta

Status Significado Descrição Schema
200 OK Sucesso ResponseBankingAgentsList

Terminais de Autoatendimento Compartilhados

Exemplo de código:

GET https://api.banco.com.br/open-banking/channels/v1/shared-automated-teller-machines HTTP/1.1
Host: api.banco.com.br
Accept: application/json

var req = new XMLHttpRequest();
req.setRequestHeader("Accept", "application/json");
req.open("GET", "https://api.banco.com.br/open-banking/channels/v1/shared-automated-teller-machines", true);
req.send();

O comando acima retorna uma estrutura json como essa:

{
  "data": {
    "brand": {
      "name": "Organização A",
      "companies": [
        {
          "name": "Empresa A1",
          "cnpjNumber": "45086338000178",
          "urlComplementaryList": "https://empresadaorganizacaoa.com/complementarylist",
          "sharedAutomatedTellerMachines": [
            {
              "identification": {
                "ownerName": "João da Silva Santos"
              },
              "postalAddress": {
                "address": "Av Naburo Ykesaki, 1270",
                "additionalInfo": "Fundos",
                "districtName": "Centro",
                "townName": "Marília",
                "ibgeCode": "3515890"
                "countrySubDivision": "SP",
                "postCode": "17500001",
                "country": "Brasil",
                "countryCode": "BRA",
                "geographicCoordinates": {
                   "latitude": "-90.8365180",
                   "longitude": "-180.836519"
                 }
              },
              "availability": {
                "standards": [
                  {
                    "weekday": "SEGUNDA_FEIRA",
                    "openingTime": "10:00:57Z",
                    "closingTime": "16:00:57Z"
                  },
                  {
                    "weekday": "TERCA_FEIRA",
                    "openingTime": "10:00:57Z",
                    "closingTime": "16:00:57Z"
                  },
                  {
                    "weekday": "QUARTA_FEIRA",
                    "openingTime": "10:00:57Z",
                    "closingTime": "16:00:57Z"
                  },
                  {
                    "weekday": "QUINTA_FEIRA",
                    "openingTime": "10:00:57Z",
                    "closingTime": "16:00:57Z"
                  },
                  {
                    "weekday": "SEXTA_FEIRA",
                    "openingTime": "10:00:57Z",
                    "closingTime": "16:00:57Z"
                  }
                ],
                "exception": "Exceto feriados municipais, nacionais e estaduais",
                "isPublicAccessAllowed": true
              },
              "services": [
                {
                  "name": "ABERTURA_CONTAS_DEPOSITOS_OU_PAGAMENTO_PRE_PAGA",
                  "code": "ABRE_CONTA_DEPOSITO_OU_PRE_PAGA"
                },
                {
                  "name": "SAQUE_MOEDA_EM_ESPECIE",
                  "code": "SAQUE_MOEDA_ESPECIE"
                },
                {
                  "name": "RECEBIMENTOS_PAGAMENTOS_QUALQUER_NATUREZA",
                  "code": "RECEBE_PAGA_QUALQUER_NATUREZA"
                },
                {
                  "name": "TRANSFERENCIAS_ELETRONICAS_VISANDO_MOVIMENTACAO",
                  "code": "TRANSFERENCIAS_ELETRONICAS_MOVIMENTA_CONTAS_DEPOSITOS_OU_PAGA_TITULARES_CLIENTES"
                },
                {
                  "name": "CONSULTA_SALDOS_EXTRATOS_CONTAS_DEPOSITOS_E_CONTAS",
                  "code": "CONSULTA_SALDOS_EXTRATOS_CONTAS_DEPOSITOS"
                },
                {
                  "name": "APLICACOES_RESGATES_INVESTIMENTOS",
                  "code": "APLICA_RESGATA_INVESTIMENTOS"
                },
                {
                  "name": "CARTAO_CREDITO",
                  "code": "CARTAO_CREDITO"
                },
                {
                  "name": "SEGUROS",
                  "code": "SEGUROS"
                },
                {
                  "name": "OPERACOES_ARRENDAMENTO_MERCANTIL",
                  "code": "OPERACOES_ARRENDAMENTO_MERCANTIL"
                },
                {
                  "name": "OUTROS_PRODUTOS_SERVICOS",
                  "code": "OUTROS_PRODUTOS_SERVICOS",
                  "additionalInfo": "Serviços complementares de atendimento via terminais de autoatendimento."
                }
              ]
            }
          ]
        }
      ]
    }
  },
  "links": {
    "self": "https://api.banco.com.br/open-banking/channels/v1/shared-automated-teller-machines",
    "first": "https://api.banco.com.br/open-banking/channels/v1/shared-automated-teller-machines",
    "prev": "null",
    "next": "null",
    "last": "https://api.banco.com.br/open-banking/channels/v1/shared-automated-teller-machines"
  },
  "meta": {
    "totalRecords": 1,
    "totalPages": 1
  }
}

GET /channels/<versão>/shared-automated-teller-machines

Versão
1

Visão Geral

Obtém a lista de terminais compartilhados de autoatendimento da instituição financeira.

Tags: CNPJ (CNPJ Number), Marca (Brand), Instituição Financeira (Company), Terminais de Autoatendimento Compartilhados (Shared Automatic Teller Machine).

Visão de alto de nível das estruturas de dados

Dicionário de dados

Fazer download do dicionário de dados

Resposta

Status Significado Descrição Schema
200 OK Sucesso ResponseSharedAutomatedTellerMachinesList

Especificação em OAS 3.0

Download da Especificação (OAS 3.0)

API - Produtos e Serviços

Contas pessoa natural

Exemplo de código

GET https://api.banco.com.br/open-banking/products-services/v1/personal-accounts HTTP/1.1
Host: api.banco.com.br
Accept: application/json

var req = new XMLHttpRequest();
req.setRequestHeader("Accept", "application/json");
req.open("GET", "https://api.banco.com.br/open-banking/products-services/v1/personal-accounts", true);
req.send();

O comando acima retorna uma estrutura json como essa:

{
  "data": {
    "brand": {
      "name": "Organização A",
      "companies": [
        {
          "name": "Empresa A1",
          "cnpjNumber": "45086338000178",
          "urlComplementaryList": "https://empresaa1.com/branches-banking",
          "personalAccounts": [
            {
              "type": "CONTA_DEPOSITO_A_VISTA",
              "fees": {
                "priorityServices": [
                  {
                    "name": "TRANSFERENCIA_TED_PESSOAL_OU_PRESENCIAL",
                    "code": "TED_PESSOAL",
                    "chargingTriggerInfo": "Realização de transferência de recursos por meio de Transferência Eletrônica Disponível (TED) em guichê de caixa ou mediante outras formas de atendimento pessoal, incluindo o atendimento telefônico realizado por atendente",
                    "prices": [
                      {
                        "interval": "1_FAIXA",
                        "value": "35.40",
                        "currency": "BRL",
                        "customers": {
                          "rate": "0.1500"
                        }
                      },
                      {
                        "interval": "2_FAIXA",
                        "value": "45.00",
                        "currency": "BRL",
                        "customers": {
                          "rate": "0.3500"
                        }
                      },
                      {
                        "interval": "3_FAIXA",
                        "value": "52.00",
                        "currency": "BRL",
                        "customers": {
                          "rate": "0.2000"
                        }
                      },
                      {
                        "interval": "4_FAIXA",
                        "value": "69.00",
                        "currency": "BRL",
                        "customers": {
                          "rate": "0.3000"
                        }
                      }
                    ],
                    "minimum": {
                      "value": "19.00",
                      "currency": "BRL"
                    },
                    "maximum": {
                      "value": "88.00",
                      "currency": "BRL"
                    }
                  },
                  {
                    "name": "FORNECIMENTO_2_VIA_CARTAO_FUNCAO_DEBITO",
                    "code": "2_VIA_CARTAO_DEBITO",
                    "chargingTriggerInfo": "Confecção e emissão de novo cartão com função débito, restrito a casos de pedidos de reposição formulados pelo detentor da conta, decorrente de perda, roubo, furto, danificação e outros motivos não imputáveis à instituição emitente",
                    "prices": [
                      {
                        "interval": "1_FAIXA",
                        "value": "37.40",
                        "currency": "BRL",
                        "customers": {
                          "rate": "0.1500"
                        }
                      },
                      {
                        "interval": "2_FAIXA",
                        "value": "45.00",
                        "currency": "BRL",
                        "customers": {
                          "rate": "0.3500"
                        }
                      },
                      {
                        "interval": "3_FAIXA",
                        "value": "52.00",
                        "currency": "BRL",
                        "customers": {
                          "rate": "0.2000"
                        }
                      },
                      {
                        "interval": "4_FAIXA",
                        "value": "69.00",
                        "currency": "BRL",
                        "customers": {
                          "rate": "0.3000"
                        }
                      }
                    ],
                    "minimum": {
                      "value": "35.00",
                      "currency": "BRL"
                    },
                    "maximum": {
                      "value": "72.00",
                      "currency": "BRL"
                    }
                  }
                ],
                "otherServices": [
                  {
                    "name": "Entrega de talão de cheque em domícilio",
                    "code": "'TALAO_DOMICILIO",
                    "chargingTriggerInfo": "Por remessa",
                    "prices": [
                      {
                        "interval": "1_FAIXA",
                        "value": "30.40",
                        "currency": "BRL",
                        "customers": {
                          "rate": "0.1500"
                        }
                      },
                      {
                        "interval": "2_FAIXA",
                        "value": "45.00",
                        "currency": "BRL",
                        "customers": {
                          "rate": "0.3500"
                        }
                      },
                      {
                        "interval": "3_FAIXA",
                        "value": "62.00",
                        "currency": "BRL",
                        "customers": {
                          "rate": "0.2000"
                        }
                      },
                      {
                        "interval": "4_FAIXA",
                        "value": "69.00",
                        "currency": "BRL",
                        "customers": {
                          "rate": "0.3000"
                        }
                      }
                    ],
                    "minimum": {
                      "value": "19.00",
                      "currency": "BRL"
                    },
                    "maximum": {
                      "value": "88.00",
                      "currency": "BRL"
                    }
                  },
                  {
                    "name": "2ª via de recibo de transação eletrônica",
                    "code": "'SEGUNDA_RECIBO_TE",
                    "chargingTriggerInfo": "Por documento",
                    "prices": [
                      {
                        "interval": "1_FAIXA_VALOR",
                        "value": "37.40",
                        "currency": "BRL",
                        "customers": {
                          "rate": "0.1500"
                        }
                      },
                      {
                        "interval": "2_FAIXA_VALOR",
                        "value": "45.00",
                        "currency": "BRL",
                        "customers": {
                          "rate": "0.3500"
                        }
                      },
                      {
                        "interval": "3_FAIXA_VALOR",
                        "value": "62.00",
                        "currency": "BRL",
                        "customers": {
                          "rate": "0.2000"
                        }
                      },
                      {
                        "interval": "4_FAIXA_VALOR",
                        "value": "69.00",
                        "currency": "BRL",
                        "customers": {
                          "rate": "0.3000"
                        }
                      }
                    ],
                    "minimum": {
                      "value": "15.00",
                      "currency": "BRL"
                    },
                    "maximum": {
                      "value": "72.00",
                      "currency": "BRL"
                    }
                  }
                ]
              },
              "serviceBundles": [
                {
                  "name": "Conta de depósitos à vista Movimentação com cartão (sem cheque)",
                  "services": [
                    {
                      "code": "CADASTRO",
                      "chargingTriggerInfo": "Realização de pesquisa em serviços de proteção ao crédito, base de dados e informações cadastrais, e tratamento de dados e informações necessários ao início relacionamento decorrente da abertura de conta de depósitos à vista ou de poupança ou contratação de operação de crédito ou de arrendamento mercantil, não podendo ser cobrada cumulativamente",
                      "eventLimitQuantity": "1",
                      "freeEventQuantity": "0"
                    },
                    {
                      "code": "SAQUE_TERMINAL",
                      "chargingTriggerInfo": "Saque em terminal de autoatendimento além do número de saques permitidos gratuitamente por mês. Nas 'contas eletrônicas' não pode ser cobrada tarifa para este canal de entrega",
                      "eventLimitQuantity": "999999",
                      "freeEventQuantity": "8"
                    },
                    {
                      "code": "CHEQUE_VISADO",
                      "chargingTriggerInfo": "Procedimentos para registro e bloqueio do saldo em conta de depósitos à vista",
                      "eventLimitQuantity": "999999",
                      "freeEventQuantity": "4"
                    },
                    {
                      "code": "CHEQUE_ADMINISTRATIVO",
                      "chargingTriggerInfo": "Emissão de cheque administrativo",
                      "eventLimitQuantity": "999999",
                      "freeEventQuantity": "2"
                    }
                  ],
                  "prices": [
                    {
                      "interval": "1_FAIXA",
                      "monthlyFee": "43.40",
                      "currency": "BRL",
                      "customers": {
                        "rate": "0.1500"
                      }
                    },
                    {
                      "interval": "2_FAIXA",
                      "monthlyFee": "55.00",
                      "currency": "BRL",
                      "customers": {
                        "rate": "0.3500"
                      }
                    },
                    {
                      "interval": "3_FAIXA",
                      "monthlyFee": "62.00",
                      "currency": "BRL",
                      "customers": {
                        "rate": "0.2000"
                      }
                    },
                    {
                      "interval": "4_FAIXA",
                      "monthlyFee": "69.0",
                      "currency": "BRL",
                      "customers": {
                        "rate": "0.3000"
                      }
                    }
                  ],
                  "minimum": {
                    "value": "19.00",
                    "currency": "BRL"
                  },
                  "maximum": {
                    "value": "88.00",
                    "currency": "BRL"
                  }
                },
                {
                  "name": "Conta de depósitos à vista -Pacote XXX",
                  "services": [
                    {
                      "code": "Serviço 1",
                      "chargingTriggerInfo": "Realização de pesquisa em serviços de proteção ao crédito, base de dados e informações cadastrais, e tratamento de dados e informações necessários ao início relacionamento decorrente da abertura de conta de depósitos à vista ou de poupança ou contratação de operação de crédito ou de arrendamento mercantil, não podendo ser cobrada cumulativamente",
                      "eventLimitQuantity": "999999",
                      "freeEventQuantity": "999999"
                    },
                    {
                      "code": "Serviço 2",
                      "chargingTriggerInfo": "Saque em terminal de autoatendimento além do número de saques permitidos gratuitamente por mês. Nas 'contas eletrônicas' não pode ser cobrada tarifa para este canal de entrega",
                      "eventLimitQuantity": "999999",
                      "freeEventQuantity": "8"
                    },
                    {
                      "code": "Serviço 3",
                      "chargingTriggerInfo": "Procedimentos para registro e bloqueio do saldo em conta de depósitos à vista",
                      "eventLimitQuantity": "999999",
                      "freeEventQuantity": "4"
                    },
                    {
                      "code": "Serviço 4",
                      "chargingTriggerInfo": "Emissão de cheque administrativo",
                      "eventLimitQuantity": "999999",
                      "freeEventQuantity": "2"
                    }
                  ],
                  "prices": [
                    {
                      "interval": "1_FAIXA_VALOR",
                      "monthlyFee": "30.40",
                      "currency": "BRL",
                      "customers": {
                        "rate": "0.1500"
                      }
                    },
                    {
                      "interval": "2_FAIXA_VALOR",
                      "monthlyFee": "45.00",
                      "currency": "BRL",
                      "customers": {
                        "rate": "0.3500"
                      }
                    },
                    {
                      "interval": "3_FAIXA_VALOR",
                      "monthlyFee": "62.00",
                      "currency": "BRL",
                      "customers": {
                        "rate": "0.2000"
                      }
                    },
                    {
                      "interval": "4_FAIXA_VALOR",
                      "monthlyFee": "69.0",
                      "currency": "BRL",
                      "customers": {
                        "rate": "0.3000"
                      }
                    }
                  ],
                  "minimum": {
                    "value": "25.00",
                    "currency": "BRL"
                  },
                  "maximum": {
                    "value": "72.00",
                    "currency": "BRL"
                  }
                }
              ],
              "openingClosingChannels": [
                "DEPENDENCIAS_PROPRIAS",
                "CORRESPONDENTES_BANCARIOS",
                "INTERNET_BANKING",
                "MOBILE_BANKING",
                "CENTRAL_TELEFONICA",
                "CHAT",
                "OUTROS"
              ],
              "additionalInfo": "WhatsApp",
              "transactionMethods": [
                "MOVIMENTACAO_CARTAO"
              ],
              "termsConditions": {
                "minimumBalance": {
                  "value": "200.00",
                  "currency": "BRL"
                },
                "elegibilityCriteriaInfo": "https://empresaa1.com/Accounts_closingProcess",
                "closingProcessInfo": "https://empresaa1.com/Accounts_closingProcess"
              },
              "incomeRate": [
                {
                  "savingAccount": "NA",
                  "prepaidPaymentAccount": "NA"
                }
              ]
            }
          ]
        }
      ]
    }
  },
  "links": {
    "self": "https://api.banco.com.br/open-banking/products-services/v1/personal-accounts",
    "first": "https://api.banco.com.br/open-banking/products-services/v1/personal-accounts",
    "prev": "string",
    "next": "string",
    "last": "https://api.banco.com.br/open-banking/products-services/v1/personal-accounts"
  },
  "meta": {
    "totalRecords": 1,
    "totalPages": 1
  }
}

GET /products-services/<versão>/personal-accounts

Versão
1

Visão Geral

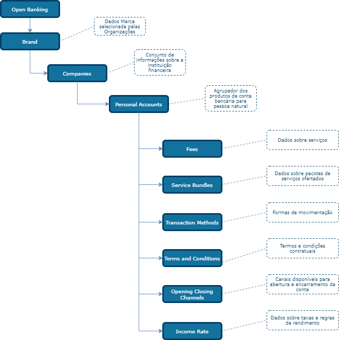
Obtém os dados da Conta Pessoa Natural.

Esta especificação inclui todos os artefatos relevantes para a Especificação de API sobre Contas de depósito à vista, poupança e de pagamento pré-paga pessoa natural de dados abertos.

Tags: Marca (Brand), CNPJ (CNPJ Number), Conta de depósito à vista (Account), Conta de pagamento pré-paga (Prepaid Payment Account), Conta de Poupança (Saving Account), Instituição Financeira (Company), Pacote de Serviços (Service Bundles), Taxa Referencial – TR (Referential Rate) e Divulgação dos valores de tarifas e taxas de juros remuneratórias (Disclosure of Fees and Interest Rates).

Visão de alto de nível das estruturas de dados

Dicionário de dados

Fazer download do dicionário de dados

Resposta

Status Significado Descrição Schema
200 OK Sucesso ResponsePersonalAccounts

Contas pessoa jurídica

Exemplo de código

GET https://api.banco.com.br/open-banking/products-services/v1/business-accounts HTTP/1.1
Host: api.banco.com.br
Accept: application/json

var req = new XMLHttpRequest();
req.setRequestHeader("Accept", "application/json");
req.open("GET", "https://api.banco.com.br/open-banking/products-services/v1/business-accounts", true);
req.send();

O comando acima retorna uma estrutura json como essa:

{
  "data": {
    "brand": {
      "name": "Organização A",
      "companies": [
        {
          "name": "Empresa A1",
          "cnpjNumber": "45086338000178",
          "urlComplementaryList": "https://empresaa1.com/branches-banking",
          "businessAccounts": [
            {
              "type": "CONTA_DEPOSITO_A_VISTA",
              "fees": {
                "services": [
                  {
                    "name": "Entrega de talão de cheque em domícilio",
                    "code": "TALAO_DOMICILIO",
                    "chargingTriggerInfo": "Por remessa",
                    "prices": [
                      {
                        "interval": "1_FAIXA",
                        "value": "55.40",
                        "currency": "BRL",
                        "customers": {
                          "rate": "0.1500"
                        }
                      },
                      {
                        "interval": "2_FAIXA",
                        "value": "65.00",
                        "currency": "BRL",
                        "customers": {
                          "rate": "0.3500"
                        }
                      },
                      {
                        "interval": "3_FAIXA",
                        "value": "69.00",
                        "currency": "BRL",
                        "customers": {
                          "rate": "0.2000"
                        }
                      },
                      {
                        "interval": "4_FAIXA",
                        "value": "72.00",
                        "currency": "BRL",
                        "customers": {
                          "rate": "0.3000"
                        }
                      }
                    ],
                    "minimum": {
                      "value": "49.00",
                      "currency": "BRL"
                    },
                    "maximum": {
                      "value": "88.00",
                      "currency": "BRL"
                    }
                  }
                ]
              },
              "serviceBundles": [
                {
                  "name": "Conta de depósitos à vista Movimentação com cartão (sem cheque)",
                  "services": [
                    {
                      "code": "CADASTRO",
                      "chargingTriggerInfo": "Realização de pesquisa em serviços de proteção ao crédito, base de dados e informações cadastrais, e tratamento de dados e informações necessários ao início relacionamento decorrente da abertura de conta de depósitos à vista ou de poupança ou contratação de operação de crédito ou de arrendamento mercantil, não podendo ser cobrada cumulativamente",
                      "eventLimitQuantity": "1",
                      "freeEventQuantity": "0"
                    },
                    {
                      "code": "SAQUE_TERMINAL",
                      "chargingTriggerInfo": "Saque em terminal de autoatendimento além do número de saques permitidos gratuitamente por mês. Nas 'contas eletrônicas' não pode ser cobrada tarifa para este canal de entrega",
                      "eventLimitQuantity": "999999",
                      "freeEventQuantity": "8"
                    },
                    {
                      "code": "CHEQUE_VISADO",
                      "chargingTriggerInfo": "Procedimentos para registro e bloqueio do saldo em conta de depósitos à vista correspondente ao valor do cheque",
                      "eventLimitQuantity": "999999",
                      "freeEventQuantity": "4"
                    },
                    {
                      "code": "CHEQUE_ADMINISTRATIVO",
                      "chargingTriggerInfo": "Emissão de cheque administrativo",
                      "eventLimitQuantity": "999999",
                      "freeEventQuantity": "2"
                    }
                  ],
                  "prices": [
                    {
                      "interval": "1_FAIXA",
                      "monthlyFee": "50.00",
                      "currency": "BRL",
                      "customers": {
                        "rate": "0.1500"
                      }
                    },
                    {
                      "interval": "2_FAIXA",
                      "monthlyFee": "65.40",
                      "currency": "BRL",
                      "customers": {
                        "rate": "0.3500"
                      }
                    },
                    {
                      "interval": "3_FAIXA",
                      "monthlyFee": "75.40",
                      "currency": "BRL",
                      "customers": {
                        "rate": "0.2000"
                      }
                    },
                    {
                      "interval": "4_FAIXA",
                      "monthlyFee": "83.00",
                      "currency": "BRL",
                      "customers": {
                        "rate": "0.3000"
                      }
                    }
                  ],
                  "minimum": {
                    "value": "45.00",
                    "currency": "BRL"
                  },
                  "maximum": {
                    "value": "87.00",
                    "currency": "BRL"
                  }
                }
              ],
              "openingClosingChannels": [
                "DEPENDENCIAS_PROPRIAS",
                "CORRESPONDENTES_BANCARIOS",
                "INTERNET_BANKING",
                "MOBILE_BANKING",
                "CENTRAL_TELEFONICA",
                "CHAT",
                "OUTROS"
              ],
              "additionalInfo": "WhastApp",
              "transactionMethods": [
                "MOVIMENTACAO_CARTAO"
              ],
              "termsConditions": {
                "minimumBalance": {
                  "value": "500.00",
                  "currency": "BRL"
                },
                "elegibilityCriteriaInfo": "https://empresaa1.com/Accounts_elegebilityCriteria",
                "closingProcessInfo": "https://empresaa1.com/Accounts_closingProcess"
              },
              "incomeRate": {
                "savingAccount": "NA",
                "prepaidPaymentAccount": "NA"
              }
            }
          ]
        }
      ]
    }
  },
  "links": {
    "self": "https://api.banco.com.br/open-banking/products-services/v1/business-accounts",
    "first": "https://api.banco.com.br/open-banking/products-services/v1/business-accounts",
    "prev": "",
    "next": "",
    "last": "https://api.banco.com.br/open-banking/products-services/v1/business-accounts"
  },
  "meta": {
    "totalRecords": 1,
    "totalPages": 1
  }
}

GET /products-services/<versão>/business-accounts

Versão
1

Visão Geral

Obtém os dados da Conta Pessoa Jurídica.

Esta especificação inclui todos os artefatos relevantes para a Especificação de API sobre Contas de depósito à vista, poupança e de pagamento pré-paga para pessoa jurídica de dados abertos.

Tags: Marca (Brand), CNPJ (CNPJ Number), Conta de depósito à vista (Account), Conta de pagamento pré-paga (Prepaid Payment Account), Conta de Poupança (Saving Account), Instituição Financeira (Company), Pacote de Serviços (Service Bundles), Taxa Referencial – TR (Referential Rate) e Divulgação dos valores de tarifas e taxas de juros remuneratórias (Disclosure of Fees and Interest Rates).

Visão de alto de nível das estruturas de dados

Dicionário de dados

Fazer download do dicionário de dados

Resposta

Status Significado Descrição Schema
200 OK Sucesso ResponseBusinessAccounts

Empréstimos pessoa natural

Exemplo de código

GET https://api.banco.com.br/open-banking/products-services/v1/personal-loans HTTP/1.1
Host: api.banco.com.br
Accept: application/json

var req = new XMLHttpRequest();
req.setRequestHeader("Accept", "application/json");
req.open("GET", "https://api.banco.com.br/open-banking/products-services/v1/personal-loans", true);
req.send();

O comando acima retorna uma estrutura json como essa:

{
  "data": {
    "brand": {
      "name": "Organização A",
      "companies": [
        {
          "cnpjNumber": "45086338000178",
          "name": "Empresa A1",
          "urlComplementaryList": "https://empresaa1.com/branches-banking",
          "personalLoans": [
            {
              "type": "EMPRESTIMO_CREDITO_PESSOAL_CONSIGNADO",
              "fees": {
                "services": [
                  {
                    "name": "Crédito pessoal consignado",
                    "code": "NA",
                    "chargingTriggerInfo": "Tarifa cobrada sobre demanda",
                    "prices": [
                      {
                        "interval": "1_FAIXA",
                        "value": "500.00",
                        "currency": "BRL",
                        "customers": {
                          "rate": "0.1500"
                        }
                      },
                      {
                        "interval": "2_FAIXA",
                        "value": "860.00",
                        "currency": "BRL",
                        "customers": {
                          "rate": "0.3500"
                        }
                      },
                      {
                        "interval": "3_FAIXA",
                        "value": "1090.00",
                        "currency": "BRL",
                        "customers": {
                          "rate": "0.2000"
                        }
                      },
                      {
                        "interval": "4_FAIXA",
                        "value": "2100.00",
                        "currency": "BRL",
                        "customers": {
                          "rate": "0.3000"
                        }
                      }
                    ],
                    "minimum": {
                      "value": "430.00",
                      "currency": "BRL"
                    },
                    "maximum": {
                      "value": "2200.00",
                      "currency": "BRL"
                    }
                  }
                ]
              },
              "interestRates": [
                {
                  "referentialRateIndexer": "POS_FIXADO_TR_TBF",
                  "rate": "0.15",
                  "applications": [
                    {
                      "interval": "1_FAIXA",
                      "indexer": {
                        "rate": "0.0187"
                      },
                      "customers": {
                        "rate": "0.1500"
                      }
                    },
                    {
                      "interval": "2_FAIXA",
                      "indexer": {
                        "rate": "0.2900"
                      },
                      "customers": {
                         "rate": "0.3500"
                      }
                    },
                    {
                      "interval": "3_FAIXA",
                      "indexer": {
                        "rate": "0.3600"
                      },
                      "customers": {
                         "rate": "0.2000"
                      }
                    },
                    {
                      "interval": "4_FAIXA",
                      "indexer": {
                        "rate": "0.7990"
                      },
                      "customers": {
                         "rate": "0.3000"
                      }
                    }
                  ],
                  "minimumRate": "0.0056",
                  "maximumRate": "0.8565"
                }
              ],
              "requiredWarranties": [
                "NAO_APLICAVEL"
              ],
              "termsConditions": "https://empresaa1.com/personal_loans"
            },

            {
              "type": "EMPRESTIMO_CREDITO_PESSOAL_SEM_CONSIGNACAO",
              "fees": {
                "services": [
                  {
                    "name": "Crédito pessoal sem consignação",
                    "code": "NA",
                    "chargingTriggerInfo": "1% do valor do contrato",
                    "prices": [
                      {
                        "interval": "1_FAIXA",
                        "value": "3500.00",
                        "currency": "BRL",
                        "customers": {
                          "rate": "0.1500"
                        }
                      },
                      {
                        "interval": "2_FAIXA",
                        "value": "4200.00",
                        "currency": "BRL",
                        "customers": {
                          "rate": "0.3500"
                        }
                      },
                      {
                        "interval": "3_FAIXA",
                        "value": "4900.00",
                        "currency": "BRL",
                        "customers": {
                          "rate": "0.2000"
                        }
                      },
                      {
                        "interval": "4_FAIXA",
                        "value": "5006.00",
                        "currency": "BRL",
                        "customers": {
                           "rate": "0.3000"
                        }
                      }
                    ],
                    "minimum": {
                      "value": "2290.00",
                      "currency": "BRL"
                    },
                    "maximum": {
                      "value": "5800.00",
                      "currency": "BRL"
                    }
                  }
                ]
              },
              "interestRates": [
                {
                  "referentialRateIndexer": "POS_FIXADO_TR_TBF",
                  "rate": "0.10",
                  "applications": [
                    {
                      "interval": "1_FAIXA",
                      "indexer": {
                        "rate": "0.1500"
                      },
                      "customers": {
                          "rate": "0.1500"
                      }
                    },
                    {
                      "interval": "2_FAIXA",
                      "indexer": {
                        "rate": "0.2000"
                      },
                      "customers": {
                         "rate": "0.3500"
                      }
                    },
                    {
                      "interval": "3_FAIXA",
                      "indexer": {
                        "rate": "0.3500"
                      },
                      "customers": {
                          "rate": "0.2000"
                      }
                    },
                    {
                      "interval": "4_FAIXA",
                      "indexer": {
                        "rate": "0.6800"
                      },
                      "customers": {
                          "rate": "0.3000"
                      }
                    }
                  ],
                  "minimumRate": "0.1450",
                  "maximumRate": "0.6900"
                }
              ],
              "requiredWarranties": [
                "HIPOTECA"
              ],
              "termsConditions": "https://empresaa1.com/personal_loans"
            },

            {
              "type": "EMPRESTIMO_HOME_EQUITY",
              "fees": {
                "services": [
                  {
                    "name": "Avaliação, Reavaliação e Substituição de Bens Recebidos em Garantia para Empréstimos com Garantia de Imóvel",
                    "code": "NA",
                    "chargingTriggerInfo": "2% do valor do contrato",
                    "prices": [
                      {
                        "interval": "1_FAIXA",
                        "value": "2000.00",
                        "currency": "BRL",
                        "customers": {
                            "rate": "0.1500"
                        }
                      },
                      {
                        "interval": "2_FAIXA",
                        "value": "3200.00",
                        "currency": "BRL",
                        "customers": {
                            "rate": "0.3500"
                        }
                      },
                      {
                        "interval": "3_FAIXA",
                        "value": "5072.00",
                        "currency": "BRL",
                        "customers": {
                            "rate": "0.2000"
                        }
                      },
                      {
                        "interval": "4_FAIXA",
                        "value": "7006.00",
                        "currency": "BRL"
                        "customers": {
                            "rate": "0.3000"
                        }
                      }
                    ],
                    "minimum": {
                      "value": "1350.00",
                      "currency": "BRL"
                    },
                    "maximum": {
                      "value": "8800.00",
                      "currency": "BRL"
                    }
                  }
                ]
              },
              "interestRates": [
                {
                  "referentialRateIndexer": "POS_FIXADO_TR_TBF",
                  "rate": "0.13",
                  "applications": [
                    {
                      "interval": "1_FAIXA",
                      "indexer": {
                        "rate": "0.0987"
                      },
                      "customers": {
                          "rate": "0.1500"
                      }
                    },
                    {
                      "interval": "2_FAIXA",
                      "indexer": {
                        "rate": "0.1600"
                      },
                      "customers": {
                          "rate": "0.3500"
                      }
                    },
                    {
                      "interval": "3_FAIXA",
                      "indexer": {
                        "rate": "0.3600"
                      },
                      "customers": {
                          "rate": "0.2000"
                      }
                    },
                    {
                      "interval": "4_FAIXA",
                      "indexer": {
                        "rate": "0.5890"
                      },
                      "customers": {
                          "rate": "0.3000"
                      }
                    }
                  ],
                  "minimumRate": "0.0889",
                  "maximumRate": "0.6865"
                }
              ],
              "requiredWarranties": [
                "ALIENACAO_FIDUCIARIA",
                "HIPOTECA"
              ],
              "termsConditions": "https://empresaa1.com/personal_loans"
            },

            {
              "type": "EMPRESTIMO_MICROCREDITO_PRODUTIVO_ORIENTADO",
              "fees": {
                "services": [
                  {
                    "name": "Taxa de Abertura de Crédito - Microcrédito Produtivo Orientado",
                    "code": "NA",
                    "chargingTriggerInfo": "3% do valor do contrato",
                    "prices": [
                        {
                          "interval": "1_FAIXA",
                          "value": "1000.00",
                          "currency": "BRL",
                          "customers": {
                              "rate": "0.1500"
                          }
                        },
                        {
                          "interval": "2_FAIXA",
                          "value": "1200.00",
                          "currency": "BRL",
                          "customers": {
                              "rate": "0.3500"
                          }
                        },
                        {
                          "interval": "3_FAIXA",
                          "value": "3072.00",
                          "currency": "BRL",
                          "customers": {
                              "rate": "0.2000"
                          }
                        },
                        {
                          "interval": "4_FAIXA",
                          "value": "7020.00",
                          "currency": "BRL",
                          "customers": {
                              "rate": "0.3000"
                          }
                        }
                    ],
                    "minimum": {
                        "value": "560.00",
                        "currency": "BRL"
                    },
                    "maximum": {
                        "value": "8000.00",
                        "currency": "BRL"
                    }
                  },
                  {
                    "name": "Microcrédito Pessoa Natural",
                    "code": "NA",
                    "chargingTriggerInfo": "2% do valor do contrato",
                    "prices": [
                        {
                          "interval": "1_FAIXA",
                          "value": "2000.00",
                          "currency": "BRL",
                          "customers": {
                              "rate": "0.1500"
                          }
                        },
                        {
                          "interval": "2_FAIXA",
                          "value": "3200.00",
                          "currency": "BRL",
                          "customers": {
                              "rate": "0.3500"
                          }
                        },
                        {
                          "interval": "3_FAIXA",
                          "value": "5072.00",
                          "currency": "BRL",
                          "customers": {
                              "rate": "0.2000"
                          }
                        },
                        {
                          "interval": "4_FAIXA",
                          "value": "3006.00",
                          "currency": "BRL",
                          "customers": {
                              "rate": "0.3000"
                          }
                        }
                    ],
                    "minimum": {
                        "value": "1890.00",
                        "currency": "BRL"
                    },
                    "maximum": {
                        "value": "5800.00",
                        "currency": "BRL"
                    }
                  }
                ]
              },
              "interestRates": [
                {
                  "referentialRateIndexer": "POS_FIXADO_TR_TBF",
                  "rate": "0.10",
                  "applications": [
                    {
                      "interval": "1_FAIXA",
                      "indexer": {
                        "rate": "0.0987"
                      },
                      "customers": {
                          "rate": "0.1500"
                      }
                    },
                    {
                      "interval": "2_FAIXA",
                      "indexer": {
                        "rate": "0.1600"
                      },
                      "customers": {
                          "rate": "0.3500"
                      }
                    },
                    {
                      "interval": "3_FAIXA",
                      "indexer": {
                        "rate": "0.3600"
                      },
                      "customers": {
                          "rate": "0.2000"
                      }
                    },
                    {
                      "interval": "4_FAIXA",
                      "indexer": {
                        "rate": "0.7680"
                      },
                      "customers": {
                          "rate": "0.3000"
                      }
                    }
                  ],
                  "minimumRate": "0.0456",
                  "maximumRate": "0.8100"
                }
              ],
              "requiredWarranties": [
                "OUTRAS_GARANTIAS_NAO_FIDEJUSSORIAS"
              ],
              "termsConditions": "https://empresaa1.com/personal_loans"
            },

            {
              "type": "EMPRESTIMO_CHEQUE_ESPECIAL",
              "fees": {
                "services": [
                  {
                    "name": "Adiantamento a Depositantes / Excesso Limite",
                    "code": "NA",
                    "chargingTriggerInfo": "0,25% sobre o excedente do limite acima de R$500,00",
                    "prices": [
                      {
                        "interval": "1_FAIXA",
                        "value": "1700.00",
                        "currency": "BRL",
                        "customers": {
                            "rate": "0.1500"
                        }
                      },
                      {
                        "interval": "2_FAIXA",
                        "value": "2200.00",
                        "currency": "BRL",
                        "customers": {
                            "rate": "0.3500"
                        }
                      },
                      {
                        "interval": "3_FAIXA",
                        "value": "4030.00",
                        "currency": "BRL",
                        "customers": {
                            "rate": "0.2000"
                        }
                      },
                      {
                        "interval": "4_FAIXA",
                        "value": "5030.00",
                        "currency": "BRL",
                        "customers": {
                            "rate": "0.3000"
                        }
                      }
                    ],
                    "minimum": {
                      "value": "770.00",
                      "currency": "BRL"
                    },
                    "maximum": {
                      "value": "5800.00",
                      "currency": "BRL"
                    }
                  }
                ]
              },
              "interestRates": [
                {
                  "referentialRateIndexer": "OUTRAS_TAXAS_POS_FIXADAS",
                  "rate": "0.20",
                  "applications": [
                    {
                      "interval": "1_FAIXA",
                      "indexer": {
                        "rate": "0.0987"
                      },
                      "customers": {
                          "rate": "0.1500"
                      }
                    },
                    {
                      "interval": "2_FAIXA",
                      "indexer": {
                        "rate": "0.1600"
                      },
                      "customers": {
                          "rate": "0.3500"
                      }
                    },
                    {
                      "interval": "3_FAIXA",
                      "indexer": {
                        "rate": "0.3600"
                      },
                      "customers": {
                          "rate": "0.2000"
                      }
                    },
                    {
                      "interval": "4_FAIXA",
                      "indexer": {
                        "rate": "0.5890"
                      },
                      "customers": {
                          "rate": "0.3000"
                      }
                    }
                  ],
                  "minimumRate": "0.0889",
                  "maximumRate": "0.6865"
                }
              ],
              "requiredWarranties": [
                "GARANTIA_FIDEJUSSORIA"
              ],
              "termsConditions": "https://empresaa1.com/personal_loans"
            },

            {
              "type": "EMPRESTIMO_CONTA_GARANTIDA",
              "fees": {
                "services": [
                  {
                    "name": "Descoberto em C/C, Conta garantida",
                    "code": "NA",
                    "chargingTriggerInfo": "Tarifa R$63,00",
                    "prices": [
                      {
                        "interval": "1_FAIXA",
                        "value": "345.00",
                        "currency": "BRL",
                        "customers": {
                            "rate": "0.1500"
                        }
                      },
                      {
                        "interval": "2_FAIXA",
                        "value": "479.00",
                        "currency": "BRL",
                        "customers": {
                            "rate": "0.3500"
                        }
                      },
                      {
                        "interval": "3_FAIXA",
                        "value": "776.00",
                        "currency": "BRL",
                        "customers": {
                            "rate": "0.2000"
                        }
                      },
                      {
                        "interval": "4_FAIXA",
                        "value": "1300.00",
                        "currency": "BRL",
                        "customers": {
                            "rate": "0.3000"
                        }
                      }
                    ],
                    "minimum": {
                      "value": "110.00",
                      "currency": "BRL"
                    },
                    "maximum": {
                      "value": "1390.00",
                      "currency": "BRL"
                    }
                  }
                ]
              },
              "interestRates": [
                {
                  "referentialRateIndexer": "OUTRAS_TAXAS_POS_FIXADAS",
                  "rate": "0.18",
                  "applications": [
                    {
                      "interval": "1_FAIXA",
                      "indexer": {
                        "rate": "0.0987"
                      },
                      "customers": {
                          "rate": "0.1500"
                      }
                    },
                    {
                      "interval": "2_FAIXA",
                      "indexer": {
                        "rate": "0.1600"
                      },
                      "customers": {
                          "rate": "0.3500"
                      }
                    },
                    {
                      "interval": "3_FAIXA",
                      "indexer": {
                        "rate": "0.3600"
                      },
                      "customers": {
                          "rate": "0.2000"
                      }
                    },
                    {
                      "interval": "4_FAIXA",
                      "indexer": {
                        "rate": "0.7680"
                      },
                      "customers": {
                          "rate": "0.3000"
                      }
                    }
                  ],
                  "minimumRate": "0.0456",
                  "maximumRate": "0.8100"
                }
              ],
              "requiredWarranties": [
                "GARANTIA_FIDEJUSSORIA"
              ],
              "termsConditions": "https://empresaa1.com/personal_loans"
            }
          ]
        }
      ]
    }
  },
  "links": {
    "self": "https://api.banco.com.br/open-banking/products-services/v1/<resource>",
    "first": "https://api.banco.com.br/open-banking/products-services/v1/<resource>",
    "prev": "string",
    "next": "string",
    "last": "https://api.banco.com.br/open-banking/products-services/v1/<resource>"
  },
  "meta": {
    "totalRecords": 1,
    "totalPages": 1
  }
}

GET /products-services/<versão>/personal-loans

Versão
1

Visão Geral

Obtém os dados de Empréstimos para pessoa natural.

Esta especificação inclui todos os itens relevantes para a Especificação de API de Empréstimos para pessoa natural de dados abertos.

Tags: CNPJ (CNPJ Number), Marca (Brand), Crédito Rotativo (Overdraft), Empréstimo (Loan), Instituição Financeira (Company), Taxa Referencial – TR (Referential Rate), Indexador (Indexer) e Divulgação dos valores de tarifas e taxas de juros remuneratórias (Disclosure of Fees and Interest Rates).

Visão de alto de nível das estruturas de dados

Dicionário de dados

Fazer download do dicionário de dados

Resposta

Status Significado Descrição Schema
200 OK Sucesso ResponsePersonalLoans

Empréstimos pessoa jurídica

Exemplo de código

GET https://api.banco.com.br/open-banking/products-services/v1/business-loans HTTP/1.1
Host: api.banco.com.br
Accept: application/json

var req = new XMLHttpRequest();
req.setRequestHeader("Accept", "application/json");
req.open("GET", "https://api.banco.com.br/open-banking/products-services/v1/business-loans", true);
req.send();

O comando acima retorna uma estrutura json como essa:

{
  "data": {
    "brand": {
      "name": "Organização A",
      "companies": [
        {
          "cnpjNumber": "45086338000178",
          "name": "Empresa A1",
          "urlComplementaryList": "https://empresaa1.com/branches-banking",
          "businessLoans": [
            {
              "type": "EMPRESTIMO_MICROCREDITO_PRODUTIVO_ORIENTADO",
              "fees": {
                "services": [
                  {
                    "name": "Taxa de Abertura de Crédito - Microcrédito Produtivo Orientado",
                    "code": "NA",
                    "chargingTriggerInfo": "3% do valor do contrato",
                    "prices": [
                      {
                        "interval": "1_FAIXA",
                        "value": "2000.00",
                        "currency": "BRL",
                        "customers": {
                          "rate": "0.1500"
                        }
                      },
                      {
                        "interval": "2_FAIXA",
                        "value": "3200.00",
                        "currency": "BRL",
                        "customers": {
                          "rate": "0.3500"
                        }
                      },
                      {
                        "interval": "3_FAIXA",
                        "value": "5072.00",
                        "currency": "BRL",
                        "customers": {
                          "rate": "0.2000"
                        }
                      },
                      {
                        "interval": "4_FAIXA",
                        "value": "7006.00",
                        "currency": "BRL",
                        "customers": {
                          "rate": "0.3000"
                        }
                      }
                    ],
                    "minimum": {
                      "value": "1350.00",
                      "currency": "BRL"
                    },
                    "maximum": {
                      "value": "8800.00",
                      "currency": "BRL"
                    }
                  }
                ]
              },
              "interestRates": [
                {
                  "referentialRateOrIndexer": "POS_FIXADO_TR_TBF",
                  "rate": "0.15",
                  "applications": [
                    {
                      "interval": "1_FAIXA",
                      "indexer": {
                        "rate": "0.0987"
                      },
                      "customers": {
                        "rate": "0.1500"
                      }
                    },
                    {
                      "interval": "2_FAIXA",
                      "indexer": {
                        "rate": "0.1600"
                      },
                      "customers": {
                        "rate": "0.3500"
                      }
                    },
                    {
                      "interval": "3_FAIXA",
                      "indexer": {
                        "rate": "0.3600"
                      },
                      "customers": {
                        "rate": "0.2000"
                      }
                    },
                    {
                      "interval": "4_FAIXA",
                      "indexer": {
                        "rate": "0.5890"
                      },
                      "customers": {
                        "rate": "0.3000"
                      }
                    }
                  ],
                  "minimumRate": "0.0889",
                  "maximumRate": "0.6865"
                }
              ],
              "requiredWarranties": [
                "OUTRAS_GARANTIAS_NAO_FIDEJUSSORIAS"
              ],
              "termsConditions": "https://empresaa1.com/personal_loans"
            },

            {
              "type": "EMPRESTIMO_CHEQUE_ESPECIAL",
              "fees": {
                "services": [
                  {
                    "name": "Cheque Especial",
                    "code": "NA",
                    "chargingTriggerInfo": "0,25% sobre o excente do limite acima de R$500,00",
                    "prices": [
                      {
                        "interval": "1_FAIXA",
                        "value": "2000.00",
                        "currency": "BRL",
                        "customers": {
                          "rate": "0.1500"
                        }
                      },
                      {
                        "interval": "2_FAIXA",
                        "value": "3200.00",
                        "currency": "BRL",
                        "customers": {
                          "rate": "0.3500"
                        }
                      },
                      {
                        "interval": "3_FAIXA",
                        "value": "5072.00",
                        "currency": "BRL",
                        "customers": {
                          "rate": "0.2000"
                        }
                      },
                      {
                        "interval": "4_FAIXA",
                        "value": "6006.00",
                        "currency": "BRL",
                        "customers": {
                           "rate": "0.3000"
                        }
                      }
                    ],
                    "minimum": {
                      "value": "1300.00",
                      "currency": "BRL"
                    },
                    "maximum": {
                      "value": "6800.00",
                      "currency": "BRL"
                    }
                  }
                ]
              },
              "interestRates": [
                {
                  "referentialRateOrIndexer": "POS_FIXADO_TR_TBF",
                  "rate": "0.10",
                  "applications": [
                    {
                      "interval": "1_FAIXA",
                      "indexer": {
                        "rate": "0.0987"
                      },
                      "customers": {
                        "rate": "0.1500"
                      }
                    },
                    {
                      "interval": "2_FAIXA",
                      "indexer": {
                        "rate": "0.1600"
                      },
                      "customers": {
                        "rate": "0.3500"
                      }
                    },
                    {
                      "interval": "3_FAIXA",
                      "indexer": {
                        "rate": "0.3600"
                      },
                      "customers": {
                        "rate": "0.2000"
                      }
                    },
                    {
                      "interval": "4_FAIXA",
                      "indexer": {
                        "rate": "0.7680"
                      },
                      "customers": {
                        "rate": "0.3000"
                      }
                    }
                  ],
                  "minimumRate": "0.0889",
                  "maximumRate": "0.6865"
                }
              ],
              "requiredWarranties": [
                "GARANTIA_FIDEJUSSORIA"
              ],
              "termsConditions": "https://empresaa1.com/personal_loans"
            },

            {
              "type": "EMPRESTIMO_CONTA_GARANTIDA",
              "fees": {
                "services": [
                  {
                    "name": "Descoberto em C/C, Conta garantida",
                    "code": "NA",
                    "chargingTriggerInfo": "Tarifa R$63,00",
                    "prices": [
                      {
                        "interval": "1_FAIXA",
                        "value": "1500.00",
                        "currency": "BRL",
                        "customers": {
                          "rate": "0.1500"
                        }
                      },
                      {
                        "interval": "2_FAIXA",
                        "value": "3800.00",
                        "currency": "BRL",
                        "customers": {
                          "rate": "0.3500"
                        }
                      },
                      {
                        "interval": "3_FAIXA",
                        "value": "4090.00",
                        "currency": "BRL",
                        "customers": {
                          "rate": "0.2000"
                        }
                      },
                      {
                        "interval": "4_FAIXA",
                        "value": "7786.00",
                        "currency": "BRL",
                        "customers": {
                          "rate": "0.3000"
                        }
                      }
                    ],
                    "minimum": {
                      "value": "830.00",
                      "currency": "BRL"
                    },
                    "maximum": {
                      "value": "8800.00",
                      "currency": "BRL"
                    }
                  }
                ]
              },
              "interestRates": [
                {
                  "referentialRateOrIndexer": "POS_FIXADO_TR_TBF",
                  "rate": "0.10",
                  "applications": [
                    {
                      "interval": "1_FAIXA",
                      "indexer": {
                        "rate": "0.0987"
                      },
                      "customers": {
                        "rate": "0.1500"
                      }
                    },
                    {
                      "interval": "2_FAIXA",
                      "indexer": {
                        "rate": "0.3600"
                      },
                      "customers": {
                        "rate": "0.3500"
                      }
                    },
                    {
                      "interval": "3_FAIXA",
                      "indexer": {
                        "rate": "0.3600"
                      },
                      "customers": {
                        "rate": "0.2000"
                      }
                    },
                    {
                      "interval": "4_FAIXA",
                      "indexer": {
                        "rate": "0.7680"
                      },
                      "customers": {
                        "rate": "0.3000"
                      }
                    }
                  ],
                  "minimumRate": "0.0889",
                  "maximumRate": "0.6865"
                }
              ],
              "requiredWarranties": [
                "GARANTIA_FIDEJUSSORIA"
              ],
              "termsConditions": "https://empresaa1.com/personal_loans"
            },

            {
              "type": "EMPRESTIMO_CAPITAL_GIRO_PRAZO_VENCIMENTO_ATE_365_DIAS",
              "fees": {
                "services": [
                  {
                    "name": "Contratação",
                    "code": "NA",
                    "chargingTriggerInfo": "(mín. R$ 100,00 máx. R$ 3.000), tarifa 3% do Contrato",
                    "prices": [
                      {
                        "interval": "1_FAIXA",
                        "value": "1700.00",
                        "currency": "BRL",
                        "customers": {
                          "rate": "0.1500"
                        }
                      },
                      {
                        "interval": "2_FAIXA",
                        "value": "2200.00",
                        "currency": "BRL",
                        "customers": {
                          "rate": "0.3500"
                        }
                      },
                      {
                        "interval": "3_FAIXA",
                        "value": "4030.00",
                        "currency": "BRL",
                        "customers": {
                          "rate": "0.2000"
                        }
                      },
                      {
                        "interval": "4_FAIXA",
                        "value": "5030.00",
                        "currency": "BRL",
                        "customers": {
                          "rate": "0.3000"
                        }
                      }
                    ],
                    "minimum": {
                      "value": "770.00",
                      "currency": "BRL"
                    },
                    "maximum": {
                      "value": "5800.00",
                      "currency": "BRL"
                    }
                  },
                  {
                    "name": "Alteração Contratual",
                    "code": "NA",
                    "chargingTriggerInfo": "(mín. R$ 100,00 máx. R$ 3.000), tarifa 3% do Contrato",
                    "prices": [
                      {
                        "interval": "1_FAIXA",
                        "value": "55.40",
                        "currency": "BRL",
                        "customers": {
                          "rate": "0.1500"
                        }
                      },
                      {
                        "interval": "2_FAIXA",
                        "value": "62.00",
                        "currency": "BRL",
                        "customers": {
                          "rate": "0.3500"
                        }
                      },
                      {
                        "interval": "3_FAIXA",
                        "value": "75.00",
                        "currency": "BRL",
                        "customers": {
                          "rate": "0.2000"
                        }
                      },
                      {
                        "interval": "4_FAIXA",
                        "value": "86.00",
                        "currency": "BRL",
                        "customers": {
                          "rate": "0.3000"
                        }
                      }
                    ],
                    "minimum": {
                      "value": "49.00",
                      "currency": "BRL"
                    },
                    "maximum": {
                      "value": "90.00",
                      "currency": "BRL"
                    }
                  }
                ]
              },
              "interestRates": [
                {
                  "referentialRateOrIndexer": "OUTRAS_TAXAS_POS_FIXADAS",
                  "rate": "0.15",
                  "applications": [
                    {
                      "interval": "1_FAIXA",
                      "indexer": {
                        "rate": "0.0150"
                      },
                      "customers": {
                        "rate": "0.1500"
                      }
                    },
                    {
                      "interval": "2_FAIXA",
                      "indexer": {
                        "rate": "0.2240"
                      },
                      "customers": {
                        "rate": "0.3500"
                      }
                    },
                    {
                      "interval": "3_FAIXA",
                      "indexer": {
                        "rate": "0.3090"
                      },
                      "customers": {
                        "rate": "0.2000"
                      }
                    },
                    {
                      "interval": "4_FAIXA",
                      "indexer": {
                        "rate": "0.6223"
                      },
                      "customers": {
                        "rate": "0.3000"
                      }
                    }
                  ],
                  "minimumRate": "0.0100",
                  "maximumRate": "0.7100"
                }
              ],
              "requiredWarranties": [
                "NAO_APLICAVEL"
              ],
              "termsConditions": "https://empresaa1.com/personal_loans"
            },

            {
              "type": "EMPRESTIMO_CAPITAL_GIRO_PRAZO_VENCIMENTO_SUPERIOR_365_DIAS",
              "fees": {
                "service": {
                  "name": "Amortização/Liquidação antecipada",
                  "code": "NA",
                  "chargingTriggerInfo": "2 % do Contrato",
                  "prices": [
                    {
                      "interval": "1_FAIXA",
                      "value": "345.00",
                      "currency": "BRL",
                      "customers": {
                        "rate": "0.1500"
                      }
                    },
                    {
                      "interval": "2_FAIXA",
                      "value": "479.00",
                      "currency": "BRL",
                      "customers": {
                        "rate": "0.3500"
                      }
                    },
                    {
                      "interval": "3_FAIXA",
                      "value": "776.00",
                      "currency": "BRL",
                      "customers": {
                        "rate": "0.2000"
                      }
                    },
                    {
                      "interval": "4_FAIXA",
                      "value": "1300.00",
                      "currency": "BRL",
                      "customers": {
                        "rate": "0.3000"
                      }
                    }
                  ],
                  "minimum": {
                    "value": "110.00",
                    "currency": "BRL"
                  },
                  "maximum": {
                    "value": "1390.00",
                    "currency": "BRL"
                  }
                }
              },
              "interestRates": [
                {
                  "referentialRateOrIndexer": "OUTRAS_TAXAS_POS_FIXADAS",
                  "rate": "0.09",
                  "applications": [
                    {
                      "interval": "1_FAIXA",
                      "indexer": {
                        "rate": "0.0987"
                      },
                      "customers": {
                        "rate": "0.1500"
                      }
                    },
                    {
                      "interval": "2_FAIXA",
                      "indexer": {
                        "rate": "0.1600"
                      },
                      "customers": {
                        "rate": "0.3500"
                      }
                    },
                    {
                      "interval": "3_FAIXA",
                      "indexer": {
                        "rate": "0.3600"
                      },
                      "customers": {
                        "rate": "0.2000"
                      }
                    },
                    {
                      "interval": "4_FAIXA",
                      "indexer": {
                        "rate": "0.5890"
                      },
                      "customers": {
                        "rate": "0.3000"
                      }
                    }
                  ],
                  "minimumRate": "0.0889",
                  "maximumRate": "0.6865"
                }
              ],
              "requiredWarranties": [
                "NAO_APLICAVEL"
              ],
              "termsConditions": "https://empresaa1.com/personal_loans"
            },

            {
              "type": "EMPRESTIMO_CAPITAL_GIRO_ROTATIVO",
              "fees": {
                "services": [
                  {
                    "name": "Renovação",
                    "code": "NA",
                    "chargingTriggerInfo": "(mín. R$ 100 máx. R$ 1.100,00), tarifa 3% do Contrato",
                    "prices": [
                      {
                        "interval": "1_FAIXA",
                        "value": "1000.00",
                        "currency": "BRL",
                        "customers": {
                          "rate": "0.1500"
                        }
                      },
                      {
                        "interval": "2_FAIXA",
                        "value": "3800.00",
                        "currency": "BRL",
                        "customers": {
                          "rate": "0.3500"
                        }
                      },
                      {
                        "interval": "3_FAIXA",
                        "value": "5072.00",
                        "currency": "BRL",
                        "customers": {
                          "rate": "0.2000"
                        }
                      },
                      {
                        "interval": "4_FAIXA",
                        "value": "7826.00",
                        "currency": "BRL",
                        "customers": {
                          "rate": "0.3000"
                        }
                      }
                    ],
                    "minimum": {
                      "value": "610.00",
                      "currency": "BRL"
                    },
                    "maximum": {
                      "value": "8580.00",
                      "currency": "BRL"
                    }
                  }
                ]
              },
              "interestRates": [
                {
                  "referentialRateOrIndexer": "OUTRAS_TAXAS_POS_FIXADAS",
                  "rate": "0.18",
                  "applications": [
                    {
                      "interval": "1_FAIXA",
                      "indexer": {
                        "rate": "0.0987"
                      },
                      "customers": {
                        "rate": "0.1500"
                      }
                    },
                    {
                      "interval": "2_FAIXA",
                      "indexer": {
                        "rate": "0.1600"
                      },
                      "customers": {
                        "rate": "0.3500"
                      }
                    },
                    {
                      "interval": "3_FAIXA",
                      "indexer": {
                        "rate": "0.3600"
                      },
                      "customers": {
                        "rate": "0.2000"
                      }
                    },
                    {
                      "interval": "4_FAIXA",
                      "indexer": {
                        "rate": "0.7680"
                      },
                      "customers": {
                        "rate": "0.3000"
                      }
                    }
                  ],
                  "minimumRate": "0.0456",
                  "maximumRate": "0.8100"
                }
              ],
              "requiredWarranties": [
                "NAO_APLICAVEL"
              ],
              "termsConditions": "https://empresaa1.com/personal_loans"
            }

          ]
        }
      ]
    }
  },
  "links": {
    "self": "https://api.banco.com.br/open-banking/products-services/v1/<resource>",
    "first": "https://api.banco.com.br/open-banking/products-services/v1/<resource>",
    "prev": "string",
    "next": "string",
    "last": "https://api.banco.com.br/open-banking/products-services/v1/<resource>"
  },
  "meta": {
    "totalRecords": 1,
    "totalPages": 1
  }
}

GET /products-services/<versão>/business-loans

Versão
1

Visão Geral

Obtém os dados de Empréstimos para pessoa jurídica.

Esta especificação inclui todos os itens relevantes para a Especificação de API de Empréstimos para pessoa jurídica de dados abertos.

Tags: CNPJ (CNPJ Number), Marca (Brand), Crédito Rotativo (Overdraft), Empréstimo (Loan), Instituição Financeira (Company), Taxa Referencial – TR (Referential Rate), Indexador (Indexer) e Divulgação dos valores de tarifas e taxas de juros remuneratórias (Disclosure of Fees and Interest Rates).

Visão de alto de nível das estruturas de dados

Dicionário de dados

Fazer download do dicionário de dados

Resposta

Status Significado Descrição Schema
200 OK Sucesso ResponseBusinessLoans

Financiamento Pessoa Natural

Exemplo de código

GET https://api.banco.com.br/open-banking/products-services/v1/personal-financings HTTP/1.1
Host: api.banco.com.br
Accept: application/json

var req = new XMLHttpRequest();
req.setRequestHeader("Accept", "application/json");
req.open("GET", "https://api.banco.com.br/open-banking/products-services/v1/personal-financings", true);
req.send();

O comando acima retorna uma estrutura json como essa:

{
  "data": {
    "brand": {
      "name": "Organização A",
      "companies": [
        {
          "cnpjNumber": "50685362000135",
          "name": "Empresa A1",
          "urlComplementaryList": "https://empresadaorganizacaoa.com/complementarylist",
          "personalFinancings": [
            {
              "type": "FINANCIAMENTO_AQUISICAO_BENS_VEICULOS_AUTOMOTORES",
              "fees": {
                "services": [
                  {
                    "name": "Avaliação, Reavaliação e Substituição de Bens Recebidos em Garantia",
                    "code": "AQBAM009",
                    "chargingTriggerInfo": "R$ 570.00 Por solicitação",
                    "prices": [
                      {
                        "interval": "1_FAIXA",
                        "value": "45.40",
                        "currency": "BRL",
                        "customers": {
                          "rate": "0.1500"
                        }
                      },
                      {
                        "interval": "2_FAIXA",
                        "value": "57.00",
                        "currency": "BRL",
                        "customers": {
                          "rate": "0.3500"
                        }
                      },
                      {
                        "interval": "3_FAIXA",
                        "value": "62.00",
                        "currency": "BRL",
                        "customers": {
                          "rate": "0.2000"
                        }
                      },
                      {
                        "interval": "4_FAIXA",
                        "value": "69.00",
                        "currency": "BRL",
                        "customers": {
                          "rate": "0.3000"
                        }
                      }
                    ],
                    "minimum": {
                      "value": "39.90",
                      "currency": "BRL"
                    },
                    "maximum": {
                      "value": "71.00",
                      "currency": "BRL"
                    }
                  }
                ]
              },
              "interestRates": [
                {
                  "referentialRateIndexer": "PRE_FIXADO",
                  "rate": "0.15"
                  "applications": [
                    {
                      "interval": "1_FAIXA",
                      "indexer": {
                        "rate": "0.0987"
                      },
                      "customers": {
                        "rate": "0.1500"
                      }
                    },
                    {
                      "interval": "2_FAIXA",
                      "indexer": {
                        "rate": "0.1600"
                      },
                      "customers": {
                        "rate": "0.3500"
                      }
                    },
                    {
                      "interval": "3_FAIXA",
                      "indexer": {
                        "rate": "0.3600"
                      },
                      "customers": {
                        "rate": "0.2000"
                      }
                    },
                    {
                      "interval": "4_FAIXA",
                      "indexer": {
                        "rate": "0.5890"
                      },
                      "customers": {
                        "rate": "0.3000"
                      }
                    }
                  ],
                  "minimumRate": "0.0456",
                  "maximumRate": "0.6865"
                }
              ],
              "requiredWarranties": [
                "ALIENACAO_FIDUCIARIA",
                "PENHOR"
              ],
              "termsConditions": "https://empresaa1.com/personal_financing"
            },
            {
              "type": "FINANCIAMENTO_AQUISICAO_BENS_OUTROS_BENS",
              "fees": {
                "services": [
                  {
                    "name": "tarifa para abertura de credito",
                    "code": "tarifa para abertura de credito",
                    "chargingTriggerInfo": "R$ 570.00 Por solicitação",
                    "prices": [
                      {
                        "interval": "1_FAIXA",
                        "value": "500.00",
                        "currency": "BRL",
                        "customers": {
                          "rate": "0.1500"
                        }
                      },
                      {
                        "interval": "2_FAIXA",
                        "value": "860.00",
                        "currency": "BRL",
                        "customers": {
                          "rate": "0.3500"
                        }
                      },
                      {
                        "interval": "3_FAIXA",
                        "value": "1090.00",
                        "currency": "BRL",
                        "customers": {
                          "rate": "0.2000"
                        }
                      },
                      {
                        "interval": "4_FAIXA",
                        "value": "2100.00",
                        "currency": "BRL",
                        "customers": {
                          "rate": "0.3000"
                        }
                      }
                    ],
                    "minimum": {
                      "value": "430.90",
                      "currency": "BRL"
                    },
                    "maximum": {
                      "value": "2200.00",
                      "currency": "BRL"
                    }
                  }
                ]
              },
              "interestRates": [
                {
                  "referentialRateIndexer": "POS_FIXADO_TR_TBF",
                  "rate": "0.10"
                  "applications": [
                    {
                      "interval": "1_FAIXA",
                      "indexer": {
                        "rate": "0.0187"
                      },
                      "customers": {
                        "rate": "0.1500"
                      }
                    },
                    {
                      "interval": "2_FAIXA",
                      "indexer": {
                        "rate": "0.2900"
                      },
                      "customers": {
                        "rate": "0.3500"
                      }
                    },
                    {
                      "interval": "3_FAIXA",
                      "indexer": {
                        "rate": "0.3600"
                      },
                      "customers": {
                        "rate": "0.2000"
                      }
                    },
                    {
                      "interval": "4_FAIXA",
                      "indexer": {
                        "rate": "0.7990"
                      },
                      "customers": {
                        "rate": "0.3000"
                      }
                    }
                  ],
                  "minimumRate": "0.0056",
                  "maximumRate": "0.8565"
                }
              ],
              "requiredWarranties": [
                "ALIENACAO_FIDUCIARIA",
                "PENHOR"
              ],
              "termsConditions": "https://empresaa1.com/personal_financing"
            }
          ]
        }
      ]
    }
  },
  "links": {
    "self": "https://api.banco.com.br/open-banking/products-services/v1/<resource>",
    "first": "https://api.banco.com.br/open-banking/products-services/v1/<resource>",
    "prev": "string",
    "next": "string",
    "last": "https://api.banco.com.br/open-banking/products-services/v1/<resource>"
  },
  "meta": {
    "totalRecords": 1,
    "totalPages": 1
  }
}

GET /products-services/<versão>/personal-financings

Versão
1

Visão Geral

Obtém os dados de Financiamento para pessoa natural.

Esta especificação inclui todos os itens relevantes para a Especificação de API de Financiamentos para Pessoa Natural de dados abertos.

Tags: CNPJ (CNPJ Number), Marca (Brand), Financiamento (Financing), Instituição Financeira (Company), Taxa Referencial – TR (Referential Rate), Indexador (Indexer) e Divulgação dos valores de tarifas e taxas de juros remuneratórias (Disclosure of Fees and Interest Rates).

Visão de alto nível das estruturas de dados

Dicionário de dados

Fazer download do dicionário de dados

Resposta

Status Significado Descrição Schema
200 OK Sucesso ResponsePersonalFinancings

Financiamento Pessoa Jurídica

Exemplo de código

GET https://api.banco.com.br/open-banking/products-services/v1/business-financings HTTP/1.1
Host: api.banco.com.br
Accept: application/json

var req = new XMLHttpRequest();
req.setRequestHeader("Accept", "application/json");
req.open("GET", "https://api.banco.com.br/open-banking/products-services/v1/business-financings", true);
req.send();

O comando acima retorna uma estrutura json como essa:

{
  "data": {
    "brand": {
      "name": "Organização A",
      "companies": [
        {
          "cnpjNumber": "45086338000178",
          "name": "Empresa A1",
          "urlComplementaryList": "https://empresadaorganizacaoa.com/complementarylist",
          "businessFinancings": [
            {
              "type": "FINANCIAMENTO_AQUISICAO_BENS_VEICULOS_AUTOMOTORES",
              "fees": {
                "services": [
                  {
                    "name": "Avaliação, Reavaliação e Substituição de Bens Recebidos em Garantia",
                    "code": "AQBAM009",
                    "chargingTriggerInfo": "R$ 570.00 Por solicitação",
                    "prices": [
                      {
                        "interval": "1_FAIXA",
                        "value": "1000.00",
                        "currency": "BRL",
                        "customers": {
                          "rate": "0.1500"
                        }
                      },
                      {
                        "interval": "2_FAIXA",
                        "value": "1200.00",
                        "currency": "BRL",
                        "customers": {
                          "rate": "0.3500"
                        }
                      },
                      {
                        "interval": "3_FAIXA",
                        "value": "3072.00",
                        "currency": "BRL",
                        "customers": {
                          "rate": "0.2000"
                        }
                      },
                      {
                        "interval": "4_FAIXA",
                        "value": "7020.00",
                        "currency": "BRL",
                        "customers": {
                          "rate": "0.3000"
                        }
                      }
                    ],
                    "minimum": {
                      "value": "1350.00",
                      "currency": "BRL"
                    },
                    "maximum": {
                      "value": "8800.00",
                      "currency": "BRL"
                    }
                  }
                ]
              },
              "interestRates": [
                {
                  "referentialRateIndexer": "POS_FIXADO_TR_TBF",
                  "rate": "0.15"
                  "applications": [
                    {
                      "interval": "1_FAIXA",
                      "indexer": {
                        "rate": "0.0987"
                      },
                      "customers": {
                        "rate": "0.1500"
                      }
                    },
                    {
                      "interval": "2_FAIXA",
                      "indexer": {
                        "rate": "0.1600"
                      },
                      "customers": {
                        "rate": "0.3500"
                      }
                    },
                    {
                      "interval": "3_FAIXA",
                      "indexer": {
                        "rate": "0.3600"
                      },
                      "customers": {
                        "rate": "0.2000"
                      }
                    },
                    {
                      "interval": "4_FAIXA",
                      "indexer": {
                        "rate": "0.5890"
                      },
                      "customers": {
                        "rate": "0.3000"
                      }
                    }
                  ],
                  "minimumRate": "0.0456",
                  "maximumRate": "0.6865"
                }
              ],
              "requiredWarranties": [
                "ALIENACAO_FIDUCIARIA"
              ],
              "termsConditions": "https://empresaa1.com/personal_financing"
            },
            {
              "type": "FINANCIAMENTO_AQUISICAO_BENS_OUTROS_BENS",
              "fees": {
                "services": [
                  {
                    "name": "Avaliação do Bem",
                    "code": "NA",
                    "chargingTriggerInfo": "1% do valor do contrato",
                    "prices": [
                      {
                        "interval": "1_FAIXA",
                        "value": "2000.00",
                        "currency": "BRL",
                        "customers": {
                          "rate": "0.1500"
                        }
                      },
                      {
                        "interval": "2_FAIXA",
                        "value": "3200.00",
                        "currency": "BRL",
                        "customers": {
                          "rate": "0.3500"
                        }
                      },
                      {
                        "interval": "3_FAIXA",
                        "value": "5072.00",
                        "currency": "BRL",
                        "customers": {
                          "rate": "0.2000"
                        }
                      },
                      {
                        "interval": "4_FAIXA",
                        "value": "6006.00",
                        "currency": "BRL",
                        "customers": {
                          "rate": "0.3000"
                        }
                      }
                    ],
                    "minimum": {
                      "value": "1890.00",
                      "currency": "BRL"
                    },
                    "maximum": {
                      "value": "5800.00",
                      "currency": "BRL"
                    }
                  }
                ]
              },
              "interestRates": [
                {
                  "referentialRateIndexer": "POS_FIXADO_TR_TBF",
                  "rate": "0.10"
                  "applications": [
                    {
                      "interval": "1_FAIXA",
                      "indexer": {
                        "rate": "0.0187"
                      },
                      "customers": {
                        "rate": "0.1500"
                      }
                    },
                    {
                      "interval": "2_FAIXA",
                      "indexer": {
                        "rate": "0.2900"
                      },
                      "customers": {
                        "rate": "0.3500"
                      }
                    },
                    {
                      "interval": "3_FAIXA",
                      "indexer": {
                        "rate": "0.3600"
                      },
                      "customers": {
                        "rate": "0.2000"
                      }
                    },
                    {
                      "interval": "4_FAIXA",
                      "indexer": {
                        "rate": "0.7990"
                      },
                      "customers": {
                        "rate": "0.3000"
                      }
                    }
                  ],
                  "minimumRate": "0.0056",
                  "maximumRate": "0.8565"
                }
              ],
              "requiredWarranties": [
                "ALIENACAO_FIDUCIARIA"
              ],
              "termsConditions": "https://empresaa1.com/personal_financing"
            }
          ]
        }
      ]
    }
  },
  "links": {
    "self": "https://api.banco.com.br/open-banking/products-services/v1/<resource>",
    "first": "https://api.banco.com.br/open-banking/products-services/v1/<resource>",
    "prev": "string",
    "next": "string",
    "last": "https://api.banco.com.br/open-banking/products-services/v1/<resource>"
  },
  "meta": {
    "totalRecords": 1,
    "totalPages": 1
  }
}

GET /products-services/<versão>/business-financings

Versão
1

Visão Geral

Obtém os dados de Financiamento para pessoa jurídica.

Esta especificação inclui todos os itens relevantes para a Especificação de API de Financiamentos para Pessoa Jurídica de dados abertos.

Tags: CNPJ (CNPJ Number), Marca (Brand), Financiamento (Financing), Instituição Financeira (Company), Taxa Referencial – TR (Referential Rate), Indexador (Indexer) e Divulgação dos valores de tarifas e taxas de juros remuneratórias (Disclosure of Fees and Interest Rates).

Visão de alto nível das estruturas de dados

Dicionário de dados

Fazer download do dicionário de dados

Resposta

Status Significado Descrição Schema
200 OK Sucesso ResponseBusinessFinancings

Antecipação de recebíveis Pessoa Natural

Exemplo de código

GET https://api.banco.com.br/open-banking/products-services/v1/personal-invoice-financings HTTP/1.1
Host: api.banco.com.br
Accept: application/json

var req = new XMLHttpRequest();
req.setRequestHeader("Accept", "application/json");
req.open("GET", "https://api.banco.com.br/open-banking/products-services/v1/personal-invoice-financings", true);
req.send();

O comando acima retorna uma estrutura json como essa:

{
  "data": {
    "brand": {
      "name": "Organização A",
      "companies": [
        {
          "name": "Empresa A1",
          "cnpjNumber": "45086338000178",
          "urlComplementaryList": "https://empresaa1.com/branches-banking",
          "personalInvoiceFinancings": [
            {
              "type": "DESCONTO_DUPLICATAS",
              "fees": {
                "services": [
                  {
                    "name": "Custódia de Duplicatas",
                    "code": "NA",
                    "chargingTriggerInfo": "5% do valor do contrato",
                    "prices": [
                      {
                        "interval": "1_FAIXA",
                        "value": "25.40",
                        "currency": "BRL",
                        "customers": {
                          "rate": "0.1500"
                        }
                      },
                      {
                        "interval": "2_FAIXA",
                        "value": "35.00",
                        "currency": "BRL",
                        "customers": {
                          "rate": "0.3500"
                        }
                      },
                      {
                        "interval": "3_FAIXA",
                        "value": "52.00",
                        "currency": "BRL",
                        "customers": {
                          "rate": "0.2000"
                        }
                      },
                      {
                        "interval": "4_FAIXA",
                        "value": "69.00",
                        "currency": "BRL",
                        "customers": {
                          "rate": "0.3000"
                        }
                      }
                    ],
                    "minimum": {
                      "value": "15.00",
                      "currency": "BRL"
                    },
                    "maximum": {
                      "value": "87.00",
                      "currency": "BRL"
                    }
                  }
                ]
              },
              "interestRates": [
                {
                  "referentialRateIndexer": "POS_FIXADO_TR_TBF",
                  "rate": "0.15",
                  "applications": [
                    {
                      "interval": "1_FAIXA",
                      "indexer": {
                        "rate": "0.0987"
                      },
                      "customers": {
                        "rate": "0.1500"
                      }
                    },
                    {
                      "interval": "2_FAIXA",
                      "indexer": {
                        "rate": "0.1600"
                      },
                      "customers": {
                        "rate": "0.3500"
                      }
                    },
                    {
                      "interval": "3_FAIXA",
                      "indexer": {
                        "rate": "0.3600"
                      },
                      "customers": {
                        "rate": "0.2000"
                      }
                    },
                    {
                      "interval": "4_FAIXA",
                      "indexer": {
                        "rate": "0.5890"
                      },
                      "customers": {
                        "rate": "0.3000"
                      }
                    }
                  ],
                  "minimumRate": "0.0456",
                  "maximumRate": "0.6865"
                }
              ],
              "requiredWarranties": [
                "CESSAO_DIREITOS_CREDITORIOS"
              ],
              "termsConditions": "https://empresaa1.com/personal_invoice_financings"
            },

            {
              "type": "DESCONTO_CHEQUES",
              "fees": {
                "services": [
                  {
                    "name": "Custódia de Cheques pré-datados: Inclusão",
                    "code": "NA",
                    "chargingTriggerInfo": "R$ 0,80",
                    "prices": [
                      {
                        "interval": "1_FAIXA",
                        "value": "345.00",
                        "currency": "BRL",
                        "customers": {
                          "rate": "0.1500"
                        }
                      },
                      {
                        "interval": "2_FAIXA",
                        "value": "479.00",
                        "currency": "BRL",
                        "customers": {
                          "rate": "0.2500"
                        }
                      },
                      {
                        "interval": "3_FAIXA",
                        "value": "776.00",
                        "currency": "BRL",
                        "customers": {
                          "rate": "0.2500"
                        }
                      },
                      {
                        "interval": "4_FAIXA",
                        "value": "1300.00",
                        "currency": "BRL",
                        "customers": {
                          "rate": "0.3500"
                        }
                      }
                    ],
                    "minimum": {
                      "value": "110.00",
                      "currency": "BRL"
                    },
                    "maximum": {
                      "value": "1390.00",
                      "currency": "BRL"
                    }
                  }
                ]
              },
              "interestRates": [
                {
                  "referentialRateIndexer": "POS_FIXADO_TR_TBF",
                  "rate": "0.10",
                  "applications": [
                    {
                      "interval": "1_FAIXA",
                      "indexer": {
                        "rate": "0.0987"
                      },
                      "customers": {
                        "rate": "0.1500"
                      }
                    },
                    {
                      "interval": "2_FAIXA",
                      "indexer": {
                        "rate": "0.1600"
                      },
                      "customers": {
                        "rate": "0.2500"
                      }
                    },
                    {
                      "interval": "3_FAIXA",
                      "indexer": {
                        "rate": "0.3600"
                      },
                      "customers": {
                        "rate": "0.2500"
                      }
                    },
                    {
                      "interval": "4_FAIXA",
                      "indexer": {
                        "rate": "0.5890"
                      },
                      "customers": {
                        "rate": "0.3500"
                      }
                    }
                  ],
                  "minimumRate": "0.0456",
                  "maximumRate": "0.6865"
                }
              ],
              "requiredWarranties": [
                "CAUCAO"
              ],
              "termsConditions": "https://empresaa1.com/personal_invoice_financings"
            },

            {
              "type": "ANTECIPACAO_FATURA_CARTAO_CREDITO",
              "fees": {
                "services": [
                  {
                    "name": "Aditamento de recebiveis",
                    "code": "NA",
                    "chargingTriggerInfo": "3% do valor do contrato",
                    "prices": [
                      {
                        "interval": "1_FAIXA",
                        "value": "500.00",
                        "currency": "BRL",
                        "customers": {
                          "rate": "0.2000"
                        }
                      },
                      {
                        "interval": "2_FAIXA",
                        "value": "860.00",
                        "currency": "BRL",
                        "customers": {
                          "rate": "0.4000"
                        }
                      },
                      {
                        "interval": "3_FAIXA",
                        "value": "1090.00",
                        "currency": "BRL",
                        "customers": {
                          "rate": "0.1500"
                        }
                      },
                      {
                        "interval": "4_FAIXA",
                        "value": "2100.00",
                        "currency": "BRL",
                        "customers": {
                          "rate": "0.2500"
                        }
                      }
                    ],
                    "minimum": {
                      "value": "430.00",
                      "currency": "BRL"
                    },
                    "maximum": {
                      "value": "2200.00",
                      "currency": "BRL"
                    }
                  },
                  {
                    "name": "Custódia de Cheques pré-datados: Inclusão",
                    "code": "NA",
                    "chargingTriggerInfo": "2% do valor do contrato",
                    "prices": [
                      {
                        "interval": "1_FAIXA",
                        "value": "3000.00",
                        "currency": "BRL",
                        "customers": {
                          "rate": "0.2000"
                        }
                      },
                      {
                        "interval": "2_FAIXA",
                        "value": "3200.00",
                        "currency": "BRL",
                        "customers": {
                          "rate": "0.4000"
                        }
                      },
                      {
                        "interval": "3_FAIXA",
                        "value": "4000.00",
                        "currency": "BRL",
                        "customers": {
                          "rate": "0.1500"
                        }
                      },
                      {
                        "interval": "4_FAIXA",
                        "value": "5006.00",
                        "currency": "BRL",
                        "customers": {
                          "rate": "0.2500"
                        }
                      }
                    ],
                    "minimum": {
                      "value": "2290.00",
                      "currency": "BRL"
                    },
                    "maximum": {
                      "value": "5800.00",
                      "currency": "BRL"
                    }
                  }
                ]
              },
              "interestRates": [
                {
                  "referentialRateIndexer": "POS_FIXADO_TR_TBF",
                  "rate": "0.13",
                  "applications": [
                    {
                      "interval": "1_FAIXA",
                      "indexer": {
                        "rate": "0.1500"
                      },
                      "customers": {
                        "rate": "0.2000"
                      }
                    },
                    {
                      "interval": "2_FAIXA",
                      "indexer": {
                        "rate": "0.2000"
                      },
                      "customers": {
                        "rate": "0.4000"
                      }
                    },
                    {
                      "interval": "3_FAIXA",
                      "indexer": {
                        "rate": "0.3500"
                      },
                      "customers": {
                        "rate": "0.1500"
                      }
                    },
                    {
                      "interval": "4_FAIXA",
                      "indexer": {
                        "rate": "0.6800"
                      },
                      "customers": {
                        "rate": "0.2500"
                      }
                    }
                  ],
                  "minimumRate": "0.1450",
                  "maximumRate": "0.6900"
                }
              ],
              "requiredWarranties": [
                "CAUCAO"
              ],
              "termsConditions": "https://empresaa1.com/personal_invoice_financings"
            },

            {
              "type": "OUTROS_DIREITOS_CREDITORIOS_DESCONTADOS",
              "fees": {
                "services": [
                  {
                    "name": "Documentos em Custódia",
                    "code": "NA",
                    "chargingTriggerInfo": "NA",
                    "prices": [
                      {
                        "interval": "1_FAIXA",
                        "value": "200.00",
                        "currency": "BRL",
                        "customers": {
                          "rate": "0.1500"
                        }
                      },
                      {
                        "interval": "2_FAIXA",
                        "value": "3200.00",
                        "currency": "BRL",
                        "customers": {
                          "rate": "0.3500"
                        }
                      },
                      {
                        "interval": "3_FAIXA",
                        "value": "5072.00",
                        "currency": "BRL",
                        "customers": {
                          "rate": "0.2000"
                        }
                      },
                      {
                        "interval": "4_FAIXA",
                        "value": "7006.00",
                        "currency": "BRL",
                        "customers": {
                          "rate": "0.3000"
                        }
                      }
                    ],
                    "minimum": {
                      "value": "150.00",
                      "currency": "BRL"
                    },
                    "maximum": {
                      "value": "8800.00",
                      "currency": "BRL"
                    }
                  }
                ]
              },
              "interestRates": [
                {
                  "referentialRateIndexer": "OUTRAS_TAXAS_POS_FIXADAS",
                  "rate": "0.20",
                  "applications": [
                    {
                      "interval": "1_FAIXA",
                      "indexer": {
                        "rate": "0.0987"
                      },
                      "customers": {
                        "rate": "0.1500"
                      }
                    },
                    {
                      "interval": "2_FAIXA",
                      "indexer": {
                        "rate": "0.1600"
                      },
                      "customers": {
                        "rate": "0.2500"
                      }
                    },
                    {
                      "interval": "3_FAIXA",
                      "indexer": {
                        "rate": "0.3600"
                      },
                      "customers": {
                        "rate": "0.2500"
                      }
                    },
                    {
                      "interval": "4_FAIXA",
                      "indexer": {
                        "rate": "0.5890"
                      },
                      "customers": {
                        "rate": "0.3500"
                      }
                    }
                  ],
                  "minimumRate": "0.0889",
                  "maximumRate": "0.6865"
                }
              ],
              "requiredWarranties": [
                "CESSAO_DIREITOS_CREDITORIOS"
              ],
              "termsConditions": "https://empresaa1.com/personal_invoice_financings"
            },

            {
              "type": "OUTROS_TITULOS_DESCONTADOS",
              "fees": {
                "services": [
                  {
                    "name": "Documentos em Custódia",
                    "code": "NA",
                    "chargingTriggerInfo": "NA",
                    "prices": [
                      {
                        "interval": "1_FAIXA",
                        "value": "1000.00",
                        "currency": "BRL",
                        "customers": {
                          "rate": "0.1500"
                        }
                      },
                      {
                        "interval": "2_FAIXA",
                        "value": "1200.00",
                        "currency": "BRL",
                        "customers": {
                          "rate": "0.2500"
                        }
                      },
                      {
                        "interval": "3_FAIXA",
                        "value": "3072.00",
                        "currency": "BRL",
                        "customers": {
                          "rate": "0.2500"
                        }
                      },
                      {
                        "interval": "4_FAIXA",
                        "value": "7020.00",
                        "currency": "BRL",
                        "customers": {
                          "rate": "0.3500"
                        }
                      }
                    ],
                    "minimum": {
                      "value": "560.00",
                      "currency": "BRL"
                    },
                    "maximum": {
                      "value": "8000.00",
                      "currency": "BRL"
                    }
                  }
                ]
              },
              "interestRates": [
                {
                  "referentialRateIndexer": "OUTRAS_TAXAS_POS_FIXADAS",
                  "rate": "0.20",
                  "applications": [
                    {
                      "interval": "1_FAIXA",
                      "indexer": {
                        "rate": "0.0987"
                      },
                      "customers": {
                        "rate": "0.1500"
                      }
                    },
                    {
                      "interval": "2_FAIXA",
                      "indexer": {
                        "rate": "0.1600"
                      },
                      "customers": {
                        "rate": "0.3500"
                      }
                    },
                    {
                      "interval": "3_FAIXA",
                      "indexer": {
                        "rate": "0.3600"
                      },
                      "customers": {
                        "rate": "0.2000"
                      }
                    },
                    {
                      "interval": "4_FAIXA",
                      "indexer": {
                        "rate": "0.7680"
                      },
                      "customers": {
                        "rate": "0.3000"
                      }
                    }
                  ],
                  "minimumRate": "0.0456",
                  "maximumRate": "0.8100"
                }
              ],
              "requiredWarranties": [
                "CESSAO_DIREITOS_CREDITORIOS"
              ],
              "termsConditions": "https://empresaa1.com/personal_invoice_financings"
            }
          ]
        }
      ]
    }
  },
  "links": {
    "self": "https://api.banco.com.br/open-banking/products-services/v1/business-invoice-financings",
    "first": "https://api.banco.com.br/open-banking/products-services/v1/business-invoice-financings",
    "prev": "",
    "next": "",
    "last": "https://api.banco.com.br/open-banking/products-services/v1/business-invoice-financings"
  },
  "meta": {
    "totalRecords": 1,
    "totalPages": 1
  }
}

GET /products-services/<versão>/personal-invoice-financings

Versão
1

Visão Geral

Obtém os dados de Antecipação de Recebíveis.

Esta especificação inclui todos os itens relevantes para a Especificação de API de Antecipação de Recebíveis para Pessoa Natural de dados abertos.

Tags: CNPJ (CNPJ Number), Marca (Brand), Direito Creditório Descontado (Invoice Financing), Instituição Financeira (Company), Taxa Referencial – TR (Referential Rate), Indexador (Indexer) e Divulgação dos valores de tarifas e taxas de juros remuneratórias (Disclosure of Fees and Interest Rates).

Visão de alto nível das estruturas de dados

Dicionário de dados

Fazer download do dicionário de dados

Resposta

Status Significado Descrição Schema
200 OK Sucesso ResponsePersonalInvoiceFinancings

Antecipação de recebíveis Pessoa Jurídica

Exemplo de código

GET https://api.banco.com.br/open-banking/products-services/v1/business-invoice-financings HTTP/1.1
Host: api.banco.com.br
Accept: application/json

var req = new XMLHttpRequest();
req.setRequestHeader("Accept", "application/json");
req.open("GET", "https://api.banco.com.br/open-banking/products-services/v1/business-invoice-financings", true);
req.send();

O comando acima retorna uma estrutura json como essa:

{
  "data": {
    "brand": {
      "name": "Organização A",
      "companies": [
        {
          "name": "Empresa A1",
          "cnpjNumber": "45086338000178",
          "urlComplementaryList": "https://empresaa1.com/branches-banking",
          "businessInvoiceFinancings": [
            {
              "type": "DESCONTO_DUPLICATAS",
              "fees": {
                "services": [
                  {
                    "name": "Custódia de Duplicatas",
                    "code": "NA",
                    "chargingTriggerInfo": "3% do valor do contrato",
                    "prices": [
                      {
                        "interval": "1_FAIXA",
                        "value": "35.40",
                        "currency": "BRL",
                        "customers": {
                          "rate": "0.1500"
                        }
                      },
                      {
                        "interval": "2_FAIXA",
                        "value": "55.00",
                        "currency": "BRL",
                        "customers": {
                          "rate": "0.3500"
                        }
                      },
                      {
                        "interval": "3_FAIXA",
                        "value": "62.40",
                        "currency": "BRL",
                        "customers": {
                          "rate": "0.2000"
                        }
                      },
                      {
                        "interval": "4_FAIXA",
                        "value": "69.00",
                        "currency": "BRL",
                        "customers": {
                          "rate": "0.3000"
                        }
                      }
                    ],
                    "minimum": {
                      "value": "15.00",
                      "currency": "BRL"
                    },
                    "maximum": {
                      "value": "87.00",
                      "currency": "BRL"
                    }
                  }
                ]
              },
              "interestRate": [
                {
                  "referentialRateIndexer": "POS_FIXADO_TR_TBF",
                  "rate": "0.15",
                  "applications": [
                    {
                      "interval": "1_FAIXA",
                      "indexer": {
                        "rate": "0.0100"
                      },
                      "customers": {
                        "rate": "0.1500"
                      }
                    },
                    {
                      "interval": "2_FAIXA",
                      "indexer": {
                        "rate": "0.0200"
                      },
                      "customers": {
                        "rate": "0.3500"
                      }
                    },
                    {
                      "interval": "3_FAIXA",
                      "indexer": {
                        "rate": "0.0390"
                      },
                      "customers": {
                        "rate": "0.2000"
                      }
                    },
                    {
                      "interval": "4_FAIXA",
                      "indexer": {
                        "rate": "0.0455"
                      },
                      "customers": {
                        "rate": "0.3000"
                      }
                    }
                  ],
                  "minimumRate": "0.0015",
                  "maximumRate": "0.5100"
                }
              ],
              "requiredWarranties": [
                "CESSAO_DIREITOS_CREDITORIOS"
              ],
              "termsConditions": "https://empresaa1.com/business_invoice_financings"
            },

            {
              "type": "DESCONTO_CHEQUES",
              "fees": {
                "services": [
                  {
                    "name": "Custódia de Cheques pré-datados: Inclusão",
                    "code": "NA",
                    "chargingTriggerInfo": "R$ 0,80",
                    "prices": [
                      {
                        "interval": "1_FAIXA",
                        "value": "200.00",
                        "currency": "BRL",
                        "customers": {
                          "rate": "0.1500"
                        }
                      },
                      {
                        "interval": "2_FAIXA",
                        "value": "320.00",
                        "currency": "BRL",
                        "customers": {
                          "rate": "0.2500"
                        }
                      },
                      {
                        "interval": "3_FAIXA",
                        "value": "402.00",
                        "currency": "BRL",
                        "customers": {
                          "rate": "0.2500"
                        }
                      },
                      {
                        "interval": "4_FAIXA",
                        "value": "606.00",
                        "currency": "BRL",
                        "customers": {
                          "rate": "0.3500"
                        }
                      }
                    ],
                    "minimum": {
                      "value": "180.00",
                      "currency": "BRL"
                    },
                    "maximum": {
                      "value": "780.00",
                      "currency": "BRL"
                    }
                  }
                ]
              },
              "interestRates": [
                {
                  "referentialRateIndexer": "POS_FIXADO_TR_TBF",
                  "rate": "0.10",
                  "applications": [
                    {
                      "interval": "1_FAIXA",
                      "indexer": {
                        "rate": "0.0987"
                      },
                      "customers": {
                        "rate": "0.1500"
                      }
                    },
                    {
                      "interval": "2_FAIXA",
                      "indexer": {
                        "rate": "0.1600"
                      },
                      "customers": {
                        "rate": "0.2500"
                      }
                    },
                    {
                      "interval": "3_FAIXA",
                      "indexer": {
                        "rate": "0.3600"
                      },
                      "customers": {
                        "rate": "0.2500"
                      }
                    },
                    {
                      "interval": "4_FAIXA",
                      "indexer": {
                        "rate": "0.5890"
                      },
                      "customers": {
                        "rate": "0.3500"
                      }
                    }
                  ],
                  "minimumRate": "0.0456",
                  "maximumRate": "0.6865"
                }
              ],
              "requiredWarranties": [
                "CAUCAO"
              ],
              "termsConditions": "https://empresaa1.com/business_invoice_financings"
            },

            {
              "type": "ANTECIPACAO_FATURA_CARTAO_CREDITO",
              "fees": {
                "services": [
                  {
                    "name": "Aditamento de recebiveis",
                    "code": "NA",
                    "chargingTriggerInfo": "3% do valor do contrato",
                    "prices": [
                      {
                        "interval": "1_FAIXA",
                        "value": "2000.00",
                        "currency": "BRL",
                        "customers": {
                          "rate": "0.2000"
                        }
                      },
                      {
                        "interval": "2_FAIXA",
                        "value": "3200.00",
                        "currency": "BRL",
                        "customers": {
                          "rate": "0.4000"
                        }
                      },
                      {
                        "interval": "3_FAIXA",
                        "value": "4072.00",
                        "currency": "BRL",
                        "customers": {
                          "rate": "0.1500"
                        }
                      },
                      {
                        "interval": "4_FAIXA",
                        "value": "6006.00",
                        "currency": "BRL",
                        "customers": {
                          "rate": "0.2500"
                        }
                      }
                    ],
                    "minimum": {
                      "value": "1890.00",
                      "currency": "BRL"
                    },
                    "maximum": {
                      "value": "7800.00",
                      "currency": "BRL"
                    }
                  },
                  {
                    "name": "Custódia de Duplicatas",
                    "code": "NA",
                    "chargingTriggerInfo": "2% do valor do contrato",
                    "prices": [
                      {
                        "interval": "1_FAIXA",
                        "value": "3500.00",
                        "currency": "BRL",
                        "customers": {
                          "rate": "0.1500"
                        }
                      },
                      {
                        "interval": "2_FAIXA",
                        "value": "4200.00",
                        "currency": "BRL",
                        "customers": {
                          "rate": "0.2500"
                        }
                      },
                      {
                        "interval": "3_FAIXA",
                        "value": "4900.00",
                        "currency": "BRL",
                        "customers": {
                          "rate": "0.2500"
                        }
                      },
                      {
                        "interval": "4_FAIXA",
                        "value": "5006.00",
                        "currency": "BRL",
                        "customers": {
                          "rate": "0.3500"
                        }
                      }
                    ],
                    "minimum": {
                      "value": "2290.00",
                      "currency": "BRL"
                    },
                    "maximum": {
                      "value": "5800.00",
                      "currency": "BRL"
                    }
                  }
                ]
              },
              "interestRates": [
                {
                "referentialRateIndexer": "POS_FIXADO_TR_TBF",
                "rate": "0.13",
                "applications": [
                    {
                      "interval": "1_FAIXA",
                      "indexer": {
                        "rate": "0.1500"
                      },
                      "customers": {
                        "rate": "0.2000"
                      }
                    },
                    {
                      "interval": "2_FAIXA",
                      "indexer": {
                        "rate": "0.2000"
                      },
                      "customers": {
                        "rate": "0.4000"
                      }
                    },
                    {
                      "interval": "3_FAIXA",
                      "indexer": {
                        "rate": "0.3500"
                      },
                      "customers": {
                        "rate": "0.1500"
                      }
                    },
                    {
                      "interval": "4_FAIXA",
                      "indexer": {
                        "rate": "0.6800"
                      },
                      "customers": {
                        "rate": "0.2500"
                      }
                    }
                  ],
                  "minimumRate": "0.1450",
                  "maximumRate": "0.6900"
                }
              ],
              "requiredWarranties": [
                "CAUCAO"
              ],
              "termsConditions": "https://empresaa1.com/business_invoice_financings"
            },

            {
              "type": "OUTROS_DIREITOS_CREDITORIOS_DESCONTADOS",
              "fees": {
                "services": [
                  {
                    "name": "Documentos em Custódia",
                    "code": "NA",
                    "chargingTriggerInfo": "R$ 0,80",
                    "prices": [
                      {
                        "interval": "1_FAIXA",
                        "value": "2000.00",
                        "currency": "BRL",
                        "customers": {
                          "rate": "0.1500"
                        }
                      },
                      {
                        "interval": "2_FAIXA",
                        "value": "3200.00",
                        "currency": "BRL",
                        "customers": {
                          "rate": "0.3500"
                        }
                      },
                      {
                        "interval": "3_FAIXA",
                        "value": "5072.00",
                        "currency": "BRL",
                        "customers": {
                          "rate": "0.2000"
                        }
                      },
                      {
                        "interval": "4_FAIXA",
                        "value": "7006.00",
                        "currency": "BRL",
                        "customers": {
                          "rate": "0.3000"
                        }
                      }
                    ],
                    "minimum": {
                      "value": "1350.00",
                      "currency": "BRL"
                    },
                    "maximum": {
                      "value": "8800.00",
                      "currency": "BRL"
                    }
                  }
                ]
              },
              "interestRates": [
                {
                  "referentialRateIndexer": "OUTRAS_TAXAS_POS_FIXADAS",
                  "rate": "0.20",
                  "applications": [
                    {
                      "interval": "1_FAIXA",
                      "indexer": {
                        "rate": "0.0350"
                      },
                      "customers": {
                        "rate": "0.2000"
                      }
                    },
                    {
                      "interval": "2_FAIXA",
                      "indexer": {
                        "rate": "0.0470"
                      },
                      "customers": {
                        "rate": "0.4000"
                      }
                    },
                    {
                      "interval": "3_FAIXA",
                      "indexer": {
                        "rate": "0.5390"
                      },
                      "customers": {
                        "rate": "0.1500"
                      }
                    },
                    {
                      "interval": "4_FAIXA",
                      "indexer": {
                        "rate": "0.6123"
                      },
                      "customers": {
                        "rate": "0.2500"
                      }
                    }
                  ],
                  "minimumRate": "0.0220",
                  "maximumRate": "0.6510"
                }
              ],
              "requiredWarranties": [
                "CESSAO_DIREITOS_CREDITORIOS"
              ],
              "termsConditions": "https://empresaa1.com/business_invoice_financings"
            },

            {
              "type": "OUTROS_TITULOS_DESCONTADOS",
              "fees": {
                "services": [
                  {
                    "name": "Documentos em Custódia",
                    "code": "NA",
                    "chargingTriggerInfo": "NA",
                    "prices": [
                      {
                        "interval": "1_FAIXA",
                        "value": "2000.00",
                        "currency": "BRL",
                        "customers": {
                          "rate": "0.1500"
                        }
                      },
                      {
                        "interval": "2_FAIXA",
                        "value": "3200.00",
                        "currency": "BRL",
                        "customers": {
                          "rate": "0.2500"
                        }
                      },
                      {
                        "interval": "3_FAIXA",
                        "value": "5072.00",
                        "currency": "BRL",
                        "customers": {
                          "rate": "0.2500"
                        }
                      },
                      {
                        "interval": "4_FAIXA",
                        "value": "9008.00",
                        "currency": "BRL",
                        "customers": {
                          "rate": "0.3500"
                        }
                      }
                    ],
                    "minimum": {
                      "value": "1560.00",
                      "currency": "BRL"
                    },
                    "maximum": {
                      "value": "9700.00",
                      "currency": "BRL"
                    }
                  }
                ]
              },
              "interestRates": [
                {
                  "referentialRateIndexer": "OUTRAS_TAXAS_POS_FIXADAS",
                  "rate": "0.20",
                  "applications": [
                    {
                      "interval": "1_FAIXA",
                      "indexer": {
                        "rate": "0.0987"
                      },
                      "customers": {
                        "rate": "0.1500"
                      }
                    },
                    {
                      "interval": "2_FAIXA",
                      "indexer": {
                        "rate": "0.1600"
                      },
                      "customers": {
                        "rate": "0.3500"
                      }
                    },
                    {
                      "interval": "3_FAIXA",
                      "indexer": {
                        "rate": "0.3600"
                      },
                      "customers": {
                        "rate": "0.2000"
                      }
                    },
                    {
                      "interval": "4_FAIXA",
                      "indexer": {
                        "rate": "0.5890"
                      },
                      "customers": {
                        "rate": "0.3000"
                      }
                    }
                  ],
                  "minimumRate": "0.0456",
                  "maximumRate": "0.6865"
                 }
              ],
              "requiredWarranties": [
                "CESSAO_DIREITOS_CREDITORIOS"
              ],
              "termsConditions": "https://empresaa1.com/business_invoice_financings"
            }
          ]
        }
      ]
    }
  },
  "links": {
    "self": "https://api.banco.com.br/open-banking/products-services/v1/business-invoice-financings",
    "first": "https://api.banco.com.br/open-banking/products-services/v1/business-invoice-financings",
    "prev": "",
    "next": "",
    "last": "https://api.banco.com.br/open-banking/products-services/v1/business-invoice-financings"
  },
  "meta": {
    "totalRecords": 1,
    "totalPages": 1
  }
}

GET /products-services/<versão>/business-invoice-financings

Versão
1

Visão Geral

Obtém os dados de Antecipação de Recebíveis.

Esta especificação inclui todos os itens relevantes para a Especificação de API de Antecipação de Recebíveis para Pessoa Jurídica de dados abertos.

Tags: CNPJ (CNPJ Number), Marca (Brand), Direito Creditório Descontado (Invoice Financing), Instituição Financeira (Company), Taxa Referencial – TR (Referential Rate), Indexador (Indexer) e Divulgação dos valores de tarifas e taxas de juros remuneratórias (Disclosure of Fees and Interest Rates).

Visão de alto nível das estruturas de dados

Dicionário de dados

Fazer download do dicionário de dados

Resposta

Status Significado Descrição Schema
200 OK Sucesso ResponseBusinessInvoiceFinancing

Cartão de crédito de pessoa natural

Exemplo de código

GET https://api.banco.com.br/open-banking/products-services/v1/personal-credit-cards HTTP/1.1
Host: api.banco.com.br
Accept: application/json

var req = new XMLHttpRequest();
req.setRequestHeader("Accept", "application/json");
req.open("GET", "https://api.banco.com.br/open-banking/products-services/v1/personal-credit-cards", true);
req.send();

O comando acima retorna uma estrutura json como essa:

{
  "data": {
    "brand": {
      "name": "Organização A",
      "companies": [
        {
          "name": "Empresa da Organização A1",
          "cnpjNumber": "50685362000135",
          "urlComplementaryList": "https://empresaa1.com/branches-banking",
          "personalCreditCards": [
            {
              "name": "Cartão Universitário",
              "identification": {
                "product": {
                  "type": "CLASSIC_NACIONAL"
                },
                "creditCard": {
                  "network": "VISA"
                }
              },
              "rewardsProgram": {
                "hasRewardProgram": true,
                "rewardProgramInfo": "https://empresaa1.com/credit_cards_rewards"
              },
              "fees": {
                "services": [
                  {
                    "name": "ANUIDADE_CARTAO_BASICO_NACIONAL",
                    "code": "ANUIDADE_NACIONAL",
                    "chargingTriggerInfo": "Disponibilização de rede de estabelecimentos afiliados, instalada no País, para pagamentos de bens e serviços, cobrada no máximo uma vez a cada doze meses, admitido o parcelamento da cobrança.",
                    "prices": [
                      {
                        "interval": "1_FAIXA",
                        "value": "20.00",
                        "currency": "BRL",
                        "customers": {
                          "rate": "0.1500"
                        }
                      },
                      {
                        "interval": "2_FAIXA",
                        "value": "35.00",
                        "currency": "BRL",
                        "customers": {
                          "rate": "0.3500"
                        }
                      },
                      {
                        "interval": "3_FAIXA",
                        "value": "55.00",
                        "currency": "BRL",
                        "customers": {
                          "rate": "0.2000"
                        }
                      },
                      {
                        "interval": "4_FAIXA",
                        "value": "69.00",
                        "currency": "BRL",
                        "customers": {
                          "rate": "0.3000"
                        }
                      }
                    ],
                    "minimum": {
                      "value": "19.50",
                      "currency": "BRL"
                    },
                    "maximum": {
                      "value": "72.00",
                      "currency": "BRL"
                    }
                  }
                ]
              },
              "interest": {
                "rates": [
                  {
                    "referentialRateIndexer": "PRE_FIXADO",
                    "rate": "NA",
                    "applications": [
                      {
                        "interval": "1_FAIXA",
                        "indexer": {
                          "rate": "0.0987"
                        },
                        "customers": {
                          "rate": "0.1500"
                        }
                      },
                      {
                        "interval": "2_FAIXA",
                        "indexer": {
                          "rate": "0.1600"
                        },
                        "customers": {
                          "rate": "0.3500"
                        }
                      },
                      {
                        "interval": "3_FAIXA",
                        "indexer": {
                          "rate": "0.3600"
                        },
                        "customers": {
                          "rate": "0.2000"
                        }
                      },
                      {
                        "interval": "4_FAIXA",
                        "indexer": {
                          "rate": "0.5890"
                        },
                        "customers": {
                          "rate": "0.3000"
                        }
                      }
                    ],
                    "minimumRate": "0.0845",
                    "maximumRate": "0.9000"
                  }
                ],
                "instalmentRates": [
                  {
                    "referentialRateIndexer": "PRE_FIXADO",
                    "rate": "NA",
                    "applications": [
                      {
                        "interval": "1_FAIXA",
                        "indexer": {
                          "rate": "0.0987"
                        },
                        "customers": {
                          "rate": "0.1500"
                        }
                      },
                      {
                        "interval": "2_FAIXA",
                        "indexer": {
                          "rate": "0.1600"
                        },
                        "customers": {
                          "rate": "0.3500"
                        }
                      },
                      {
                        "interval": "3_FAIXA",
                        "indexer": {
                          "rate": "0.3600"
                        },
                        "customers": {
                          "rate": "0.2000"
                        }
                      },
                      {
                        "interval": "4_FAIXA",
                        "indexer": {
                          "rate": "0.5890"
                        },
                        "customers": {
                          "rate": "0.3000"
                        }
                      }
                    ],
                    "minimumRate": "0.0456",
                    "maximumRate": "0.0865"
                  }
                ],
                "otherCredits": [
                  {
                    "code": "SAQUE_A_CREDITO"
                  },
                  {
                    "code": "PAGAMENTOS_CONTAS"
                  }
                ]
              },
              "termsConditions": {
                "minimumFeeRate": "0.30",
                "additionalInfo": "NA",
                "elegibilityCriteriaInfo": "https://empresaa1.com/creditcards_elegibility_criteria",
                "closingProcessInfo": "https://empresaa1.com/creditcards_closing_process"
              }
            }
          ]
        }
      ]
    }
  },
  "links": {
    "self": "https://api.banco.com.br/open-banking/products-services/v1/personal-credit-cards",
    "first": "https://api.banco.com.br/open-banking/products-services/v1/personal-credit-cards",
    "prev": "string",
    "next": "string",
    "last": "https://api.banco.com.br/open-banking/products-services/v1/personal-credit-cards"
  },
  "meta": {
    "totalRecords": 1,
    "totalPages": 1
  }
}

GET /products-services/<versão>/personal-credit-cards

Versão
1

Visão Geral

Obtém os dados de produtos e serviços de cartões de crédito para pessoa natural.

Tags: Marca (Brand),Bandeira (Credit Card Network), CNPJ (CNPJ Number), Instituição Financeira (Company), Conta de pagamento pós-paga (Credit Card), Crédito Rotativo (Overdraft), Indexador (Indexer) e Divulgação dos valores de tarifas e taxas de juros remuneratórias (Disclosure of Fees and Interest Rates).

Visão de alto nível das estruturas de dados

Dicionário de dados

Fazer download do dicionário de dados

Resposta

Status Significado Descrição Schema
200 OK Sucesso ResponsePersonalCreditCards

Cartão de crédito de pessoa jurídica

Exemplo de código

GET https://api.banco.com.br/open-banking/products-services/v1/business-credit-cards HTTP/1.1
Host: api.banco.com.br
Accept: application/json

var req = new XMLHttpRequest();
req.setRequestHeader("Accept", "application/json");
req.open("GET", "https://api.banco.com.br/open-banking/products-services/v1/business-credit-cards", true);
req.send();

O comando acima retorna uma estrutura json como essa:

{
  "data": {
    "brand": {
      "name": "Organização A",
      "companies": [
        {
          "name": "Empresa A1",
          "cnpjNumber": "45086338000178",
          "urlComplementaryList": "https://empresaa1.com/branches-banking",
          "businessCreditCards": [
            {
              "name": "Cartão Vantagens",
              "identification": {
                "product": {
                  "type": "CLASSIC_INTERNACIONAL"
                },
                "creditCard": {
                  "network": "MASTERCARD"
                }
              },
              "rewardsProgram": {
                "hasRewardProgram": false,
              },
              "fees": {
                "services": [
                  {
                    "name": "ANUIDADE_CARTAO_BASICO_INTERNACIONAL",
                    "code": "ANUIDADE_INTERNACIONAL",
                    "chargingTriggerInfo": "Disponibilização de rede de estabelecimentos afiliados, instalada no País e no exterior, para pagamentos de bens e serviços, cobrada no máximo uma vez a cada doze meses, admitido o parcelamento da cobrança.",
                    "prices": [
                      {
                        "interval": "1_FAIXA",
                        "value": "20.00",
                        "currency": "BRL",
                        "customers": {
                          "rate": "0.1500"
                        }
                      },
                      {
                        "interval": "2_FAIXA",
                        "value": "35.00",
                        "currency": "BRL",
                        "customers": {
                          "rate": "0.2500"
                        }
                      },
                      {
                        "interval": "3_FAIXA",
                        "value": "55.00",
                        "currency": "BRL",
                        "customers": {
                          "rate": "0.2500"
                        }
                      },
                      {
                        "interval": "4_FAIXA",
                        "value": "68.00",
                        "currency": "BRL",
                        "customers": {
                          "rate": "0.3500"
                        }
                      }
                    ],
                    "minimum": {
                      "value": "19.50",
                      "currency": "BRL"
                    },
                    "maximum": {
                      "value": "72.00",
                      "currency": "BRL"
                    }
                  }
                ]
              },
              "interest": {
                "rates": [
                  {
                    "referentialRateIndexer": "PRE_FIXADO",
                    "rate": "NA",
                    "applications": [
                      {
                        "interval": "1_FAIXA",
                        "indexer": {
                          "rate": "0.1500"
                        },
                        "customers": {
                          "rate": "0.1500"
                        }
                      },
                      {
                        "interval": "2_FAIXA",
                        "indexer": {
                          "rate": "0.2000"
                        },
                        "customers": {
                          "rate": "0.2500"
                        }
                      },
                      {
                        "interval": "3_FAIXA",
                        "indexer": {
                          "rate": "0.3500"
                        },
                        "customers": {
                          "rate": "0.2500"
                        }
                      },
                      {
                        "interval": "4_FAIXA",
                        "indexer": {
                          "rate": "0.6800"
                        },
                        "customers": {
                          "rate": "0.3500"
                        }
                      }
                    ],
                    "minimumRate": "0.1099",
                    "maximumRate": "0.7000"
                  }
                ],
                "instalmentRates": [
                  {
                    "referentialRateIndexer": "PRE_FIXADO",
                    "rate": "NA",
                    "applications": [
                      {
                        "interval": "1_FAIXA",
                        "indexer": {
                          "rate": "0.1500"
                        },
                        "customers": {
                          "rate": "0.1500"
                        }
                      },
                      {
                        "interval": "2_FAIXA",
                        "indexer": {
                          "rate": "0.2000"
                        },
                        "customers": {
                          "rate": "0.2500"
                        }
                      },
                      {
                        "interval": "3_FAIXA",
                        "indexer": {
                          "rate": "0.3500"
                        },
                        "customers": {
                          "rate": "0.2500"
                        }
                      },
                      {
                        "interval": "4_FAIXA",
                        "indexer": {
                          "rate": "0.6800"
                        },
                        "customers": {
                          "rate": "0.3500"
                        }
                      }
                    ],
                    "minimumRate": "0.0900",
                    "maximumRate": "0.7500"
                  }
                ],
                "otherCredits": [
                  {
                    "code": "SAQUE_A_CREDITO"
                  },
                  {
                    "code": "PAGAMENTOS_CONTAS"
                  }
                ]
              },
              "termsConditions": {
                "minimumFeeRate": "0.40",
                "elegibilityCriteriaInfo": "https://empresaa1.com/creditcards_elegibility_criteria",
                "closingProcessInfo": "https://empresaa1.com/creditcards_closing_process"
              }
            }
          ]
        }
      ]
    }
  },
  "links": {
    "self": "https://api.banco.com.br/open-banking/products-services/v1/business-credit-cards",
    "first": "https://api.banco.com.br/open-banking/products-services/v1/business-credit-cards",
    "prev": "string",
    "next": "string",
    "last": "https://api.banco.com.br/open-banking/products-services/v1/business-credit-cards"
  },
  "meta": {
    "totalRecords": 1,
    "totalPages": 1
  }
}

GET /products-services/<versão>/business-credit-cards

Versão
1

Visão Geral

Obtém os dados de produtos e serviços de cartões de crédito para pessoa jurídica.

Tags: Marca (Brand),Bandeira (Credit Card Network), CNPJ (CNPJ Number), Instituição Financeira (Company), Conta de pagamento pós-paga (Credit Card), Crédito Rotativo (Overdraft), Indexador (Indexer) e Divulgação dos valores de tarifas e taxas de juros remuneratórias (Disclosure of Fees and Interest Rates).

Visão de alto nível das estruturas de dados

Dicionário de dados

Fazer download do dicionário de dados

Resposta

Status Significado Descrição Schema
200 OK Sucesso ResponseBusinessCreditCards

Adiantamento a Depositante pessoa natural

Exemplo de código

GET http://api.banco.com.br/open-banking/products-services/v1/personal-unarranged-account-overdraft HTTP/1.1
Host: api.banco.com.br
Accept: application/json

var req = new XMLHttpRequest();
req.setRequestHeader("Accept", "application/json");
req.open("GET", "https://api.banco.com.br/open-banking/products-services/v1/personal-unarranged-account-overdraft", true);
req.send();

O comando acima retorna uma estrutura json como essa

{
  "data": {
    "brand": {
      "name": "Organização A",
      "companies": [
        {
          "name": "Empresa A1",
          "cnpjNumber": "50685362000135",
          "urlComplementaryList": "https://empresadaorganizacaoa.com/complementarylist",
          "personalUnarrangedAccountOverdraft": [
            {
              "fees": {
                "priorityServices": [
                  {
                    "name": "CONCESSAO_ADIANTAMENTO_DEPOSITANTE",
                    "code": "ADIANT_DEPOSITANTE",
                    "chargingTriggerInfo": "Levantamento de informações e avaliação de viabilidade e de riscos para a concessão de crédito em caráter emergencial para cobertura de saldo devedor em conta de depósitos à vista e de excesso sobre o limite previamente pactuado de cheque especial, cobrada no máximo uma vez nos últimos trinta dias",
                    "prices": [
                      {
                        "interval": "1_FAIXA",
                        "value": "500.00",
                        "currency": "BRL",
                        "customers": {
                          "rate": "0.1500"
                        }
                      },
                      {
                        "interval": "2_FAIXA",
                        "value": "860.00",
                        "currency": "BRL",
                        "customers": {
                          "rate": "0.3500"
                        }
                      },
                      {
                        "interval": "3_FAIXA",
                        "value": "1090.40",
                        "currency": "BRL",
                        "customers": {
                          "rate": "0.2000"
                        }
                      },
                      {
                        "interval": "4_FAIXA",
                        "value": "2100.00",
                        "currency": "BRL",
                        "customers": {
                          "rate": "0.3000"
                        }
                      }
                    ],
                    "minimum": {
                      "value": "430.00",
                      "currency": "BRL"
                    },
                    "maximum": {
                      "value": "2200.00",
                      "currency": "BRL"
                    }
                  }
                ]
              },
              "interestRates": [
                {
                  "referentialRateIndexer": "SEM_INDEXADOR_TAXA",
                  "rate": "0.65",
                  "applications": [
                    {
                      "interval": "1_FAIXA",
                      "indexer": {
                        "rate": "0.0187"
                      },
                      "customers": {
                        "rate": "0.1500"
                      }
                    },
                    {
                      "interval": "2_FAIXA",
                      "indexer": {
                        "rate": "0.2900"
                      },
                      "customers": {
                        "rate": "0.3500"
                      }
                    },
                    {
                      "interval": "3_FAIXA",
                      "indexer": {
                        "rate": "0.3600"
                      },
                      "customers": {
                        "rate": "0.2000"
                      }
                    },
                    {
                      "interval": "4_FAIXA",
                      "indexer": {
                        "rate": "0.7990"
                      },
                      "customers": {
                        "rate": "0.3000"
                      }
                    }
                  ],
                  "minimumRate": "0.0056",
                  "maximumRate": "0.8565"
                }
              ],
              "termsConditions": "https://empresaa1.com/personal_unarranged_account_overdraft"
            }
          ]
        }
      ]
    }
  },
  "links": {
    "self": "https://api.banco.com.br/open-banking/products-services/v1/personal-unarranged-account-overdraft",
    "first": "https://api.banco.com.br/open-banking/products-services/v1/personal-unarranged-account-overdraft",
    "prev": "",
    "next": "",
    "last": "https://api.banco.com.br/open-banking/products-services/v1/personal-unarranged-account-overdraft"
  },
  "meta": {
    "totalRecords": 1,
    "totalPages": 1
  }
}

GET /products-services/<versão>/personal-unarranged-account-overdraft

Versão
1

Visão Geral

Obtém os dados de Adiantamento a Depositante para pessoa natural.

Esta especificação inclui todos os itens relevantes para a Especificação de API de Adiantamento a Depositante para pessoa natural de dados abertos.

Tags: CNPJ (CNPJ Number), Marca (Brand), Instituição Financeira (Company), Taxa Referencial – TR (Referential Rate), Indexador (Indexer) e Divulgação dos valores de tarifas e taxas de juros remuneratórias (Disclosure of Fees and Interest Rates).

Visão de alto de nível das estruturas de dados

Dicionário de dados

Fazer download do dicionário de dados

Resposta

Status Significado Descrição Schema
200 OK Sucesso ResponsePersonalUnarrangedAccountOverdraft

Adiantamento a Depositante pessoa jurídica

Exemplo de código

GET http://api.banco.com.br/open-banking/products-services/v1/business-unarranged-account-overdraft HTTP/1.1
Host: api.banco.com.br
Accept: application/json

var req = new XMLHttpRequest();
req.setRequestHeader("Accept", "application/json");
req.open("GET", "https://api.banco.com.br/open-banking/products-services/v1/business-unarranged-account-overdraft", true);
req.send();

O comando acima retorna uma estrutura json como essa

{
  "data": {
    "brand": {
      "name": "Organização A",
      "companies": [
        {
          "name": "Empresa A1",
          "cnpjNumber": "45086338000178",
          "urlComplementaryList": "https://empresaa1.com/branches-banking",
          "businessUnarrangedAccountOverdraft": {
            "fees": {
              "services": [
                {
                  "name": "CONCESSAO_ADIANTAMENTO_DEPOSITANTE",
                  "code": "ADIANT_DEPOSITANTE",
                  "chargingTriggerInfo": "Levantamento de informações e avaliação de viabilidade e de riscos para a concessão de crédito em caráter emergencial para cobertura de saldo devedor em conta de depósitos à vista e de excesso sobre o limite previamente pactuado de cheque especial, cobrada no máximo uma vez nos últimos trinta dias",
                  "prices": [
                    {
                      "interval": "1_FAIXA",
                      "value": "500.00",
                      "currency": "BRL",
                      "customers": {
                        "rate": "0.1500"
                      }
                    },
                    {
                      "interval": "2_FAIXA",
                      "value": "860.00",
                      "currency": "BRL",
                      "customers": {
                        "rate": "0.3500"
                      }
                    },
                    {
                      "interval": "3_FAIXA",
                      "value": "1090.40",
                      "currency": "BRL",
                      "customers": {
                        "rate": "0.2000"
                      }
                    },
                    {
                      "interval": "4_FAIXA",
                      "value": "2100.00",
                      "currency": "BRL",
                      "customers": {
                        "rate": "0.3000"
                      }
                    }
                  ],
                  "minimum": {
                    "value": "430.00",
                    "currency": "BRL"
                  },
                  "maximum": {
                    "value": "2200.00",
                    "currency": "BRL"
                  }
                }
              ]
            },
            "interestRates": {
              "referentialRateIndexer": "SEM_INDEXADOR_TAXA",
              "rate": "0.65",
              "applications": [
                {
                  "interval": "1_FAIXA",
                  "indexer": {
                    "rate": "0.0187"
                  },
                  "customers": {
                    "rate": "0.1500"
                  }
                },
                {
                  "interval": "2_FAIXA",
                  "indexer": {
                    "rate": "0.2900"
                  },
                  "customers": {
                    "rate": "0.3500"
                  }
                },
                {
                  "interval": "3_FAIXA",
                  "indexer": {
                    "rate": "0.3600"
                  },
                  "customers": {
                    "rate": "0.2000"
                  }
                },
                {
                  "interval": "4_FAIXA",
                  "indexer": {
                    "rate": "0.7990"
                  },
                  "customers": {
                    "rate": "0.3000"
                  }
                }
              ],
              "minimumRate": "0.0056",
              "maximumRate": "0.8565"
            },
            "termsConditions": "https://empresaa1.com/business_unarranged_account_overdraft"
          }
        }
      ]
    }
  },
  "links": {
    "self": "https://api.banco.com.br/open-banking/products-services/v1/business-unarranged-account-overdraft",
    "first": "https://api.banco.com.br/open-banking/products-services/v1/business-unarranged-account-overdraft",
    "prev": "",
    "next": "",
    "last": "https://api.banco.com.br/open-banking/products-services/v1/business-unarranged-account-overdraft"
  },
  "meta": {
    "totalRecords": 1,
    "totalPages": 1
  }
}

GET /products-services/<versão>/business-unarranged-account-overdraft

Versão
1

Visão Geral

Obtém os dados de Adiantamento a Depositante para pessoa jurídica.

Esta especificação inclui todos os itens relevantes para a Especificação de API de Adiantamento a Depositante para pessoa jurídica de dados abertos.

Tags: CNPJ (CNPJ Number), Marca (Brand), Instituição Financeira (Company), Taxa Referencial – TR (Referential Rate), Indexador (Indexer) e Divulgação dos valores de tarifas e taxas de juros remuneratórias (Disclosure of Fees and Interest Rates).

Visão de alto de nível das estruturas de dados

Dicionário de dados

Fazer download do dicionário de dados

Resposta

Status Significado Descrição Schema
200 OK Sucesso ResponseBusinessUnarrangedAccountOverdraft

Divulgação dos valores de tarifas e taxas de juros remuneratórias

Conforme disposto na Circular nº 4.015, art. 3º, para fins de compartilhamento dos valores de tarifas e taxas de juros remuneratórias dos produtos e serviços ofertados, as instituições devem compartilhar uma distribuição de frequência relativa dos valores cobrados e dos clientes.

Segundo o Art. 6º da Instrução Normativa nº 32 BCB, de 2020: “O compartilhamento da distribuição de frequência relativa dos valores de tarifas e taxas de juros cobrados dos clientes, de que trata o § 2º do art. 3º da Circular nº 4.015, de 2020, deve dar-se com base em quatro faixas de igual tamanho, com explicitação dos valores sobre a mediana e o percentual de clientes em cada uma dessas faixas, além dos valores máximos e mínimos do universo, segmentados em pessoas naturais e jurídicas, bem como por tipo de serviço ou modalidade de operação e por indexador ou referencial, no caso de operações pós-fixadas.

§ 1º Admite-se que as instituições compartilhem dados relacionados à distribuição de frequência de que trata o caput em base atualizada em periodicidade mensal, divulgada no décimo dia útil de cada mês, a partir de janeiro de 2021, referente a valores cobrados de seus clientes no mês anterior.

§ 2º A distribuição de frequência relativa a taxas de juros divulgada conforme o § 1º deve corresponder às operações de crédito concedidas no mês anterior”’.

Desta forma, cada instituição deve, no momento de compartilhamento, ordenar sua base em ordem crescente de valores cobrados por tarifas e taxas de juros remuneratórias dos produtos e serviços ofertados durante o mês de apuração, segmentá-la em quatro faixas de mesmo valor e divulgar 10 valores:

Devem ser utilizados no cálculo os valores devidos de tarifas e os valores cobrados de taxas de juros remuneratórias disponíveis nas bases de cliente no mês anterior.

Caso haja mais de 1 evento por cliente referente ao mesmo produto e/ou serviço, deverá ser considerado apenas 1 valor, calculado como a média aritmética dos valores das ocorrências daquele cliente.

Para taxas de juros remuneratórias, os valores compartilhados/divulgados serão os que correspondem às concessões no mês da apuração, segmentados em pessoas naturais e jurídicas, bem como por modalidade de operação e por indexador ou referencial, no caso de operações pós-fixadas.

Para tarifas, a segmentação é por pessoas naturais e jurídicas e por tipo de serviço referente a tarifa avulsa (fora do Pacote de Serviço) cobradas no mês de apuração, devendo-se considerar inclusive as de valor zero (ou isentas).

Tarifas – Apuração Frequência e valores correspondentes

Serviço: tarifas avulsas cobradas no mês de apuração. (Cada tarifa será informada separadamente, devendo ser informadas tantas tarifas quanto as que satisfizerem os critérios de apuração) As tarifas de valor zero (ou isentas) fora de pacotes de serviços, caso tenham ocorrido no mês de referência, devem ser consideradas na distribuição de frequência relativa dos valores.

Tipo Pessoa: PN ou PJ

Período: Mês fechado, identificado como M-1

Base Clientes: clientes segregados por tipo de pessoa que tiveram cobrança da mesma tarifa avulsa (não inclusa no Pacote de serviços) no mês de apuração. Caso haja mais de 1 evento por cliente, referente ao mesmo produto e/ou serviço, deverá ser considerado apenas 1 valor, calculado como a média aritmética dos valores das ocorrências daquele cliente

Processo de Apuração para cada tipo de tarifa que satisfizer critérios de apuração:

  1. Identificar clientes com mais de uma ocorrência de evento e calcular a média aritmética sobre valores cobrados;
  2. Enfileirar os valores em ordem crescente de grandeza;
  3. Definir menor (MenorVL) e maior valor (MaiorVL) relativos às tarifas enfileiradas em ordem crescente
  4. Definir: ( MaiorVL – MenorVL ) / 4 = Intervalo para definição faixas de valores (e se MenorVL = MaiorVL, então (MaiorVL – 0) / 4
  5. Calcular mediana dos valores em cada faixa
  6. Calcular o percentual de clientes por faixa ( soma dos valores apurados = 100% )

Exemplo de Uso:

Download do exemplo

Download do exemplo

Apuração Frequência Taxas Juros remuneratórios

Modalidade: relativa às operações de crédito concedidas (contratadas) no mês da apuração (M-1 – mês anterior)

Tipo Pessoa: PN ou PJ

Taxa ou Indexador: referente ao custo da operação contratada e percentual de incidência (conforme Anexo 5: Taxa referencial ou Indexador (Indx), do Documento 3040, BCB) – Dado informativo

Período: mês fechado, identificado como M-1

Base Clientes: clientes segregados por tipo de pessoa (contrato) que tomou crédito de mesma Modalidade no mês de apuração. Com mesmo tipo de taxa ou Indexador e mesmo percentual aplicado. Caso haja mais de 1 evento por cliente referente a mesma Modalidade e Indexador deverá ser considerado apenas 1 valor, calculado como a média aritmética dos valores das ocorrências daquele cliente

Processo de Apuração para cada tipo de Indexador/taxa – percentual aplicado para cada Modalidade que satisfizer os critérios de apuração

Para cada Indexador/Taxa e seu percentual, da Modalidade apurada:

  1. Identificar clientes com mais de uma ocorrência de evento e calcular a média aritmética sobre valores cobrados;
  2. Enfileirar os valores em ordem crescente de grandeza;
  3. Definir menor (MenorVL) e maior valor (MaiorVL) relativos aos valores enfileirados em ordem crescente
  4. Calcular: ( MaiorVL – MenorVL ) / 4 = Intervalo para definição faixas de valores (e se MenorVL = MaiorVL, então 1. (MaiorVL – 0) / 4
  5. Calcular mediana dos valores em cada faixa
  6. Calcular o percentual de clientes por faixa ( soma dos valores apurados = 100% )

Exemplos de Uso:

Download do exemplo

Download do exemplo

Download do exemplo

Download do exemplo

Download do exemplo

Especificação em OAS 3.0

Download da Especificação (OAS 3.0)

API - Admin

As APIs administrativas são recursos que podem ser consumidos apenas pelo diretório para avaliação e controle da qualidade dos serviços fornecidos pelas instituições financeiras.

Métricas

Exemplo de código:

GET https://api.banco.com.br/open-banking/admin/v1/metrics HTTP/1.1
Host: api.banco.com.br
Accept: application/json

var req = new XMLHttpRequest();
req.setRequestHeader("Accept", "application/json");
req.open("GET", "https://api.banco.com.br/open-banking/admin/v1/metrics", true);
req.send();

O comando acima retorna uma estrutura json como essa:

{
  "data": {
    "requestTime": "string",
    "availability": {
        "uptime" : {
            "generalUptimeRate" : "",
            "endpoints" : [
                {
                    "url" : "",
                    "uptimeRate" : ""
                }
            ]
        },
        "downtime" : {
            "generalDowntime" : 0,
            "scheduledOutage" : 0,
            "endpoints" : [
                {
                    "url" : "",
                    "partialDowntime" : 0
                }
            ]
        }
    },
    "invocations": {
      "unauthenticated": {
        "currentDay": 0,
        "previousDays": [
          0
        ]
      },
      "highPriority": {
        "currentDay": 0,
        "previousDays": [
          0
        ]
      },
      "mediumPriority": {
        "currentDay": 0,
        "previousDays": [
          0
        ]
      },
      "unattended": {
        "currentDay": 0,
        "previousDays": [
          0
        ]
      },
    },
    "averageResponse": {
      "unauthenticated": {
        "currentDay": 0,
        "previousDays": [
          0
        ]
      },
      "highPriority": {
        "currentDay": 0,
        "previousDays": [
          0
        ]
      },
      "mediumPriority": {
        "currentDay": 0,
        "previousDays": [
          0
        ]
      },
      "unattended": {
        "currentDay": 0,
        "previousDays": [
          0
        ]
      },
    },
    "averageTps": {
      "currentDay": 0,
      "previousDays": [
        0
      ]
    },
    "peakTps": {
      "currentDay": 0,
      "previousDays": [
        0
      ]
    },
    "errors": {
      "currentDay": 0,
      "previousDays": [
        0
      ]
    },
    "rejections": {
      "currentDay": 0,
      "previousDays": [
        0
      ]
    }
  },
  "links": {
    "self": "string"
  },
  "meta": {}
}

GET /admin/<versão>/metrics

Versão
1

Visão Geral

Este endpoint possibilita ao diretório consultar estatísticas operacionais das APIs disponibilizadas pelas instituições financeiras, a fim de avaliar a qualidade dos serviços fornecidos ao usuário final.

Parâmetros de entrada

Nome Origem Tipo Obrigatório Descrição
period query Enum AdminMetricsPeriod Não O período a ser retornado. Se não for informado, o padrão será ALL

Enum AdminMetricsPeriod

Propriedade Código Definição
period CURRENT Métricas do dia atual.
period ALL Métricas de todo o período disponível.

Resposta

Status Significado Descrição Schema
200 OK Sucesso ResponseMetricsList

Especificação em OAS 3.0

Download da Especificação (OAS 3.0)

Schemas

ResponseBankingAgentsList

{
  "data": {
    "brand": {
        "name": "string",
        "companies": [
          {
            "name": "string",
            "cnpjNumber": "string",
            "contractors": [
              {
                "name": "string",
                "cnpjNumber": "string",
                "bankingAgents": [
                  {
                    "identification": {
                      "corporationName": "string",
                      "groupName": "string",
                      "cnpjNumber": "string",
                      "isUnderestablishment": "boolean"
                    },
                    "locations": [
                      {
                        "postalAddress": {
                          "address": "string",
                          "districtName": "string",
                          "townName": "string",
                          "countrySubDivision": "string",
                          "postCode": "string",
                          "additionalInfo": "string",
                          "ibgeCode": "string",
                          "country": "string",
                          "countryCode": "string",
                          "geographicCoordinates": {
                            "latitude": "string",
                            "longitude": "string"
                          }
                        },
                        "phones": [
                          {
                            "type": "string",
                            "countryCallingCode": "string",
                            "areaCode": "string",
                            "number": "string"
                          }
                        ],
                        "availability":{
                          "standards": [
                            {
                              "weekday": "string",
                              "openingTime": "string",
                              "closingTime": "string"
                            }
                          ],
                          "exception": "string",
                          "isPublicAccessAllowed": "boolean"
                        }
                      }
                    ],
                    "services": [
                      {
                        "name": "string",
                        "code": "string",
                        "additionalInfo": "string"
                      }
                    ]
                  }
                ]
              }
            ]
          }
        ]
      }
  },
  "links": {
    "self": "string",
    "first": "string",
    "prev": "string",
    "next": "string",
    "last": "string"
  },
  "meta": {
    "totalRecords": "string",
    "totalPages": "string"
  }
}
Nome Tipo Obrigatório Definição
data object Sim
brand BankingAgentsBrand Sim Organização controladora do grupo de instituições financeiras.
links LinksPaginated Sim
meta MetaPaginated Sim

BankingAgentsBrand

{
  "name": "string",
  "companies": [
    {
      "name": "string",
      "cnpjNumber": "string",
      "contractors": [
        {
          "name": "string",
          "cnpjNumber": "string",
          "bankingAgents": [
            {
              "identification": {
                "corporationName": "string",
                "groupName": "string",
                "cnpjNumber": "string",
                "isUnderestablishment": "boolean"
              },
              "locations": [
                {
                  "postalAddress": {
                    "address": "string",
                    "districtName": "string",
                    "townName": "string",
                    "countrySubDivision": "string",
                    "postCode": "string",
                    "additionalInfo": "string",
                    "ibgeCode": "string",
                    "country": "string",
                    "countryCode": "string",
                    "geographicCoordinates": {
                      "latitude": "string",
                      "longitude": "string"
                    }
                  },
                  "phones": [
                    {
                      "type": "string",
                      "countryCallingCode": "string",
                      "areaCode": "string",
                      "number": "string"
                    }
                  ],
                  "availability":{
                    "standards": [
                      {
                        "weekday": "string",
                        "openingTime": "string",
                        "closingTime": "string"
                      }
                    ],
                    "exception": "string",
                    "isPublicAccessAllowed": "boolean"
                  }
                }
              ],
              "services": [
                {
                  "name": "string",
                  "code": "string",
                  "additionalInfo": "string"
                }
              ]
            }
          ]
        }
      ]
    }
  ]
}
Nome Tipo Obrigatório Definição
name string Sim Nome da Marca reportada pelo participante do Open Banking. O conceito a que se refere a 'marca' utilizada está em definição pelos participantes.
companies BankingAgentsCompanies Sim Lista de instituições pertencentes à marca.

BankingAgentsCompanies

{
  "name": "string",
  "cnpjNumber": "string",
  "contractors": [
    {
      "name": "string",
      "cnpjNumber": "string",
      "bankingAgents": [
        {
          "identification": {
            "corporationName": "string",
            "groupName": "string",
            "cnpjNumber": "string",
            "isUnderestablishment": "boolean"
          },
          "locations": [
            {
              "postalAddress": {
                "address": "string",
                "districtName": "string",
                "townName": "string",
                "countrySubDivision": "string",
                "postCode": "string",
                "additionalInfo": "string",
                "ibgeCode": "string",
                "country": "string",
                "countryCode": "string",
                "geographicCoordinates": {
                  "latitude": "string",
                  "longitude": "string"
                }
              },
              "phones": [
                {
                  "type": "string",
                  "countryCallingCode": "string",
                  "areaCode": "string",
                  "number": "string"
                }
              ],
              "availability":{
                "standards": [
                  {
                    "weekday": "string",
                    "openingTime": "string",
                    "closingTime": "string"
                  }
                ],
                "exception": "string",
                "isPublicAccessAllowed": "boolean"
              }
            }
          ],
          "services": [
            {
              "name": "string",
              "code": "string",
              "additionalInfo": "string"
            }
          ]
        }
      ]
    }
  ]
}
Nome Tipo Obrigatório Definição
name string Sim Nome da Instituição, pertencente à marca, responsável pelo Correspondente Bancário no país. p.ex.'Empresa da Organização A'
cnpjNumber string Sim Número completo do CNPJ da instituição responsável pelo Correspondente Bancário no país - o CNPJ corresponde ao número de inscrição no Cadastro de Pessoa Jurídica. Deve-se ter apenas os números do CNPJ, sem máscara.
contractors BankingAgentsContractor Sim Relação de informações de um contratante do serviço de correspondente.

BankingAgentsContractor

{
  "name": "string",
  "cnpjNumber": "string",
  "bankingAgents": [
    {
      "identification": {
        "corporationName": "string",
        "groupName": "string",
        "cnpjNumber": "string",
        "isUnderestablishment": "boolean"
      },
      "locations": [
        {
          "postalAddress": {
            "address": "string",
            "districtName": "string",
            "townName": "string",
            "countrySubDivision": "string",
            "postCode": "string",
            "additionalInfo": "string",
            "ibgeCode": "string",
            "country": "string",
            "countryCode": "string",
            "geographicCoordinates": {
              "latitude": "string",
              "longitude": "string"
            }
          },
          "phones": [
            {
              "type": "string",
              "countryCallingCode": "string",
              "areaCode": "string",
              "number": "string"
            }
          ],
          "availability":{
            "standards": [
              {
                "weekday": "string",
                "openingTime": "string",
                "closingTime": "string"
              }
            ],
            "exception": "string",
            "isPublicAccessAllowed": "boolean"
          }
        }
      ],
      "services": [
        {
          "name": "string",
          "code": "string",
          "additionalInfo": "string"
        }
      ]
    }
  ]
}
Nome Tipo Obrigatório Descrição
name string Sim Nome do contratante do serviço do correspondente.
cnpjNumber string Sim CNPJ do Contrante.
bankingAgents BankingAgent Sim Lista de correspondentes bancários.

BankingAgent

{
  "identification": {
    "corporationName": "string",
    "groupName": "string",
    "cnpjNumber": "string",
    "isUnderestablishment": "boolean"
  },
  "locations": [
    {
      "postalAddress": {
        "address": "string",
        "districtName": "string",
        "townName": "string",
        "countrySubDivision": "string",
        "postCode": "string",
        "additionalInfo": "string",
        "ibgeCode": "string",
        "country": "string",
        "countryCode": "string",
        "geographicCoordinates": {
          "latitude": "string",
          "longitude": "string"
        }
      },
      "phones": [
        {
          "type": "string",
          "countryCallingCode": "string",
          "areaCode": "string",
          "number": "string"
        }
      ],
      "availability":{
        "standards": [
          {
            "weekday": "string",
            "openingTime": "string",
            "closingTime": "string"
          }
        ],
        "exception": "string",
        "isPublicAccessAllowed": "boolean"
      }
    }
  ],
  "services": [
    {
      "name": "string",
      "code": "string",
      "additionalInfo": "string"
    }
  ]
}
Nome Tipo Obrigatório Descrição
identification BankingAgentsIdentification Sim Dados de identificação do correspondente.
locations BankingAgentLocation Sim Relação de informações referentes as localizações dos Correspondentes bancários
services BankingAgentsService Sim Serviços fornecidos pelo correspondente.

BankingAgentsIdentification

{
  "corporationName": "string",
  "groupName": "string",
  "cnpjNumber": "string",
  "isUnderestablishment": "boolean"
}
Nome Tipo Obrigatório Descrição
corporationName string Sim Nome do Correspondente Bancário.
groupName string Não Nome do conglomerado ao qual pertence o agente bancário.
cnpjNumber string Sim CNPJ do Correspondente.
isUnderestablishment boolean Não Indicador do Correspondente Bancário ser um Substabelecimento (são empresas que foram contratadas por um correspondente bancário para prestar serviços. A empresa substabelecida é tratada como um correspondente do banco e tem praticamente os mesmos direitos e obrigações que possui o correspondente direto)

BankingAgentLocation

{
  "postalAddress": {
    "address": "string",
    "districtName": "string",
    "townName": "string",
    "countrySubDivision": "string",
    "postCode": "string",
    "additionalInfo": "string",
    "ibgeCode": "string",
    "country": "string",
    "countryCode": "string",
    "geographicCoordinates": {
      "latitude": "string",
      "longitude": "string"
    }
  },
  "phones": [
    {
      "type": "string",
      "countryCallingCode": "string",
      "areaCode": "string",
      "number": "string"
    }
  ],
  "availability":{
    "standards": [
      {
        "weekday": "string",
        "openingTime": "string",
        "closingTime": "string"
      }
    ],
    "exception": "string",
    "isPublicAccessAllowed": "boolean"
  }
}
Nome Tipo Obrigatório Descrição
postalAddress BankingAgentsPostalAddress Sim Endereço do correspondente.
phones BankingAgentsPhone Não Lista de telefones do correspondente.
availability BankingAgentsAvailability

BankingAgentsPostalAddress

{
  "address": "string",
  "districtName": "string",
  "townName": "string",
  "countrySubDivision": "string",
  "postCode": "string",
  "additionalInfo": "string",
  "ibgeCode": "string",
  "country": "string",
  "countryCode": "string",
  "geographicCoordinates": {
    "latitude": "string",
    "longitude": "string"
  }
}
Nome Tipo Obrigatório Descrição
address string Sim informação referente ao endereço do Correspondente Bancário informado: Tipo de logradouro + Nome do logradouro + Número do Logradouro (se não existir usar ' s/n') + complemento (se houver)
districtName string Sim Bairro.
townName string Sim Cidade.
countrySubDivision string Sim Estado.
postCode string Sim CEP.
additionalInfo string Não Alguns logradouros ainda necessitam ser especificados por meio de complemento, conforme o exemplo a seguir: 'Loja B', 'Fundos', 'Casa 2', 'Lote C'
ibgeCode string Não Código IBGE de Município. A Tabela de Códigos de Municípios do IBGE apresenta a lista dos municípios brasileiros associados a um código composto de 7 dígitos, sendo os dois primeiros referentes ao código da Unidade da Federação. p.ex.'3550308'
country string Não Nome do país. p.ex. Brasil
countryCode string Não Código do pais de acordo com o código “alpha3” do ISO-3166.p.ex.'BRA'
geographicCoordinates BankingAgentsGeographicCoordinates Não Informação referente a geolocalização informada.

BankingAgentsGeographicCoordinates

    {
    "latitude": "string",
    "longitude": "string"
    }
Nome Tipo Obrigatório Descrição
latitude string Não Informação da Latitude referente a geolocalização informada. Entre -90 e 90.p.ex. '-90.8365180'
longitude string Não Informação da Longitude referente a geolocalização informada. Entre -180 e 180.p.ex. '-180.836519'

BankingAgentsPhone

    {
      "type": "string",
      "countryCallingCode": "string",
      "areaCode": "string",
      "number": "string"
    }
Nome Tipo Obrigatório Descrição
type string Não Identificação do Tipo de telefone da dependência. p.ex.FIXO, MOVEL
countryCallingCode string Não Número de DDI (Discagem Direta Internacional) para telefone de acesso ao Canal - se houver. p.ex. '55'
areaCode string Não Número de DDD (Discagem Direta à Distância) do telefone da dependência - se houver. p.ex. '19'
number string Não Número de telefone da dependência - se houver

BankingAgentsAvailability

{
  "standards": [
    {
      "weekday": "string",
      "openingTime": "string",
      "closingTime": "string"
    }
  ],
  "exception": "string",
  "isPublicAccessAllowed": "boolean"
}

Nome Tipo Obrigatório Descrição
standards BankingAgentsStandard Relação da disponbilidade de atendimento
exception string Não Em campo texto devem ser registradas todas as Exceções para o não atendimento. p.ex. 'Exceto feriados municipais, nacionais e estaduais'
isPublicAccessAllowed boolean Não Indica se a instalação do Correspondente Bancário tem acesso restrito a clientes, por exemplo. p.ex. 'FALSO' (restrito)

BankingAgentsStandard

    {
      "weekday": "string",
      "openingTime": "string",
      "closingTime": "string"
    }
Nome Tipo Obrigatório Descrição
weekday Enum WeekDay Sim Em formato texto, seguindo o domínio apresentado, devem ser colocados os dias da semana
openingTime TimeString Não Horário padrão de início de atendimento pelo Correspondente Bancário. (Uma string que representa a hora conforme especificação RFC-3339, sempre com a utilização de timezone UTC(UTC time format). p.ex. '10:00:57Z')
closingTime TimeString Não Horário padrão de encerramento de atendimento pelo Correspondente Bancário. (Uma string que representa a hora conforme especificação RFC-3339, sempre com a utilização de timezone UTC(UTC time format). p.ex. '16:00:57Z')

BankingAgentsService

{
  "name": "string",
  "code": "string",
  "additionalInfo": "string"
}
Nome Tipo Obrigatório Descrição Restrições
name Enum BankingAgentsServicesName Sim Relação dos Nomes de serviços prestados pelo Correspondente.
code Enum BankingAgentsServicesCode Sim Relação dos Códigos relativos aos serviços prestados pelo Correspondente
additionalInfo string Não Detalhes adicionais sobre os serviços prestados. Será preenchido se selecionada a opção "OUTROS' serviços

Enum BankingAgentsServicesName

Propriedade Código Definição
name RECEPCAO_ENCAMINHAMENTO_PROPOSTAS_ABERTURA_CONTAS_DEPOSITOS_VISTA_PRAZO_POUPANCA_MANTIDOS_INSTITUICAO_CONTRATANTE Recepção e encaminhamento de propostas de abertura de contas.
name REALIZACAO_RECEBIMENTOS_PAGAMENTOS_TRANSFERENCIAS_ELETRONICAS_VISANDO_MOVIMENTACAO_CONTAS_DEPOSITOS_TITULARIDADE_CLIENTES_MANTIDAS_INSTITUICAO_CONTRATANTE Realização de recebimentos, pagamentos e transferências eletrônicas.
name RECEBIMENTOS_PAGAMENTOS_QUALQUER_NATUREZA_OUTRAS_ATIVIDADES_DECORRENTES_EXECUCAO_CONTRATOS_CONVENIOS_PRESTACAO_SERVICOS Recebimentos e pagamentos de qualquer natureza.
name EXECUCAO_ATIVA_PASSIVA_ORDENS_PAGAMENTO_CURSADAS_INTERMEDIO_INSTITUICAO_CONTRATANTE_SOLICITACAO_CLIENTES_USUARIOS Execução ativa e passiva de ordens de pagamento.
name RECEPCAO_ENCAMINHAMENTO_PROPOSTAS_OPERACAO_CREDITO_ARRENDAMENTO_MERCANTIL_CONCESSAO_INSTITUICAO_CONTRATANTE Recepção e encaminhamento de propostas de operações de crédito e de arrendamento mercantil.
name RECEBIMENTOS_PAGAMENTOS_RELACIONADOS_LETRAS_CAMBIO_ACEITE_INSTITUICAO_CONTRATANTE Recebimento e pagamentos relacionados a letras de câmbio de aceite da instituição.
name RECEPCAO_ENCAMINHAMENTO_PROPOSTAS_FORNECIMENTO_CARTAO_CREDITO_RESPONSABILIDADE_INSTITUICAO_CONTRATANTE Recepção e encaminhamento de propostas de fornecimento de cartões de crédito.
name REALIZACAO_OPERACOES_CAMBIO_RESPONSABILIDADE_INSTITUICAO_CONTRATANTE Realização de operações de câmbio.
name OUTROS Outros

Enum BankingAgentsServicesCode

Propriedade Código Definição
code RECEBE_ENCAMINHA_PROPOSTAS_ABERTURA_CONTAS Recepção e encaminhamento de propostas de abertura de contas.
code REALIZA_RECEBIMENTOS_PAGAMENTOS_TRANSFERENCIAS_ELETRONICAS Realização de recebimentos, pagamentos e transferências eletrônicas.
code RECEBIMENTOS_PAGAMENTOS_QUALQUER_NATUREZA_EXECUCAO_CONTRATOS_CONVENIO Recebimentos e pagamentos de qualquer natureza.
code EXECUCAO_ATIVA_PASSIVA_ORDENS_PAGAMENTO Execução ativa e passiva de ordens de pagamento.
code RECEBE_ENCAMINHA_PROPOSTAS_CREDITO_ARRENDAMENTO_MERCANTIL Recepção e encaminhamento de propostas de operações de crédito e de arrendamento mercantil.
code RECEBE_PAGAMENTOS_RELACIONADOS_LETRAS_CAMBIO_ACEITE_INSTITUICAO Recebimento e pagamentos relacionados a letras de câmbio de aceite da instituição.
code RECEBE_ENCAMINHA_PROPOSTAS_FORNECIMENTO_CARTAO_CREDITO Recepção e encaminhamento de propostas de fornecimento de cartões de crédito.
code REALIZA_OPERACOES_CAMBIO Realização de operações de câmbio.
code OUTROS Outros.

ResponseBranchesList

{
  "data": {
    "brand": {
        "name": "string",
        "companies": [
          {
            "name": "string",
            "cnpjNumber": "string",
            "urlComplementaryList": "string",
            "branches": [
              {
                "identification": {
                  "type": "string",
                  "code": "string",
                  "checkDigit": "string",
                  "name": "string",
                  "relatedBranch": "string",
                  "openingDate": "string"
                },
                "postalAddress": {
                  "address": "string",
                  "additionalInfo": "string",
                  "districtName": "string",
                  "townName": "string",
                  "ibgeCode": "string",
                  "countrySubDivision": "string",
                  "postCode": "string",
                  "country": "string",
                  "countryCode": "string",
                  "geographicCoordinates": {
                    "latitude": "string",
                    "longitude": "string"
                  }
                },
                "availability": {
                  "standards": [
                    {
                      "weekday": "string",
                      "openingTime": "string",
                      "closingTime": "string"
                    }
                  ],
                  "exception": "string",
                  "isPublicAccessAllowed": "string"
                },
                "phones": [
                  {
                    "type": "string",
                    "countryCallingCode" : "string",
                    "areaCode": "string",
                    "number": "string"
                  }
                ],
                "services": [
                  {
                    "name": "string",
                    "code": "string",
                    "additionalInfo": "string"
                  }
                ]
              }
            ]
          }
        ]
      }
  },
  "links": {
    "self": "string",
    "first": "string",
    "prev": "string",
    "next": "string",
    "last": "string"
  },
  "meta": {
    "totalRecords": "integer",
    "totalPages": "integer"
  }
}
Nome Tipo Obrigatório Definição
data object Sim
brand BranchesBrand Sim Organização controladora do grupo de instituições financeiras.
links LinksPaginated Sim
meta MetaPaginated Sim

BranchesBrand

{
  "name": "string",
  "companies": [
    {
      "name": "string",
      "cnpjNumber": "string",
      "urlComplementaryList": "string",
      "branches": [
        {
          "identification": {
            "type": "string",
            "code": "string",
            "checkDigit": "string",
            "name": "string",
            "relatedBranch": "string",
            "openingDate": "string"
          },
          "postalAddress": {
            "address": "string",
            "additionalInfo": "string",
            "districtName": "string",
            "townName": "string",
            "ibgeCode": "string",
            "countrySubDivision": "string",
            "postCode": "string",
            "country": "string",
            "countryCode": "string",
            "geographicCoordinates": {
              "latitude": "string",
              "longitude": "string"
            }
          },
          "availability": {
            "standards": [
              {
                "weekday": "string",
                "openingTime": "string",
                "closingTime": "string"
              }
            ],
            "exception": "string",
            "isPublicAccessAllowed": "string"
          },
          "phones": [
            {
              "type": "string",
              "countryCallingCode" : "string",
              "areaCode": "string",
              "number": "string"
            }
          ],
          "services": [
            {
              "name": "string",
              "code": "string",
              "additionalInfo": "string"
            }
          ]
        }
      ]
    }
  ]
}
Nome Tipo Obrigatório Definição
name string Sim Nome da Marca reportada pelo participante do Open Banking. O conceito a que se refere a 'marca' é em essência uma promessa da empresa em fornecer uma série específica de atributos, benefícios e serviços uniformes aos clientes
companies BranchesCompany Sim Companies traz uma lista de todas as instituições da Marca

BranchesCompany

{
  "name": "string",
  "cnpjNumber": "string",
  "urlComplementaryList": "string",
  "branches": [
    {
      "identification": {
        "type": "string",
        "code": "string",
        "checkDigit": "string",
        "name": "string",
        "relatedBranch": "string",
        "openingDate": "string"
      },
      "postalAddress": {
        "address": "string",
        "additionalInfo": "string",
        "districtName": "string",
        "townName": "string",
        "ibgeCode": "string",
        "countrySubDivision": "string",
        "postCode": "string",
        "country": "string",
        "countryCode": "string",
        "geographicCoordinates": {
          "latitude": "string",
          "longitude": "string"
        }
      },
      "availability": {
        "standards": [
          {
            "weekday": "string",
            "openingTime": "string",
            "closingTime": "string"
          }
        ],
        "exception": "string",
        "isPublicAccessAllowed": "string"
      },
      "phones": [
        {
          "type": "string",
          "countryCallingCode" : "string",
          "areaCode": "string",
          "number": "string"
        }
      ],
      "services": [
        {
          "name": "string",
          "code": "string",
          "additionalInfo": "string"
        }
      ]
    }
  ]
}
Nome Tipo Obrigatório Descrição
name string Sim Nome da Instituição, pertencente à Marca, responsável pela Dependência. p. ex. 'Empresa da Organização A'
cnpjNumber string Sim Número completo do CNPJ da instituição responsável pela dependência - o CNPJ corresponde ao número de inscrição no Cadastro de Pessoa Jurídica. Deve-se ter apenas os números do CNPJ, sem máscara
urlComplementaryList string Não URL do link que conterá a lista complementar com os nomes e CNPJs agrupados sob o mesmo cnpjNumber. Os contidos nessa lista possuem as mesmas características para produtos e serviços. Endereço eletrônico de acesso ao canal. URLs são limitadas a 2048 caracteres mas, para o contexto do Sistema Financeiro aberto, será adotado a metade deste tamanho. p.ex. 'https://example.com/mobile-banking'
branches Branch Sim Lista de Dependências de uma Instituição

Branch

{
  "identification": {
    "type": "string",
    "code": "string",
    "checkDigit": "string",
    "name": "string",
    "relatedBranch": "string",
    "openingDate": "string"
  },
  "postalAddress": {
    "address": "string",
    "additionalInfo": "string",
    "districtName": "string",
    "townName": "string",
    "ibgeCode": "string",
    "countrySubDivision": "string",
    "postCode": "string",
    "country": "string",
    "countryCode": "string",
    "geographicCoordinates": {
      "latitude": "string",
      "longitude": "string"
    }
  },
  "availability": {
    "standards": [
      {
        "weekday": "string",
        "openingTime": "string",
        "closingTime": "string"
      }
    ],
    "exception": "string",
    "isPublicAccessAllowed": "string"
  },
  "phones": [
    {
      "type": "string",
      "countryCallingCode" : "string",
      "areaCode": "string",
      "number": "string"
    }
  ],
  "services": [
    {
      "name": "string",
      "code": "string",
      "additionalInfo": "string"
    }
  ]
}
Propriedade Código Obrigatório Definição
identification BranchIdentification Sim Dados de identificação na dependência.
postalAddress BranchPostalAddress Sim Endereço na dependência.
availability BranchAvailability Sim Dias e horários de funcionamento na dependência.
phones BranchPhone Sim Lista de telefones da Dependência.
services BranchService Sim Traz a relação de serviços disponbilizados pelo Canal de Atendimento

BranchIdentification

{
  "type": "string",
  "code": "string",
  "checkDigit": "string",
  "name": "string",
  "relatedBranch": "string",
  "openingDate": "string"
}
Propriedade Código Obrigatório Definição Restrições
type Enum BranchIdentificationType Sim Tipo da dependência, segundo a regulamentação do Bacen, na Resolução Nº 4072, de 26 de abril de 2012: Dependência de instituições financeiras e demais instituições, autorizadas a funcionar pelo Banco Central do Brasil, destinada à prática das atividades para as quais a instituição esteja regularmente habilitada.
code string Sim Código identificador da dependência. Ex. '3006','3035', '1382', '2516', '2856'.
checkDigit string Sim Dígito verificador do código da dependência.
name string Sim Nome da dependência, exemplos: 3006, 'SP Ponte Morumbi', 3035, 'Uberaba São Benedito', 1382, 'ALPHAVILLE-BARUERI', 2516, 'PRIME-ALPHAVILLE', 2856, 'CID.DE DEUS-U.OSASCO'
relatedBranch string Não Código da agência vinculada ao Posto de Atendimento. Preencher como o código da agência vinculada ao Posto de Atendimento - se aplicável
openingDate string Não Data de abertura da dependência (uma string com data conforme especificação RFC-3339. p.ex. 2014-03-19).

Enum BranchIdentificationType

Propriedade Código Definição
type AGENCIA Agência é a dependência destinada ao atendimento aos clientes, ao público em geral e aos associados de cooperativas de crédito, no exercício de atividades da instituição, não podendo ser móvel ou transitória.
type POSTO_ATENDIMENTO Posto de Atendimento é a dependência subordinada a agência ou à sede da instituição financeira, destinada ao atendimento ao público no exercício de uma ou mais de suas atividades, podendo ser fixo ou móvel. Segundo Art.15. Os Postos de Atendimento Bancário (PAB), Postos Avançados de Atendimento (PAA), Postos de Atendimento Transitórios (PAT), Postos de Compra de Ouro (PCO), Postos de Atendimento Cooperativo (PAC), Postos de Atendimento de Microcrédito (PAM), Postos Bancários de Arrecadação e Pagamento (PAP) e os Postos de Câmbio atualmente em funcionamento serão considerados PA.
type POSTO_ATENDIMENTO_ELETRONICO Posto de Atendimento Eletrônico é a dependência constituída por um ou mais terminais de autoatendimento, subordinada a agência ou à sede da instituição, destinada à prestação de serviços por meio eletrônico, podendo ser fixo ou móvel, permanente ou transitório.
type UNIDADE_ADMINISTRATIVA_DESMEMBRADA Unidade Administrativa Desmembrada (UAD) segundo a Resolução 4072 , BCB, 2012, no Art. 8º "... é dependência destinada à execução de atividades administrativas da instituição, vedado o atendimento ao público".

BranchPostalAddress

{
  "address": "string",
  "additionalInfo": "string",
  "districtName": "string",
  "townName": "string",
  "ibgeCode": "string",
  "countrySubDivision": "string",
  "postCode": "string",
  "country": "string",
  "countryCode": "string",
  "geographicCoordinates": {
    "latitude": "string",
    "longitude": "string"
  }
}
Nome Tipo Obrigatório Descrição
address string Sim Deverá trazer toda a informação referente ao endereço da dependência informada: Tipo de logradouro + Nome do logradouro + Número do Logradouro (se não existir usar ' s/n') + complemento (se houver), como, p.ex.: 'R Diamatina, 59, bloco 35, fundos', 'Praça da Boa Vontade s/n'
additionalInfo string Não Alguns logradouros ainda necessitam ser especificados por meio de complemento, conforme o exemplo a seguir: 'Loja B', 'Fundos', 'Casa 2', 'Lote C'
districtName string Sim Bairro é uma comunidade ou região localizada em uma cidade ou município de acordo com as suas subdivisões geográficas. p.ex: 'Paraíso'
townName string Sim O nome da localidade corresponde à designação da cidade ou município no qual o endereço está localizado. p.ex. 'São Paulo'
ibgeCode string Não Código IBGE de Município. A Tabela de Códigos de Municípios do IBGE apresenta a lista dos municípios brasileiros associados a um código composto de 7 dígitos, sendo os dois primeiros referentes ao código da Unidade da Federação. p.ex.'3550308'
countrySubDivision string Sim Enumeração referente a cada sigla da unidade da federação que identifica o estado ou o distrito federal, no qual o endereço está localizado. p.ex. 'AC'. São consideradas apenas as siglas para os estados brasileiros
postCode string Sim Código de Endereçamento Postal: Composto por um conjunto numérico de oito dígitos, o objetivo principal do CEP é orientar e acelerar o encaminhamento, o tratamento e a entrega de objetos postados nos Correios, por meio da sua atribuição a localidades, logradouros, unidades dos Correios, serviços, órgãos públicos, empresas e edifícios. p.ex. '01311-000'
country string Não Nome do país. p.ex. Brasil
countryCode string Não Código do pais de acordo com o código “alpha3” do ISO-3166.p.ex.'BRA'
geographicCoordinates BranchesGeographicCoordinates Não Informação referente a geolocalização informada.

BranchesGeographicCoordinates

{
  "latitude": "string",
  "longitude": "string"
}
Nome Tipo Obrigatório Descrição
latitude string Não Informação da Latitude referente a geolocalização informada. Entre -90 e 90.p.ex. '-90.8365180'
longitude string Não Informação da Longitude referente a geolocalização informada. Entre -180 e 180.p.ex. '-180.836519'

BranchAvailability

{
  "standards": [
    {
      "weekday": "string",
      "openingTime": "string",
      "closingTime": "string"
    }
  ],
  "exception": "string",
  "isPublicAccessAllowed": "boolean"
}
Nome Tipo Obrigatório Descrição
standards Array Sim Lista disponibilidade padrão da depêndencia por dias da semana
weekday Enum WeekDay Sim Em formato texto, seguindo o domínio apresentado, devem ser colocados os dias da semana
openingTime TimeString Sim Horário padrão de início de atendimento da Dependência. (Uma string que representa a hora conforme especificação RFC-3339, sempre com a utilização de timezone UTC(UTC time format). p.ex. '10:00:57Z')
closingTime TimeString Sim Horário padrão de encerramento de atendimento da Dependência. (Uma string que representa a hora conforme especificação RFC-3339, sempre com a utilização de timezone UTC(UTC time format). p.ex. '16:00:57Z')
exception string Sim Em campo texto devem ser registradas todas as Exceções para o não atendimento. p.ex. 'Exceto feriados municipais, nacionais e estaduais'
isPublicAccessAllowed boolean Não Indica se a instalação da Dependência tem acesso restrito a clientes, por exemplo. p.ex. 'false' (restrito)

Enum WeekDay

Dia Código
Domingo DOMINGO
Segunda Feira SEGUNDA_FEIRA
Terça Feira TERCA_FEIRA
Quarta Feira QUARTA_FEIRA
Quinta Feira QUINTA_FEIRA
Sexta Feira SEXTA_FEIRA
Sábado SABADO

BranchPhone

{
  "type": "string",
  "countryCallingCode" : "string",
  "areaCode": "string",
  "number": "string"
}
Nome Tipo Obrigatório Descrição
type Enum BranchPhoneType Sim Identificação do Tipo de telefone da dependência. p.ex.FIXO, MOVEL
countryCallingCode string Não Número de DDI (Discagem Direta Internacional) para telefone de acesso ao Canal - se houver. p.ex. '55'
areaCode string Não Número de DDD (Discagem Direta à Distância) do telefone da dependência - se houver. p.ex. '19'
number string Não Número de telefone da dependência - se houver

Enum BranchPhoneType

Propriedade Código Definição
type FIXO Telefone fixo.
type MOVEL Telefone móvel.

BranchService

{
  "name": "string",
  "code": "string",
  "additionalInfo": "string"
}
Nome Tipo Obrigatório Descrição
name Enum BranchServicesNames Sim Nome dos Serviços efetivamente prestados pelo Canal de Atendimento, discriminados na Seção 4.2 da Resolução nº 35, BCB, 2020
code Enum BranchServicesCodes Sim Código dos Serviços efetivamente prestados pelo Canal de Atendimento
additionalInfo string Não Texto livre para complementar informação relativa ao Serviço disponível, quando for selecionada a opção 'OUTROS_PRODUTOS_SERVICOS'

Enum BranchServicesNames

Propriedade Código Definição
name ABERTURA_CONTAS_DEPOSITOS_OU_PAGAMENTO_PRE_PAGA Abertura de Contas, depósitos ou Pagamento Pré Paga
name SAQUE_MOEDA_EM_ESPECIE Saques de Moedas em Espécie
name RECEBIMENTOS_PAGAMENTOS_QUALQUER_NATUREZA Recebimentos e pagamentos de qualquer natureza
name TRANSFERENCIAS_ELETRONICAS_VISANDO_MOVIMENTACAO_CONTAS_DEPOSITOS_OU_PAGAMENTO_TITULARIDADE_CLIENTES Transferências Eletrônicas
name CONSULTA_SALDOS_EXTRATOS_CONTAS_DEPOSITOS_CONTAS_PAGAMENTOS Consulta de Saldos e Extratos
name APLICACOES_RESGATES_INVESTIMENTOS Aplicações, Resgates e Investimentos
name EXECUCAO_ATIVA_PASSIVA_ORDENS_PAGAMENTO_SOLICITACAO_CLIENTES_USUARIOS Execução Ativa e Passiva, Ordens de Pagamento e Solicitações de Clientes e Usuários.
name DEPOSITOS_MOEDA_ESPECIE_CHEQUE Depósitos de Moeda em Espécie ou Cheque
name OPERACOES_CREDITO_BEM_COMO_OUTROS_SERVICOS_PRESTADOS_ACOMPANHAMENTO_OPERACAO Operações de Crédito
name CARTAO_CREDITO Cartão de Crédito
name SEGUROS Seguros
name OPERACOES_ARRENDAMENTO_MERCANTIL Operações de Arrendamento Mercantil
name ABERTURA_CONTA_PAGAMENTO_POS_PAGA Abertura de Conta Pagamento Pós Paga
name COMPRA_VENDA_MOEDA_ESTRANGEIRA_ESPECIE Compra e Venda de Moeda Estrangeira em Espécie
name COMPRA_VENDA_CHEQUE_CHEQUE_VIAGEM_BEM_COMO_CARGA_MOEDA_ESTRANGEIRA_CARTAO_PRE_PAGO Compra e Venda em Cheque, Cheque Viagem, Cartão Pré-Pago e Carga em Moeda Entrangeira
name COMPRA_VENDA_OURO Compra e Venda de Ouro
name OUTROS_PRODUTOS_SERVICOS Outros Produtos e Serviços
name CANCELAMENTO Cancelamento
name INFORMACOES Informações
name RECLAMACOES Reclamações

Enum BranchServicesCodes

Propriedade Código Definição
code ABRE_CONTA_DEPOSITO_OU_PRE_PAGA Abertura de Contas, depósitos ou Pagamento Pré Paga
code SAQUE_MOEDA_ESPECIE Saques de Moedas em Espécie
code RECEBE_PAGA_QUALQUER_NATUREZA Recebimentos e pagamentos de qualquer natureza
code TRANSFERENCIAS_ELETRONICAS_MOVIMENTA_CONTAS_DEPOSITOS_OU_PAGTO_TITULARES_CLIENTES Transferências Eletrônicas
code CONSULTA_SALDOS_EXTRATOS_CONTAS_DEPOSITOS_PAGTOS Consulta de Saldos e Extratos
code APLICA_RESGATA_INVESTIMENTOS Aplicações, Resgates e Investimentos
code EXECUCAO_ATIVA_PASSIVA_ORDENS_PAGTO Execução Ativa e Passiva, Ordens de Pagamento e Solicitações de Clientes e Usuários.
code DEPOSITO_MOEDA_ESPECIE_CHEQUE Depósitos de Moeda em Espécie ou Cheque
code OPERA_CREDITO_OUTROS_SERVICOS_ACOMPANHA_OPERACAO Operações de Crédito
code CARTAO_CREDITO Cartão de Crédito
code SEGUROS Seguros
code OPERA_ARRENDAMENTO_MERCANTIL Operações de Arrendamento Mercantil
code ABERTURA_CONTA_PAGAMENTO_POS_PAGA Abertura de Conta Pagamento Pós Paga
code COMPRA_VENDA_MOEDA_ESTRANGEIRA_ESPECIE Compra e Venda de Moeda Estrangeira em Espécie
code COMPRA_VENDA_CHEQUE_CHEQUE_VIAGEM_CARGA_MOEDA_ESTRANGEIRA_CARTAO_PRE_PAGO Compra e Venda em Cheque, Cheque Viagem, Cartão Pré-Pago e Carga em Moeda Entrangeira
code COMPRA_VENDA_OURO Compra e Venda de Ouro
code OUTROS_PRODUTOS_SERVICOS Outros Produtos e Serviços
code CANCELAMENTO Cancelamento
code INFORMACOES Informações
code RECLAMACOES Reclamações

ResponseElectronicChannelsList

{
  "data": {
    "brand": {
      "name": "string",
      "companies": [
        {
          "name": "string",
          "cnpjNumber": "string",
          "urlComplementaryList": "string",
          "electronicChannels": [
            {
              "identification": {
                "type": "string",
                "additionalInfo": "string",
                "urls": [
                  "string"
                ]
              },
              "services": [
                {
                  "name": "string",
                  "code": "string",
                  "additionalInfo": "string"
                }
              ]
            }
          ]
        }
      ]
    }
  },
  "links": {
    "self": "string",
    "first": "string",
    "prev": "string",
    "next": "string",
    "last": "string"
  },
  "meta": {
    "totalRecords": "integer",
    "totalPages": "integer"
  }
}
Nome Tipo Obrigatório Definição
data object Sim
brand ElectronicChannelsBrand Sim Organização controladora do grupo de instituições financeiras.
links LinksPaginated Sim
meta MetaPaginated Sim

ElectronicChannelsBrand

{
  "name": "string",
  "companies": [
    {
      "name": "string",
      "cnpjNumber": "string",
      "urlComplementaryList": "string",
      "electronicChannels": [
        {
          "identification": {
            "type": "string",
            "additionalInfo": "string",
            "urls": [
              "string"
            ]
          },
          "services": [
            {
              "name": "string",
              "code": "string",
              "additionalInfo": "string"
            }
          ]
        }
      ]
    }
  ]
}
Nome Tipo Obrigatório Definição
name string Sim Nome da Marca reportada pelo participante do Open Banking. O conceito a que se refere a 'marca' utilizada está em definição pelos participantes.
companies ElectronicChannelsCompanies Sim Lista de instituições pertencentes à marca.

ElectronicChannelsCompanies

{
  "name": "string",
  "cnpjNumber": "string",
  "urlComplementaryList": "string",
  "channels": [
    {
      "identification": {
        "type": "string",
        "additionalInfo": "string",
        "urls": [
          "string"
        ]
      },
      "services": [
        {
          "name": "string",
          "code": "string",
          "additionalInfo": "string"
        }
      ]
    }
  ]
}
Nome Tipo Obrigatório Definição Restrições
name string Sim Nome da Instituição, pertencente à Marca, responsável pelos Canais de Atendimento Eletrônico (titular). p.ex. 'Empresa da Organização A'.
cnpjNumber string Sim CNPJ da instituição responsável pelo canal de atendimento - o CNPJ corresponde ao número de inscrição no Cadastro de Pessoa Jurídica.
urlComplementaryList string Não URL do link que conterá a lista complementar com os nomes e CNPJs agrupados sob o mesmo cnpjNumber. Informar se aplicável
electronicChannels ElectronicChannels Sim Lista de canais de atendimento eletrônico.

ElectronicChannels

{
  "identification": {
    "type": "string",
    "additionalInfo": "string",
    "urls": [
      "string"
    ]
  },
  "services": [
    {
      "name": "string",
      "code": "string",
      "additionalInfo": "string"
    }
  ]
}
Nome Tipo Obrigatório Definição Restrições
identification ElectronicChannelsIdentification Sim
services ElectronicChannelsServices Sim Traz a relação de serviços disponbilizados pelo Canal de Atendimento

ElectronicChannelsIdentification

{
  "type": "string",
  "additionalInfo": "string",
  "urls": [
    "string"
  ]
}
Nome Tipo Obrigatório Definição Restrições
type Enum ElectronicChannelsType Sim Tipo de canal de atendimento. O Tipo de Canal determina o Tipo de Acesso a ele relacionado: URL para acesso ao internet banking, URL para aquisição do app, URL da central,URL do SAC, URL da ouvidoria, URL para chat.
additionalInfo string Não Campo de texto livre para descrever complementação de informações necessárias. De preenchimento obrigatório para o tipo de canal de atendimento 'OUTROS' Preenchimento obrigatório para o tipo de canal de atendimento 'OUTROS'
urls [string] Sim Lista das URLs que atendem um tipo de canal eletrônico selecionado

Enum ElectronicChannelsType

Propriedade Código Definição
type INTERNET_BANKING Internet banking.
type MOBILE_BANKING Mobile banking.
type CHAT Chat.
type OUTROS Outros.

ElectronicChannelsServices

Nome Tipo Obrigatório Definição Restrições
name Enum ElectronicChannelsServicesName Sim Nome dos Serviços efetivamente prestados pelo Canal de Atendimento.
code Enum ElectronicChannelsServicesCode Sim Código dos Serviços efetivamente prestados pelo Canal de Atendimento.
additionalInfo string Não Texto livre para complementar informação relativa ao Serviço disponível, quando for selecionada a opção 'OUTROS_PRODUTOS_SERVICOS' Só será preenchido quando o tipo de serviço for OUTROS_PRODUTOS_SERVICOS

Enum ElectronicChannelsServicesName

Propriedade Código
name ABERTURA_CONTAS_DEPOSITOS_OU_PAGAMENTO_PRE_PAGA
name SAQUE_MOEDA_EM_ESPECIE
name RECEBIMENTOS_PAGAMENTOS_QUALQUER_NATUREZA
name TRANSFERENCIAS_ELETRONICAS_VISANDO_MOVIMENTACAO_CONTAS_DEPOSITOS_OU_PAGAMENTO_TITULARIDADE_CLIENTES
name CONSULTA_SALDOS_EXTRATOS_CONTAS_DEPOSITOS_CONTAS_PAGAMENTOS
name APLICACOES_RESGATES_INVESTIMENTOS
name EXECUCAO_ATIVA_PASSIVA_ORDENS_PAGAMENTO_SOLICITACAO_CLIENTES_USUARIOS
name DEPOSITOS_MOEDA_ESPECIE_CHEQUE
name OPERACOES_CREDITO_BEM_COMO_OUTROS_SERVICOS_PRESTADOS_ACOMPANHAMENTO_OPERACAO
name CARTAO_CREDITO
name SEGUROS
name OPERACOES_ARRENDAMENTO_MERCANTIL
name ABERTURA_CONTA_PAGAMENTO_POS_PAGA
name COMPRA_VENDA_MOEDA_ESTRANGEIRA_ESPECIE
name COMPRA_VENDA_CHEQUE_CHEQUE_VIAGEM_BEM_COMO_CARGA_MOEDA_ESTRANGEIRA_CARTAO_PRE_PAGO
name COMPRA_VENDA_OURO
name OUTROS_PRODUTOS_SERVICOS
name CANCELAMENTO
name INFORMACOES
name RECLAMACOES

Enum ElectronicChannelsServicesCode

Propriedade Código
code ABRE_CONTA_DEPOSITO_OU_PRE_PAGA
code SAQUE_MOEDA_ESPECIE
code RECEBE_PAGA_QUALQUER_NATUREZA
code TRANSFERENCIAS_ELETRONICAS_MOVIMENTA_CONTAS_DEPOSITOS_OU_PAGTO_TITULARES_CLIENTES
code CONSULTA_SALDOS_EXTRATOS_CONTAS_DEPOSITOS_PAGTOS
code APLICA_RESGATA_INVESTIMENTOS
code EXECUCAO_ATIVA_PASSIVA_ORDENS_PAGTO
code DEPOSITO_MOEDA_ESPECIE_CHEQUE
code OPERA_CREDITO_OUTROS_SERVICOS_ACOMPANHA_OPERACAO
code CARTAO_CREDITO
code SEGUROS
code OPERA_ARRENDAMENTO_MERCANTIL
code ABERTURA_CONTA_PAGAMENTO_POS_PAGA
code COMPRA_VENDA_MOEDA_ESTRANGEIRA_ESPECIE
code COMPRA_VENDA_CHEQUE_CHEQUE_VIAGEM_CARGA_MOEDA_ESTRANGEIRA_CARTAO_PRE_PAGO
code COMPRA_VENDA_OURO
code OUTROS_PRODUTOS_SERVICOS
code CANCELAMENTO
code INFORMACOES
code RECLAMACOES

ResponsePhoneChannelsList

{
  "data": {
    "brand": {
      "name": "string",
      "companies": [
        {
          "name": "string",
          "cnpjNumber": "string",
          "urlComplementaryList": "string",
          "phoneChannels": [
            {
              "identification": {
                "type": "string",
                "additionalInfo": "string",
                "phones": [
                  {
                    "countryCallingCode": "string",
                    "areaCode": "string",
                    "number": "string",
                    "additionalInfo": "string"
                  }
                ]
              },
              "services": [
                {
                  "name": "string",
                  "code": "string",
                  "additionalInfo": "string"
                }
              ]
            }
          ]
        }
      ]
    }
  },
  "links": {
    "self": "string",
    "first": "string",
    "prev": "string",
    "next": "string",
    "last": "string"
  },
  "meta": {
    "totalRecords": "integer",
    "totalPages": "integer"
  }
}
Nome Tipo Obrigatório Definição
data object Sim
brand PhoneChannelsBrand Sim Organização controladora do grupo de instituições financeiras.
links LinksPaginated Sim
meta MetaPaginated Sim

PhoneChannelsBrand

{
  "name": "string",
  "companies": [
    {
      "name": "string",
      "cnpjNumber": "string",
      "urlComplementaryList": "string",
      "phoneChannels": [
        {
          "identification": {
            "type": "string",
            "additionalInfo": "string",
            "phones": [
              {
                "countryCallingCode": "string",
                "areaCode": "string",
                "number": "string",
                "additionalInfo": "string"
              }
            ]
          },
          "services": [
            {
              "name": "string",
              "code": "string",
              "additionalInfo": "string"
            }
          ]
        }
      ]
    }
  ]
}
Nome Tipo Obrigatório Definição
name string Sim Nome da Marca reportada pelo participante do Open Banking. O conceito a que se refere a 'marca' utilizada está em definição pelos participantes.
companies PhoneChannelsCompanies Sim Lista de instituições pertencentes à marca.

PhoneChannelsCompanies

{
  "name": "string",
  "cnpjNumber": "string",
  "urlComplementaryList": "string",
  "phoneChannels": [
    {
      "identification": {
        "type": "string",
        "additionalInfo": "string",
        "phones": [
          {
            "countryCallingCode": "string",
            "areaCode": "string",
            "number": "string",
            "additionalInfo": "string"
          }
        ]
      },
      "services": [
        {
          "name": "string",
          "code": "string",
          "additionalInfo": "string"
        }
      ]
    }
  ]
}
Nome Tipo Obrigatório Definição
name string Sim Nome da Instituição, pertencente à organização, responsável pelo Canal Telefônico. Ex. 'Empresa da Organização A'.
cnpjNumber string Sim CNPJ da instituição responsável pelo canal de atendimento telefônico - o CNPJ corresponde ao número de inscrição no Cadastro de Pessoa Jurídica.
urlComplementaryList string Não URL do link que conterá a lista complementar com os nomes e CNPJs agrupados sob o mesmo cnpjNumber.
phoneChannels PhoneChannels Sim Lista de canais de atendimento telefônico.

PhoneChannels

{
  "identification": {
    "type": "string",
    "additionalInfo": "string",
    "phones": [
      {
        "countryCallingCode": "string",
        "areaCode": "string",
        "number": "string",
        "additionalInfo": "string"
      }
    ]
  },
  "services": [
    {
      "name": "string",
      "code": "string",
      "additionalInfo": "string"
    }
  ]
}
Nome Tipo Obrigatório Definição Restrições
identification PhoneChannelsIdentification Sim
services PhoneChannelsServices Sim Traz a relação de serviços disponbilizados pelo Canal de Atendimento

PhoneChannelsIdentification

{
  "type": "string",
  "additionalInfo": "string",
  "phones": [
    {
      "countryCallingCode": "string",
      "areaCode": "string",
      "number": "string",
      "additionalInfo": "string"
    }
  ]
}
Nome Tipo Obrigatório Definição Restrições
type Enum PhoneChannelsType Sim Tipo de canal telefônico de atendimento: CENTRAL_TELEFONICA, SAC, OUVIDORIA, OUTROS O Tipo de Canal determina o Tipo de Acesso a ele relacionado: telefone da central, telefone do SAC, telefone da ouvidoria.
additionalInfo string Não Campo de texto livre para descrever informações complementateres sobre canais telefônicos. De preenchimento obrigatório quando o tipo de canal de atendimento telefônico selecionado for "OUTROS" De preenchimento obrigatório quando o tipo de canal de atendimento selecionado for "OUTROS"
phones PhoneChannelsPhones Não Telefones de contato com o canal de atendimento.

Enum PhoneChannelsType

Propriedade Código Definição
type CENTRAL_TELEFONICA Central telefônica banking.
type SAC SAC.
type OUVIDORIA Ouvidoria.
type OUTROS Outros.

PhoneChannelsPhones

Nome Tipo Obrigatório Definição
countryCallingCode string Sim DDI.
areaCode string Sim DDD.
number string Sim Telefone para contato com o canal.
additionalInfo string Sim Mensagem complementar necessária para o agrupamento da identificação do telefone.

PhoneChannelsServices

Nome Tipo Obrigatório Definição Restrições
name Enum PhoneChannelsServicesName Sim Nome dos Serviços efetivamente prestados pelo Canal de Atendimento.
code Enum PhoneChannelsServicesCode Sim Código dos Serviços efetivamente prestados pelo Canal de Atendimento.
additionalInfo string Não Texto livre para complementar informação relativa ao Serviço disponível, quando for selecionada a opção 'OUTROS_PRODUTOS_SERVICOS' Só será preenchido quando o tipo de serviço for OUTROS_PRODUTOS_SERVICOS

Enum PhoneChannelsServicesName

Propriedade Código
name ABERTURA_CONTAS_DEPOSITOS_OU_PAGAMENTO_PRE_PAGA
name SAQUE_MOEDA_EM_ESPECIE
name RECEBIMENTOS_PAGAMENTOS_QUALQUER_NATUREZA
name TRANSFERENCIAS_ELETRONICAS_VISANDO_MOVIMENTACAO_CONTAS_DEPOSITOS_OU_PAGAMENTO_TITULARIDADE_CLIENTES
name CONSULTA_SALDOS_EXTRATOS_CONTAS_DEPOSITOS_CONTAS_PAGAMENTOS
name APLICACOES_RESGATES_INVESTIMENTOS
name EXECUCAO_ATIVA_PASSIVA_ORDENS_PAGAMENTO_SOLICITACAO_CLIENTES_USUARIOS
name DEPOSITOS_MOEDA_ESPECIE_CHEQUE
name OPERACOES_CREDITO_BEM_COMO_OUTROS_SERVICOS_PRESTADOS_ACOMPANHAMENTO_OPERACAO
name CARTAO_CREDITO
name SEGUROS
name OPERACOES_ARRENDAMENTO_MERCANTIL
name ABERTURA_CONTA_PAGAMENTO_POS_PAGA
name COMPRA_VENDA_MOEDA_ESTRANGEIRA_ESPECIE
name COMPRA_VENDA_CHEQUE_CHEQUE_VIAGEM_BEM_COMO_CARGA_MOEDA_ESTRANGEIRA_CARTAO_PRE_PAGO
name COMPRA_VENDA_OURO
name OUTROS_PRODUTOS_SERVICOS
name CANCELAMENTO
name INFORMACOES
name RECLAMACOES

Enum PhoneChannelsServicesCode

Propriedade Código
code ABRE_CONTA_DEPOSITO_OU_PRE_PAGA
code SAQUE_MOEDA_ESPECIE
code RECEBE_PAGA_QUALQUER_NATUREZA
code TRANSFERENCIAS_ELETRONICAS_MOVIMENTA_CONTAS_DEPOSITOS_OU_PAGTO_TITULARES_CLIENTES
code CONSULTA_SALDOS_EXTRATOS_CONTAS_DEPOSITOS_PAGTOS
code APLICA_RESGATA_INVESTIMENTOS
code EXECUCAO_ATIVA_PASSIVA_ORDENS_PAGTO
code DEPOSITO_MOEDA_ESPECIE_CHEQUE
code OPERA_CREDITO_OUTROS_SERVICOS_ACOMPANHA_OPERACAO
code CARTAO_CREDITO
code SEGUROS
code OPERA_ARRENDAMENTO_MERCANTIL
code ABERTURA_CONTA_PAGAMENTO_POS_PAGA
code COMPRA_VENDA_MOEDA_ESTRANGEIRA_ESPECIE
code COMPRA_VENDA_CHEQUE_CHEQUE_VIAGEM_CARGA_MOEDA_ESTRANGEIRA_CARTAO_PRE_PAGO
code COMPRA_VENDA_OURO
code OUTROS_PRODUTOS_SERVICOS
code CANCELAMENTO
code INFORMACOES
code RECLAMACOES

ResponseSharedAutomatedTellerMachinesList

{
  "data": {
    "brand": {
      "name": "string",
      "companies": [
        {
          "sharedAutomatedTellerMachines": [
            {
              "identification": {
                "ownerName": "string"
              },
              "postalAddress": {
                "address": "string",
                "additionalInfo": "string",
                "districtName": "string",
                "townName": "string",
                "ibgeCode": "string",
                "countrySubDivision": "string",
                "postCode": "string",
                "country": "string",
                "countryCode": "string",
                "geographicCoordinates": {
                  "latitude": "string",
                  "longitude": "string"
                }
              },
              "availability": {
                "standards": [
                  {
                    "weekday": "string",
                    "openingTime": "string",
                    "closingTime": "string"
                  }
                ],
                "exception": "string",
                "isPublicAccessAllowed": "boolean"
              },
              "services": [
                {
                  "name": "string",
                  "code": "string",
                  "additionalInfo": "string"
                }
              ]
            }
          ],
          "name": "string",
          "cnpjNumber": "string",
          "urlComplementaryList": "string"
        }
      ]
    }
  },
  "links": {
    "self": "string",
    "first": "string",
    "prev": "string",
    "next": "string",
    "last": "string"
  },
  "meta": {
    "totalRecords": "string",
    "totalPages": "string"
  }
}

Nome Tipo Obrigatório Definição
data object Sim
» brand SharedAutomatedTellerMachinesBrand Não Organização controladora do grupo de instituições financeiras.
links Links Sim
meta Meta Sim

SharedAutomatedTellerMachinesBrand

{
  "name": "string",
  "companies": [
    {
      "sharedAutomatedTellerMachines": [
        {
          "identification": {
            "ownerName": "string"
          },
          "postalAddress": {
            "address": "string",
            "additionalInfo": "string",
            "districtName": "string",
            "townName": "string",
            "ibgeCode": "string",
            "countrySubDivision": "string",
            "postCode": "string",
            "country": "string",
            "countryCode": "string",
            "geographicCoordinates": {
              "latitude": "string",
              "longitude": "string"
            }
          },
          "availability": {
            "standards": [
              {
                "weekday": "string",
                "openingTime": "string",
                "closingTime": "string"
              }
            ],
            "exception": "string",
            "isPublicAccessAllowed": "boolean"
          },
          "services": [
            {
              "name": "string",
              "code": "string",
              "additionalInfo": "string"
            }
          ]
        }
      ],
      "name": "string",
      "cnpjNumber": "string",
      "urlComplementaryList": "string"
    }
  ]
}

Nome Tipo Obrigatório Definição
name string Não Nome da Marca selecionada pelas Organizações.
companies SharedAutomatedTellerMachinesCompanies Não Lista de instituições pertencentes à marca

SharedAutomatedTellerMachinesCompanies

{
  "sharedAutomatedTellerMachines": [
    {
      "identification": {
        "ownerName": "string"
      },
      "postalAddress": {
        "address": "string",
        "additionalInfo": "string",
        "districtName": "string",
        "townName": "string",
        "ibgeCode": "string",
        "countrySubDivision": "string",
        "postCode": "string",
        "country": "string",
        "countryCode": "string",
        "geographicCoordinates": {
          "latitude": "string",
          "longitude": "string"
        }
      },
      "availability": {
        "standards": [
          {
            "weekday": "string",
            "openingTime": "string",
            "closingTime": "string"
          }
        ],
        "exception": "string",
        "isPublicAccessAllowed": "boolean"
      },
      "services": [
        {
          "name": "string",
          "code": "string",
          "additionalInfo": "string"
        }
      ]
    }
  ],
  "name": "string",
  "cnpjNumber": "string",
  "urlComplementaryList": "string"
}

Properties

Nome Tipo Obrigatório Descrição
sharedAutomatedTellerMachines SharedAutomatedTellerMachines Não
name string Não Nome da Instituição, pertencente à Marca.
cnpjNumber string Não Número completo do CNPJ da instituição.
urlComplementaryList string Não URL de link para lista complementar com os nomes e CNPJs agrupados para o caso instituições ofertantes de produtos e serviços com as mesmas características.

SharedAutomatedTellerMachines

{
  "identification": {
    "ownerName": "string"
  },
  "postalAddress": {
    "address": "string",
    "additionalInfo": "string",
    "districtName": "string",
    "townName": "string",
    "ibgeCode": "string",
    "countrySubDivision": "string",
    "postCode": "string",
    "country": "string",
    "countryCode": "string",
    "geographicCoordinates": {
      "latitude": "string",
      "longitude": "string"
    }
  },
  "availability": {
    "standards": [
      {
        "weekday": "string",
        "openingTime": "string",
        "closingTime": "string"
      }
    ],
    "exception": "string",
    "isPublicAccessAllowed": "boolean"
  },
  "services": [
    {
      "name": "string",
      "code": "string",
      "additionalInfo": "string"
    }
  ]
}

Properties

Nome Tipo Obrigatório Description
identification SharedAutomatedTellerMachinesIdentification Não
postalAddress PostalAddress Não
availability Availability Não
services SharedAutomatedTellerMachinesServices Não

SharedAutomatedTellerMachinesIdentification

{
  "ownerName": "string"
}
Nome Tipo Obrigatório Descrição
ownerName string Não Nome do proprietário do terminal de Autoatendimento Compartilhado

SharedAutomatedTellerMachinesPostalAddress

{
  "address": "string",
  "additionalInfo": "string",
  "districtName": "string",
  "townName": "string",
  "ibgeCode": "string",
  "countrySubDivision": "string",
  "postCode": "string",
  "country": "string",
  "countryCode": "string",
  "geographicCoordinates": {
    "latitude": "string",
    "longitude": "string"
  }
}
Nome Tipo Obrigatório Descrição
address string Não Informação referente ao endereço da máquina compartilhada de autoatendimento
additionalInfo string Não Complemento
districtName string Não Bairro
townName string Não Cidade
ibgeCode string Não Código IBGE do município
countrySubDivision string Não Estado
postCode string Não CEP
country string Não País
countryCode string Não Código do país
geographicCoordinates GeographicCoordinates Não Informação referente a geolocalização da máquina compartilhada de autoatendimento

GeographicCoordinates

{
  "latitude": "string",
  "longitude": "string"
}
Nome Tipo Obrigatório Descrição
latitude string Não Informação da Latitude referente a geolocalização informada. Entre -90 e 90.p.ex. '-90.8365180'
longitude string Não Informação da Longitude referente a geolocalização informada. Entre -180 e 180.p.ex. '-180.836519'

SharedAutomatedTellerMachinesServices

{
  "name": "string",
  "code": "string",
  "additionalInfo": "string"
}
Nome Tipo Obrigatório Descrição
name Enum SharedAutomatedTellerMachinesServicesNames Não Lista com os nomes de serviços prestados.
code Enum SharedAutomatedTellerMachinesServicesCodes Não Lista com os códigos de serviços prestados.
additionalInfo string Não Texto livre para complementar informação relativa ao Serviço disponível, quando for preenchida a opção 'OUTROS_PRODUTOS_SERVICOS'

Enum SharedAutomatedTellerMachinesServicesNames

Propriedade Valor
name ABERTURA_CONTAS_DEPOSITOS_OU_PAGAMENTO_PRE_PAGA
name SAQUE_MOEDA_EM_ESPECIE
name RECEBIMENTOS_PAGAMENTOS_QUALQUER_NATUREZA
name TRANSFERENCIAS_ELETRONICAS_VISANDO_MOVIMENTACAO
name CONTAS_DEPOSITOS_OU_PAGAMENTO_TITULARIDADE_CLIENTES
name CONSULTA_SALDOS_EXTRATOS_CONTAS_DEPOSITOS_E_CONTAS
name PAGAMENTOS
name APLICACOES_RESGATES_INVESTIMENTOS
name EXECUCAO_ATIVA_PASSIVA_ORDENS_PAGAMENTO_SOLICITACAO
name CLIENTES_USUARIOS
name DEPOSITOS_MOEDA_ESPECIE_CHEQUE
name OPERACOES_CREDITO_BEM_COMO_OUTROS_SERVICOS_PRESTADOS_ACOMPANHAMENTO_OPERACAO
name CARTAO_CREDITO
name SEGUROS
name OPERACOES_ARRENDAMENTO_MERCANTIL
name ABERTURA_CONTA_PAGAMENTO_POS_PAGA
name COMPRA_VENDA_MOEDA_ESTRANGEIRA_ESPECIE
name COMPRA_VENDA_CHEQUE_CHEQUE_VIAGEM_BEM_COMO_CARGA_MOEDA_ESTRANGEIRA_CARTAO_PRE_PAGO
name COMPRA_VENDA_OURO
name OUTROS_PRODUTOS_SERVICOS
name CANCELAMENTO
name INFORMACOES
name RECLAMACOES

Enum SharedAutomatedTellerMachinesServicesCodes

Propriedade Valor
code ABRE_CONTA_DEPOSITO_OU_PRE_PAGA
code SAQUE_MOEDA_ESPECIE
code RECEBE_PAGA_QUALQUER_NATUREZA
code TRANSFERENCIAS_ELETRONICAS_MOVIMENTA_CONTAS_DEPOSITOS_OU_PAGA_TITULARES_CLIENTES
code CONSULTA_SALDOS_EXTRATOS_CONTAS_DEPOSITOS
code PAGAMENTOS
code APLICA_RESGATA_INVESTIMENTOS
code EXECUTA_ATIVA_PASSIVA_ORDENS_PAGAMENTO
code DEPOSITA_MOEDA_ESPECIE_CHEQUE
code OPERA_CREDITO_OUTROS_SERVICOS_ACOMPANHA_OPERACAO
code CARTAO_CREDITO
code SEGUROS
code OPERA_ARRENDAMENTO_MERCANTIL
code ABERTURA_CONTA_PAGAMENTO_POS_PAGA
code COMPRA_VENDE_MOEDA_ESTRANGEIRA_ESPECIE
code COMPRA_VENDE_CHEQUE_CHEQUE_VIAGEM_CARGA_MOEDA_ESTRANGEIRA_CARTAO_PRE_PAGO
code COMPRA_VENDE_OURO
code OUTROS_PRODUTOS_SERVICOS
code CANCELAMENTO
code INFORMACOES
code RECLAMACOES

ResponseBusinessAccounts

{
  "data": {
    "brand": {
      "name": "string",
      "companies": [
        {
          "name": "string",
          "cnpjNumber": "string",
          "urlComplementaryList": "string",
          "businessAccounts": [
            {
              "type": "string",
              "fees": {
                "services": [
                  {
                    "name": "string",
                    "code": "string",
                    "chargingTriggerInfo": "string",
                    "prices": [
                      {
                        "interval": "string",
                        "value": "string",
                        "currency": "string",
                        "customers": {
                          "rate": "string"
                        }
                      }
                    ],
                    "minimum": {
                      "value": "string",
                      "currency": "string"
                    },
                    "maximum": {
                      "value": "string",
                      "currency": "string"
                    }
                  }
                ]
              },
              "serviceBundles": [
                {
                  "name": "string",
                  "services": [
                    {
                      "code": "string",
                      "chargingTriggerInfo": "string",
                      "eventLimitQuantity": "string",
                      "freeEventQuantity": "string"
                    }
                  ],
                  "prices": [
                    {
                      "interval": "string",
                      "monthlyFee": "string",
                      "currency": "string",
                      "customers": {
                        "rate": "string"
                      }
                    }
                  ],
                  "minimum": {
                    "value": "string",
                    "currency": "string"
                  },
                  "maximum": {
                    "value": "string",
                    "currency": "string"
                  }
                }
              ],
              "openingClosingChannels": [
                "string"
              ],
              "additionalInfo": "string",
              "transactionMethods": [
                "string"
              ],
              "termsConditions": {
                "minimumBalance": {
                  "value": "string",
                  "currency": "string"
                },
                "elegibilityCriteriaInfo": "string",
                "closingProcessInfo": "string"
              },
              "incomeRate": [
                {
                  "savingAccount": "string",
                  "prepaidPaymentAccount": "string"
                }
              ]
            }
          ]
        }
      ]
    }
  },
  "links": {
    "self": "string",
    "first": "string",
    "prev": "string",
    "next": "string",
    "last": "string"
  },
  "meta": {
    "totalRecords": "integer",
    "totalPages": "integer"
  }
}
Nome Tipo Obrigatório Definição
data object Sim
» brand BusinessAccountsBrand Sim Organização controladora do grupo de instituições financeiras.
links LinksPaginated Sim
meta MetaPaginated Sim

BusinessAccountsBrand

{
  "name": "string",
  "companies": [
    {
      "name": "string",
      "cnpjNumber": "string",
      "urlComplementaryList": "string",
      "businessAccounts": [
        {
          "type": "string",
          "fees": {
            "services": [
              {
                "name": "string",
                "code": "string",
                "chargingTriggerInfo": "string",
                "prices": [
                  {
                    "interval": "string",
                    "value": "string",
                    "currency": "string",
                    "customers": {
                      "rate": "string"
                    }
                  }
                ],
                "minimum": {
                  "value": "string",
                  "currency": "string"
                },
                "maximum": {
                  "value": "string",
                  "currency": "string"
                }
              }
            ]
          },
          "serviceBundles": [
            {
              "name": "string",
              "services": [
                {
                  "code": "string",
                  "chargingTriggerInfo": "string",
                  "eventLimitQuantity": "string",
                  "freeEventQuantity": "string"
                }
              ],
              "prices": [
                {
                  "interval": "string",
                  "monthlyFee": "string",
                  "currency": "string",
                  "customers": {
                    "rate": "string"
                  }
                }
              ],
              "minimum": {
                "value": "string",
                "currency": "string"
              },
              "maximum": {
                "value": "string",
                "currency": "string"
              }
            }
          ],
          "openingClosingChannels": [
            "string"
          ],
          "additionalInfo": "string",
          "transactionMethods": [
            "string"
          ],
          "termsConditions": {
            "minimumBalance": {
              "value": "string",
              "currency": "string"
            },
            "elegibilityCriteriaInfo": "string",
            "closingProcessInfo": "string"
          },
          "incomeRate": [
            {
              "savingAccount": "string",
              "prepaidPaymentAccount": "string"
            }
          ]
        }
      ]
    }
  ]
}
Nome Tipo Obrigatório Definição
name string Sim Nome da Instituição, pertencente à marca, responsável pela comercialização dos produtos e serviços
companies BusinessAccountsCompany Sim Companies traz uma lista de todas as instituições da Marca

BusinessAccountsCompany

{
  "name": "string",
  "cnpjNumber": "string",
  "urlComplementaryList": "string",
  "businessAccounts": [
    {
      "type": "string",
      "fees": {
        "services": [
          {
            "name": "string",
            "code": "string",
            "chargingTriggerInfo": "string",
            "prices": [
              {
                "interval": "string",
                "value": "string",
                "currency": "string",
                "customers": {
                  "rate": "string"
                }
              }
            ],
            "minimum": {
              "value": "string",
              "currency": "string"
            },
            "maximum": {
              "value": "string",
              "currency": "string"
            }
          }
        ]
      },
      "serviceBundles": [
        {
          "name": "string",
          "services": [
            {
              "code": "string",
              "chargingTriggerInfo": "string",
              "eventLimitQuantity": "string",
              "freeEventQuantity": "string"
            }
          ],
          "prices": [
            {
              "interval": "string",
              "monthlyFee": "string",
              "currency": "string",
              "customers": {
                "rate": "string"
              }
            }
          ],
          "minimum": {
            "value": "string",
            "currency": "string"
          },
          "maximum": {
            "value": "string",
            "currency": "string"
          }
        }
      ],
      "openingClosingChannels": [
        "string"
      ],
      "additionalInfo": "string",
      "transactionMethods": [
        "string"
      ],
      "termsConditions": {
        "minimumBalance": {
          "value": "string",
          "currency": "string"
        },
        "elegibilityCriteriaInfo": "string",
        "closingProcessInfo": "string"
      },
      "incomeRate": [
        {
          "savingAccount": "string",
          "prepaidPaymentAccount": "string"
        }
      ]
    }
  ]
}
Nome Tipo Obrigatório Definição
name string Sim Nome da Instituição, pertencente à marca, responsável pela comercialização dos tipos de contas de pessoas jurídicas consultadas.
cnpjNumber string Sim O responsável pela comercialização das modalidades de Contas para Pessoas Jurídicas consultadas.
urlComplementaryList string Sim URL do link que conterá a lista complementar com os nomes e CNPJs agrupados sob o mesmo cnpjNumber. Os contidos nessa lista possuem as mesmas características para produtos e serviços.
businessAccounts BusinessAccounts Sim lista de tipos de conta

BusinessAccounts

{
  "type": "string",
  "fees": {
    "services": [
      {
        "name": "string",
        "code": "string",
        "chargingTriggerInfo": "string",
        "prices": [
          {
            "interval": "string",
            "value": "string",
            "currency": "string",
            "customers": {
              "rate": "string"
            }
          }
        ],
        "minimum": {
          "value": "string",
          "currency": "string"
        },
        "maximum": {
          "value": "string",
          "currency": "string"
        }
      }
    ]
  },
  "serviceBundles": [
    {
      "name": "string",
      "services": [
        {
          "code": "string",
          "chargingTriggerInfo": "string",
          "eventLimitQuantity": "string",
          "freeEventQuantity": "string"
        }
      ],
      "prices": [
        {
          "interval": "string",
          "monthlyFee": "string",
          "currency": "string",
          "customers": {
            "rate": "string"
          }
        }
      ],
      "minimum": {
        "value": "string",
        "currency": "string"
      },
      "maximum": {
        "value": "string",
        "currency": "string"
      }
    }
  ],
  "openingClosingChannels": [
    "string"
  ],
  "additionalInfo": "string",
  "transactionMethods": [
    "string"
  ],
  "termsConditions": {
    "minimumBalance": {
      "value": "string",
      "currency": "string"
    },
    "elegibilityCriteriaInfo": "string",
    "closingProcessInfo": "string"
  },
  "incomeRate": [
    {
      "savingAccount": "string",
      "prepaidPaymentAccount": "string"
    }
  ]
}
Nome Tipo Obrigatório Descrição
type Enum AccountType Sim Tipos de contas ofertadas para pessoa natual ou jurídica.
fees FeesBusinessAccount Sim Objeto que reúne informações de tarifas de serviços
serviceBundles ServiceBundle Sim Lista dos serviços que compõe o pacote de serviços
openingClosingChannels Enum OpeningClosingChannels Sim Lista dos canais para aberturas e encerramento.
additionalInfo string Sim Texto livre para complementar informação relativa ao Canal disponível, quando no campo ''openingClosingChannels'' estiver preenchida a opção ''Outros''.
Restrição: Campo de preenchimento obrigatório se ''openingCloseChannels'' estiver preenchida a opção ''OUTROS''
transactionMethods Enum TransactionMethods Sim Lista de formas de movimentação
termsConditions AccountsTermsConditions Sim Objeto que reúne informações relativas a Termos e Condições para as modalidades tratadas
incomeRate AccountsIncomeRate Sim Valores dos percentuais de taxas.

FeesBusinessAccount

{
  "services": [
    {
      "name": "string",
      "code": "string",
      "chargingTriggerInfo": "string",
      "prices": [
        {
          "interval": "string",
          "value": "string",
          "currency": "string",
          "customers": {
            "rate": "string"
          }
        }
      ],
      "minimum": {
        "value": "string",
        "currency": "string"
      },
      "maximum": {
        "value": "string",
        "currency": "string"
      }
    }
  ]
}
Nome Tipo Obrigatório Descrição
services BusinessAccountsService Sim Lista das Tarifas cobradas sobre Serviços

BusinessAccountsService

{
  "name": "string",
  "code": "string",
  "chargingTriggerInfo": "string",
  "prices": [
    {
      "interval": "string",
      "value": "string",
      "currency": "string",
      "customers": {
        "rate": "string"
      }
    }
  ],
  "minimum": {
    "value": "string",
    "currency": "string"
  },
  "maximum": {
    "value": "string",
    "currency": "string"
  }
}
Nome Tipo Obrigatório Descrição
name string Sim Nome do Serviço que incide sobre tipo de conta selecionado para pessoa jurídica(Campo Livre).
code string Sim Sigla de identificação de Outros Serviços que incidem sobre os tipos de contas informados.
chargingTriggerInfo string Sim Fatos geradores de cobrança que incidem sobre serviço que compõe o Pacote de Serviços.
prices Price Sim Lista distribuição preços tarifas de serviços
minimum MinimumPrice Sim Valor mínimo cobrado para a taxa de remuneração relativa ao serviço ofertado sobre a base de clientes no mês de referência.
maximum MaximumPrice Sim Valor máximo cobrado para a taxa de remuneração relativa ao serviço ofertado sobre a base de clientes no mês de referência.

ResponsePersonalAccounts

{
  "data": {
    "brand": {
      "name": "string",
      "companies": [
        {
          "name": "string",
          "cnpjNumber": "string",
          "urlComplementaryList": "string",
          "personalAccounts": [
            {
              "type": "string",
              "fees": {
                "priorityServices": [
                  {
                    "name": "string",
                    "code": "string",
                    "chargingTriggerInfo": "string",
                    "prices": [
                      {
                        "interval": "string",
                        "value": "string",
                        "currency": "string",
                        "customers": {
                          "rate": "string"
                        }
                      }
                    ],
                    "minimum": {
                      "value": "string",
                      "currency": "string"
                    },
                    "maximum": {
                      "value": "string",
                      "currency": "string"
                    }
                  }
                ],
                "otherServices": [
                  {
                    "name": "string",
                    "code": "string",
                    "chargingTriggerInfo": "string",
                    "prices": [
                      {
                        "interval": "string",
                        "value": "string",
                        "currency": "string",
                        "customers": {
                          "rate": "string"
                        }
                      }
                    ],
                    "minimum": {
                      "value": "string",
                      "currency": "string"
                    },
                    "maximum": {
                      "value": "string",
                      "currency": "string"
                    }
                  }
                ]
              },
              "serviceBundles": [
                {
                  "name": "string",
                  "services": [
                    {
                      "code": "string",
                      "chargingTriggerInfo": "string",
                      "eventLimitQuantity": "string",
                      "freeEventQuantity": "string"
                    }
                  ],
                  "prices": [
                    {
                      "interval": "string",
                      "monthlyFee": "string",
                      "currency": "string",
                      "customers": {
                        "rate": "string"
                      }
                    }
                  ],
                  "minimum": {
                    "value": "string",
                    "currency": "string"
                  },
                  "maximum": {
                    "value": "string",
                    "currency": "string"
                  }
                }
              ],
              "openingClosingChannels": [
                "string"
              ],
              "additionalInfo": "string",
              "transactionMethods": [
                "string"
              ],
              "termsConditions": {
                "minimumBalance": {
                  "value": "string",
                  "currency": "string"
                },
                "elegibilityCriteriaInfo": "string",
                "closingProcessInfo": "string"
              },
              "incomeRate": {
                "savingAccount": "string",
                "prepaidPaymentAccount": "string"
              }
            }
          ]
        }
      ]
    }
  },
  "links": {
    "self": "string",
    "first": "string",
    "prev": "string",
    "next": "string",
    "last": "string"
  },
  "meta": {
    "totalRecords": "integer",
    "totalPages": "integer"
  }
}
Nome Tipo Obrigatório Definição
data object Sim
» brand PersonalAccountBrand Sim Organização controladora do grupo de instituições financeiras.
links LinksPaginated Sim
meta MetaPaginated Sim

PersonalAccountBrand

{
  "name": "string",
  "companies": [
    {
      "name": "string",
      "cnpjNumber": "string",
      "urlComplementaryList": "string",
      "personalAccounts": [
        {
          "type": "string",
          "fees": {
            "priorityServices": [
              {
                "name": "string",
                "code": "string",
                "chargingTriggerInfo": "string",
                "prices": [
                  {
                    "interval": "string",
                    "value": "string",
                    "currency": "string",
                    "customers": {
                      "rate": "string"
                    }
                  }
                ],
                "minimum": {
                  "value": "string",
                  "currency": "string"
                },
                "maximum": {
                  "value": "string",
                  "currency": "string"
                }
              }
            ],
            "otherServices": [
              {
                "name": "string",
                "code": "string",
                "chargingTriggerInfo": "string",
                "prices": [
                  {
                    "interval": "string",
                    "value": "string",
                    "currency": "string",
                    "customers": {
                      "rate": "string"
                    }
                  }
                ],
                "minimum": {
                  "value": "string",
                  "currency": "string"
                },
                "maximum": {
                  "value": "string",
                  "currency": "string"
                }
              }
            ]
          },
          "serviceBundles": [
            {
              "name": "string",
              "services": [
                {
                  "code": "string",
                  "chargingTriggerInfo": "string",
                  "eventLimitQuantity": "string",
                  "freeEventQuantity": "string"
                }
              ],
              "prices": [
                {
                  "interval": "string",
                  "monthlyFee": "string",
                  "currency": "string",
                  "customers": {
                    "rate": "string"
                  }
                }
              ],
              "minimum": {
                "value": "string",
                "currency": "string"
              },
              "maximum": {
                "value": "string",
                "currency": "string"
              }
            }
          ],
          "openingClosingChannels": [
            "string"
          ],
          "additionalInfo": "string",
          "transactionMethods": [
            "string"
          ],
          "termsConditions": {
            "minimumBalance": {
              "value": "string",
              "currency": "string"
            },
            "elegibilityCriteriaInfo": "string",
            "closingProcessInfo": "string"
          },
          "incomeRate": {
            "savingAccount": "string",
            "prepaidPaymentAccount": "string"
          }
        }
      ]
    }
  ]
}
Nome Tipo Obrigatório Definição
name string Sim Nome da Marca reportada pelo participante do Open Banking. O conceito a que se refere a 'marca' utilizada está em definição pelos participantes.
companies PersonalAccountCompany Sim Lista de instituições pertencentes à marca.

PersonalAccountCompany

{
  "name": "string",
  "cnpjNumber": "string",
  "urlComplementaryList": "string",
  "personalAccounts": [
    {
      "type": "string",
      "fees": {
        "priorityServices": [
          {
            "name": "string",
            "code": "string",
            "chargingTriggerInfo": "string",
            "prices": [
              {
                "interval": "string",
                "value": "string",
                "currency": "string",
                "customers": {
                  "rate": "string"
                }
              }
            ],
            "minimum": {
              "value": "string",
              "currency": "string"
            },
            "maximum": {
              "value": "string",
              "currency": "string"
            }
          }
        ],
        "otherServices": [
          {
            "name": "string",
            "code": "string",
            "chargingTriggerInfo": "string",
            "prices": [
              {
                "interval": "string",
                "value": "string",
                "currency": "string",
                "customers": {
                  "rate": "string"
                }
              }
            ],
            "minimum": {
              "value": "string",
              "currency": "string"
            },
            "maximum": {
              "value": "string",
              "currency": "string"
            }
          }
        ]
      },
      "serviceBundles": [
        {
          "name": "string",
          "services": [
            {
              "code": "string",
              "chargingTriggerInfo": "string",
              "eventLimitQuantity": "string",
              "freeEventQuantity": "string"
            }
          ],
          "prices": [
            {
              "interval": "string",
              "monthlyFee": "string",
              "currency": "string",
              "customers": {
                "rate": "string"
              }
            }
          ],
          "minimum": {
            "value": "string",
            "currency": "string"
          },
          "maximum": {
            "value": "string",
            "currency": "string"
          }
        }
      ],
      "openingClosingChannels": [
        "string"
      ],
      "additionalInfo": "string",
      "transactionMethods": [
        "string"
      ],
      "termsConditions": {
        "minimumBalance": {
          "value": "string",
          "currency": "string"
        },
        "elegibilityCriteriaInfo": "string",
        "closingProcessInfo": "string"
      },
      "incomeRate": {
        "savingAccount": "string",
        "prepaidPaymentAccount": "string"
      }
    }
  ]
}
Nome Tipo Obrigatório Definição
name string Sim Nome da Instituição, pertencente à marca, responsável pelas modalidades de Contas para Pessoa Natural. p.ex.'Empresa da Organização A'
cnpjNumber string Sim O responsável pela comercialização das modalidades de Contas.
urlComplementaryList string Não URL do link que conterá a lista complementar com os nomes e CNPJs agrupados sob o mesmo cnpjNumber. Os contidos nessa lista possuem as mesmas características para produtos e serviços. Restrição: Será obrigatorimente preenchido se houver lista complementar com os nomes e CNPJs a ser disponibilizada
PersonalAccounts PersonalAccount Sim Lista de tipos de conta

PersonalAccount

{
  "type": "string",
  "fees": {
    "priorityServices": [
      {
        "name": "string",
        "code": "string",
        "chargingTriggerInfo": "string",
        "prices": [
          {
            "interval": "string",
            "value": "string",
            "currency": "string",
            "customers": {
              "rate": "string"
            }
          }
        ],
        "minimum": {
          "value": "string",
          "currency": "string"
        },
        "maximum": {
          "value": "string",
          "currency": "string"
        }
      }
    ],
    "otherServices": [
      {
        "name": "string",
        "code": "string",
        "chargingTriggerInfo": "string",
        "prices": [
          {
            "interval": "string",
            "value": "string",
            "currency": "string",
            "customers": {
              "rate": "string"
            }
          }
        ],
        "minimum": {
          "value": "string",
          "currency": "string"
        },
        "maximum": {
          "value": "string",
          "currency": "string"
        }
      }
    ]
  },
  "serviceBundles": [
    {
      "name": "string",
      "services": [
        {
          "code": "string",
          "chargingTriggerInfo": "string",
          "eventLimitQuantity": "string",
          "freeEventQuantity": "string"
        }
      ],
      "prices": [
        {
          "interval": "string",
          "monthlyFee": "string",
          "currency": "string",
          "customers": {
            "rate": "string"
          }
        }
      ],
      "minimum": {
        "value": "string",
        "currency": "string"
      },
      "maximum": {
        "value": "string",
        "currency": "string"
      }
    }
  ],
  "openingClosingChannels": [
    "string"
  ],
  "additionalInfo": "string",
  "transactionMethods": [
    "string"
  ],
  "termsConditions": {
    "minimumBalance": {
      "value": "string",
      "currency": "string"
    },
    "elegibilityCriteriaInfo": "string",
    "closingProcessInfo": "string"
  },
  "incomeRate": {
    "savingAccount": "string",
    "prepaidPaymentAccount": "string"
  }
}
Nome Tipo Obrigatório Descrição
type Enum AccountType Sim Tipos de contas ofertadas para pessoa natural, p.ex. 'CONTA_DEPOSITO_A_VISTA'.
Conta de depósito à vista ou Conta corrente - é o tipo mais comum. Nela, o dinheiro fica à sua disposição para ser sacado a qualquer momento. Essa conta não gera rendimentos para o depositante.
Conta poupança - foi criada para estimular as pessoas a pouparem. O dinheiro que ficar na conta por trinta dias passa a gerar rendimentos, com isenção de imposto de renda para quem declara. Ou seja, o dinheiro “cresce” (rende) enquanto ficar guardado na conta. Cada depósito terá rendimentos de mês em mês, sempre no dia do mês em que o dinheiro tiver sido depositado.
Conta de pagamento pré-paga: segundo CIRCULAR Nº 3.680, BCB de 2013, é a 'destinada à execução de transações de pagamento em moeda eletrônica realizadas com base em fundos denominados em reais previamente aportados'
fees AccountFee Sim Objeto que reúne informações de tarifas de serviços
serviceBundles ServiceBundle Sim Lista dos Pacotes de serviços
openingClosingChannels Enum OpeningClosingChannels Sim Lista dos canais para aberturas e encerramento
additionalInfo string Não Texto livre para complementar informação relativa ao Canal disponível, quando no campo ''openingClosingChannels'' estiver preenchida a opção ''Outros''.
Restrição: Campo de preenchimento obrigatório se ''openingCloseChannels'' estiver preenchida a opção ''OUTROS''
transactionMethods Enum TransactionMethods Sim Lista de formas de movimentação
termsConditions AccountsTermsConditions Sim Objeto que reúne informações relativas a Termos e Condições para as modalidades tratadas
incomeRate AccountsIncomeRate Sim Valores dos percentuais de taxas.

AccountFee

{
  "priorityServices": [
    {
      "name": "string",
      "code": "string",
      "chargingTriggerInfo": "string",
      "prices": [
        {
          "interval": "string",
          "value": "string",
          "currency": "string",
          "customers": {
            "rate": "string"
          }
        }
      ],
      "minimum": {
        "value": "string",
        "currency": "string"
      },
      "maximum": {
        "value": "string",
        "currency": "string"
      }
    }
  ],
  "otherServices": [
    {
      "name": "string",
      "code": "string",
      "chargingTriggerInfo": "string",
      "prices": [
        {
          "interval": "string",
          "value": "string",
          "currency": "string",
          "customers": {
            "rate": "string"
          }
        }
      ],
      "minimum": {
        "value": "string",
        "currency": "string"
      },
      "maximum": {
        "value": "string",
        "currency": "string"
      }
    }
  ]
}
Nome Tipo Obrigatório Descrição
priorityServices AccountPriorityService Sim Lista das Tarifas cobradas sobre Serviços Prioritários
otherServices AccountOtherService Sim Lista das Tarifas cobradas sobre outros Serviços, que não prioritários

AccountPriorityService

{
  "name": "string",
  "code": "string",
  "chargingTriggerInfo": "string",
  "prices": [
    {
      "interval": "string",
      "value": "string",
      "currency": "string",
      "customers": {
        "rate": "string"
      }
    }
  ],
  "minimum": {
    "value": "string",
    "currency": "string"
  },
  "maximum": {
    "value": "string",
    "currency": "string"
  }
}
Nome Tipo Obrigatório Descrição
name Enum PriorityServiceName Sim Nome dos Serviços prioritários, segundo Resolução 3.919 do Bacen, para pessoa natural.
code AccountPriorityServiceCode Sim Sigla de identificação do Serviço Prioritário, segundo Resolução 3.919 do Bacen.
chargingTriggerInfo string Sim Fatos geradores de cobrança que incidem sobre os serviços prioritários, segundo Resolução 3.919 do Bacen, para pessoa natural.
prices Price Sim Valor da mediana da tarifa, relativa ao serviço ofertado, informado no período
minimum MinimumPrice Sim Valor mínimo apurado para a tarifa de serviços sobre a base de clientes no mês de referência
maximum MaximumPrice Sim Valor máximo apurado para a tarifa de serviços sobre a base de clientes no mês de referência

AccountOtherService

{
  "name": "string",
  "code": "string",
  "chargingTriggerInfo": "string",
  "prices": [
    {
      "interval": "string",
      "value": "string",
      "currency": "string",
      "customers": {
        "rate": "string"
      }
    }
  ],
  "minimum": {
    "value": "string",
    "currency": "string"
  },
  "maximum": {
    "value": "string",
    "currency": "string"
  }
}
Nome Tipo Obrigatório Descrição
name string Sim Nome atribuído a Outros Serviços disponíveis para os tipos de contas.
code string Não Sigla de identificação de Outros Serviços que incidem sobre os tipos de contas.
chargingTriggerInfo string Sim Outros Fatos geradores de cobrança referentes aos Outros Serviços que incidem sobre as contas comercializadas.
prices Price Sim Valor da tarifa cobrada referente aos Outros Serviços.
minimum MinimumPrice Sim Valor mínimo cobrado para a tarifa de serviços sobre a base de clientes no mês de referência.
maximum MaximumPrice Sim Valor máximo cobrado para a tarifa de serviços sobre a base de clientes no mês de referência.

ServiceBundleServiceDetail

{
  "code": "string",
  "chargingTriggerInfo": "string",
  "eventLimitQuantity": "string",
  "freeEventQuantity": "string"
}
Nome Tipo Obrigatório Definição
code string Sim Código que identifica o Serviço que compõe o Pacote de Serviços, podendo ser da lista de Serviços Prioritários ou Outros Serviços. p.ex. segundo Resolução 3.919 do Bacen: 'SAQUE_TERMINAL'.
chargingTriggerInfo string Sim Fatos geradores de cobrança que incidem sobre serviço que compõe o Pacote de Serviços.
eventLimitQuantity string Sim Segundo Resolução 4196, BCB, de 2013: Quantidade de eventos previstos no Pacote de Serviços (Número de eventos incluídos no mês) p.ex.'2'. No caso de quantidade ilimitada, reportar 999999
freeEventQuantity string Sim Segundo Resolução 4196, BCB, de 2013: Quantidade de eventos previstos no Pacote de Serviços com isenção de Tarifa.p.ex.'1' No caso de quantidade ilimitada, reportar 999999

AccountsTermsConditions

{
  "minimumBalance": {
    "value": "string",
    "currency": "string"
  },
  "elegibilityCriteriaInfo": "string",
  "closingProcessInfo": "string"
}
Nome Tipo Obrigatório Descrição
minimumBalance MinimumBalance Sim Saldo mínimo exigido nos Termos e condições contratuais, que regem as contas comercializadas.
elegibilityCriteriaInfo string Sim Critérios de qualificação do cliente com a finalidade de definir sua elegibilidade para a aquisição do tipo de conta. Campo Aberto
closingProcessInfo string Sim Procedimentos de encerramento para o tipo de conta tratado. Possibilidade de inscrição da URL. Endereço eletrônico de acesso ao canal. p.ex. 'https://example.com/mobile-banking'

AccountsIncomeRate

{
  "savingAccount": "string",
  "prepaidPaymentAccount": "string"
}
Nome Tipo Obrigatório Descrição
savingAccount string Não Descrição da Remuneração especificamente para Conta de Poupança. Deve ser preenchido com a determinação legal vigente.
Restrição: De preenchimento obrigatório para CONTA_POUPANCA. Para os demais Tipos preencher com NA
prepaidPaymentAccount string Não Campo Livre. Deve explicitar o Percentual em favor do titular da conta de pagamento pré-paga. P.ex. '40% de rendimento a.m.'

Enum AccountType

Tipos de contas ofertadas para pessoa natural ou jurídica

Propriedade Valor Definição
type CONTA_DEPOSITO_A_VISTA Conta de depósito à vista ou Conta corrente - é o tipo mais comum. Nela, o dinheiro fica à sua disposição para ser sacado a qualquer momento. Essa conta não gera rendimentos para o depositante
type CONTA_POUPANCA Conta poupança - foi criada para estimular as pessoas a pouparem. O dinheiro que ficar na conta por trinta dias passa a gerar rendimentos, com isenção de imposto de renda para quem declara. Ou seja, o dinheiro “cresce” (rende) enquanto ficar guardado na conta. Cada depósito terá rendimentos de mês em mês, sempre no dia do mês em que o dinheiro tiver sido depositado
type CONTA_PAGAMENTO_PRE_PAGA Conta de pagamento pré-paga: segundo CIRCULAR Nº 3.680, BCB de 2013, é a 'destinada à execução de transações de pagamento em moeda eletrônica realizadas com base em fundos denominados em reais previamente aportados.

Enum OpeningClosingChannels

Canais disponíveis para abertura e encerramento de contas, p.ex. 'DEPENDENCIAS_PROPRIAS'

Propriedade Valor Definição
openingClosingChannels DEPENDENCIAS_PROPRIAS Dependências próprias.
openingClosingChannels CORRESPONDENTES_BANCARIOS Correspondentes bancários.
openingClosingChannels INTERNET_BANKING Internet banking.
openingClosingChannels MOBILE_BANKING Mobile banking.
openingClosingChannels CENTRAL_TELEFONICA Central telefônica.
openingClosingChannels CHAT Chat.
openingClosingChannels OUTROS Outros (p.ex. website/apps de terceiros)

Enum TransactionMethods

Lista de formas de movimentação possíveis para a conta, p.ex. 'MOVIMENTACAO_CARTÃO'.

Propriedade Valor Definição
transactionMethods MOVIMENTACAO_ELETRONICA Movimentação eletrônica.
transactionMethods MOVIMENTACAO_CHEQUE Movimentação com cheque.
transactionMethods MOVIMENTACAO_CARTAO Movimentação com cartão.
transactionMethods MOVIMENTACAO_PRESENCIAL Movimentação presencial.

PriorityServiceName

Propriedade Valor Definição
name CONFECCAO_CADASTRO_INICIO_RELACIONAMENTO Confecção de Cadastro Início de Relacionamento
name FORNECIMENTO_2_VIA_CARTAO_FUNCAO_DEBITO Fornecimento 2ª Via Cartão Função Débito
name FORNECIMENTO_2_VIA_CARTAO_FUNCAO_MOVIMENTACAO_CONTA_POUPANCA Fornecimento 2ª Via Cartão Função Monimentação Conta Poupança
name EXCLUSAO_CADASTRO_EMITENTES_CHEQUES_SEM_FUNDO_CCF Exclusão Cadastro Emitentes Cheques Sem Fundo CCF
name CONTRA_ORDEM_REVOGACAO_E_OPOSICAO_OU_SUSTACAO_PAGAMENTO_CHEQUE Contra Ordem Revogação e Oposição ou Sustação de Pagamento Cheque
name FORNECIMENTO_FOLHAS_CHEQUE Fornecimento Folhas Cheque
name CHEQUE_ADMINISTRATIVO Cheque Administrativo
name CHEQUE_VISADO Cheque Visado
name SAQUE_CONTA_DEPOSITO_A_VISTA_POUPANCA_PRESENCIAL_OU_PESSOAL Saque Conta Deposito a Vista Poupança PRESENCIAL OU PESSOAL
name SAQUE_CONTA_DEPOSITO_A_VISTA_POUPANCA_TERMINAL_AUTOATENDIMENTO Saque Conta Deposito a Vista Poupança TERMINAL AUTOATENDIMENTO
name SAQUE_CONTA_DEPOSITO_A_VISTA_POUPANCA_CORRESPONDENTES_PAIS Saque Conta Deposito a Vista Poupança CORRESPONDENTES PAIS
name DEPOSITO_IDENTIFICADO Deposito Identificado
name FORNECIMENTO_EXTRATO_MENSAL_CONTA_DEPOSITOS_A_VISTA_E_POUPANCA_PRESENCIAL_OU_PESSOAL Fornecimento Extrato Mensal Conta Depositos a Vista e Poupança PRESENCIAL ou PESSOAL
name FORNECIMENTO_EXTRATO_MENSAL_CONTA_DEPOSITOS_A_VISTA_E_POUPANCA_TERMINAL_AUTOATENDIMENTO Fornecimento Extrato Mensal Conta Depositos a Vista e Poupança TERMINAL AUTOATENDIMENTO
name FORNECIMENTO_EXTRATO_MENSAL_CONTA_DEPOSITOS_A_VISTA_E_POUPANCA_CORRESPONDENTES_PAIS Fornecimento Extrato Mensal Conta Depositos a Vista e Poupança CORRESPONDENTES PAIS
name FORNECIMENTO_EXTRATO_DE_UM_PERIODO_CONTA_DEPOSITOS_A_VISTA_E_POUPANCA_PRESENCIAL_OU_PESSOAL Fornecimento Extrato de um Período Conta Depositos à Vista e Poupança PRESENCIAL OU PESSOAL
name FORNECIMENTO_EXTRATO_DE_UM_PERIODO_CONTA_DEPOSITOS_A_VISTA_E_POUPANCA_TERMINAL_AUTOATENDIMENTO Fornecimento Extrato de um Período Conta Depositos à Vista e Poupança TERMINAL AUTOATENDIMENTO
name FORNECIMENTO_EXTRATO_DE_UM_PERIODO_CONTA_DEPOSITOS_A_VISTA_E_POUPANCA_CORRESPONDENTES_PAIS Fornecimento Extrato de um Período Conta Depositos à Vista e Poupança CORRESPONDENTES PAIS
name FORNECIMENTO_COPIA_MICROFILME_MICROFICHA_ASSEMELHADO Fornecimento Copia Microfilme Microficha Assemelhado
name TRANSFERENCIA_DOC_PESSOAL_OU_PRESENCIAL Transferência DOC Pessoal ou Presencial
name TRANSFERENCIA_DOC_TERMINAL_AUTOATENDIMENTO_OUTROS_MEIOS_ELETRONICOS Transferência DOC Terminal Autoatendimento outros meios eletrônicos
name TRANSFERENCIA_DOC_INTERNET Transferência DOC INTERNET
name TRANSFERENCIA_TED_PESSOAL_OU_PRESENCIAL Transferência TED Pessoal ou Presencial
name TRANSFERENCIA_TED_TERMINAL_AUTOATENDIMENTO_OUTROS_MEIOS_ELETRONICOS Transferência TED Terminal Autoatendimento outros meios eletrônicos
name TRANSFERENCIA_TED_INTERNET Transferência TED INTERNET
name TRANSFERENCIA_DOC_TED_PESSOAL_OU_PRESENCIAL Transferência DOC e TED Pessoal ou Presencial
name TRANSFERENCIA_DOC_TED_TERMINAL_AUTOATENDIMENTO_OUTROS_MEIOS_ELETRONICOS Transferência DOC e TED Terminal Autoatendimento outros meios eletrônicos
name TRANSFERENCIA_DOC_TED_INTERNET Transferência DOC e TED INTERNET
name TRANSFERENCIA_ENTRE_CONTAS_PROPRIA_INSTITUICAO_PESSOAL_OU_PRESENCIAL Transferências entre contas própria instituição pessoal ou presencial
name TRANSFERENCIA_ENTRE_CONTAS_PROPRIA_INSTITUICAO_TERMINAL_AUTOATENDIMENTO_OUTROS_MEIOS_ELETRONICOS_INCLUSIVE_INTERNET Transferências entre contas própria instituição Terminal autoatendimento outros meios eletronicos inclusive Internet
name ORDEM_PAGAMENTO ORDEM PAGAMENTO
name ANUIDADE_CARTAO_BASICO_NACIONAL ANUIDADE CARTAO BASICO NACIONAL
name ANUIDADE_CARTAO_BASICO_INTERNACIONAL ANUIDADE CARTAO BASICO INTERNACIONAL
name ANUIDADE_DIFERENCIADA ANUIDADE DIFERENCIADA
name UTILIZACAO_CANAIS_ATENDIMENTO_RETIRADA_ESPECIE_BRASIL UTILIZACAO CANAIS ATENDIMENTO RETIRADA ESPECIE BRASIL
name UTILIZACAO_CANAIS_ATENDIMENTO_RETIRADA_ESPECIE_EXTERIOR UTILIZACAO CANAIS ATENDIMENTO RETIRADA ESPECIE EXTERIOR
name AVALIACAO_EMERGENCIAL_CREDITO AVALIACAO EMERGENCIAL CREDITO
name FORNECIMENTO_SEGUNDA_VIA_FUNCAO_CREDITO FORNECIMENTO SEGUNDA VIA FUNCAO CREDITO
name PAGAMENTO_CONTAS_UTILIZANDO_FUNCAO_CREDITO PAGAMENTO CONTAS UTILIZANDO FUNCAO CREDITO
name SMS SMS

Enum AccountPriorityServiceCode

Propriedade Valor Definição
code CADASTRO Cadastro
code 2_VIA_CARTAO_DEBITO 2ª via cartão de débito
code 2_VIA_CARTAO_POUPANCA 2ª via cartão poupança
code EXCLUSAO_CCF Exclusão CCF
code SUSTACAO_REVOGACAO Sustação / Revogação
code FOLHA_CHEQUE Fornecimento Folha de cheque
code CHEQUE_ADMINISTRATIVO Cheque Administrativo
code CHEQUE_VISADO Cheque Visado
code SAQUE_PESSOAL Saque Pessoal ou Presencial
code SAQUE_TERMINAL Saque Terminal autoatendimento
code SAQUE_CORRESPONDENTE Saque Correspondente no Pais
code DEPOSITO_IDENTIFICADO Depósito identificado
code EXTRATO_MES_P Extrato mensal presencial
code EXTRATO_MES_E Extrato mensal meios eletrônicos
code EXTRATO_MES_C Extrato mensal Correspondente no Pais
code EXTRATO_MOVIMENTO_P Extrato por período presencial
code EXTRATO_MOVIMENTO_E Extrato por período meio eletrônico
code EXTRATO_MOVIMENTO_C Extrato por período Correspondente no Pais
code MICROFILME Fornecimento de cópia de microfilme, microficha ou assemelhado
code DOC_PESSOAL Transferência por DOC presencial ou pessoal
code DOC_ELETRONICO Transferência por DOC meios eletrônicos
code DOC_INTERNET Transferência por TED via Internet
code TED_PESSOAL Transferência por TED pessoal ou presencial
code TED_ELETRONICO Transferência por TED meio eletrônico
code TED_INTERNET Transferência por TED via Internet
code DOC_TED_AGENDADO_P Transferência agendada TED ou DOC presencial ou pessoal
code DOC_TED_AGENDADO_E Transferência agendada TED ou DOC meio eletrônico
code DOC_TED_AGENDADO_I Transferência agendada TED ou DOC via Internet
code TRANSF_RECURSO_P Transferência entre contas própria instituição presencial ou pessoal
code TRANSF_RECURSO_E Transferência entre contas própria instituição por meios eletrônicos ou Internet
code ORDEM_PAGAMENTO Ordem de Pagamento
code ANUIDADE_NACIONAL ANUIDADE NACIONAL
code ANUIDADE_INTERNACIONAL ANUIDADE INTERNACIONAL
code ANUIDADE_DIFERENCIADA ANUIDADE DIFERENCIADA
code SAQUE_CARTAO_BRASIL SAQUE CARTAO BRASIL
code SAQUE_CARTAO_EXTERIOR SAQUE CARTAO EXTERIOR
code AVALIACAO_EMERGENCIAL_CREDITO AVALIACAO EMERGENCIAL CREDITO
code EMISSAO_SEGUNDA_VIA EMISSAO SEGUNDA VIA
code TARIFA_PAGAMENTO_CONTAS TARIFA PAGAMENTO CONTAS
code SMS SMS

ResponsePersonalLoans

{
  "data": {
    "brand": {
      "name": "string",
      "companies": [
        {
          "name": "string",
          "cnpjNumber": "string",
          "urlComplementaryList": "string",
          "personalLoans": [
            {
              "type": "string",
              "fees": {
                "services": [
                  {
                    "name": "string",
                    "code": "string",
                    "chargingTriggerInfo": "string",
                    "prices": [
                      {
                        "interval": "string",
                        "value": "string",
                        "currency": "string",
                        "customers": {
                          "rate": "string"
                        }
                      }
                    ],
                    "minimum": {
                      "value": "string",
                      "currency": "string"
                    },
                    "maximum": {
                      "value": "string",
                      "currency": "string"
                    }
                  }
                ]
              },
              "interestRates": [
                {
                  "referentialRateOrIndexer": "string",
                  "rate": "string",
                  "applications": [
                    {
                      "interval": "string",
                      "indexer": {
                        "rate": "string"
                      },
                      "customers": {
                        "rate": "string"
                      }
                    }
                  ],
                  "minimumRate": "string",
                  "maximumRate": "string"
                }
              ],
              "requiredWarranties": [
                "string"
              ],
              "termsConditions": "string"
            }
          ]
        }
      ]
    }
  },
  "links": {
    "self": "string",
    "first": "string",
    "prev": "string",
    "next": "string",
    "last": "string"
  },
  "meta": {
    "totalRecords": "integer",
    "totalPages": "integer"
  }
}
Nome Tipo Obrigatório Definição
data object Sim
brand PersonalLoanBrand Sim Organização controladora do grupo de instituições financeiras
links LinksPaginated Sim
meta MetaPaginated Sim

PersonalLoanBrand

{
  "name": "string",
  "companies": [
    {
      "name": "string",
      "cnpjNumber": "string",
      "urlComplementaryList": "string",
      "personalLoans": [
        {
          "type": "string",
          "fees": {
            "services": [
              {
                "name": "string",
                "code": "string",
                "chargingTriggerInfo": "string",
                "prices": [
                  {
                    "interval": "string",
                    "value": "string",
                    "currency": "string",
                    "customers": {
                      "rate": "string"
                    }
                  }
                ],
                "minimum": {
                  "value": "string",
                  "currency": "string"
                },
                "maximum": {
                  "value": "string",
                  "currency": "string"
                }
              }
            ]
          },
          "interestRates": [
            {
              "referentialRateOrIndexer": "string",
              "rate": "string",
              "applications": [
                {
                  "interval": "string",
                  "indexer": {
                    "rate": "string"
                  },
                  "customers": {
                    "rate": "string"
                  }
                }
              ],
              "minimumRate": "string",
              "maximumRate": "string"
            }
          ],
          "requiredWarranties": [
            "string"
          ],
          "termsConditions": "string"
        }
      ]
    }
  ]
}
Nome Tipo Obrigatório Definição
name string Sim Nome da marca proprietária da dependência (titular).
companies PersonalLoanCompany Sim Companies traz uma lista de todas as instituições da Marca.

PersonalLoanCompany

{
  "name": "string",
  "cnpjNumber": "string",
  "urlComplementaryList": "string",
  "personalLoans": [
    {
      "type": "string",
      "fees": {
        "services": [
          {
            "name": "string",
            "code": "string",
            "chargingTriggerInfo": "string",
            "prices": [
              {
                "interval": "string",
                "value": "string",
                "currency": "string",
                "customers": {
                  "rate": "string"
                }
              }
            ],
            "minimum": {
              "value": "string",
              "currency": "string"
            },
            "maximum": {
              "value": "string",
              "currency": "string"
            }
          }
        ]
      },
      "interestRates": [
        {
          "referentialRateOrIndexer": "string",
          "rate": "string",
          "applications": [
            {
              "interval": "string",
              "indexer": {
                "rate": "string"
              },
              "customers": {
                "rate": "string"
              }
            }
          ],
          "minimumRate": "string",
          "maximumRate": "string"
        }
      ],
      "requiredWarranties": [
        "string"
      ],
      "termsConditions": "string"
    }
  ]
}
Nome Tipo Obrigatório Definição Restrição
name string Sim Nome da Instituição, pertencente à marca, responsável pela comercialização das modalidades de Empréstimos para Pessoas Físicas consultadas.
cnpjNumber string Sim O responsável pela comercialização das modalidades de Empréstimos para Pessoas Físicas consultadas - o CNPJ corresponde ao número de inscrição no Cadastro de Pessoa Jurídica. Deve-se ter apenas os números do CNPJ, sem máscara.
urlComplementaryList URIString Não URL do link que conterá a lista complementar com os nomes e CNPJs agrupados sob o mesmo cnpjNumber. Os contidos nessa lista possuem as mesmas características para produtos e serviços. Será obrigatorimente preenchido se houver lista complementar com os nomes e CNPJs a ser disponibilizada
personalLoans PersonalLoan Sim Lista de modalidades de empréstimos.

PersonalLoan

 {
  "type": "string",
  "fees": {
    "services": [
      {
        "name": "string",
        "code": "string",
        "chargingTriggerInfo": "string",
        "prices": [
          {
            "interval": "string",
            "value": "string",
            "currency": "string",
            "customers": {
              "rate": "string"
            }
          }
        ],
        "minimum": {
          "value": "string",
          "currency": "string"
        },
        "maximum": {
          "value": "string",
          "currency": "string"
        }
      }
    ]
  },
  "interestRates": [
    {
      "referentialRateOrIndexer": "string",
      "rate": "string",
      "applications": [
        {
          "interval": "string",
          "indexer": {
            "rate": "string"
          },
          "customers": {
            "rate": "string"
          }
        }
      ],
      "minimumRate": "string",
      "maximumRate": "string"
    }
  ],
  "requiredWarranties": [
    "string"
  ],
  "termsConditions": "string"
}
Nome Tipo Obrigatório Definição
type Enum PersonalLoanType Sim Modalidades de empréstimos ofertados para pessoas Físicas, conforme Circular 4015-Bacen
fees LoanFees Sim Objeto que reúne informações de tarifas de serviços
interestRates LoanInterestRate Sim Lista que traz o conjunto de informações necessárias para demonstrar a distribuição de frequências das taxas de juros remuneratórios da Modalidade de crédito
requiredWarranties Enum RequiredWarranty Sim Lista das garantias exigidas
termsConditions string Sim Campo aberto para informar as condições contratuais relativas ao produto ou serviço informado. Pode ser informada a URL (URIString) referente ao endereço onde constam as condições informadas

Enum PersonalLoanType

Propriedade Código Definição
type EMPRESTIMO_CREDITO_PESSOAL_CONSIGNADO Crédito pessoal consignado
type EMPRESTIMO_CREDITO_PESSOAL_SEM_CONSIGNACAO crédito pessoal sem consignação
type EMPRESTIMO_HOME_EQUITY Home equity
type EMPRESTIMO_MICROCREDITO_PRODUTIVO_ORIENTADO Microcrédito produtivo orientado
type EMPRESTIMO_CHEQUE_ESPECIAL Cheque especial
type EMPRESTIMO_CONTA_GARANTIDA Conta garantida

Enum RequiredWarranty

Propriedade Código Definição
requiredWarranty CESSAO_DIREITOS_CREDITORIOS Cessão de direitos creditórios
requiredWarranty CAUCAO Caução
requiredWarranty PENHOR Penhor
requiredWarranty ALIENACAO_FIDUCIARIA Alienação fiduciária
requiredWarranty HIPOTECA Hipoteca
requiredWarranty OPERACOES_GARANTIDAS_PELO_GOVERNO Operações garantidas pelo governo
requiredWarranty OUTRAS_GARANTIAS_NAO_FIDEJUSSORIAS Outras garantias não fidejussórias
requiredWarranty SEGUROS_ASSEMELHADOS Seguros e assemelhados
requiredWarranty GARANTIA_FIDEJUSSORIA Garantia fidejussória
requiredWarranty BENS_ARRENDADOS Bens arrendados
requiredWarranty GARANTIAS_INTERNACIONAIS Garantias internacionais
requiredWarranty OPERACOES_GARANTIDAS_OUTRAS_ENTIDADES Operações garantidas por outras entidades
requiredWarranty ACORDOS_COMPENSACAO Acordos de compensação
requiredWarranty NAO_APLICAVEL Não aplicável

LoanFees

{
  "services": [
    {
      "name": "string",
      "code": "string",
      "chargingTriggerInfo": "string",
      "prices": [
        {
          "interval": "string",
          "value": "string",
          "currency": "string",
          "customers": {
            "rate": "string"
          }
        }
      ],
      "minimum": {
        "value": "string",
        "currency": "string"
      },
      "maximum": {
        "value": "string",
        "currency": "string"
      }
    }
  ]
}
Nome Tipo Obrigatório Definição
services LoanService Sim Lista das Tarifas cobradas sobre Serviços

LoanService

{
  "name": "string",
  "code": "string",
  "chargingTriggerInfo": "string",
  "prices": [
    {
      "interval": "string",
      "value": "string",
      "currency": "string",
      "customers": {
        "rate": "string"
      }
    }
  ],
  "minimum": {
    "value": "string",
    "currency": "string"
  },
  "maximum": {
    "value": "string",
    "currency": "string"
  }
}
Nome Tipo Obrigatório Definição Restrições
name string Sim Nomes das Tarifas cobradas sobre Serviços relacionados à Modalidade informada do Empréstimo para pessoa natural/jurídica. NA
code string Sim Sigla de identificação do serviço relacionado à Modalidade informada de Empréstimo para pessoa natural/jurídica. NA
chargingTriggerInfo string Sim Fatos geradores de cobrança que incidem sobre as Modalidades informada de Empréstimos para pessoa natural/jurídica. NA
prices Price Sim Valor da mediana da tarifa, relativa ao serviço ofertado, informado no período. NA
minimum MinimumPrice Sim Valor mínimo cobrado para a tarifa de serviços sobre a base de clientes no mês de referência. NA
maximum MaximumPrice Sim Valor máximo cobrado para a tarifa de serviços sobre a base de clientes no mês de referência. NA

LoanInterestRate

{
  "referentialRateIndexer": "string",
  "rate": "string",
  "applications": [
    {
      "interval": "string",
      "indexer": {
        "rate": "string"
      },
      "customers": {
        "rate": "string"
      }
    }
  ],
  "minimumRate": "string",
  "maximumRate": "string"
}
Nome Tipo Obrigatório Definição
referentialRateIndexer ReferentialRateIndexer Sim Tipos de taxas referenciais ou indexadores, conforme Anexo 5: Taxa referencial ou Indexador (Indx), do Documento 3040
rate RateString Sim Percentual que incide sobre a composição das taxas de juros remuneratórios.
applications Application Sim Lista das faixas de cobrança da taxa efetiva aplicada pela contratação de crédito.
minimumRate string Sim Percentual mínimo cobrado (taxa efetiva) no mês de referência, para o Empréstimo contratado. A apuração pode acontecer com até 4 casas decimais. O preenchimento deve respeitar as 4 casas decimais, mesmo que venham preenchidas com zeros (representação de porcentagem p.ex: 0.1500. Este valor representa 15%. O valor 1 representa 100%)
maximumRate string Sim Percentual máximo cobrado (taxa efetiva) no mês de referência, para o Empréstimo contratado. A apuração pode acontecer com até 4 casas decimais. O preenchimento deve respeitar as 4 casas decimais, mesmo que venham preenchidas com zeros (representação de porcentagem p.ex: 0.1500. Este valor representa 15%. O valor 1 representa 100%)

ResponseBusinessLoans

{
  "data": {
    "brand": {
      "name": "string",
      "companies": [
        {
          "name": "string",
          "cnpjNumber": "string",
          "urlComplementaryList": "string",
          "businessLoans": [
            {
              "type": "string",
              "fees": {
                "services": [
                  {
                    "name": "string",
                    "code": "string",
                    "chargingTriggerInfo": "string",
                    "prices": [
                      {
                        "interval": "string",
                        "value": "string",
                        "currency": "string",
                        "customers": {
                          "rate": "string"
                        }
                      }
                    ],
                    "minimum": {
                      "value": "string",
                      "currency": "string"
                    },
                    "maximum": {
                      "value": "string",
                      "currency": "string"
                    }
                  }
                ]
              },
              "interestRates": [
                {
                  "referentialRateOrIndexer": "string",
                  "rate": "string",
                  "applications": [
                    {
                      "interval": "string",
                      "indexer": {
                        "rate": "string"
                      },
                      "customers": {
                        "rate": "string"
                      }
                    }
                  ],
                  "minimumRate": "string",
                  "maximumRate": "string"
                }
              ],
              "requiredWarranties": [
                "string"
              ],
              "termsConditions": "string"
            }
          ]
        }
      ]
    }
  },
  "links": {
    "self": "string",
    "first": "string",
    "prev": "string",
    "next": "string",
    "last": "string"
  },
  "meta": {
    "totalRecords": "integer",
    "totalPages": "integer"
  }
}
Nome Tipo Obrigatório Definição
data object Sim
brand BusinessLoanBrand Sim Organização controladora do grupo de instituições financeiras
links LinksPaginated Sim
meta MetaPaginated Sim

BusinessLoanBrand

{
  "name": "string",
  "companies": [
    {
      "name": "string",
      "cnpjNumber": "string",
      "urlComplementaryList": "string",
      "businessLoans": [
        {
          "type": "string",
          "fees": {
            "services": [
              {
                "name": "string",
                "code": "string",
                "chargingTriggerInfo": "string",
                "prices": [
                  {
                    "interval": "string",
                    "value": "string",
                    "currency": "string",
                    "customer": {
                      "rate": "string"
                    }
                  }
                ],
                "minimum": {
                  "value": "string",
                  "currency": "string"
                },
                "maximum": {
                  "value": "string",
                  "currency": "string"
                }
              }
            ]
          },
          "interestRates": [
            {
              "referentialRateOrIndexer": "string",
              "rate": "string",
              "applications": [
                {
                  "interval": "string",
                  "indexer": {
                    "rate": "string"
                  },
                  "customers": {
                    "rate": "string"
                  }
                }
              ],
              "minimumRate": "string",
              "maximumRate": "string"
            }
          ],
          "requiredWarranties": [
            "string"
          ],
          "termsConditions": "string"
        }
      ]
    }
  ]
}
Nome Tipo Obrigatório Definição
name string Sim Nome da marca proprietária da dependência (titular).
companies BusinessLoanCompany Sim Companies traz uma lista de todas as instituições da Marca

BusinessLoanCompany

{
  "name": "string",
  "cnpjNumber": "string",
  "urlComplementaryList": "string",
  "businessLoans": [
    {
      "type": "string",
      "fees": {
        "services": [
          {
            "name": "string",
            "code": "string",
            "chargingTriggerInfo": "string",
            "prices": [
              {
                "interval": "string",
                "value": "string",
                "currency": "string",
                "customers": {
                  "rate": "string"
                }
              }
            ],
            "minimum": {
              "value": "string",
              "currency": "string"
            },
            "maximum": {
              "value": "string",
              "currency": "string"
            }
          }
        ]
      },
      "interestRates": [
        {
          "referentialRateOrIndexer": "string",
          "rate": "string",
          "applications": [
            {
              "interval": "string",
              "indexer": {
                "rate": "string"
              },
              "customers": {
                "rate": "string"
              }
            }
          ],
          "minimumRate": "string",
          "maximumRate": "string"
        }
      ],
      "requiredWarranties": [
        "string"
      ],
      "termsConditions": "string"
    }
  ]
}
Nome Tipo Obrigatório Definição Restrições
name string Sim Nome da Instituição, pertencente à marca, responsável pela comercialização das modalidades de Empréstimos para Pessoas Jurídicas consultadas.
cnpjNumber string Sim O responsável pela comercialização das modalidades de Empréstimos para Pessoas Jurídicas consultadas - o CNPJ corresponde ao número de inscrição no Cadastro de Pessoa Jurídica. Deve-se ter apenas os números do CNPJ, sem máscara.
urlComplementaryList URIString Não URL do link que conterá a lista complementar com os nomes e CNPJs agrupados sob o mesmo cnpjNumber. Os contidos nessa lista possuem as mesmas características para produtos e serviços. Será obrigatorimente preenchido se houver lista complementar com os nomes e CNPJs a ser disponibilizada
businessLoans BusinessLoan Sim Lista de modalidades de empréstimos

BusinessLoan

{
  "type": "string",
  "fees": {
    "service": [
      {
        "name": "string",
        "code": "string",
        "chargingTriggerInfo": "string",
        "prices": [
          {
            "interval": "string",
            "value": "string",
            "currency": "string",
            "customer": {
              "rate": "string"
            }
          }
        ],
        "minimum": {
          "value": "string",
          "currency": "string"
        },
        "maximum": {
          "value": "string",
          "currency": "string"
        }
      }
    ]
  },
  "interestRates": [
    {
      "referentialRateOrIndexer": "string",
      "rate": "string",
      "applications": [
        {
          "interval": "string",
          "indexer": {
            "rate": "string"
          },
          "customers": {
            "rate": "string"
          }
        }
      ],
      "minimumRate": "string",
      "maximumRate": "string"
    }
  ],
  "requiredWarranties": [
    "string"
  ],
  "termsConditions": "string"
}
Nome Tipo Obrigatório Definição
type Enum BusinessLoanType Sim Modalidades de empréstimos ofertados para pessoas jurídicas, conforme Circular 4015-Bacen
fees LoanFees Sim Tarifas cobradas sobre Serviços ofertados à Modalidade de Empréstimo
interestRates LoanInterestRate Sim Lista que traz o conjunto de informações necessárias para demonstrar a distribuição de frequências das taxas de juros remuneratórios da Modalidade de crédito
requiredWarranties Enum RequiredWarranty Sim Relação de garantias exigidas, segundo documento 3040 do Bacen
termsConditions string Sim Campo aberto para informar as condições contratuais relativas ao produto ou serviço informado. Pode ser informada a URL (URIString) referente ao endereço onde constam as condições informadas.

Enum BusinessLoanType

Propriedade Código Definição
type EMPRESTIMO_MICROCREDITO_PRODUTIVO_ORIENTADO Microcrédito produtivo orientado
type EMPRESTIMO_CHEQUE_ESPECIAL Cheque especial
type EMPRESTIMO_CONTA_GARANTIDA Conta garantida
type EMPRESTIMO_CAPITAL_GIRO_PRAZO_VENCIMENTO_ATE_365_DIAS Capital de giro com prazo de vencimento até 365 dias
type EMPRESTIMO_CAPITAL_GIRO_PRAZO_VENCIMENTO_SUPERIOR_365_DIAS Capital de giro com prazo de vencimento superior a 365 dias
type EMPRESTIMO_CAPITAL_GIRO_ROTATIVO Capital de giro rotativo

Enum RequiredWarranty

Propriedade Código Definição
requiredWarranty CESSAO_DIREITOS_CREDITORIOS Cessão de direitos creditórios
requiredWarranty CAUCAO Caução
requiredWarranty PENHOR Penhor
requiredWarranty ALIENACAO_FIDUCIARIA Alienação fiduciária
requiredWarranty HIPOTECA Hipoteca
requiredWarranty OPERACOES_GARANTIDAS_PELO_GOVERNO Operações garantidas pelo governo
requiredWarranty OUTRAS_GARANTIAS_NAO_FIDEJUSSORIAS Outras garantias não fidejussórias
requiredWarranty SEGUROS_ASSEMELHADOS Seguros e assemelhados
requiredWarranty GARANTIA_FIDEJUSSORIA Garantia fidejussória
requiredWarranty BENS_ARRENDADOS Bens arrendados
requiredWarranty GARANTIAS_INTERNACIONAIS Garantias internacionais
requiredWarranty OPERACOES_GARANTIDAS_OUTRAS_ENTIDADES Operações garantidas por outras entidades
requiredWarranty ACORDOS_COMPENSACAO Acordos de compensação
requiredWarranty NAO_APLICAVEL Não aplicável

LoanFees

{
  "services": [
    {
      "name": "string",
      "code": "string",
      "chargingTriggerInfo": "string",
      "prices": [
        {
          "interval": "string",
          "value": "string",
          "currency": "string",
          "customers": {
            "rate": "string"
          }
        }
      ],
      "minimum": {
        "value": "string",
        "currency": "string"
      },
      "maximum": {
        "value": "string",
        "currency": "string"
      }
    }
  ]
}
Nome Tipo Obrigatório Definição
services LoanService Sim Lista das Tarifas cobradas sobre Serviços

LoanService

{
  "name": "string",
  "code": "string",
  "chargingTriggerInfo": "string",
  "prices": [
    {
      "interval": "string",
      "value": "string",
      "currency": "string",
      "customers": {
        "rate": "string"
      }
    }
  ],
  "minimum": {
    "value": "string",
    "currency": "string"
  },
  "maximum": {
    "value": "string",
    "currency": "string"
  }
}
Nome Tipo Obrigatório Definição Restrições
name string Sim Nomes das Tarifas cobradas sobre Serviços relacionados à Modalidade informada do Empréstimo para pessoa natural/jurídica. NA
code string Sim Sigla de identificação do serviço relacionado à Modalidade informada de Empréstimo para pessoa natural/jurídica. NA
chargingTriggerInfo string Sim Fatos geradores de cobrança que incidem sobre as Modalidades informada de Empréstimos para pessoa natural/jurídica. NA
prices Price Sim Lista das Tarifas cobradas sobre Serviços NA
minimum MinimumPrice Sim Valor mínimo cobrado para a tarifa de serviços sobre a base de clientes no mês de referência. NA
maximum MaximumPrice Sim Valor máximo cobrado para a tarifa de serviços sobre a base de clientes no mês de referência. NA

LoanInterestRate

{
  "referentialRateIndexer": "string",
  "rate": "string",
  "applications": [
    {
      "interval": "string",
      "indexer": {
        "rate": "string"
      },
      "customers": {
        "rate": "string"
      }
    }
  ],
  "minimumRate": "string",
  "maximumRate": "string"
}
Nome Tipo Obrigatório Definição
referentialRateIndexer ReferentialRateIndexer Sim Tipos de taxas referenciais ou indexadores, conforme Anexo 5: Taxa referencial ou Indexador (Indx), do Documento 3040
rate RateString Sim Percentual que incide sobre a composição das taxas de juros remuneratórios.
applications Application Sim Valor da mediana da taxa de remuneração relativa ao serviço ofertado.
minimumRate string Sim Percentual mínimo cobrado (taxa efetiva) no mês de referência, para o Empréstimo contratado. A apuração pode acontecer com até 4 casas decimais. O preenchimento deve respeitar as 4 casas decimais, mesmo que venham preenchidas com zeros (representação de porcentagem p.ex: 0.1500. Este valor representa 15%. O valor 1 representa 100%)
maximumRate string Sim Percentual máximo cobrado (taxa efetiva) no mês de referência, para o Empréstimo contratado. A apuração pode acontecer com até 4 casas decimais. O preenchimento deve respeitar as 4 casas decimais, mesmo que venham preenchidas com zeros (representação de porcentagem p.ex: 0.1500. Este valor representa 15%. O valor 1 representa 100%)

ResponsePersonalFinancings

{
  "data": {
    "brand": {
      "name": "string",
      "companies": [
        {
          "cnpjNumber": "string",
          "name": "string",
          "urlComplementaryList": "string",
          "personalFinancings": [
            {
              "type": "string",
              "fees": {
                "services": [
                  {
                    "name": "string",
                    "code": "string",
                    "chargingTriggerInfo": "string",
                    "prices": [
                      {
                        "interval": "string",
                        "value": "string",
                        "currency": "string",
                        "customers": {
                          "rate": "string"
                        }
                      }
                    ],
                    "minimum": {
                      "value": "string",
                      "currency": "string"
                    },
                    "maximum": {
                      "value": "string",
                      "currency": "string"
                    }
                  }
                ]
              },
              "interestRates": [
                {
                  "referentialRateIndexer": "string",
                  "rate": "string"
                  "applications": [
                    {
                      "interval": "string",
                      "indexer": {
                        "rate": "string"
                      },
                      "customers": {
                        "rate": "string"
                      }
                    },
                    {
                      "interval": "string",
                      "indexer": {
                        "rate": "string"
                      },
                      "customers": {
                        "rate": "string"
                      }
                    },
                    {
                      "interval": "string",
                      "indexer": {
                        "rate": "string"
                      },
                      "customers": {
                        "rate": "string"
                      }
                    },
                    {
                      "interval": "string",
                      "indexer": {
                        "rate": "string"
                      },
                      "customers": {
                        "rate": "string"
                      }
                    }
                  ],
                  "minimumRate": "string",
                  "maximumRate": "string"
                }
              ],
              "requiredWarranties": [
                "string"
              ],
              "termsConditions": "string"
            }
          ]
        }
      ]
    }
  },
  "links": {
    "self": "string",
    "first": "string",
    "prev": "string",
    "next": "string",
    "last": "string"
  },
  "meta": {
    "totalRecords": "integer",
    "totalPages": "integer"
  }
}
Nome Tipo Obrigatório Definição
data object Sim
» brand PersonalFinancingBrand Sim Organização controladora do grupo de instituições financeiras
links LinksPaginated Sim
meta MetaPaginated Sim

PersonalFinancingBrand

{
  "name": "string",
  "companies": [
    {
      "cnpjNumber": "string",
      "name": "string",
      "urlComplementaryList": "string",
      "personalFinancings": [
        {
          "type": "string",
          "fees": {
            "services": [
              {
                "name": "string",
                "code": "string",
                "chargingTriggerInfo": "string",
                "prices": [
                  {
                    "interval": "string",
                    "value": "string",
                    "currency": "string",
                    "customers": {
                      "rate": "string"
                    }
                  }
                ],
                "minimum": {
                  "value": "string",
                  "currency": "string"
                },
                "maximum": {
                  "value": "string",
                  "currency": "string"
                }
              }
            ]
          },
          "interestRates": [
            {
              "referentialRateIndexer": "string",
              "rate": "string"
              "applications": [
                {
                  "interval": "string",
                  "indexer": {
                    "rate": "string"
                  },
                  "customers": {
                    "rate": "string"
                  }
                },
                {
                  "interval": "string",
                  "indexer": {
                    "rate": "string"
                  },
                  "customers": {
                    "rate": "string"
                  }
                },
                {
                  "interval": "string",
                  "indexer": {
                    "rate": "string"
                  },
                  "customers": {
                    "rate": "string"
                  }
                },
                {
                  "interval": "string",
                  "indexer": {
                    "rate": "string"
                  },
                  "customers": {
                    "rate": "string"
                  }
                }
              ],
              "minimumRate": "string",
              "maximumRate": "string"
            }
          ],
          "requiredWarranties": [
            "string"
          ],
          "termsConditions": "string"
        }
      ]
    }
  ]
}
Nome Tipo Obrigatório Definição
name string Sim Nome da Marca reportada pelo participante do Open Banking. O conceito a que se refere a 'marca' é em essência uma promessa da empresa em fornecer uma série específica de atributos, benefícios e serviços uniformes aos clientes.
companies PersonalFinancingCompany Sim Lista de instituições pertencentes à marca.

PersonalFinancingCompany

{
  "cnpjNumber": "string",
  "name": "string",
  "urlComplementaryList": "string",
  "personalFinancings": [
    {
      "type": "string",
      "fees": {
        "services": [
          {
            "name": "string",
            "code": "string",
            "chargingTriggerInfo": "string",
            "prices": [
              {
                "interval": "string",
                "value": "string",
                "currency": "string",
                "customers": {
                  "rate": "string"
                }
              }
            ],
            "minimum": {
              "value": "string",
              "currency": "string"
            },
            "maximum": {
              "value": "string",
              "currency": "string"
            }
          }
        ]
      },
      "interestRates": [
        {
          "referentialRateIndexer": "string",
          "rate": "string"
          "applications": [
            {
              "interval": "string",
              "indexer": {
                "rate": "string"
              },
              "customers": {
                "rate": "string"
              }
            },
            {
              "interval": "string",
              "indexer": {
                "rate": "string"
              },
              "customers": {
                "rate": "string"
              }
            },
            {
              "interval": "string",
              "indexer": {
                "rate": "string"
              },
              "customers": {
                "rate": "string"
              }
            },
            {
              "interval": "string",
              "indexer": {
                "rate": "string"
              },
              "customers": {
                "rate": "string"
              }
            }
          ],
          "minimumRate": "string",
          "maximumRate": "string"
        }
      ],
      "requiredWarranties": [
        "string"
      ],
      "termsConditions": "string"
    }
  ]
}
Nome Tipo Obrigatório Definição Restrições
name string Sim Nome da Instituição, pertencente à marca, responsável pela modalidade de Financiamentos. p.ex.'Empresa da Organização A'.
cnpjNumber string Sim CNPJ da instituição responsável.
urlComplementaryList URIString Não URL do link que conterá a lista complementar com os nomes e CNPJs agrupados sob o mesmo cnpjNumber. Os contidos nessa lista possuem as mesmas características para produtos e serviços. Será obrigatorimente preenchido se houver lista complementar com os nomes e CNPJs a ser disponibilizada
personalFinancings PersonalFinancing Sim Lista de financiamentos.

PersonalFinancing

{
  "type": "string",
  "fees": {
    "services": [
      {
        "name": "string",
        "code": "string",
        "chargingTriggerInfo": "string",
        "prices": [
          {
            "interval": "string",
            "value": "string",
            "currency": "string",
            "customers": {
              "rate": "string"
            }
          }
        ],
        "minimum": {
          "value": "string",
          "currency": "string"
        },
        "maximum": {
          "value": "string",
          "currency": "string"
        }
      }
    ]
  },
  "interestRates": [
    {
      "referentialRateIndexer": "string",
      "rate": "string"
      "applications": [
        {
          "interval": "string",
          "indexer": {
            "rate": "string"
          },
          "customers": {
            "rate": "string"
          }
        },
        {
          "interval": "string",
          "indexer": {
            "rate": "string"
          },
          "customers": {
            "rate": "string"
          }
        },
        {
          "interval": "string",
          "indexer": {
            "rate": "string"
          },
          "customers": {
            "rate": "string"
          }
        },
        {
          "interval": "string",
          "indexer": {
            "rate": "string"
          },
          "customers": {
            "rate": "string"
          }
        }
      ],
      "minimumRate": "string",
      "maximumRate": "string"
    }
  ],
  "requiredWarranties": [
    "string"
  ],
  "termsConditions": "string"
}
Nome Tipo Obrigatório Definição
type Enum PersonalFinancingType Sim Modalidades de financiamentos ofertados, conforme Circular 4015-Banco Central do Brasil. Segundo cartilha do Banco Central do Brasil: Financiamento é um contrato entre o cliente e uma instituição financeira, mas com, destinação específica como para a aquisição de veículo ou de bem imóvel, que funcionam como garantia para o crédito concedido.
fees PersonalFinancingFee Sim Objeto que reúne informações de tarifas de serviços
interestRates PersonalFinancingInterestRate Sim Lista que traz o conjunto de informações necessárias para demonstrar a distribuição de frequências das taxas de juros remuneratórios da Modalidade de crédito
requiredWarranties Enum PersonalFinancingRequiredWarranty Sim Relação de garantias exigidas.
termsConditions string Sim Campo aberto para informar as condições contratuais relativas ao produto ou serviço informado. Pode ser informada a URL (URIString) referente ao endereço onde constam as condições informadas.

Enum PersonalFinancingType

Propriedade Código Definição
type FINANCIAMENTO_AQUISICAO_BENS_VEICULOS_AUTOMOTORES Aquisição de bens – veículos automotores.
type FINANCIAMENTO_AQUISICAO_BENS_OUTROS_BENS Aquisição de bens – outros bens.
type FINANCIAMENTO_MICROCREDITO operação de crédito realizada para financiamento de atividades produtivas de pessoas naturais ou jurídicas, organizadas de forma individual ou coletiva, com renda ou receita bruta anual de até R$200.000,00 (duzentos mil reais)
type FINANCIAMENTO_RURAL_CUSTEIO Financiamentos rurais - custeio.
type FINANCIAMENTO_RURAL_INVESTIMENTO Financiamentos rurais - investimento.
type FINANCIAMENTO_RURAL_COMERCIALIZACAO Financiamentos rurais - comercialização.
type FINANCIAMENTO_RURAL_INDUSTRIALIZACAO Financiamentos rurais - industrialização.
type FINANCIAMENTO_IMOBILIARIO_SISTEMA_FINANCEIRO_HABITACAO_SFH Financimento imobiliário - Sistema Financeiro da Habitação (SFH).
type FINANCIAMENTO_IMOBILIARIO_SISTEMA_FINANCEIRO_HABITACAO_SFI Financimento imobiliário - Sistema Financeiro da Imobiliário (SFI).

Enum PersonalFinancingRequiredWarranty

Propriedade Código Definição
requiredWarranty CESSAO_DIREITOS_CREDITORIOS Cessão de direitos creditórios.
requiredWarranty CAUCAO Caução.
requiredWarranty PENHOR Penhor.
requiredWarranty ALIENACAO_FIDUCIARIA Alienação fiduciária.
requiredWarranty HIPOTECA Hipoteca.
requiredWarranty OPERACOES_GARANTIDAS_PELO_GOVERNO Operações garantidas pelo governo.
requiredWarranty OUTRAS_GARANTIAS_NAO_FIDEJUSSORIAS Outras garantias não fidejussórias.
requiredWarranty SEGUROS_ASSEMELHADOS Seguros e assemelhados.
requiredWarranty GARANTIA_FIDEJUSSORIA Garantia fidejussória.
requiredWarranty BENS_ARRENDADOS Bens arrendados.
requiredWarranty GARANTIAS_INTERNACIONAIS Garantias internacionais.
requiredWarranty OPERACOES_GARANTIDAS_OUTRAS_ENTIDADES Operações garantidas por outras entidades.
requiredWarranty ACORDOS_COMPENSACAO Acordos de compensação.
requiredWarranty NAO_APLICAVEL Não aplicável.

PersonalFinancingFee

{
  "services": [
    {
      "name": "string",
      "code": "string",
      "chargingTriggerInfo": "string",
      "prices": [
        {
          "interval": "string",
          "value": "string",
          "currency": "string",
          "customers": {
            "rate": "string"
          }
        }
      ],
      "minimum": {
        "value": "string",
        "currency": "string"
      },
      "maximum": {
        "value": "string",
        "currency": "string"
      }
    }
  ]
}
Nome Tipo Obrigatório Definição
services PersonalFinancingFeeService Sim Lista das Tarifas cobradas sobre Serviços

PersonalFinancingFeeService

{
  "name": "string",
  "code": "string",
  "chargingTriggerInfo": "string",
  "prices": [
    {
      "interval": "string",
      "value": "string",
      "currency": "string",
      "customers": {
        "rate": "string"
      }
    }
  ],
  "minimum": {
    "value": "string",
    "currency": "string"
  },
  "maximum": {
    "value": "string",
    "currency": "string"
  }
}
Nome Tipo Obrigatório Definição
name string Sim Nomes das Tarifas cobradas sobre Serviços ofertados à Modalidade de Financiamento.
code string Sim Sigla de identificação do serviço relacionado à Modalidade de Financiamento informada. Campo Aberto.
chargingTriggerInfo string Sim Fatos geradores de cobrança que incidem sobre as Modalidades de Financiamentos. Campo Aberto.
prices Price Sim Lista distribuição preços tarifas de serviços
minimum MinimumPrice Sim Valor mínimo cobrado para a tarifa de serviços sobre a base de clientes no mês de referência.
maximum MaximumPrice Sim Valor máximo cobrado para a tarifa de serviços sobre a base de clientes no mês de referência.

PersonalFinancingInterestRate

{
  "referentialRateOrIndexer": "string",
  "rate": "string"
  "applications": [
    {
      "interval": "string",
      "indexer": {
        "rate": "string"
      },
      "customers": {
        "rate": "string"
      }
    }
  ],
  "minimumRate": "string",
  "maximumRate": "string"
}
Nome Tipo Obrigatório Definição
referentialRateIndexer ReferentialRateIndexer Sim Tipos de taxas referenciais ou indexadores, conforme Anexo 5: Taxa referencial ou Indexador (Indx), do Documento 3040
rate RateString Sim Percentual que incide sobre a composição das taxas de juros remuneratórios.
applications Application Sim Valor da mediana da taxa de remuneração relativa ao serviço ofertado informado no período.
minimumRate string Sim Percentual mínimo cobrado (taxa efetiva) no mês de referência, para o Financiamento contratado. A apuração pode acontecer com até 4 casas decimais. O preenchimento deve respeitar as 4 casas decimais, mesmo que venham preenchidas com zeros (representação de porcentagem p.ex: 0.1500. Este valor representa 15%. O valor 1 representa 100%)
maximumRate string Sim Percentual máximo cobrado (taxa efetiva) no mês de referência, para o Financiamento contratado. A apuração pode acontecer com até 4 casas decimais. O preenchimento deve respeitar as 4 casas decimais, mesmo que venham preenchidas com zeros (representação de porcentagem p.ex: 0.1500. Este valor representa 15%. O valor 1 representa 100%)

ResponseBusinessFinancings

{
  "data": {
    "brand": {
      "name": "string",
      "companies": [
        {
          "cnpjNumber": "string",
          "name": "string",
          "urlComplementaryList": "string",
          "businessFinancings": [
            {
              "type": "string",
              "fees": {
                "services": [
                  {
                    "name": "string",
                    "code": "string",
                    "chargingTriggerInfo": "string",
                    "prices": [
                      {
                        "interval": "string",
                        "value": "string",
                        "currency": "string",
                        "customers": {
                          "rate": "string"
                        }
                      }
                    ],
                    "minimum": {
                      "value": "string",
                      "currency": "string"
                    },
                    "maximum": {
                      "value": "string",
                      "currency": "string"
                    }
                  }
                ]
              },
              "interestRates": [
                {
                  "referentialRateIndexer": "string",
                  "rate": "string"
                  "applications": [
                    {
                      "interval": "string",
                      "indexer": {
                        "rate": "string"
                      },
                      "customers": {
                        "rate": "string"
                      }
                    }
                  ],
                  "minimumRate": "string",
                  "maximumRate": "string"
                }
              ],
              "requiredWarranties": [
                "string"
              ],
              "termsConditions": "string"
            }
          ]
        }
      ]
    }
  },
  "links": {
    "self": "string",
    "first": "string",
    "prev": "string",
    "next": "string",
    "last": "string"
  },
  "meta": {
    "totalRecords": "integer",
    "totalPages": "integer"
  }
}
Nome Tipo Obrigatório Definição
data object Sim
» brand BusinessFinancingBrand Sim Organização controladora do grupo de instituições financeiras
links LinksPaginated Sim
meta MetaPaginated Sim

BusinessFinancingBrand

{
  "name": "string",
  "companies": [
    {
      "cnpjNumber": "string",
      "name": "string",
      "urlComplementaryList": "string",
      "businessFinancings": [
        {
          "type": "string",
          "fees": {
            "services": [
              {
                "name": "string",
                "code": "string",
                "chargingTriggerInfo": "string",
                "prices": [
                  {
                    "interval": "string",
                    "value": "string",
                    "currency": "string",
                    "customers": {
                      "rate": "string"
                    }
                  }
                ],
                "minimum": {
                  "value": "string",
                  "currency": "string"
                },
                "maximum": {
                  "value": "string",
                  "currency": "string"
                }
              }
            ]
          },
          "interestRates": [
            {
              "referentialRateIndexer": "string",
              "rate": "string"
              "applications": [
                {
                  "interval": "string",
                  "indexer": {
                    "rate": "string"
                  },
                  "customers": {
                    "rate": "string"
                  }
                }
              ],
              "minimumRate": "string",
              "maximumRate": "string"
            }
          ],
          "requiredWarranties": [
            "string"
          ],
          "termsConditions": "string"
        }
      ]
    }
  ]
}
Nome Tipo Obrigatório Definição
name string Sim Nome da Marca reportada pelo participante do Open Banking. O conceito a que se refere a 'marca' é em essência uma promessa da empresa em fornecer uma série específica de atributos, benefícios e serviços uniformes aos clientes.
companies BusinessFinancingCompany Sim Lista de instituições pertencentes à marca.

BusinessFinancingCompany

{
  "cnpjNumber": "string",
  "name": "string",
  "urlComplementaryList": "string",
  "businessFinancings": [
    {
      "type": "string",
      "fees": {
        "services": [
          {
            "name": "string",
            "code": "string",
            "chargingTriggerInfo": "string",
            "prices": [
              {
                "interval": "string",
                "value": "string",
                "currency": "string",
                "customers": {
                  "rate": "string"
                }
              }
            ],
            "minimum": {
              "value": "string",
              "currency": "string"
            },
            "maximum": {
              "value": "string",
              "currency": "string"
            }
          }
        ]
      },
      "interestRates": [
        {
          "referentialRateIndexer": "string",
          "rate": "string"
          "applications": [
            {
              "interval": "string",
              "indexer": {
                "rate": "string"
              },
              "customers": {
                "rate": "string"
              }
            }
          ],
          "minimumRate": "string",
          "maximumRate": "string"
        }
      ],
      "requiredWarranties": [
        "string"
      ],
      "termsConditions": "string"
    }
  ]
}
Nome Tipo Obrigatório Definição Restrições
cnpjNumber string Sim CNPJ da instituição responsável.
name string Sim Nome da Instituição, pertencente à marca, responsável pela modalidade de Financiamentos. p.ex.'Empresa da Organização A'.
urlComplementaryList URIString Não URL do link que conterá a lista complementar com os nomes e CNPJs agrupados sob o mesmo cnpjNumber. Os contidos nessa lista possuem as mesmas características para produtos e serviços. Será obrigatorimente preenchido se houver lista complementar com os nomes e CNPJs a ser disponibilizada
businessFinancings BusinessFinancing Sim Lista de financiamentos.

BusinessFinancing

{
  "type": "string",
  "fees": {
    "services": [
      {
        "name": "string",
        "code": "string",
        "chargingTriggerInfo": "string",
        "prices": [
          {
            "interval": "string",
            "value": "string",
            "currency": "string",
            "customers": {
              "rate": "string"
            }
          }
        ],
        "minimum": {
          "value": "string",
          "currency": "string"
        },
        "maximum": {
          "value": "string",
          "currency": "string"
        }
      }
    ]
  },
  "interestRates": [
    {
      "referentialRateIndexer": "string",
      "rate": "string"
      "applications": [
        {
          "interval": "string",
          "indexer": {
            "rate": "string"
          },
          "customers": {
            "rate": "string"
          }
        }
      ],
      "minimumRate": "string",
      "maximumRate": "string"
    }
  ],
  "requiredWarranties": [
    "string"
  ],
  "termsConditions": "string"
}
Nome Tipo Obrigatório Definição
type Enum BusinessFinancingType Sim Modalidades de financiamentos ofertados, conforme Circular 4015-Banco Central do Brasil. Segundo cartilha do Banco Central do Brasil: Financiamento é um contrato entre o cliente e uma instituição financeira, mas com, destinação específica como para a aquisição de veículo ou de bem imóvel, que funcionam como garantia para o crédito concedido.
fees BusinessFinancingFee Sim Objeto que reúne informações de tarifas de serviços
interestRates BusinessFinancingInterestRate Sim Lista que traz o conjunto de informações necessárias para demonstrar a distribuição de frequências das taxas de juros remuneratórios da Modalidade de crédito
requiredWarranties Enum BusinessFinancingRequiredWarranty Sim Relação de garantias exigidas.
termsConditions string Sim Campo aberto para informar as condições contratuais relativas à Modalidade de Financiamentos informada. Pode ser informada a URL referente ao endereço onde constam as condições informadas. Endereço eletrônico de acesso ao canal.

Enum BusinessFinancingType

Propriedade Código Definição
type FINANCIAMENTO_AQUISICAO_BENS_VEICULOS_AUTOMOTORES Aquisição de bens – veículos automotores.
type FINANCIAMENTO_AQUISICAO_BENS_OUTROS_BENS Aquisição de bens – outros bens.
type FINANCIAMENTO_MICROCREDITO operação de crédito realizada para financiamento de atividades produtivas de pessoas naturais ou jurídicas, organizadas de forma individual ou coletiva, com renda ou receita bruta anual de até R$200.000,00 (duzentos mil reais)
type FINANCIAMENTO_RURAL_CUSTEIO Financiamentos rurais - custeio.
type FINANCIAMENTO_RURAL_INVESTIMENTO Financiamentos rurais - investimento.
type FINANCIAMENTO_RURAL_COMERCIALIZACAO Financiamentos rurais - comercialização.
type FINANCIAMENTO_RURAL_INDUSTRIALIZACAO Financiamentos rurais - industrialização.
type FINANCIAMENTO_IMOBILIARIO_SISTEMA_FINANCEIRO_HABITACAO_SFH Financimento imobiliário - Sistema Financeiro da Habitação (SFH.
type FINANCIAMENTO_IMOBILIARIO_SISTEMA_FINANCEIRO_HABITACAO_SFI Financimento imobiliário - Sistema Financeiro da Imobiliário (SFI).

Enum BusinessFinancingRequiredWarranty

Propriedade Código Definição
requiredWarranty CESSAO_DIREITOS_CREDITORIOS Cessão de direitos creditórios.
requiredWarranty CAUCAO Caução.
requiredWarranty PENHOR Penhor.
requiredWarranty ALIENACAO_FIDUCIARIA Alienação fiduciária.
requiredWarranty HIPOTECA Hipoteca.
requiredWarranty OPERACOES_GARANTIDAS_GOVERNO Operações garantidas pelo governo.
requiredWarranty OUTRAS_GARANTIAS_NAO_FIDEJUSSORIAS Outras garantias não fidejussórias.
requiredWarranty SEGUROS_ASSEMELHADOS Seguros e assemelhados.
requiredWarranty GARANTIA_FIDEJUSSORIA Garantia fidejussória.
requiredWarranty BENS_ARRENDADOS Bens arrendados.
requiredWarranty GARANTIAS_INTERNACIONAIS Garantias internacionais.
requiredWarranty OPERACOES_GARANTIDAS_OUTRAS_ENTIDADE Operações garantidas por outras entidades.
requiredWarranty ACORDOS_COMPENSACAO Acordos de compensação.
requiredWarranty NAO_APLICAVEL Não aplicável.

BusinessFinancingFee

{
  "services": [
    {
      "name": "string",
      "code": "string",
      "chargingTriggerInfo": "string",
      "prices": [
        {
          "interval": "string",
          "value": "string",
          "currency": "string",
          "customer": {
            "rate": "string"
          }
        }
      ],
      "minimum": {
        "value": "string",
        "currency": "string"
      },
      "maximum": {
        "value": "string",
        "currency": "string"
      }
    }
  ]
}
Nome Tipo Obrigatório Definição
services BusinessFinancingFeeService Sim Lista das Tarifas cobradas sobre Serviços

BusinessFinancingFeeService

{
  "name": "string",
  "code": "string",
  "chargingTriggerInfo": "string",
  "prices": [
    {
      "interval": "string",
      "value": "string",
      "currency": "string",
      "customers": {
        "rate": "string"
      }
    }
  ],
  "minimum": {
    "value": "string",
    "currency": "string"
  },
  "maximum": {
    "value": "string",
    "currency": "string"
  }
}
Nome Tipo Obrigatório Definição
name string Sim Nomes das Tarifas cobradas sobre Serviços ofertados à Modalidade de Financiamento.
code string Sim Sigla de identificação do serviço relacionado à Modalidade de Financiamento informada. Campo aberto.
chargingTriggerInfo string Não Fatos geradores de cobrança que incidem sobre as Modalidades de Financiamentos. Campo Aberto.
prices Price Sim Lista distribuição preços tarifas de serviços
minimum MinimumPrice Sim Valor mínimo cobrado para a tarifa de serviços sobre a base de clientes no mês de referência.
maximum MaximumPrice Sim Valor máximo cobrado para a tarifa de serviços sobre a base de clientes no mês de referência.

BusinessFinancingInterestRate

{
  "referentialRateIndexer": "string",
  "rate": "string",
  "applications": [
    {
      "interval": "string",
      "indexer": {
        "rate": "string"
      },
      "customers": {
        "rate": "string"
      }
    }
  ],
  "minimumRate": "string",
  "maximumRate": "string"
}
Nome Tipo Obrigatório Definição
referentialRateIndexer ReferentialRateIndexer Sim Tipos de taxas referenciais ou indexadores, conforme Anexo 5: Taxa referencial ou Indexador (Indx), do Documento 3040
rate RateString Sim Percentual que incide sobre a composição das taxas de juros remuneratórios.
applications Application Sim Valor da mediana da taxa de remuneração relativa ao serviço ofertado informado no período.
minimumRate string Sim Percentual mínimo cobrado (taxa efetiva) no mês de referência, para o Financiamento contratado. A apuração pode acontecer com até 4 casas decimais. O preenchimento deve respeitar as 4 casas decimais, mesmo que venham preenchidas com zeros (representação de porcentagem p.ex: 0.1500. Este valor representa 15%. O valor 1 representa 100%)
maximumRate string Sim Percentual máximo cobrado (taxa efetiva) no mês de referência, para o Financiamento contratado. A apuração pode acontecer com até 4 casas decimais. O preenchimento deve respeitar as 4 casas decimais, mesmo que venham preenchidas com zeros (representação de porcentagem p.ex: 0.1500. Este valor representa 15%. O valor 1 representa 100%)

ResponsePersonalInvoiceFinancings

{
  "data": {
    "brand": {
      "name": "string",
      "companies": [
        {
          "name": "string",
          "cnpjNumber": "string",
          "urlComplementaryList": "string",
          "personalInvoiceFinancings": [
            {
              "type": "string",
              "fees": {
                "services": [
                  {
                    "name": "string",
                    "code": "string",
                    "chargingTriggerInfo": "string",
                    "prices": [
                      {
                        "interval": "string",
                        "value": "string",
                        "currency": "string",
                        "customers": {
                          "rate": "string"
                        }
                      }
                    ],
                    "minimum": {
                      "value": "string",
                      "currency": "string"
                    },
                    "maximum": {
                      "value": "string",
                      "currency": "string"
                    }
                  }
                ]
              },
              "interestRates": [
                {
                  "referentialRateIndexer": "string",
                  "rate": "string",
                  "applications": [
                    {
                      "interval": "string",
                      "indexer": {
                        "rate": "string",
                      },
                      "customers": {
                        "rate": "string"
                      }
                    }
                  ],
                  "minimumRate": "string",
                  "maximumRate": "string"
                }
              ],
              "requiredWarranties": [
                "string"
              ],
              "termsConditions": "string"
            }
          ]
        }
      ]
    }
  },
  "links": {
    "self": "string",
    "first": "string",
    "prev": "string",
    "next": "string",
    "last": "string"
  },
  "meta": {
    "totalRecords": "integer",
    "totalPages": "integer"
  }
}
Nome Tipo Obrigatório Definição
data object Sim
brand PersonalInvoiceFinancingsBrand Sim Organização controladora do grupo de instituições financeiras
links LinksPaginated Sim
meta MetaPaginated Sim

PersonalInvoiceFinancingsBrand

{
  "name": "string",
  "companies": [
    {
      "name": "string",
      "cnpjNumber": "string",
      "urlComplementaryList": "string",
      "personalInvoiceFinancings": [
        {
          "type": "string",
          "fees": {
            "services": [
              {
                "name": "string",
                "code": "string",
                "chargingTriggerInfo": "string",
                "prices": [
                  {
                    "interval": "string",
                    "value": "string",
                    "currency": "string",
                    "customers": {
                      "rate": "string"
                    }
                  }
                ],
                "minimum": {
                  "value": "string",
                  "currency": "string"
                },
                "maximum": {
                  "value": "string",
                  "currency": "string"
                }
              }
            ]
          },
          "interestRates": [
            {
              "referentialRateIndexer": "string",
              "rate": "string",
              "applications": [
                {
                  "interval": "string",
                  "indexer": {
                    "rate": "string",
                  },
                  "customers": {
                    "rate": "string"
                  }
                }
              ],
              "minimumRate": "string",
              "maximumRate": "string"
            }
          ],
          "requiredWarranties": [
            "string"
          ],
          "termsConditions": "string"
        }
      ]
    }
  ]
}
Nome Tipo Obrigatório Definição
name string Sim Nome da Marca reportada pelo participante do Open Banking. O conceito a que se refere a 'marca' é em essência uma promessa da empresa em fornecer uma série específica de atributos, benefícios e serviços uniformes aos clientes
companies PersonalInvoiceFinancingsCompanies Sim Companies traz uma lista de todas as instituições da Marca

PersonalInvoiceFinancingsCompanies

{
  "name": "string",
  "cnpjNumber": "string",
  "urlComplementaryList": "string",
  "personalInvoiceFinancings": [
    {
      "type": "string",
      "fees": {
        "services": [
          {
            "name": "string",
            "code": "string",
            "chargingTriggerInfo": "string",
            "prices": [
              {
                "interval": "string",
                "value": "string",
                "currency": "string",
                "customers": {
                  "rate": "string"
                }
              }
            ],
            "minimum": {
              "value": "string",
              "currency": "string"
            },
            "maximum": {
              "value": "string",
              "currency": "string"
            }
          }
        ]
      },
      "interestRates": [
        {
          "referentialRateIndexer": "string",
          "rate": "string",
          "applications": [
            {
              "interval": "string",
              "indexer": {
                "rate": "string",
              },
              "customers": {
                "rate": "string"
              }
            }
          ],
          "minimumRate": "string",
          "maximumRate": "string"
        }
      ],
      "requiredWarranties": [
        "string"
      ],
      "termsConditions": "string"
    }
  ]
}
Nome Tipo Obrigatório Definição Restrições
cnpjNumber string Sim CNPJ da instituição responsável
name string Sim Nome da Instituição, pertencente à marca, responsável pela modalidade de Direitos Creditórios Descontados para Pessoa Natural. p.ex.'Empresa da Organização A'
urlComplementaryList URIString Não URL do link que conterá a lista complementar com os nomes e CNPJs agrupados sob o mesmo cnpjNumber. Os contidos nessa lista possuem as mesmas características para produtos e serviços. Será obrigatorimente preenchido se houver lista complementar com os nomes e CNPJs a ser disponibilizada
personalInvoiceFinancings PersonalInvoiceFinancings Sim Lista de Modalidades de Direitos Creditórios Descontados ofertados

PersonalInvoiceFinancings

{
  "type": "string",
  "fees": {
    "services": [
      {
        "name": "string",
        "code": "string",
        "chargingTriggerInfo": "string",
        "prices": [
          {
            "interval": "string",
            "value": "string",
            "currency": "string",
            "customers": {
              "rate": "string"
            }
          }
        ],
        "minimum": {
          "value": "string",
          "currency": "string"
        },
        "maximum": {
          "value": "string",
          "currency": "string"
        }
      }
    ]
  },
  "interestRates": [
    {
      "referentialRateIndexer": "string",
      "rate": "string",
      "applications": [
        {
          "interval": "string",
          "indexer": {
            "rate": "string",
          },
          "customers": {
            "rate": "string"
          }
        }
      ],
      "minimumRate": "string",
      "maximumRate": "string"
    }
  ],
  "requiredWarranties": [
    "string"
  ],
  "termsConditions": "string"
}
Nome Tipo Obrigatório Definição
type Enum PersonalInvoiceFinancingsType Sim Modalidades de direitos creditórios descontados ofertados, conforme Circular 4015-Bacen. Direito creditório descontado é a antecipação de créditos relativos p.ex.: desconto de duplicatas, desconto de cheques, antecipação de fatura de cartão de crédito
fees PersonalInvoiceFinancingsFees Sim Objeto que reúne informações de tarifas de serviços
interestRate PersonalInvoiceFinancingsInterestRate Sim Taxas de juros remuneratórias
requiredWarranties Enum PersonalInvoiceFinancingsRequiredWarranties Sim Lista das garantias exigidas
termsConditions string Sim Campo aberto para informar as condições contratuais relativas à Modalidade de Financiamentos para pessoa natural informada. Pode ser informada a URL referente ao endereço onde constam as condições informadas. Endereço eletrônico de acesso ao canal.

Enum PersonalInvoiceFinancingsType

Propriedade Código Definição
type DESCONTO_DUPLICATAS Desconto de duplicatas
type DESCONTO_CHEQUES Desconto de cheques
type ANTECIPACAO_FATURA_CARTAO_CREDITO Antecipação de fatura de cartão de crédito
type OUTROS_DIREITOS_CREDITORIOS_DESCONTADOS Outros direitos creditórios descontados
type OUTROS_TITULOS_DESCONTADOS Outros títulos descontados

Enum PersonalInvoiceFinancingsRequiredWarranties

Propriedade Código Definição
requiredWarranties CESSAO_DIREITOS_CREDITORIOS Cessão de direitos creditórios
requiredWarranties CAUCAO Caução
requiredWarranties PENHOR Penhor
requiredWarranties ALIENACAO_FIDUCIARIA Alienação fiduciária
requiredWarranties HIPOTECA Hipoteca
requiredWarranties OPERACOES_GARANTIDAS_GOVERNO Operações garantidas pelo governo
requiredWarranties OUTRAS_GARANTIAS_NAO_FIDEJUSSORIAS Outras garantias não fidejussórias
requiredWarranties SEGUROS_ASSEMELHADOS Seguros e assemelhados
requiredWarranties GARANTIA_FIDEJUSSORIA Garantia fidejussória
requiredWarranties BENS_ARRENDADOS Bens arrendados
requiredWarranties GARANTIAS_INTERNACIONAIS Garantias internacionais
requiredWarranties OPERACOES_GARANTIDAS_OUTRAS_ENTIDADE Operações garantidas por outras entidades
requiredWarranties ACORDOS_COMPENSACAO Acordos de compensação
requiredWarranties NAO_APLICAVEL Não aplicável

PersonalInvoiceFinancingsFees

{
  "services": [
    {
      "name": "string",
      "code": "string",
      "chargingTriggerInfo": "string",
      "prices": [
        {
          "interval": "string",
          "value": "string",
          "currency": "string",
          "customers": {
            "rate": "string"
          }
        }
      ],
      "minimum": {
        "value": "string",
        "currency": "string"
      },
      "maximum": {
        "value": "string",
        "currency": "string"
      }
    }
  ]
}
Nome Tipo Obrigatório Definição
services InvoiceFinancingsService Sim Lista das Tarifas cobradas sobre Serviços

InvoiceFinancingsService

{
  "name": "string",
  "code": "string",
  "chargingTriggerInfo": "string",
  "prices": [
    {
      "interval": "string",
      "value": "string",
      "currency": "string",
      "customers": {
        "rate": "string"
      }
    }
  ],
  "minimum": {
    "value": "string",
    "currency": "string"
  },
  "maximum": {
    "value": "string",
    "currency": "string"
  }
}
Nome Tipo Obrigatório Definição
name string Sim Nomes das Tarifas cobradas sobre Serviços ofertados à Modalidade de direitos creditórios descontados. (Campo Livre)
code string Sim Sigla de identificação do serviço relacionado à Modalidade de direitos creditórios descontados, para pessoa natural. Campo aberto
chargingTriggerInfo string Sim Fatos geradores de cobrança que incidem sobre as Modalidades de direitos creditórios descontados, para pessoa natural. Campo Livre
prices Price Sim Lista distribuição preços tarifas de serviços
minimum MinimumPrice Sim Valor mínimo cobrado para a tarifa de serviços sobre a base de clientes no mês de referência.
maximum MaximumPrice Sim Valor máximo cobrado para a tarifa de serviços sobre a base de clientes no mês de referência.

PersonalInvoiceFinancingsInterestRate

{
  "referentialRateIndexer": "string",
  "rate": "string",
  "applications": [
    {
      "interval": "string",
      "indexer": {
        "rate": "string",
      },
      "customers": {
        "rate": "string"
      }
    }
  ],
  "minimumRate": "string",
  "maximumRate": "string"
}
Nome Tipo Obrigatório Definição
referentialRateIndexer ReferentialRateIndexer Sim Tipos de taxas referenciais ou indexadores, conforme Anexo 5: Taxa referencial ou Indexador (Indx), do Documento 3040
rate RateString Sim Percentual que incide sobre a composição das taxas de juros remuneratórios.
applications Application Sim Lista das faixas de cobrança da taxa efetiva de remuneração
minimumRate string Sim Valor mínimo cobrado para a taxa de remuneração relativa ao serviço ofertado, sobre a base de clientes, no mês de referência
maximumRate string Sim Valor máximo cobrado para a taxa de remuneração relativa ao serviço ofertado, sobre a base de clientes, no mês de referência

ResponseBusinessInvoiceFinancings

{
  "data": {
    "brand": {
      "name": "string",
      "companies": [
        {
          "name": "string",
          "cnpjNumber": "string",
          "urlComplementaryList": "string",
          "businessInvoiceFinancings": [
            {
              "type": "string",
              "fees": {
                "services": [
                  {
                    "name": "string",
                    "code": "string",
                    "chargingTriggerInfo": "string",
                    "prices": [
                      {
                        "interval": "string",
                        "value": "string",
                        "currency": "string",
                        "customers": {
                          "rate": "string"
                        }
                      }
                    ],
                    "minimum": {
                      "value": "string",
                      "currency": "string"
                    },
                    "maximum": {
                      "value": "string",
                      "currency": "string"
                    }
                  }
                ]
              },
              "interestRates": [
                {
                  "referentialRateIndexer": "string",
                  "rate": "string",
                  "applications": [
                    {
                      "interval": "string",
                      "indexer": {
                        "rate": "string"
                      },
                      "customers": {
                        "rate": "string"
                      }
                    }
                  ],
                  "minimumRate": "string",
                  "maximumRate": "string"
                }
              ],
              "requiredWarranties": [
                "string"
              ],
              "termsConditions": "string"
            }
          ]
        }
      ]
    }
  },
  "links": {
    "self": "string",
    "first": "string",
    "prev": "string",
    "next": "string",
    "last": "string"
  },
  "meta": {
    "totalRecords": "integer",
    "totalPages": "integer"
  }
}
Nome Tipo Obrigatório Definição
data object Sim
brand BusinessInvoiceFinancingsBrand Sim Organização controladora do grupo de instituições financeiras
links LinksPaginated Sim
meta MetaPaginated Sim

BusinessInvoiceFinancingsBrand

{
  "name": "string",
  "companies": [
    {
      "name": "string",
      "cnpjNumber": "string",
      "urlComplementaryList": "string",
      "businessInvoiceFinancings": [
        {
          "type": "string",
          "fees": {
            "services": [
              {
                "name": "string",
                "code": "string",
                "chargingTriggerInfo": "string",
                "prices": [
                  {
                    "interval": "string",
                    "value": "string",
                    "currency": "string",
                    "customers": {
                      "rate": "string"
                    }
                  }
                ],
                "minimum": {
                  "value": "string",
                  "currency": "string"
                },
                "maximum": {
                  "value": "string",
                  "currency": "string"
                }
              }
            ]
          },
          "interestRates": [
            {
              "referentialRateIndexer": "string",
              "rate": "string",
              "applications": [
                {
                  "interval": "string",
                  "indexer": {
                    "rate": "string"
                  },
                  "customers": {
                    "rate": "string"
                  }
                }
              ],
              "minimumRate": "string",
              "maximumRate": "string"
            }
          ],
          "requiredWarranties": [
            "string"
          ],
          "termsConditions": "string"
        }
      ]
    }
  ]
}
Nome Tipo Obrigatório Definição
name string Sim Nome da Marca reportada pelo participante do Open Banking. O conceito a que se refere a 'marca' é em essência uma promessa da empresa em fornecer uma série específica de atributos, benefícios e serviços uniformes aos clientes
companies BusinessInvoiceFinancingsCompanies Sim Companies traz uma lista de todas as instituições da Marca

BusinessInvoiceFinancingsCompanies

{
  "name": "string",
  "cnpjNumber": "string",
  "urlComplementaryList": "string",
  "businessInvoiceFinancings": [
    {
      "type": "string",
      "fees": {
        "services": [
          {
            "name": "string",
            "code": "string",
            "chargingTriggerInfo": "string",
            "prices": [
              {
                "interval": "string",
                "value": "string",
                "currency": "string",
                "customers": {
                  "rate": "string"
                }
              }
            ],
            "minimum": {
              "value": "string",
              "currency": "string"
            },
            "maximum": {
              "value": "string",
              "currency": "string"
            }
          }
        ]
      },
      "interestRates": [
        {
          "referentialRateIndexer": "string",
          "rate": "string",
          "applications": [
            {
              "interval": "string",
              "indexer": {
                "rate": "string"
              },
              "customers": {
                "rate": "string"
              }
            }
          ],
          "minimumRate": "string",
          "maximumRate": "string"
        }
      ],
      "requiredWarranties": [
        "string"
      ],
      "termsConditions": "string"
    }
  ]
}
Nome Tipo Obrigatório Definição Restrições
name string Sim Nome da Instituição, pertencente à marca, responsável pela modalidade de Direitos Creditórios Descontados para Pessoa Natural. p.ex.'Empresa da Organização A'
cnpjNumber string Sim CNPJ da instituição responsável
urlComplementaryList URIString Não URL do link que conterá a lista complementar com os nomes e CNPJs agrupados sob o mesmo cnpjNumber. Os contidos nessa lista possuem as mesmas características para produtos e serviços. Será obrigatorimente preenchido se houver lista complementar com os nomes e CNPJs a ser disponibilizada
businessInvoiceFinancings BusinessInvoiceFinancings Sim Lista de Modalidades de Direitos Creditórios Descontados

BusinessInvoiceFinancings

{
  "type": "string",
  "fees": {
    "services": [
      {
        "name": "string",
        "code": "string",
        "chargingTriggerInfo": "string",
        "prices": [
          {
            "interval": "string",
            "value": "string",
            "currency": "string",
            "customers": {
              "rate": "string"
            }
          }
        ],
        "minimum": {
          "value": "string",
          "currency": "string"
        },
        "maximum": {
          "value": "string",
          "currency": "string"
        }
      }
    ]
  },
  "interestRates": [
    {
      "referentialRateIndexer": "string",
      "rate": "string",
      "applications": [
        {
          "interval": "string",
          "indexer": {
            "rate": "string"
          },
          "customers": {
            "rate": "string"
          }
        }
      ],
      "minimumRate": "string",
      "maximumRate": "string"
    }
  ],
  "requiredWarranties": [
    "string"
  ],
  "termsConditions": "string"
}
Nome Tipo Obrigatório Definição
type Enum BusinessInvoiceFinancingsType Sim Modalidades de direitos creditórios descontados ofertados, conforme Circular 4015-Bacen. Direito creditório descontado é a antecipação de créditos relativos p.ex.: desconto de duplicatas, desconto de cheques,antecipação de fatura de cartão de crédito
fees BusinessInvoiceFinancingsFees Sim Objeto que reúne informações de tarifas de serviços
interestRates BusinessInvoiceFinancingsInterestRate Sim Taxas de juros remuneratórias
requiredWarranties Enum BusinessInvoiceFinancingsRequiredWarranties Sim Lista das garantias exigidas
termsConditions string Sim Campo aberto para informar as condições contratuais relativas à Modalidade de Financiamentos para pessoa jurídica informada. Pode ser informada a URL referente ao endereço onde constam as condições informadas. Endereço eletrônico de acesso ao canal.

Enum BusinessInvoiceFinancingsType

Propriedade Código Definição
type DESCONTO_DUPLICATAS Desconto de duplicatas
type DESCONTO_CHEQUES Desconto de cheques
type ANTECIPACAO_FATURA_CARTAO_CREDITO Antecipação de fatura de cartão de crédito
type OUTROS_DIREITOS_CREDITORIOS_DESCONTADOS Outros direitos creditórios descontados
type OUTROS_TITULOS_DESCONTADOS Outros títulos descontados

Enum BusinessInvoiceFinancingsRequiredWarranties

Propriedade Código Definição
requiredWarranties CESSAO_DIREITOS_CREDITORIOS Cessão de direitos creditórios
requiredWarranties CAUCAO Caução
requiredWarranties PENHOR Penhor
requiredWarranties ALIENACAO_FIDUCIARIA Alienação fiduciária
requiredWarranties HIPOTECA Hipoteca
requiredWarranties OPERACOES_GARANTIDAS_GOVERNO Operações garantidas pelo governo
requiredWarranties OUTRAS_GARANTIAS_NAO_FIDEJUSSORIAS Outras garantias não fidejussórias
requiredWarranties SEGUROS_ASSEMELHADOS Seguros e assemelhados
requiredWarranties GARANTIA_FIDEJUSSORIA Garantia fidejussória
requiredWarranties BENS_ARRENDADOS Bens arrendados
requiredWarranties GARANTIAS_INTERNACIONAIS Garantias internacionais
requiredWarranties OPERACOES_GARANTIDAS_OUTRAS_ENTIDADE Operações garantidas por outras entidades
requiredWarranties ACORDOS_COMPENSACAO Acordos de compensação
requiredWarranties NAO_APLICAVEL Não aplicável

BusinessInvoiceFinancingsFees

{
  "services": [
    {
      "name": "string",
      "code": "string",
      "chargingTriggerInfo": "string",
      "prices": [
        {
          "interval": "string",
          "value": "string",
          "currency": "string",
          "customers": {
            "rate": "string"
          }
        }
      ],
      "minimum": {
        "value": "string",
        "currency": "string"
      },
      "maximum": {
        "value": "string",
        "currency": "string"
      }
    }
  ]
}
Nome Tipo Obrigatório Definição
services InvoiceFinancingsService Sim Lista das Tarifas cobradas sobre Serviços

BusinessInvoiceFinancingsInterestRate

{
  "referentialRateIndexer": "string",
  "rate": "string",
  "applications": [
    {
      "interval": "string",
      "indexer": {
        "rate": "string"
      },
      "customers": {
        "rate": "string"
      }
    }
  ],
  "minimumRate": "string",
  "maximumRate": "string"
}
Nome Tipo Obrigatório Definição
referentialRateIndexer ReferentialRateIndexer Sim Tipos de taxas referenciais ou indexadores, conforme Anexo 5: Taxa referencial ou Indexador (Indx), do Documento 3040
rate RateString Sim Percentual que incide sobre a composição das taxas de juros remuneratórios.
applications Application Sim Lista das faixas de cobrança da taxa efetiva de remuneração
minimumRate string Sim Valor mínimo cobrado para a taxa de remuneração relativa ao serviço ofertado, sobre a base de clientes, no mês de referência
maximumRate string Sim Valor máximo cobrado para a taxa de remuneração relativa ao serviço ofertado, sobre a base de clientes, no mês de referência

ResponsePersonalCreditCards

{
  "data": {
    "brand": {
      "name": "string",
      "companies": [
        {
          "name": "string",
          "cnpjNumber": "string",
          "urlComplementaryList": "string",
          "personalCreditCards": [
            {
              "name": "string",
              "identification": {
                "product": {
                  "type": "string",
                  "additionalInfo": "string"
                },
                "creditCard": {
                  "network": "string",
                  "additionalInfo": "string"
                }
              },
              "rewardsProgram": {
                "hasRewardProgram": "string",
                "rewardProgramInfo": "string"
              },
              "fees": {
                "services": [
                  {
                    "name": "string",
                    "code": "string",
                    "chargingTriggerInfo": "string",
                    "prices": [
                      {
                        "interval": "string",
                        "value": "string",
                        "currency": "string",
                        "customers": {
                          "rate": "string"
                        }
                      }
                    ],
                    "minimum": {
                      "value": "string",
                      "currency": "string"
                    },
                    "maximum": {
                      "value": "string",
                      "currency": "string"
                    }
                  }
                ]
              },
              "interest": {
                "rates": [
                  {
                    "referentialRateIndexer": "string",
                    "rate": "string",
                    "applications": [
                      {
                        "interval": "string",
                        "indexer": {
                          "rate": "string"
                        },
                        "customers": {
                          "rate": "string"
                        }
                      }
                    ],
                    "minimumRate": "string",
                    "maximumRate": "string"
                  }
                ],
                "instalmentRates": [
                  {
                    "referentialRateIndexer": "string",
                    "rate": "string",
                    "applications": [
                      {
                        "interval": "string",
                        "indexer": {
                          "rate": "string"
                        },
                        "customers": {
                          "rate": "string"
                        }
                      }
                    ],
                    "minimumRate": "string",
                    "maximumRate": "string"
                  }
                ],
                "otherCredits": [
                  {
                    "code": "string",
                    "additionalInfo": "string"
                  }
                ]
              },
              "termsConditions": {
                "minimumFeeRate": "string",
                "additionalInfo": "string",
                "elegibilityCriteriaInfo": "string",
                "closingProcessInfo": "string"
              }
            }
          ]
        }
      ]
    }
  },
  "links": {
    "self": "string",
    "first": "string",
    "prev": "string",
    "next": "string",
    "last": "string"
  },
  "meta": {
    "totalRecords": "integer",
    "totalPages": "integer"
  }
}
Nome Tipo Obrigatório Definição
data object Sim
» brand PersonalCreditCardBrand Sim Organização controladora do grupo de instituições financeiras
links LinksPaginated Sim
meta MetaPaginated Sim

PersonalCreditCardBrand

{
  "name": "string",
  "companies": [
    {
      "name": "string",
      "cnpjNumber": "string",
      "urlComplementaryList": "string",
      "personalCreditCards": [
        {
          "name": "string",
          "identification": {
            "product": {
              "type": "string",
              "additionalInfo": "string"
            },
            "creditCard": {
              "network": "string",
              "additionalInfo": "string"
            }
          },
          "rewardsProgram": {
            "hasRewardProgram": "string",
            "rewardProgramInfo": "string"
          },
          "fees": {
            "services": [
              {
                "name": "string",
                "code": "string",
                "chargingTriggerInfo": "string",
                "prices": [
                  {
                    "interval": "string",
                    "value": "string",
                    "currency": "string",
                    "customers": {
                      "rate": "string"
                    }
                  }
                ],
                "minimum": {
                  "value": "string",
                  "currency": "string"
                },
                "maximum": {
                  "value": "string",
                  "currency": "string"
                }
              }
            ]
          },
          "interest": {
            "rates": [
              {
                "referentialRateIndexer": "string",
                "rate": "string",
                "applications": [
                  {
                    "interval": "string",
                    "indexer": {
                      "rate": "string"
                    },
                    "customers": {
                      "rate": "string"
                    }
                  }
                ],
                "minimumRate": "string",
                "maximumRate": "string"
              }
            ],
            "instalmentRates": [
              {
                "referentialRateIndexer": "string",
                "rate": "string",
                "applications": [
                  {
                    "interval": "string",
                    "indexer": {
                      "rate": "string"
                    },
                    "customers": {
                      "rate": "string"
                    }
                  }
                ],
                "minimumRate": "string",
                "maximumRate": "string"
              }
            ],
            "otherCredits": [
              {
                "code": "string",
                "additionalInfo": "string"
              }
            ]
          },
          "termsConditions": {
            "minimumFeeRate": "string",
            "additionalInfo": "string",
            "elegibilityCriteriaInfo": "string",
            "closingProcessInfo": "string"
          }
        }
      ]
    }
  ]
}
Nome Tipo Obrigatório Definição
name string Sim Nome da Marca selecionada pelas Organizações
companies PersonalCreditCardCompanies Sim Companies traz uma lista de todas as instituições da Marca

PersonalCreditCardCompanies

{
  "name": "string",
  "cnpjNumber": "string",
  "urlComplementaryList": "string",
  "personalCreditCards": [
    {
      "name": "string",
      "identification": {
        "product": {
          "type": "string",
          "additionalInfo": "string"
        },
        "creditCard": {
          "network": "string",
          "additionalInfo": "string"
        }
      },
      "rewardsProgram": {
        "hasRewardProgram": "string",
        "rewardProgramInfo": "string"
      },
      "fees": {
        "services": [
          {
            "name": "string",
            "code": "string",
            "chargingTriggerInfo": "string",
            "prices": [
              {
                "interval": "string",
                "value": "string",
                "currency": "string",
                "customers": {
                  "rate": "string"
                }
              }
            ],
            "minimum": {
              "value": "string",
              "currency": "string"
            },
            "maximum": {
              "value": "string",
              "currency": "string"
            }
          }
        ]
      },
      "interest": {
        "rates": [
          {
            "referentialRateIndexer": "string",
            "rate": "string",
            "applications": [
              {
                "interval": "string",
                "indexer": {
                  "rate": "string"
                },
                "customers": {
                  "rate": "string"
                }
              }
            ],
            "minimumRate": "string",
            "maximumRate": "string"
          }
        ],
        "instalmentRates": [
          {
            "referentialRateIndexer": "string",
            "rate": "string",
            "applications": [
              {
                "interval": "string",
                "indexer": {
                  "rate": "string"
                },
                "customers": {
                  "rate": "string"
                }
              }
            ],
            "minimumRate": "string",
            "maximumRate": "string"
          }
        ],
        "otherCredits": [
          {
            "code": "string",
            "additionalInfo": "string"
          }
        ]
      },
      "termsConditions": {
        "minimumFeeRate": "string",
        "additionalInfo": "string",
        "elegibilityCriteriaInfo": "string",
        "closingProcessInfo": "string"
      }
    }
  ]
}
Nome Tipo Obrigatório Definição
name string Sim Nome da instituição financeira
cnpjNumber string Sim CNPJ da instituição financeira
urlComplementaryList string Não URL do link que conterá a lista complementar com os nomes e CNPJs agrupados sob o mesmo cnpjNumber
personalCreditCards PersonalCreditCard Sim Lista das contas de pagamento pós-paga

PersonalCreditCard

{
  "name": "string",
  "identification": {
    "product": {
      "type": "string",
      "additionalInfo": "string"
    },
    "creditCard": {
      "network": "string",
      "additionalInfo": "string"
    }
  },
  "rewardsProgram": {
    "hasRewardProgram": "string",
    "rewardProgramInfo": "string"
  },
  "fees": {
    "services": [
      {
        "name": "string",
        "code": "string",
        "chargingTriggerInfo": "string",
        "prices": [
          {
            "interval": "string",
            "value": "string",
            "currency": "string",
            "customers": {
              "rate": "string"
            }
          }
        ],
        "minimum": {
          "value": "string",
          "currency": "string"
        },
        "maximum": {
          "value": "string",
          "currency": "string"
        }
      }
    ]
  },
  "interest": {
    "rates": [
      {
        "referentialRateIndexer": "string",
        "rate": "string",
        "applications": [
          {
            "interval": "string",
            "indexer": {
              "rate": "string"
            },
            "customers": {
              "rate": "string"
            }
          }
        ],
        "minimumRate": "string",
        "maximumRate": "string"
      }
    ],
    "instalmentRates": [
      {
        "referentialRateIndexer": "string",
        "rate": "string",
        "applications": [
          {
            "interval": "string",
            "indexer": {
              "rate": "string"
            },
            "customers": {
              "rate": "string"
            }
          }
        ],
        "minimumRate": "string",
        "maximumRate": "string"
      }
    ],
    "otherCredits": [
      {
        "code": "string",
        "additionalInfo": "string"
      }
    ]
  },
  "termsConditions": {
    "minimumFeeRate": "string",
    "additionalInfo": "string",
    "elegibilityCriteriaInfo": "string",
    "closingProcessInfo": "string"
  }
}
Nome Tipo Obrigatório Definição
name string Sim Denominação/Identificação do nome da conta (cartão de crédito)
identification PersonalCreditCardIdentification Sim Informações de identificação do cartão de crédito
rewardsProgram PersonalCreditCardRewardProgram Sim Informações sobre programas de recompensa presentes no cartão de crédito
fees PersonalCreditCardFee Sim Objeto que reúne informações de tarifas de serviços
interest CreditCardInterest Sim Informações sobre taxas de juros
termsConditions CreditCardTermsConditions Sim Informações sobre termos e condições para aquisição e cancelamento

PersonalCreditCardIdentification

{
  "product":{
    "type": "string",
    "additionalInfo": "string"
  },
  "creditCard":{
    "network": "string",
    "additionalInfo": "string"
  }
}
Nome Tipo Obrigatório Definição
product PersonalCreditCardIdentificationProduct Sim Categoria atribuída a um cartão de pagamento, sob uma certa denominação, que lhe agrega um conjunto de vantagens, diferenciando-o de acordo com o perfil do portador
creditCard PersonalCreditCardIdentificationCreditCard Sim Categoria de Bandeiras de Cartões de Crédito

PersonalCreditCardIdentificationProduct

{
  "type": "string",
  "additionalInfo": "string"
}
Nome Tipo Obrigatório Definição
type Enum PersonalCreditCardProductType Sim Categoria atribuída a um cartão de pagamento, sob uma certa denominação, que lhe agrega um conjunto de vantagens, diferenciando-o de acordo com o perfil do portador. Essa categoria é definida pelo BACEN e está contida no documento de nome 'Elaboração e Remessa de Informações Relativas aos Cartões de Pagamento Emissores'
additionalInfo string Sim Texto livre para especificar

Enum PersonalCreditCardProductType

Propriedade Código Definição
productType CLASSIC_NACIONAL Classic Nacional
productType CLASSIC_INTERNACIONAL Classic Internacional
productType GOLD Gold
productType PLATINUM Platinum
productType INFINITE Infinite
productType ELECTRON Electron
productType STANDARD_NACIONAL Standard Nacional
productType STANDARD_INTERNACIONAL Standard Internacional
productType ELETRONIC Classic Nacional
productType BLACK Classic Internacional
productType REDESHOP Gold
productType MAESTRO_MASTERCARD_MAESTRO Maestro Mastercard maestro
productType GREEN green
productType BLUE blue
productType BLUEBOX blue box
productType PROFISSIONAL_LIBERAL profissional liberal
productType CHEQUE_ELETRONICO cheque eletronico
productType CORPORATIVO corporativo
productType EMPRESARIAL Empresarial
productType COMPRAS compras
productType OUTROS outros

PersonalCreditCardIdentificationCreditCard

{
  "network": "string",
  "additionalInfo": "string"
}
Nome Tipo Obrigatório Definição
network Enum PersonalCreditCardBrandCode Sim Categoria de Bandeiras de Cartões. Bandeira é a detentora de todos os direitos e deveres da utilização da marca estampada no cartão, inclusive as bandeiras pertencentes aos emissores. Essas bandeiras estão definidas em documento do BACEN de nome 'Elaboração e Remessa de Informações Relativas aos Cartões de Pagamento Emissores'
additionalInfo string Sim Texto livre para especificar categoria de bandeira marcada como 'Outras'

Enum PersonalCreditCardBrandCode

Propriedade Código Definição
creditCardNetwork VISA Visa
creditCardNetwork MASTERCARD MasterCard
creditCardNetwork AMERICAN_EXPRESS American Express
creditCardNetwork DINERS_CLUB Diners Club
creditCardNetwork HIPERCARD Hipercard
creditCardNetwork BANDEIRA_PROPRIA Bandeira própria
creditCardNetwork CHEQUE_ELETRONICO Cheque Eletrônico
creditCardNetwork ELO Elo
creditCardNetwork OUTRAS Outras

PersonalCreditCardRewardProgram

{
  "hasRewardProgram": "boolean",
  "rewardProgramInfo": "string"
}
Nome Tipo Obrigatório Definição
hasRewardProgram boolean Sim Indicador da existência de programa de fidelidade/recompensa associado à conta
rewardProgramInfo string Não Informações de termos e condições do programa de fidelidade/recompensa. Pode ser informada a URL referente ao endereço onde constam as condições informadas

PersonalCreditCardFee

{
  "services": [
    {
      "name": "string",
      "code": "string",
      "chargingTriggerInfo": "string",
      "prices": [
        {
          "interval": "string",
          "value": "string",
          "currency": "string",
          "customers": {
            "rate": "string"
          }
        }
      ],
      "minimum": {
        "value": "string",
        "currency": "string"
      },
      "maximum": {
        "value": "string",
        "currency": "string"
      }
    }
  ]
}
Nome Tipo Obrigatório Definição
services PersonalCreditCardService Sim Lista das Tarifas cobradas sobre Serviço relacionadas a Modalidade de Pagamento Pós-Pagas

PersonalCreditCardService

{
  "name": "string",
  "code": "string",
  "chargingTriggerInfo": "string",
  "prices": [
    {
      "interval": "string",
      "value": "string",
      "currency": "string",
      "customers": {
        "rate": "string"
      }
    }
  ],
  "minimum": {
    "value": "string",
    "currency": "string"
  },
  "maximum": {
    "value": "string",
    "currency": "string"
  }
}
Nome Tipo Obrigatório Definição
name Enum PersonalCreditCardFeesServiceName Sim Denominação de Serviços relacionados à Modalidade de Contas de Pagamento Pós-Pagas (Vide ENUM)
code Enum PersonalCreditCardFeesServiceCode Sim Códigos de Serviços relacionados à Modalidade de Contas de Pagamento Pós-Pagas (Vide ENUM)
chargingTriggerInfo string Sim Fatos geradores de cobrança que incidem sobre as Modalidades informadas de Contas de Pagamento Pós-Pagas para pessoa jurídica
prices Price Sim Lista distribuição preços tarifas de serviços
minimum MinimumPrice Sim Valor mínimo cobrado para a taxa de remuneração relativa ao serviço ofertado sobre a base de clientes no mês de referência. Este campo deve estar obrigatoriamente preenchido se não houver conteúdo para os itens: value, currency e type
maximum MaximumPrice Sim Valor máximo cobrado para a taxa de remuneração relativa ao serviço ofertado sobre a base de clientes no mês de referência. Este campo deve estar obrigatoriamente preenchido se não houver conteúdo para os itens: value, currency e type

Enum PersonalCreditCardFeesServiceName

Propriedade Código
name ANUIDADE_CARTAO_BASICO_NACIONAL
name ANUIDADE_CARTAO_BASICO_INTERNACIONAL
name UTILIZACAO_CANAIS_ATENDIMENTO_RETIRADA_ESPECIE_BRASIL
name UTILIZACAO_CANAIS_ATENDIMENTO_RETIRADA_ESPECIE_EXTERIOR
name AVALIACAO_EMERGENCIAL_CREDITO
name FORNECIMENTO_SEGUNDA_VIA_FUNCAO_CREDITO
name PAGAMENTO_CONTAS_UTILIZANDO_FUNCAO_CREDITO
name SMS

Enum PersonalCreditCardFeesServiceCode

Propriedade Código
code ANUIDADE_NACIONAL
code ANUIDADE_INTERNACIONAL
code SAQUE_CARTAO_BRASIL
code SAQUE_CARTAO_EXTERIOR
code AVALIACAO_EMERGENCIAL_CREDITO
code EMISSAO_SEGUNDA_VIA
code TARIFA_PAGAMENTO_CONTAS
code SMS

ResponseBusinessCreditCards

{
  "data": {
    "brand": {
      "name": "string",
      "companies": [
        {
          "name": "string",
          "cnpjNumber": "string",
          "urlComplementaryList": "string",
          "businessCreditCards": [
            {
              "name": "string",
              "identification": {
                "product": {
                  "type": "string",
                  "additionalInfo": "string"
                },
                "creditCard": {
                  "network": "string",
                  "additionalInfo": "string"
                }
              },
              "rewardsProgram": {
                "hasRewardProgram": "string",
                "rewardProgramInfo": "string"
              },
              "fees": {
                "services": [
                  {
                    "name": "string",
                    "code": "string",
                    "chargingTriggerInfo": "string",
                    "prices": [
                      {
                        "interval": "string",
                        "value": "string",
                        "currency": "string",
                        "customers": {
                          "rate": "string"
                        }
                      }
                    ],
                    "minimum": {
                      "value": "string",
                      "currency": "string"
                    },
                    "maximum": {
                      "value": "string",
                      "currency": "string"
                    }
                  }
                ]
              },
              "interest": {
                "rates": [
                  {
                    "referentialRateOrIndexer": "string",
                    "rate": "string",
                    "applications": [
                      {
                        "interval": "string",
                        "indexer": {
                          "rate": "string"
                        },
                        "customers": {
                          "rate": "string"
                        }
                      }
                    ],
                    "minimumRate": "string",
                    "maximumRate": "string"
                  }
                ],
                "instalmentRates": [
                  {
                    "referentialRateOrIndexer": "string",
                    "rate": "string",
                    "applications": [
                      {
                        "interval": "string",
                        "indexer": {
                          "rate": "string"
                        },
                        "customers": {
                          "rate": "string"
                        }
                      }
                    ],
                    "minimumRate": "string",
                    "maximumRate": "string"
                  }
                ],
                "otherCredits": [
                  {
                    "code": "string",
                    "additionalInfo": "string"
                  }
                ]
              },
              "termsConditions": {
                "minimumFeeRate": "string",
                "additionalInfo": "string",
                "elegibilityCriteriaInfo": "string",
                "closingProcessInfo": "string"
              }
            }
          ]
        }
      ]
    }
  },
  "links": {
    "self": "string",
    "first": "string",
    "prev": "string",
    "next": "string",
    "last": "string"
  },
  "meta": {
    "totalRecords": "integer",
    "totalPages": "integer"
  }
}
Nome Tipo Obrigatório Definição
data object Sim
» brand BusinessCreditCardBrand Sim Organização controladora do grupo de instituições financeiras
links LinksPaginated Sim
meta MetaPaginated Sim

BusinessCreditCardBrand

{
  "name": "string",
  "companies": [
    {
      "name": "string",
      "cnpjNumber": "string",
      "urlComplementaryList": "string",
      "businessCreditCards": [
        {
          "name": "string",
          "identification": {
            "product": {
              "type": "string",
              "additionalInfo": "string"
            },
            "creditCard": {
              "network": "string",
              "additionalInfo": "string"
            }
          },
          "rewardsProgram": {
            "hasRewardProgram": "string",
            "rewardProgramInfo": "string"
          },
          "fees": {
            "services": [
              {
                "name": "string",
                "code": "string",
                "chargingTriggerInfo": "string",
                "prices": [
                  {
                    "interval": "string",
                    "value": "string",
                    "currency": "string",
                    "customers": {
                      "rate": "string"
                    }
                  }
                ],
                "minimum": {
                  "value": "string",
                  "currency": "string"
                },
                "maximum": {
                  "value": "string",
                  "currency": "string"
                }
              }
            ]
          },
          "interest": {
            "rates": [
              {
                "referentialRateOrIndexer": "string",
                "rate": "string",
                "applications": [
                  {
                    "interval": "string",
                    "indexer": {
                      "rate": "string"
                    },
                    "customers": {
                      "rate": "string"
                    }
                  }
                ],
                "minimumRate": "string",
                "maximumRate": "string"
              }
            ],
            "instalmentRates": [
              {
                "referentialRateOrIndexer": "string",
                "rate": "string",
                "applications": [
                  {
                    "interval": "string",
                    "indexer": {
                      "rate": "string"
                    },
                    "customers": {
                      "rate": "string"
                    }
                  }
                ],
                "minimumRate": "string",
                "maximumRate": "string"
              }
            ],
            "otherCredits": [
              {
                "code": "string",
                "additionalInfo": "string"
              }
            ]
          },
          "termsConditions": {
            "minimumFeeRate": "string",
            "additionalInfo": "string",
            "elegibilityCriteriaInfo": "string",
            "closingProcessInfo": "string"
          }
        }
      ]
    }
  ]
}
Nome Tipo Obrigatório Definição
name string Sim Nome da Marca selecionada pelas Organizações
companies BusinessCreditCardCompanies Sim Companies traz uma lista de todas as instituições da Marca

BusinessCreditCardCompanies

{
  "name": "string",
  "cnpjNumber": "string",
  "urlComplementaryList": "string",
  "businessCreditCards": [
    {
      "name": "string",
      "identification": {
        "product": {
          "type": "string",
          "additionalInfo": "string"
        },
        "creditCard": {
          "network": "string",
          "additionalInfo": "string"
        }
      },
      "rewardsProgram": {
        "hasRewardProgram": "string",
        "rewardProgramInfo": "string"
      },
      "fees": {
        "services": [
          {
            "name": "string",
            "code": "string",
            "chargingTriggerInfo": "string",
            "prices": [
              {
                "interval": "string",
                "value": "string",
                "currency": "string",
                "customers": {
                  "rate": "string"
                }
              }
            ],
            "minimum": {
              "value": "string",
              "currency": "string"
            },
            "maximum": {
              "value": "string",
              "currency": "string"
            }
          }
        ]
      },
      "interest": {
        "rates": [
          {
            "referentialRateOrIndexer": "string",
            "rate": "string",
            "applications": [
              {
                "interval": "string",
                "indexer": {
                  "rate": "string"
                },
                "customers": {
                  "rate": "string"
                }
              }
            ],
            "minimumRate": "string",
            "maximumRate": "string"
          }
        ],
        "instalmentRates": [
          {
            "referentialRateOrIndexer": "string",
            "rate": "string",
            "applications": [
              {
                "interval": "string",
                "indexer": {
                  "rate": "string"
                },
                "customers": {
                  "rate": "string"
                }
              }
            ],
            "minimumRate": "string",
            "maximumRate": "string"
          }
        ],
        "otherCredits": [
          {
            "code": "string",
            "additionalInfo": "string"
          }
        ]
      },
      "termsConditions": {
        "minimumFeeRate": "string",
        "additionalInfo": "string",
        "elegibilityCriteriaInfo": "string",
        "closingProcessInfo": "string"
      }
    }
  ]
}
Nome Tipo Obrigatório Restrição Definição
name string Sim Nome da instituição financeira
cnpjNumber string Sim CNPJ da instituição financeira
urlComplementaryList string Não Será obrigatoriamente preenchido se houver lista complementar com os nomes e CNPJs a ser disponibilizada. URL do link que conterá a lista complementar com os nomes e CNPJs agrupados sob o mesmo cnpjNumber
businessCreditCards BusinessCreditCard Sim Lista dos nomes de conta de pagamento pós-paga

BusinessCreditCard

{
  "name": "string",
  "identification": {
    "product": {
      "type": "string",
      "additionalInfo": "string"
    },
    "creditCard": {
      "network": "string",
      "additionalInfo": "string"
    }
  },
  "rewardsProgram": {
    "hasRewardProgram": "string",
    "rewardProgramInfo": "string"
  },
  "fees": {
    "services": [
      {
        "name": "string",
        "code": "string",
        "chargingTriggerInfo": "string",
        "prices": [
          {
            "interval": "string",
            "value": "string",
            "currency": "string",
            "customers": {
              "rate": "string"
            }
          }
        ],
        "minimum": {
          "value": "string",
          "currency": "string"
        },
        "maximum": {
          "value": "string",
          "currency": "string"
        }
      }
    ]
  },
  "interest": {
    "rates": [
      {
        "referentialRateOrIndexer": "string",
        "rate": "string",
        "applications": [
          {
            "interval": "string",
            "indexer": {
              "rate": "string"
            },
            "customers": {
              "rate": "string"
            }
          }
        ],
        "minimumRate": "string",
        "maximumRate": "string"
      }
    ],
    "instalmentRates": [
      {
        "referentialRateOrIndexer": "string",
        "rate": "string",
        "applications": [
          {
            "interval": "string",
            "indexer": {
              "rate": "string"
            },
            "customers": {
              "rate": "string"
            }
          }
        ],
        "minimumRate": "string",
        "maximumRate": "string"
      }
    ],
    "otherCredits": [
      {
        "code": "string",
        "additionalInfo": "string"
      }
    ]
  },
  "termsConditions": {
    "minimumFeeRate": "string",
    "additionalInfo": "string",
    "elegibilityCriteriaInfo": "string",
    "closingProcessInfo": "string"
  }
}
Nome Tipo Obrigatório Definição
name string Sim Denominação/Identificação do nome da conta (cartão de crédito)
identification BusinessCreditCardIdentification Sim Informações de identificação do cartão de crédito
rewardsProgram BusinessCreditCardRewardProgram Sim Informações sobre programas de recompensa presentes no cartão de crédito
fees BusinessCreditCardFee Sim Objeto que reúne informações de tarifas de serviços
interest CreditCardInterest Sim Informações sobre taxas de juros
termsConditions CreditCardTermsConditions Sim Informações sobre termos e condições para aquisição e cancelamento

BusinessCreditCardIdentification

{
  "product":{
    "type": "string",
    "additionalInfo": "string"
  },
  "creditCard":{
    "network": "string",
    "additionalInfo": "string"
  }
}
Nome Tipo Obrigatório Definição
product BusinessCreditCardIdentificationProduct Sim Categoria atribuída a um cartão de pagamento, sob uma certa denominação, que lhe agrega um conjunto de vantagens, diferenciando-o de acordo com o perfil do portador
creditCard BusinessCreditCardIdentificationCreditCard Sim Categoria de Bandeiras de Cartões de Crédito

BusinessCreditCardIdentificationProduct

{
  "type": "string",
  "additionalInfo": "string"
}
Nome Tipo Obrigatório Definição
type Enum BusinessCreditCardProductType Sim Categoria atribuída a um cartão de pagamento, sob uma certa denominação, que lhe agrega um conjunto de vantagens, diferenciando-o de acordo com o perfil do portador. Essa categoria é definida pelo BACEN e está contida no documento de nome 'Elaboração e Remessa de Informações Relativas aos Cartões de Pagamento Emissores'
additionalInfo string Sim Texto livre para especificar

Enum BusinessCreditCardProductType

Propriedade Código Definição
productType CLASSIC_NACIONAL Classic Nacional
productType CLASSIC_INTERNACIONAL Classic Internacional
productType GOLD Gold
productType PLATINUM Platinum
productType INFINITE Infinite
productType ELECTRON Electron
productType STANDARD_NACIONAL Standard Nacional
productType STANDARD_INTERNACIONAL Standard Internacional
productType ELETRONIC Classic Nacional
productType BLACK Classic Internacional
productType REDESHOP Gold
productType MAESTRO_MASTERCARD_MAESTRO Maestro Mastercard maestro
productType GREEN green
productType BLUE blue
productType BLUEBOX blue box
productType PROFISSIONAL_LIBERAL profissional liberal
productType CHEQUE_ELETRONICO cheque eletronico
productType CORPORATIVO corporativo
productType EMPRESARIAL Empresarial
productType COMPRAS compras
productType OUTROS outros

BusinessCreditCardIdentificationCreditCard

{
  "network": "string",
  "additionalInfo": "string"
}
Nome Tipo Obrigatório Restrição Definição
network Enum BusinessCreditCardBrandCode Sim Categoria de Bandeiras de Cartões de Crédito (Instituidor do arranjo de pagamento). Bandeira é a detentora de todos os direitos e deveres da utilização da marca estampada no cartão, inclusive as bandeiras pertencentes aos emissores. p.ex. "American Express", "Diners Club" Essas bandeiras estão definidas em documento do BACEN de nome "Elaboração e Remessa de Informações Relativas aos Cartões de Pagamento Emissores"
additionalInfo string Sim Se no campo 'network' vier selecionado o campo 'OUTRAS' é mandatório que esteja preenchido o 'additionalInfo' com o nome da bandeira. Texto livre para especificar categoria de bandeira marcada como 'OUTRAS'

Enum BusinessCreditCardBrandCode

Propriedade Código Definição
creditCardNetwork VISA Visa
creditCardNetwork MASTERCARD MasterCard
creditCardNetwork AMERICAN_EXPRESS American Express
creditCardNetwork DINERS_CLUB Diners Club
creditCardNetwork HIPERCARD Hipercard
creditCardNetwork BANDEIRA_PROPRIA Bandeira própria
creditCardNetwork CHEQUE_ELETRONICO Cheque Eletrônico
creditCardNetwork ELO Elo
creditCardNetwork OUTRAS Outras

BusinessCreditCardRewardProgram

{
  "hasRewardProgram": "boolean",
  "rewardProgramInfo": "string"
}
Nome Tipo Obrigatório Definição
hasRewardProgram boolean Sim Indicador da existência de programa de fidelidade/recompensa associado à conta de pagamento pós-paga (cartão) FALSO VERDADEIRO
rewardProgramInfo string Não Informações de termos e condições do programa de fidelidade/recompensa. Pode ser informada a URL referente ao endereço onde constam as condições informadas

BusinessCreditCardFee

{
  "services": [
    {
      "name": "string",
      "code": "string",
      "chargingTriggerInfo": "string",
      "prices": [
        {
          "interval": "string",
          "value": "string",
          "currency": "string",
          "customers": {
            "rate": "string"
          }
        }
      ],
      "minimum": {
        "value": "string",
        "currency": "string"
      },
      "maximum": {
        "value": "string",
        "currency": "string"
      }
    }
  ]
}
Nome Tipo Obrigatório Definição
services BusinessCreditCardService Sim Lista das Tarifas cobradas sobre Serviço relacionadas a Modalidade de Pagamento Pós-Pagas

BusinessCreditCardService

{
  "name": "string",
  "code": "string",
  "chargingTriggerInfo": "string",
  "price": [
    {
      "interval": "string",
      "value": "string",
      "currency": "string",
      "customers": {
        "rate": "string"
      }
    }
  ],
  "minimum": {
    "value": "string",
    "currency": "string"
  },
  "maximum": {
    "value": "string",
    "currency": "string"
  }
}
Nome Tipo Obrigatório Definição
name Enum BusinessCreditCardFeesServiceName Sim Denominação de Serviços relacionados à Modalidade de Contas de Pagamento Pós-Pagas (Vide ENUM)
code Enum BusinessCreditCardFeesServiceCode Sim Códigos de Serviços relacionados à Modalidade de Contas de Pagamento Pós-Pagas (Vide ENUM)
chargingTriggerInfo string Sim Fatos geradores de cobrança que incidem sobre as Modalidades inforrmadas de Contas de Pagamento Pós-Pagas para pessoa jurídica
price Price Sim Lista distribuição preços tarifas de serviços
minimum MinimumPrice Sim Valor mínimo cobrado para a taxa de remuneração relativa ao serviço ofertado sobre a base de clientes no mês de referência. Este campo deve estar obrigatoriamente preenchido se não houver conteúdo para os itens: value, currency e type
maximum MaximumPrice Sim Valor máximo cobrado para a taxa de remuneração relativa ao serviço ofertado sobre a base de clientes no mês de referência. Este campo deve estar obrigatoriamente preenchido se não houver conteúdo para os itens: value, currency e type

Enum BusinessCreditCardFeesServiceName

Propriedade Código
name ANUIDADE_CARTAO_BASICO_NACIONAL
name ANUIDADE_CARTAO_BASICO_INTERNACIONAL
name UTILIZACAO_CANAIS_ATENDIMENTO_RETIRADA_ESPECIE_BRASIL
name UTILIZACAO_CANAIS_ATENDIMENTO_RETIRADA_ESPECIE_EXTERIOR
name AVALIACAO_EMERGENCIAL_CREDITO
name FORNECIMENTO_SEGUNDA_VIA_FUNCAO_CREDITO
name PAGAMENTO_CONTAS_UTILIZANDO_FUNCAO_CREDITO
name SMS

Enum BusinessCreditCardFeesServiceCode

Propriedade Código
code ANUIDADE_NACIONAL
code ANUIDADE_INTERNACIONAL
code SAQUE_CARTAO_BRASIL
code SAQUE_CARTAO_EXTERIOR
code AVALIACAO_EMERGENCIAL_CREDITO
code EMISSAO_SEGUNDA_VIA
code TARIFA_PAGAMENTO_CONTAS
code SMS

ResponseBusinessUnarrangedAccountOverdraft

{
  "data": {
    "brand": {
      "name": "string",
      "companies": [
        {
          "name": "string",
          "cnpjNumber": "string",
          "urlComplementaryList": "string",
          "businessUnarrangedAccountOverdraft": [
            {
              "fees": {
                "services": [
                  {
                    "name": "string",
                    "code": "string",
                    "chargingTriggerInfo": "string",
                    "prices": [
                      {
                        "interval": "string",
                        "value": "string",
                        "currency": "string",
                        "customers": {
                          "rate": "string"
                        }
                      }
                    ],
                    "minimum": {
                      "value": "string",
                      "currency": "string"
                    },
                    "maximum": {
                      "value": "string",
                      "currency": "string"
                    }
                  }
                ]
              },
              "interestRates": [
                {
                  "referentialRateIndexer": "string",
                  "rate": "string",
                  "applications": [
                    {
                      "interval": "string",
                      "indexer": {
                        "rate": "string"
                      },
                      "customers": {
                        "rate": "string"
                      }
                    }
                  ],
                  "minimumRate": "string",
                  "maximumRate": "string"
                }
              ],
              "termsConditions": "string"
            }
          ]
        }
      ]
    }
  },
  "links": {
    "self": "string",
    "first": "string",
    "prev": "string",
    "next": "string",
    "last": "string"
  },
  "meta": {
    "totalRecords": "integer",
    "totalPages": "integer"
  }
}

Properties

Nome Tipo Obrigatório Definição
data object Sim
» brand BusinessUnarrangedAccountOverdraftBrand Sim Organização titular das dependências
links Links Sim
meta Meta Sim

BusinessUnarrangedAccountOverdraftBrand

{
  "name": "string",
  "companies": [
    {
      "name": "string",
      "cnpjNumber": "string",
      "urlComplementaryList": "string",
      "businessUnarrangedAccountOverdraft": [
        {
          "fees": {
            "services": [
              {
                "name": "string",
                "code": "string",
                "chargingTriggerInfo": "string",
                "prices": [
                  {
                    "interval": "string",
                    "value": "string",
                    "currency": "string",
                    "customers": {
                      "rate": "string"
                    }
                  }
                ],
                "minimum": {
                  "value": "string",
                  "currency": "string"
                },
                "maximum": {
                  "value": "string",
                  "currency": "string"
                }
              }
            ]
          },
          "interestRates": [
            {
              "referentialRateIndexer": "string",
              "rate": "string",
              "applications": [
                {
                  "interval": "string",
                  "indexer": {
                    "rate": "string"
                  },
                  "customers": {
                    "rate": "string"
                  }
                }
              ],
              "minimumRate": "string",
              "maximumRate": "string"
            }
          ],
          "termsConditions": "string"
        }
      ]
    }
  ]
}

Properties

Nome Tipo Obrigatório Definição
name string Sim Nome da Marca reportada pelo participante do Open Banking. O conceito a que se refere a 'marca' é em essência uma promessa da empresa em fornecer uma série específica de atributos, benefícios e serviços uniformes aos clientes.
companies BusinessUnarrangedAccountOverdraftCompany Sim Companies traz uma lista de todas as instituições da Marca

BusinessUnarrangedAccountOverdraftCompany

{
  "name": "string",
  "cnpjNumber": "string",
  "urlComplementaryList": "string",
  "businessUnarrangedAccountOverdraft": [
    {
      "fees": {
        "services": [
          {
            "name": "string",
            "code": "string",
            "chargingTriggerInfo": "string",
            "prices": [
              {
                "interval": "string",
                "value": "string",
                "currency": "string",
                "customers": {
                  "rate": "string"
                }
              }
            ],
            "minimum": {
              "value": "string",
              "currency": "string"
            },
            "maximum": {
              "value": "string",
              "currency": "string"
            }
          }
        ]
      },
      "interestRates": [
        {
          "referentialRateIndexer": "string",
          "rate": "string",
          "applications": [
            {
              "interval": "string",
              "indexer": {
                "rate": "string"
              },
              "customers": {
                "rate": "string"
              }
            }
          ],
          "minimumRate": "string",
          "maximumRate": "string"
        }
      ],
      "termsConditions": "string"
    }
  ]
}

Properties

Nome Tipo Obrigatório Restrição Definição
name string Sim Nome da Instituição, pertencente à marca, responsável pela comercialização das modalidades de Direitos Creditórios Descontados para Pessoas Jurídicas consultadas. p.ex.'Empresa da Organização A'
cnpjNumber string Sim O responsável pela comercialização das modalidades de Empréstimos para Pessoas Físicas consultadas - o CNPJ corresponde ao número de inscrição no Cadastro de Pessoa Jurídica. Deve-se ter apenas os números do CNPJ, sem máscara.
urlComplementaryList string Não Será obrigatorimente preenchido se houver lista complementar com os nomes e CNPJs a ser disponibilizada URL do link que conterá a lista complementar com os nomes e CNPJs agrupados sob o mesmo cnpjNumber. Os contidos nessa lista possuem as mesmas características para produtos e serviços. Endereço eletrônico de acesso ao canal. URLs são limitadas a 2048 caracteres mas, para o contexto do Sistema Financeiro aberto, será adotado a metade deste tamanho. Ex. 'https://example.com/mobile-banking'
businessUnarrangedAccountOverdraft BusinessUnarrangedAccountOverdraft Sim Lista de adiantamento a depositante

BusinessUnarrangedAccountOverdraft

{
  "fees": {
    "services": [
      {
        "name": "string",
        "code": "string",
        "chargingTriggerInfo": "string",
        "prices": [
          {
            "interval": "string",
            "value": "string",
            "currency": "string",
            "customers": {
              "rate": "string"
            }
          }
        ],
        "minimum": {
          "value": "string",
          "currency": "string"
        },
        "maximum": {
          "value": "string",
          "currency": "string"
        }
      }
    ]
  },
  "interestRates": [
    {
      "referentialRateIndexer": "string",
      "rate": "string",
      "applications": [
        {
          "interval": "string",
          "indexer": {
            "rate": "string"
          },
          "customers": {
            "rate": "string"
          }
        }
      ],
      "minimumRate": "string",
      "maximumRate": "string"
    }
  ],
  "termsConditions": "string"
}

Properties

Nome Tipo Obrigatório Definição
fees BusinessUnarrangedAccountOverdraftFee Sim Objeto que reúne informações de tarifas de serviços
interestRates UnarrangedAccountOverdraftRate Sim Lista que traz o conjunto de informações necessárias para demonstrar a distribuição de frequências das taxas de juros remuneratórios da Modalidade de crédito
termsConditions string Sim Campo aberto para informar as condições contratuais relativas ao produto ou serviço informado. Pode ser informada a URL referente ao endereço onde constam as condições informadas.

BusinessUnarrangedAccountOverdraftFee

{
  "services": [
    {
      "name": "string",
      "code": "string",
      "chargingTriggerInfo": "string",
      "prices": [
        {
          "interval": "string",
          "value": "string",
          "currency": "string",
          "customers": {
            "rate": "string"
          }
        }
      ],
      "minimum": {
        "value": "string",
        "currency": "string"
      },
      "maximum": {
        "value": "string",
        "currency": "string"
      }
    }
  ]
}

Properties

Nome Tipo Obrigatório Definição
services UnarrangedAccountOverdraftService Sim Lista das Tarifas cobradas sobre Serviços Prioritários

UnarrangedAccountOverdraftService

{
  "name": "string",
  "code": "string",
  "chargingTriggerInfo": "string",
  "prices": [
    {
      "interval": "string",
      "value": "string",
      "currency": "string",
      "customers": {
        "rate": "string"
      }
    }
  ],
  "minimum": {
    "value": "string",
    "currency": "string"
  },
  "maximum": {
    "value": "string",
    "currency": "string"
  }
}

Properties

Nome Tipo Obrigatório Definição
name Enum UnarrangedAccountOverdraftFeeName Sim Nome da Tarifa cobrada sobre Serviço que incide sobre Adiantamento a depositante, para pessoa jurídica.
code Enum UnarrangedAccountOverdraftFeeCode Sim Sigla de identificação do serviço relacionado à Modalidade de Adiantamento a depositante, para pessoa jurídica.
chargingTriggerInfo string Sim Fato gerador de cobrança que incide sobre a Modalidade de Adiantamento a depositante informada, para pessoa jurídica.
prices Price Sim Lista das faixas dos valores de tarifas cobradas.
minimum MinimumPrice Sim Valor mínimo cobrado para a tarifa de serviços sobre a base de clientes no mês de referência.
maximum MaximumPrice Sim Valor máximo cobrado para a tarifa de serviços sobre a base de clientes no mês de referência.

Enum UnarrangedAccountOverdraftFeeName

Nome Código
name CONCESSAO_ADIANTAMENTO_DEPOSITANTE

Enum UnarrangedAccountOverdraftFeeCode

Nome Código
code ADIANT_DEPOSITANTE

UnarrangedAccountOverdraftRate

{
  "referentialRateIndexer": "string",
  "rate": "string"
  "applications": [
    {
      "interval": "string",
      "indexer": {
        "rate": "string"
      },
      "customers": {
        "rate": "string"
      }
    }
  ],
  "minimumRate": "string",
  "maximumRate": "string",
}

Properties

Nome Tipo Obrigatório Definição
referentialRateIndexer ReferentialRateIndexer Sim Tipos de taxas referenciais ou indexadores, conforme Anexo 5: Taxa referencial ou Indexador (Indx), do Documento 3040
rate RateString Sim Percentual que incide sobre a composição das taxas de juros remuneratórios.
applications Application Sim Lista das faixas de cobrança da taxa efetiva de remuneração.
minimumRate string Sim Percentual mínimo cobrado (taxa efetiva) no mês de referência, para os Direitos Creditórios Descontados contratado A apuração pode acontecer com até 4 casas decimais. O preenchimento deve respeitar as 4 casas decimais, mesmo que venham preenchidas com zeros (representação de porcentagem p.ex: 0.15. Este valor representa 15%. O valor 1 representa 100%)
maximumRate string Sim Percentual máximo cobrado (taxa efetiva) no mês de referência, para os Direitos Creditórios Descontados contratado A apuração pode acontecer com até 4 casas decimais. O preenchimento deve respeitar as 4 casas decimais, mesmo que venham preenchidas com zeros (representação de porcentagem p.ex: 0.15. Este valor representa 15%. O valor 1 representa 100%)

ResponsePersonalUnarrangedAccountOverdraft

{
  "data": {
    "brand": {
      "name": "string",
      "companies": [
        {
          "name": "string",
          "cnpjNumber": "string",
          "urlComplementaryList": "string",
          "personalUnarrangedAccountOverdraft": [
            {
              "fees": {
                "priorityServices": [
                  {
                    "name": "string",
                    "code": "string",
                    "chargingTriggerInfo": "string",
                    "prices": [
                      {
                        "interval": "string",
                        "value": "string",
                        "currency": "string",
                        "customers": {
                          "rate": "string"
                        }
                      }
                    ],
                    "minimum": {
                      "value": "string",
                      "currency": "string"
                    },
                    "maximum": {
                      "value": "string",
                      "currency": "string"
                    }
                  }
                ]
              },
              "interestRates": [
                {
                  "referentialRateIndexer": "string",
                  "rate": "string",
                  "applications": [
                    {
                      "interval": "string",
                      "indexer": {
                        "rate": "string"
                      },
                      "customers": {
                        "rate": "string"
                      }
                    }
                  ],
                  "minimumRate": "string",
                  "maximumRate": "string"
                }
              ],
              "termsConditions": "string"
            }
          ]
        }
      ]
    }
  },
  "links": {
    "self": "string",
    "first": "string",
    "prev": "string",
    "next": "string",
    "last": "string"
  },
  "meta": {
    "totalRecords": "integer",
    "totalPages": "integer"
  }
}

Properties

Nome Tipo Obrigatório Definição
data object Sim
» brand PersonalUnarrangedAccountOverdraftBrand Sim Organização titular das dependências
links Links Sim
meta Meta Sim

PersonalUnarrangedAccountOverdraftBrand

{
  "name": "string",
  "companies": [
    {
      "name": "string",
      "cnpjNumber": "string",
      "urlComplementaryList": "string",
      "personalUnarrangedAccountOverdraft": [
        {
          "fees": {
            "priorityServices": [
              {
                "name": "string",
                "code": "string",
                "chargingTriggerInfo": "string",
                "prices": [
                  {
                    "interval": "string",
                    "value": "string",
                    "currency": "string",
                    "customers": {
                      "rate": "string"
                    }
                  }
                ],
                "minimum": {
                  "value": "string",
                  "currency": "string"
                },
                "maximum": {
                  "value": "string",
                  "currency": "string"
                }
              }
            ]
          },
          "interestRates": [
            {
              "referentialRateIndexer": "string",
              "rate": "string",
              "applications": [
                {
                  "interval": "string",
                  "indexer": {
                    "rate": "string"
                  },
                  "customers": {
                    "rate": "string"
                  }
                }
              ],
              "minimumRate": "string",
              "maximumRate": "string"
            }
          ],
          "termsConditions": "string"
        }
      ]
    }
  ]
}

Properties

Nome Tipo Obrigatório Definição
name string Sim Nome da Marca reportada pelo participante do Open Banking. O conceito a que se refere a 'marca' é em essência uma promessa da empresa em fornecer uma série específica de atributos, benefícios e serviços uniformes aos clientes.
companies PersonalUnarrangedAccountOverdraftCompany Sim Companies traz uma lista de todas as instituições da Marca

PersonalUnarrangedAccountOverdraftCompany

{
  "name": "string",
  "cnpjNumber": "string",
  "urlComplementaryList": "string",
  "personalUnarrangedAccountOverdraft": [
    {
      "fees": {
        "priorityServices": [
          {
            "name": "string",
            "code": "string",
            "chargingTriggerInfo": "string",
            "prices": [
              {
                "interval": "string",
                "value": "string",
                "currency": "string",
                "customers": {
                  "rate": "string"
                }
              }
            ],
            "minimum": {
              "value": "string",
              "currency": "string"
            },
            "maximum": {
              "value": "string",
              "currency": "string"
            }
          }
        ]
      },
      "interestRates": [
        {
          "referentialRateIndexer": "string",
          "rate": "string",
          "applications": [
            {
              "interval": "string",
              "indexer": {
                "rate": "string"
              },
              "customers": {
                "rate": "string"
              }
            }
          ],
          "minimumRate": "string",
          "maximumRate": "string"
        }
      ],
      "termsConditions": "string"
    }
  ]
}

Properties

Nome Tipo Obrigatório Restrição Definição
name string Sim Nome da Instituição, pertencente à marca, responsável pela modalidade de Adiantamento a depositante para Pessoa Natural. p.ex.'Empresa da Organização A'
cnpjNumber string Sim O responsável pela comercialização das modalidades de Empréstimos para Pessoas Físicas consultadas - o CNPJ corresponde ao número de inscrição no Cadastro de Pessoa Jurídica. Deve-se ter apenas os números do CNPJ, sem máscara.
urlComplementaryList string Não Será obrigatorimente preenchido se houver lista complementar com os nomes e CNPJs a ser disponibilizada URL do link que conterá a lista complementar com os nomes e CNPJs agrupados sob o mesmo cnpjNumber. Os contidos nessa lista possuem as mesmas características para produtos e serviços. Endereço eletrônico de acesso ao canal. URLs são limitadas a 2048 caracteres mas, para o contexto do Sistema Financeiro aberto, será adotado a metade deste tamanho. Ex. 'https://example.com/mobile-banking'
personalUnarrangedAccountOverdraft PersonalUnarrangedAccountOverdraft Sim Lista de produtos e serviços referente adiantamento a depositante

PersonalUnarrangedAccountOverdraft

{
  "fees": {
    "priorityServices": [
      {
        "name": "string",
        "code": "string",
        "chargingTriggerInfo": "string",
        "prices": [
          {
            "interval": "string",
            "value": "string",
            "currency": "string",
            "customers": {
              "rate": "string"
            }
          }
        ],
        "minimum": {
          "value": "string",
          "currency": "string"
        },
        "maximum": {
          "value": "string",
          "currency": "string"
        }
      }
    ]
  },
  "interestRates": [
    {
      "referentialRateIndexer": "string",
      "rate": "string",
      "applications": [
        {
          "interval": "string",
          "indexer": {
            "rate": "string"
          },
          "customers": {
            "rate": "string"
          }
        }
      ],
      "minimumRate": "string",
      "maximumRate": "string"
    }
  ],
  "termsConditions": "string"
}

Properties

Nome Tipo Obrigatório Definição
fees PersonalUnarrangedAccountOverdraftFee Sim Objeto que reúne informações de tarifas de serviços
interestRates UnarrangedAccountOverdraftRate Sim Lista que traz o conjunto de informações necessárias para demonstrar a distribuição de frequências das taxas de juros remuneratórios da Modalidade de crédito
termsConditions string Sim Campo aberto para informar as condições contratuais relativas à Modalidade de Adiantamento a depositante para pessoa natural. Pode ser informada a URL referente ao endereço onde constam as condições informadas. Endereço eletrônico de acesso ao canal.

PersonalUnarrangedAccountOverdraftFee

{
  "priorityServices": [
    {
      "name": "string",
      "code": "string",
      "chargingTriggerInfo": "string",
      "prices": [
        {
          "interval": "string",
          "value": "string",
          "currency": "string",
          "customers": {
            "rate": "string"
          }
        }
      ],
      "minimum": {
        "value": "string",
        "currency": "string"
      },
      "maximum": {
        "value": "string",
        "currency": "string"
      }
    }
  ]
}

Properties

Nome Tipo Obrigatório Definição
priorityServices UnarrangedAccountOverdraftService Sim Lista das Tarifas cobradas sobre Serviços Prioritários

ResponseDiscoveryStatusList

{
  "data": {
    "status": [
      {
        "code": "string",
        "explanation": "string",
        "detectionTime": "string",
        "expectedResolutionTime": "string",
        "updateTime": "string",
        "unavailableEndpoints": [
          "string"
        ]
      },
      {
        "code": "string",
        "explanation": "string",
        "detectionTime": "string",
        "expectedResolutionTime": "string",
        "updateTime": "string",
        "unavailableEndpoints": [
          "string"
        ]
      }
    ],
    "links": {
      "self": "string"
    },
    "meta": {
      "totalRecords": 1,
      "totalPages": 1
    }
  }
}
Nome Tipo Obrigatório Definição
data object Sim
» status DiscoveryStatus Sim Lista de códigos de status da API.
links LinksPaginated Sim
meta MetaPaginated Sim

DiscoveryStatus

{
  "code": "string",
  "explanation": "string",
  "detectionTime": "string",
  "expectedResolutionTime": "string",
  "updateTime": "string",
  "unavailableEndpoints": [
    "string"
  ]
}
Nome Tipo Obrigatório Restrição Definição
code StatusCode Sim Condição atual da API.
explanation string Sim Será obrigatoriamente preenchido se code tiver algum valor que não seja OK Fornece uma explicação da interrupção atual que pode ser exibida para um cliente final.
detectionTime DateTimeString Não Será obrigatoriamente preenchido se a propriedade code for PARTIAL_FAILURE ou UNAVAILABLE A data e hora em que a interrupção atual foi detectada.
expectedResolutionTime DateTimeString Não Será obrigatoriamente preenchido se code tiver algum valor que não seja OK A data e hora em que o serviço completo deve continuar (se conhecido).
updateTime DateTimeString Não A data e hora em que esse status foi atualizado pela última vez pelo titular dos dados.
unavailableEndpoints array Não Endpoints com indisponibilidade

Enum StatusCode

Propriedade Valor Descrição
Status OK A implementação é totalmente funcional
Status PARTIAL_FAILURE Um ou mais endpoints estão indisponíveis
Status UNAVAILABLE A implementação completa está indisponível
Status SCHEDULED_OUTAGE Uma interrupção anunciada está em vigor

ResponseDiscoveryOutagesList

{
  "data": {
    "outages": [
      {
        "outageTime": "string",
        "duration": "string",
        "isPartial": boolean,
        "explanation": "string",
        "unavailableEndpoints": [
          "string"
         ]
      }
    ]
  },
  "links": {
    "self": "string"
  },
  "meta": {}
}
Nome Tipo Obrigatório Definição
data object Sim
outages DiscoveryOutage Sim Lista de indisponibilidades planejadas.
links LinksPaginated Sim
meta MetaPaginated Sim

DiscoveryOutage

{
  "outageTime": "string",
  "duration": "string",
  "isPartial": boolean,
  "explanation": "string",
  "unavailableEndpoints": [
    "string"
  ]
}
Nome Tipo Obrigatório Definição
outageTime DateTimeString Sim Data e hora planejada do início da indisponibilidade.
duration DurationString Sim Duração prevista da indisponibilidade.
isPartial boolean Não Flag que indica se a indisponibilidade é parcial (atingindo apenas alguns endpoints) ou total (atingindo todos os endpoints).
explanation String Sim Explicação sobre os motivos da indisponibilidade.
unavailableEndpoints array Não Endpoints com indisponibilidade

ResponseMetricsList

{
  "data": {
    "requestTime": "string",
    "availability": {
        "uptime" : {
            "generalUptimeRate" : "",
            "endpoints" : [
                {
                    "url" : "",
                    "uptimeRate" : ""
                }
            ]
        },
        "downtime" : {
            "generalDowntime" : 0,
            "scheduledOutage" : 0,
            "endpoints" : [
                {
                    "url" : "",
                    "partialDowntime" : 0
                }
            ]
        }
    },
    "invocations": {
      "unauthenticated": {
        "currentDay": 0,
        "previousDays": [
          0
        ]
      },
      "highPriority": {
        "currentDay": 0,
        "previousDays": [
          0
        ]
      },
      "mediumPriority": {
        "currentDay": 0,
        "previousDays": [
          0
        ]
      },
      "unattended": {
        "currentDay": 0,
        "previousDays": [
          0
        ]
      },
    },
    "averageResponse": {
      "unauthenticated": {
        "currentDay": 0,
        "previousDays": [
          0
        ]
      },
      "highPriority": {
        "currentDay": 0,
        "previousDays": [
          0
        ]
      },
      "mediumPriority": {
        "currentDay": 0,
        "previousDays": [
          0
        ]
      },
      "unattended": {
        "currentDay": 0,
        "previousDays": [
          0
        ]
      },
    },
    "averageTps": {
      "currentDay": 0,
      "previousDays": [
        0
      ]
    },
    "peakTps": {
      "currentDay": 0,
      "previousDays": [
        0
      ]
    },
    "errors": {
      "currentDay": 0,
      "previousDays": [
        0
      ]
    },
    "rejections": {
      "currentDay": 0,
      "previousDays": [
        0
      ]
    }
  },
  "links": {
    "self": "string"
  },
  "meta": {}
}
Nome Tipo Obrigatório Definição
data object Sim
» requestTime DateTimeString Sim Data e hora que as métricas foram requisitadas.
» availability AvailabilityMetrics Sim Índices de disponibilidades das APIs.
» invocations InvocationMetrics Sim Número de chamadas em cada nível e prioridade.
» averageResponse AverageMetrics Sim Tempo médio de reposta em segundos em cada nível e prioridade.
» averageTps AverageTPSMetrics Sim Transações em média por segundo.
» peakTps PeakTPSMetrics Sim Número máximo de transações por segundo.
» errors ErrorMetrics Sim Número de chamadas que resultaram em erro devido ao servidor.
» rejections RejectionMetrics Sim Número de chamadas rejeitadas devido aos limites.
links Links Sim
meta Meta Não

AvailabilityMetrics

{
  "uptime" : {
      "generalUptimeRate" : "",
      "endpoints" : [
          {
              "url" : "",
              "uptimeRate" : ""
          }
      ]
  },
  "downtime" : {
      "generalDowntime" : 0,
      "scheduledOutage" : 0,
      "endpoints" : [
          {
              "url" : "",
              "partialDowntime" : 0
          }
      ]
  }
}
Nome Tipo Obrigatório Definição
uptime object Sim Tempos de uptime por endpoint
» generalUptimeRate RateString Sim Taxa de disponibilidade (considerando todos os serviços ativos ao mesmo tempo).
» endpoints EndpointUptime Sim Tempos de uptime por endpoint.
downtime object Sim Tempos de downtime por endpoint.
» generalDowntime number Sim Quantidade de segundos de downtime (considerando qualquer api em downtime).
» scheduledOutage number Sim Quantidade de segundos de indisponibilidade agendada.
» endpoints EndpointDowntime Sim Tempos de downtime por endpoint.

EndpointUptime

{
  "url" : "",
  "uptimeRate" : ""
}
Nome Tipo Obrigatório Definição
url string Sim URL do endpoint
uptimeRate RateString Sim Taxa de disponibilidade do endpoint.

EndpointDowntime

{
  "url" : "",
  "partialDowntime" : 0
}
Nome Tipo Obrigatório Definição
url string Sim URL do endpoint
partialDowntime number Sim Quantidade de segundos de indisponibilidade do endpoint.

InvocationMetrics

{
  "unauthenticated": {
    "currentDay": 0,
    "previousDays": [
      0
    ]
  },
  "highPriority": {
    "currentDay": 0,
    "previousDays": [
      0
    ]
  },
  "mediumPriority": {
    "currentDay": 0,
    "previousDays": [
      0
    ]
  },
  "unattended": {
    "currentDay": 0,
    "previousDays": [
      0
    ]
  }
}

Nome Tipo Obrigatório Definição
unauthenticated object Sim Número de chamadas não autenticadas.
» currentDay number Sim Número de chamadas não autenticadas no dia atual.
» previousDays [number] Sim Número de chamadas não autenticadas nos dias anteriores. O primeiro item do array é referente a ontem, e assim por diante. Devem ser retornados no máximo sete dias caso estejam disponíveis.
highPriority object Sim Número de chamadas para o nível de alta prioridade.
» currentDay number Sim Número de chamadas no dia atual para o nível de alta prioridade.
» previousDays [number] Sim Número de chamadas nos dias anteriores para o nível de alta prioridade. O primeiro item do array é referente a ontem, e assim por diante. Devem ser retornados no máximo sete dias caso estejam disponíveis.
mediumPriority object Sim Número de chamadas para o nível de média prioridade.
» currentDay number Sim Número de chamadas no dia atual para o nível de média prioridade.
» previousDays [number] Sim Número de chamadas nos dias anteriores para o nível de média prioridade. O primeiro item do array é referente a ontem, e assim por diante. Devem ser retornados no máximo sete dias caso estejam disponíveis.
unattended object Sim Número de chamadas para o nível não acompanhado.
» currentDay number Sim Número de chamadas no dia atual para o nível não acompanhado.
» previousDays [number] Sim Número de chamadas nos dias anteriores para o nível não acompanhado. O primeiro item do array é referente a ontem, e assim por diante. Devem ser retornados no máximo sete dias caso estejam disponíveis.

AverageMetrics

{
  "unauthenticated": {
    "currentDay": 0,
    "previousDays": [
      0
    ]
  },
  "highPriority": {
    "currentDay": 0,
    "previousDays": [
      0
    ]
  },
  "mediumPriority": {
    "currentDay": 0,
    "previousDays": [
      0
    ]
  },
  "unattended": {
    "currentDay": 0,
    "previousDays": [
      0
    ]
  },
}

Nome Tipo Obrigatório Definição
unauthenticated object Sim Tempo médio de resposta para chamadas não autenticadas.
» currentDay number Sim Tempo médio de resposta para chamadas no dia atual.
» previousDays [number] Sim Tempo médio de resposta para chamadas nos dias anteriores. O primeiro item do array é referente a ontem, e assim por diante. Devem ser retornados no máximo sete dias caso estejam disponíveis.
highPriority object Sim Tempo médio de resposta de chamadas para o nível de alta prioridade.
» currentDay number Sim Tempo médio de resposta para chamadas no dia atual.
» previousDays [number] Sim Tempo médio de resposta para chamadas nos dias anteriores. O primeiro item do array é referente a ontem, e assim por diante. Devem ser retornados no máximo sete dias caso estejam disponíveis.
mediumPriority object Sim Tempo médio de resposta para chamadas para o nível de média prioridade.
» currentDay number Sim Tempo médio de resposta para chamadas no dia atual.
» previousDays [number] Sim Tempo médio de resposta para chamadas nos dias anteriores. O primeiro item do array é referente a ontem, e assim por diante. Devem ser retornados no máximo sete dias caso estejam disponíveis.
unattended object Sim Tempo médio de resposta para chamadas para o nível não acompanhado.
» currentDay number Sim Tempo médio de resposta para chamadas no dia atual.
» previousDays [number] Sim Tempo médio de resposta para chamadas nos dias anteriores. O primeiro item do array é referente a ontem, e assim por diante. Devem ser retornados no máximo sete dias caso estejam disponíveis.

AverageTPSMetrics

{
  "currentDay": 0,
  "previousDays": [
    0
  ]
}
Nome Tipo Obrigatório Definição
currentDay number Sim Número médio de chamadas por segundo no dia.
previousDays [number] Sim Número médio de chamadas por segundo nos dias anteriores. O primeiro item do array é referente a ontem, e assim por diante. Devem ser retornados no máximo sete dias caso estejam disponíveis.

PeakTPSMetrics

{
  "currentDay": 0,
  "previousDays": [
    0
  ]
}
Nome Tipo Obrigatório Definição
currentDay number Sim Pico de chamadas por segundo no dia.
previousDays [number] Sim Pico de chamadas por segundo nos dias anteriores. O primeiro item do array é referente a ontem, e assim por diante. Devem ser retornados no máximo sete dias caso estejam disponíveis.

ErrorMetrics

{
  "currentDay": 0,
  "previousDays": [
    0
  ]
}
Nome Tipo Obrigatório Definição
currentDay number Sim Número de chamadas com erro no dia atual.
previousDays [number] Sim Número de chamadas com erro nos dias anteriores. O primeiro item do array é referente a ontem, e assim por diante. Devem ser retornados no máximo sete dias caso estejam disponíveis.

RejectionMetrics

{
  "currentDay": 0,
  "previousDays": [
    0
  ]
}
Nome Tipo Obrigatório Definição
currentDay number Sim Número de chamadas rejeitadas no dia atual.
previousDays [number] Sim Número de chamadas rejeitadas nos dias anteriores. O primeiro item do array é referente a ontem, e assim por diante. Devem ser retornados no máximo sete dias caso estejam disponíveis.

LinksPaginated

Nome Tipo Definição Mandatoriedade Restrição
self URIString URI completo que gerou a resposta atual. Mandatório
first URIString URI da primeira página que originou essa lista de resultados. Opcional Obrigatório quando não for a primeira página da resposta
prev URIString URI da página anterior dessa lista de resultados. Opcional Obrigatório quando não for a primeira página da resposta
next URIString URI da próxima página dessa lista de resultados. Opcional Obrigatório quando não for a última página da resposta
last URIString URI da última página dessa lista de resultados. Opcional Obrigatório quando não for a última página da resposta

MetaPaginated

Nome Tipo Definição Mandatoriedade Restrição
totalRecords integer Número total de registros no resultado Mandatório
totalPages integer Número total de páginas no resultado Mandatório

Enum PriceInterval

Nome Código
interval 1_FAIXA
interval 2_FAIXA
interval 3_FAIXA
interval 4_FAIXA

Price

{
  "interval": "string",
  "value": "string",
  "currency": "string",
  "customers": {
    "rate": "string"
  }
}
Nome Tipo Obrigatório Definição
interval Enum PriceInterval Sim Segundo Normativa nº 32, BCB, de 2020: Distribuição de frequência relativa dos valores de tarifas cobradas dos clientes, de que trata o § 2º do art. 3º da Circular nº 4.015, de 2020, deve dar-se com base em quatro faixas de igual tamanho, com explicitação dos valores sobre a mediana em cada uma dessas faixas. Informando: 1ª faixa, 2ª faixa , 3ª faixa e 4ª faixa
value AmountString Sim Valor da mediana de cada faixa relativa ao serviço ofertado, informado no período, conforme Res nº 32 BCB, 2020. p.ex. '45.00' (representa um valor monetário. p.ex: 1547368.92. Este valor, considerando que a moeda seja BRL, significa R$ 1.547.368,92. O único separador presente deve ser o '.' (ponto) para indicar a casa decimal. Não deve haver separador de milhar)
currency CurrencyString Sim Moeda referente ao valor da Tarifa, segundo modelo ISO-4217. p.ex. 'BRL'
customers Customers Sim Percentual de clientes em cada faixa

MonthlyPrice

{
  "interval": "string",
  "monthlyFee": "string",
  "currency": "string",
  "customers": {
    "rate": "string"
  }
}
Nome Tipo Obrigatório Descrição
interval Enum PriceInterval Sim Segundo Normativa nº 32, BCB, de 2020: Distribuição de frequência relativa dos valores de tarifas cobradas dos clientes, de que trata o § 2º do art. 3º da Circular nº 4.015, de 2020, deve dar-se com base em quatro faixas de igual tamanho, com explicitação dos valores sobre a mediana em cada uma dessas faixas. Informando: 1ª faixa , 2ª faixa, 3ª faixa e 4ª faixa
monthlyFee string Sim Valor da mediana da tarifa, relativa ao serviço ofertado,informado no período, conforme Res nº32 BCB, 2020. p.ex. '45.00' (representa um valor monetário. p.ex: 1547368.92. Este valor, considerando que a moeda seja BRL, significa R$ 1.547.368,92. O único separador presente deve ser o '.' (ponto) para indicar a casa decimal. Não deve haver separador de milhar)
currency Currency Sim Moeda referente ao valor do Pacote de serviços, segundo modelo ISO-4217.
customers Customers Sim

MinimumPrice

{
  "value": "string",
  "currency": "string"
}
Nome Tipo Obrigatório Definição
value AmountString Sim Valor mínimo apurado para a tarifa de serviços sobre a base de clientes no mês de referência
currency CurrencyString Sim Moeda referente ao valor mínimo da Tarifa, segundo modelo ISO-4217. p.ex.'BRL'

MaximumPrice

{
  "value": "string",
  "currency": "string"
}
Nome Tipo Obrigatório Definição
value AmountString Sim Valor máximo apurado para a tarifa de serviços sobre a base de clientes no mês de referência
currency CurrencyString Sim Moeda referente ao valor mínimo da Tarifa, segundo modelo ISO-4217. p.ex.'BRL'

MinimumRate

{
  "minimumRate": "string"
}
Nome Tipo Obrigatório Definição
minimumRate string Sim Percentual mínimo cobrado (taxa efetiva) no mês de referência, para o Empréstimo contratado

MaximumRate

{
  "maximumRate": "string"
}
Nome Tipo Obrigatório Definição
maximumRate string Sim Percentual máximo cobrado (taxa efetiva) no mês de referência, para o Empréstimo contratado

Rate

{
  "interval": "string",
  "indexer": {
    "rate": "string"
  },
  "customers": {
    "rate": "string"
  }
Nome Tipo Obrigatório Definição
interval Enum PriceInterval Sim Faixas para cobrança da taxa efetiva aplicada pela contratação do do crédito rotativo, no intervalo informado: 1ª faixa, 2ª faixa, 3ª faixa e 4ª faixa. Segundo Normativa nº32 de 2020: 'Distribuição de frequência relativa dos valores de tarifas e taxas de juros cobrados dos clientes, de que trata o § 2º do art. 3º da Circular nº 4.015, de 2020, deve dar-se com base em quatro faixas de igual tamanho, com explicitação dos valores sobre a mediana e o percentual de clientes em cada uma dessas faixas.
indexer Indexer Sim Percentual que corresponde a mediana (taxa efetiva) cobrada do cliente pela utilização do crédito rotativo, no intervalo informado.
customers Customer Sim Percentual de clientes em cada faixa.

Application

{
  "interval": "string",
  "indexer": {
    "rate": "string"
  },
  "customers": {
    "rate": "string"
  }
}
Nome Tipo Obrigatório Definição
interval Enum PriceInterval Sim Faixas para cobrança da taxa efetiva aplicada pela contratação do crédito, no intervalo informado: 1ª faixa, 2ª faixa, 3ª faixa e 4ª faixa. Segundo Normativa nº32 de 2020: 'Distribuição de frequência relativa dos valores de tarifas e taxas de juros cobrados dos clientes, de que trata o § 2º do art. 3º da Circular nº 4.015, de 2020, deve dar-se com base em quatro faixas de igual tamanho, com explicitação dos valores sobre a mediana e o percentual de clientes em cada uma dessas faixas.
indexer Indexer Sim Percentual que corresponde a mediana da taxa efetiva cobrada do cliente pela contratação do Empréstimo, no intervalo informado.
customers Customer Sim Percentual de clientes em cada faixa.

Indexer

{
  "rate": "string"
}
Nome Tipo Obrigatório Definição
rate RateString Sim Percentual que corresponde a mediana da taxa efetiva cobrada do cliente pela contratação do Empréstimo, no intervalo informado. p.ex. '9,8700%'. A apuração pode acontecer com até 4 casas decimais. O preenchimento deve respeitar as 4 casas decimais, mesmo que venham preenchidas com zeros (representação de porcentagem p.ex: 0.1500. Este valor representa 15%. O valor 1 representa 100%)

PostalAddress

{
  "address": "string",
  "additionalInfo": "string",
  "districtName": "string",
  "townName": "string",
  "countrySubDivision": "string",
  "postCode": "string"
}
Nome Tipo Obrigatório Descrição
address string Sim Informação referente ao endereço
additionalInfo string Não Complemento
districtName string Sim Bairro
townName string Sim Cidade
countrySubDivision string Sim Estado
postCode string Sim CEP

Availability

{
  "standards": [
    {
      "weekday": "string",
      "openingTime": "string",
      "closingTime": "string"
    }
  ],
  "exception": "string",
  "isPublicAccessAllowed": "boolean"
}
Nome Tipo Obrigatório Descrição
standards Array Sim Lista com os dias da semana.
weekday Enum WeekDay Não Dia da semana.
openingTime TimeString Não Horário padrão de início de atendimento.
closingTime TimeString Não Horário padrão de encerramento de atendimento.
exception string Não Informações sobre as exceções de abertura.
isPublicAccessAllowed boolean Não Define se possui acesso ao público. True ou False.

ReferentialRateIndexer

Tipos de taxas referenciais ou indexadores, conforme Anexo 5: Taxa referencial ou Indexador (Indx), do Documento 3040

Nome Código Definição
referentialRateIndexer SEM_INDEXADOR_TAXA SEM INDEXADOR TAXA
referentialRateIndexer PRE_FIXADO PRE FIXADO
referentialRateIndexer POS_FIXADO_TR_TBF POS FIXADO TR TBF
referentialRateIndexer POS_FIXADO_TJLP POS FIXADO TJLP
referentialRateIndexer POS_FIXADO_LIBOR POS FIXADO LIBOR
referentialRateIndexer POS_FIXADO_TLP POS FIXADO TLP
referentialRateIndexer OUTRAS_TAXAS_POS_FIXADAS OUTRAS TAXAS POS FIXADAS
referentialRateIndexer FLUTUANTES_CDI FLUTUANTES CDI
referentialRateIndexer FLUTUANTES_SELIC FLUTUANTES SELIC
referentialRateIndexer OUTRAS_TAXAS_FLUTUANTES OUTRAS TAXAS FLUTUANTES
referentialRateIndexer INDICES_PRECOS_IGPM INDICES PRECOS IGPM
referentialRateIndexer INDICES_PRECOS_IPCA INDICES PRECOS IPCA
referentialRateIndexer INDICES_PRECOS_IPCC INDICES PRECOS IPCC
referentialRateIndexer OUTROS_INDICES_PRECO OUTROS INDICES PRECO
referentialRateIndexer CREDITO_RURAL_TCR_PRE CREDITO RURAL TCR PRE
referentialRateIndexer CREDITO_RURAL_TCR_POS CREDITO RURAL TCR POS
referentialRateIndexer CREDITO_RURAL_TRFC_PRE CREDITO RURAL TRFC PRE
referentialRateIndexer CREDITO_RURAL_TRFC_POS CREDITO RURAL TRFC POS
referentialRateIndexer OUTROS_INDEXADORES OUTROS INDEXADORES

MinimumBalance

{
  "value": "string",
  "currency": "string"
}

Nome Tipo Obrigatório Definição
value string Sim Saldo mínimo exigido nos Termos e condições contratuais, que regem as contas comercializadas.
currency Currency Sim Moeda referente ao valor mínimo da Tarifa, segundo modelo ISO-4217

Currency

"BRL"

Name Type Required Description
currency string Sim Moeda referente ao valor mínimo da Tarifa, segundo modelo ISO-4217

FeeReferentialRateIndexer

{
  "referentialRateIndexer": "string",
  "rate": "string"
}

Properties

Nome Tipo Obrigatório Definição
referentialRateIndexer ReferentialRateIndexer Sim Tipos de taxas referenciais ou indexadores, conforme Anexo 5: Taxa referencial ou Indexador (Indx), do Documento 3040
rate RateString Sim Percentual que incide sobre a composição das taxas de juros remuneratórios. (representa uma porcentagem Ex: 0.15 (O valor ao lado representa 15%. O valor '1 'representa 100%). A apuração pode acontecer com até 4 casas decimais. O preenchimento deve respeitar as 4 casas decimais, mesmo que venham preenchidas com zeros (representação de porcentagem p.ex: 0.1500. Este valor representa 15%. O valor 1 representa 100%)

Customer

{
  "rate": "string"
}

Properties

Nome Tipo Obrigatório Definição
rate string Sim Percentual dos clientes de cada faixa relativa ao serviço ofertado, para pessoa natural informado no período, conforme Res nº32 BCB, 2020. p.ex. '0.1500' (representa uma porcentagem Ex: 0.15 (O valor ao lado representa 15%. O valor '1 'representa 100%) A apuração pode acontecer com até 4 casas decimais. O preenchimento deve respeitar as 4 casas decimais, mesmo que venham preenchidas com zeros (representação de porcentagem p.ex: 0.1500. Este valor representa 15%. O valor 1 representa 100%)

CreditCardRate

{
  "referentialRateIndexer": "string",
  "rate": "string",
  "applications": [
    {
      "interval": "string",
      "indexer": {
        "rate": "string"
      },
      "customers": {
        "rate": "string"
      }
    }
  ],
  "minimumRate": "string",
  "maximumRate": "string"
}
Nome Tipo Obrigatório Definição
referentialRateIndexer ReferentialRateIndexer Sim Tipos de taxas referenciais ou indexadores, conforme Anexo 5: Taxa referencial ou Indexador (Indx), do Documento 3040
rate RateString Sim Percentual que incide sobre a composição das taxas de juros remuneratórios.
applications Application Sim Lista distribuição percentuais relativos à taxa de juros remuneratórios
minimumRate String Sim Percentual mínimo cobrado para a taxa do crédito rotativo no mês de referência.
maximumRate String Sim Percentual máximo cobrado para o pagamento parcelado do saldo devedor na fatura do mês de referência.

Enum CreditCardInterestRateCode

Propriedade Código Definição
code SAQUE_CREDITO Saque a crédito
code PAGAMENTO_CONTA Pagamento de contas
code OUTROS Outros

CreditCardInterestRate

{
  "code": "string",
  "additionalInfo": "string"
}
Nome Tipo Obrigatório Definição
code Enum CreditCardInterestRateCode Sim Lista de outras operações de crédito.
additionalInfo string Não Campo Texto para descrever outras operações de crédito marcadas como 'OUTROS'.

CreditCardInstalmentRate

{
  "referentialRateIndexer": "string",
  "rate": "string",
  "applications": [
    {
      "interval": "string",
      "indexer": {
        "rate": "string"
      },
      "customers": {
        "rate": "string"
      }
    }
  ],
  "minimumRate": "string",
  "maximumRate": "string"
}
Nome Tipo Obrigatório Definição
referentialRateIndexer ReferentialRateIndexer Sim Tipos de taxas referenciais ou indexadores, conforme Anexo 5: Taxa referencial ou Indexador (Indx), do Documento 3040
rate RateString Sim Percentual que incide sobre a composição das taxas de juros remuneratórios.
applications Application Sim Lista distribuição preços tarifas de serviços
minimumRate String Sim Percentual mínimo cobrado para a taxa do crédito rotativo no mês de referência.
maximumRate String Sim Percentual máximo cobrado para o pagamento parcelado do saldo devedor na fatura do mês de referência.

CreditCardInterest

{
  "rates": [
    {
      "referentialRateIndexer": "string",
      "rate": "string",
      "applications": [
        {
          "interval": "string",
          "indexer": {
            "rate": "string"
          },
          "customers": {
            "rate": "string"
          }
        }
      ],
      "minimumRate": "string",
      "maximumRate": "string"
    }
  ],
  "instalmentRates": [
    {
      "referentialRateIndexer": "string",
      "rate": "string",
      "applications": [
        {
          "interval": "string",
          "indexer": {
            "rate": "string"
          },
          "customers": {
            "rate": "string"
          }
        }
      ],
      "minimumRate": "string",
      "maximumRate": "string"
    }
  ],
  "otherCredits": [
    {
      "code": "string",
      "additionalInfo": "string"
    }
  ]
}
Nome Tipo Obrigatório Definição
rates CreditCardRate Sim Lista da representação que traz o conjunto de informações necessárias para demonstrar a distribuição de frequências das taxas de juros remuneratórios para crédito rotativo
instalmentRates CreditCardInstalmentRate Sim Percentual que corresponde a taxa aplicada para pagamento parcelado do saldo devedor quando não realizado pagamento integral da fatura
otherCredits CreditCardInterestRate Sim Lista de outras operações de crédito

CreditCardTermsConditions

{
  "minimumFeeRate": "string",
  "additionalInfo": "string",
  "elegibilityCriteriaInfo": "string",
  "closingProcessInfo": "string"
}
Nome Tipo Obrigatório Definição
minimumFeeRate RateString Sim Percentual para pagamento mínimo sobre o saldo devedor da fatura
additionalInfo string Não Campo aberto para detalhamento de taxas de juros.
Restrição: Se o campo 'code' vier selecionado com 'OUTROS' é obrigatório o preenchimento do additonalInfo
elegibilityCriteriaInfo string Sim Informação sobre as condições e critérios de elegibilidade do emissor do cartão. Pode ser informada a URL referente ao endereço onde constam as condições informadas.
closingProcessInfo string Sim Descrição dos procedimentos para encerramento da conta de pagamento pós paga. Pode ser informada a URL referente ao endereço onde constam as condições informadas.

ServiceBundle

{
  "name": "string",
  "services": [
    {
      "code": "string",
      "chargingTriggerInfo": "string",
      "eventLimitQuantity": "string",
      "freeEventQuantity": "string"
    }
  ],
  "prices": [
    {
      "interval": "string",
      "monthlyFee": "string",
      "currency": "string",
      "customers": {
        "rate": "string"
      }
    }
  ],
  "minimum": {
    "value": "string",
    "currency": "string"
  },
  "maximum": {
    "value": "string",
    "currency": "string"
  }
}
Nome Tipo Obrigatório Descrição
name string Sim Nome do Pacote de Serviços dado pela instituição.
services ServiceBundleServiceDetail Sim Lista dos serviços que compõem o pacote de serviços.
prices MonthlyPrice Sim Lista distribuição preços tarifas de serviços.
minimum MinimumPrice Sim Valor mínimo cobrado para a tarifa de serviços sobre a base de clientes no mês de referência.
maximum MaximumPrice Sim Valor máximo cobrado para a tarifa de serviços sobre a base de clientes no mês de referência.

Requisitos não funcionais

Nível de serviço (SLA)

O suporte eficaz da disponibilidade do Open Banking mantém níveis consistentes de serviços do sistema. Níveis de Serviço definidos:

Informativamente, esse nível de serviço representa aproximadamente um downtime máximo de 0,5% por trimestre, o que corresponde a 18s por hora, 7,2min (432s) por dia, 3,6h (216m) por mês e 10,8h (648m) por trimestre.

A definição de um período de indisponibilidade é qualquer período de tempo em que qualquer um dos endpoints da API definidos na norma é incapaz de fornecer uma resposta confiável a uma solicitação construída de forma apropriada.

Checagem de disponibilidade:

A disponibilidade é checada no endpoint GET /discovery/status, conforme documentada no item API de Status.

A cada 30 segundos, a API de status é requisitada com timeout de 1s.

O downtime deve ser calculado como o número total de segundos simultâneos por requisição da API, por período de 24 horas, começando e terminando à meia-noite, que qualquer endpoint da API não esteja disponível, dividido por 86.400 (total de segundos em 24 horas) e expresso como uma porcentagem.

A disponibilidade é calculada sendo 100% menos a quantidade em percentual da indisponibilidade.

Não será considerado como downtime:

Nível de desempenho

O desempenho do endpoint da API será medido no tempo de resposta de cada solicitação, desde o recebimento da solicitação até a entrega da resposta.
Espera-se que o detentor dos dados garanta que a medição do tempo de resposta ocorra o mais próximo possível do receptor dos dados, embora algumas camadas técnicas não estejam no controle do detentor dos dados.
À luz destas considerações, a exigência de desempenho para os detentores dos dados é:

P. ex. Em um dia que a API Produtos e Serviços receba 10.000 chamadas, pelo menos 9.500 delas deveriam ter sido respondidas dentro de um prazo inferior a 1500ms.

Limites de tráfego de requisições

Os limites de tráfego serão estabelecidos utilizando as seguintes métricas:

Cada instituição transmissora, deverá garantir os seguintes limites mínimos de tráfego abaixo especificados para as APIs de Dados Públicos – Fase 1, os quais serão revisados e ajustados em decorrência dos indicadores de uso das APIs, com revisão prevista imediatamente antes da entrada da Fase 2:

As chamadas que excedam os seguintes limites de tráfego poderão ser enfileiradas ou rejeitadas por um detentor de dados sem impacto em seu desempenho ou requisitos de disponibilidade.

Requisições que ultrapassem os limites estabelecidos poderão ser rejeitadas utilizando o HTTP status code:429 Too Many Requests.

Guia de Versionamento

Este anexo tem como objetivo detalhar quando mudanças nas APIs do Open Banking serão consideradas disruptivas (breaking changes) exigindo a criação de uma nova versão maior (major) e quando uma mudança poderá ser tratada como não disruptiva (non breaking changes) podendo ser criada uma versão menor (minor) para comportá-la.

Mudanças em APIs REST podem ocorrer no contrato da API (Open API 3.0) tendo efeitos mais visíveis aos consumidores e, portanto, sendo mais fácil de se mapear os seus impactos; ou podem acontecer em suas regras de negócio/implementação precisando de uma análise mais complexa de quando a mudança traz impactos aos atuais consumidores das APIs.

Nota: Os exemplos contidos neste anexo são meramente ilustrativos e não refletem as APIs definidas nas especificações do Open Banking.

Ele poderá ser acessado clicando aqui.

Suporte

Fale conosco enviando sua dúvida ou problema através do site: https://openbankingbrasil.github.io/suporte

FAQ

Como tratar campos Obrigatórios?

No Github, item Padrões – Convenções de payload – Atributos vazios / nulos encontram-se as orientações solicitadas quanto ao tratamento de campos: obrigatórios, opcionais e condicionais.

"Um atributo omitido (ou seja, um atributo que não está presente no payload) será considerado equivalente a um atributo que esteja presente com o valor null.

Uma string vazia (“”) não será considerada equivalente a null.

O valor booleano false não será considerado equivalente a null. Os atributos booleanos opcionais, por definição, possuirão três valores possíveis: verdadeiro (true), falso (false) e indeterminado (null).

Na situação onde o campo a ser informado no payload seja obrigatório e a Instituição, seja consumidora no envio ou transmissora no retorno, não a possuir, deve-se implementar o valor padronizado: “NA” - Não se Aplica, com exceção dos campos declarados como ENUM que deverão ser sempre preenchidos com os valores válidos para o ENUM correspondente."

Como tratar campos Opcionais?

No Github, item Padrões – Convenções de payload – Atributos vazios / nulos encontram-se as orientações solicitadas quanto ao tratamento de campos: obrigatórios, opcionais e condicionais.

"Um atributo omitido (ou seja, um atributo que não está presente no payload) será considerado equivalente a um atributo que esteja presente com o valor null.

Uma string vazia (“”) não será considerada equivalente a null.

O valor booleano false não será considerado equivalente a null. Os atributos booleanos opcionais, por definição, possuirão três valores possíveis: verdadeiro (true), falso (false) e indeterminado (null).

Na situação onde o campo a ser informado no payload seja obrigatório e a Instituição, seja consumidora no envio ou transmissora no retorno, não a possuir, deve-se implementar o valor padronizado: “NA” - Não se Aplica, com exceção dos campos declarados como ENUM que deverão ser sempre preenchidos com os valores válidos para o ENUM correspondente."

Por que todos os campos com domínio definidos não tem tamanho explicitado no dicionário de dados?

Por Padrão, explicitado no item Tipos de Dados Comuns, no Github, todos os possíveis conteúdos de Enum estão declarados. Não é informado o tamanho para este tipo de dado. Cada instituição definirá o tamanho máximo a ser adotado. Como regra observar que o tamanho máximo deve ser igual ou maior ao tamanho total da maior ocorrência da lista.

No momento, o compartilhamento dos dados relativos aos Terminais de autoatendimento compartilhados é facultativo?

A normativa nº 35 explicita a existência da API de Terminais de autoatendimento compartilhado, por isso o Github traz esta estrutura. Num primeiro momento, foi declarado através da normativa nº 35 que todos seus atributos são opcionais.

De que tipo de terminal o regulador está se referindo, pois temos algumas situações distintas em nossa instituição:

1. Terminais de nossa propriedade cujo demais bancos firmam convênio para que seus clientes os utilizem;

2. Terminais de terceiros como Saque e Pague e Banco 24h, que possuímos convênio para uso de nossos clientes.

Para o segundo caso, se for esse o foco do pedido do regulador, não teremos os dados de forma atualizada para informar via API, uma vez que tal informação estará disponível no proprietário do terminal, como por exemplo a TecBan? Se precisarmos informar tais dados, não teremos como nos responsabilizar pela veracidade e integridade do mesmo.

O item 2.4.2, sobre terminais de autoatendimento compartilhados, do ANEXO À INSTRUÇÃO NORMATIVA BCB Nº 35, de 2020, , refere-se exatamente aos terminais de propriedade de terceiros, a exemplo do Saque e Pague e Banco 24h citados, contratados pelas instituições para a prestação de serviços a seus clientes. No que diz respeito à veracidade e à integridade dos dados fornecidos, trata-se de responsabilidade da instituição participante, conforme dispõe o art. 31 da Resolução Conjunta n.º 1, de 2020.

Na normativa nº 35, do BCB, para Correspondente Bancário os atributos weekday e phonestype aparecem como opcional, mas no Github aparecem como obrigatórios isto está correto?

O atributo weekday faz parte da lista availability, assim como phonestype faz parte da lista phones. As listas estão classificadas como opcionais, portanto caso a Instituição não tenha valores para informar em availability ou em phones estas listas como um todo estão classificadas opcionais não aparecerão na resposta solicitada. Porém, caso haja conteúdo a ser informado na lista availability ou phones o preenchimento dos atributos do tipo Enum: weekday ou phonestype passam a ser obrigatórios. Por isso estão assim classificados, seguindo protocolos das melhores práticas.

Sendo consideradas somente as operações “contratadas” no mês da apuração no cálculo e disponibilização de informações relativas a distribuição de frequência de Taxas remuneratórias.

Sendo consideradas somente as operações "contratadas" no mês da apuração no cálculo e disponibilização de informações relativas a distribuição de frequência de Tarifas.

Orientações, padrões e exemplos sobre apuração dos valores para a distribuição de frequência de Tarifas e Taxas Remuneratórias

Podem ser encontradas no item Divulgação dos valores de tarifas e taxas de juros remuneratórias, em API – Produtos Serviços.

Versões anteriores